Fórum témák
» Több friss téma |
Fórum » Rendezvény-hangosítás (PA) hangtechnikái
Témaindító: sound.man, idő: Nov 25, 2007
Témakörök:
Na az nagyon király volna ha fel töltened! Nagyon érdekel
a dolog!
Nem jó a link, engem is érdekelne
Én is elolvasnám, igaz én csak egyszer találkoztam vele igaz az az egyik legjobb napom volt
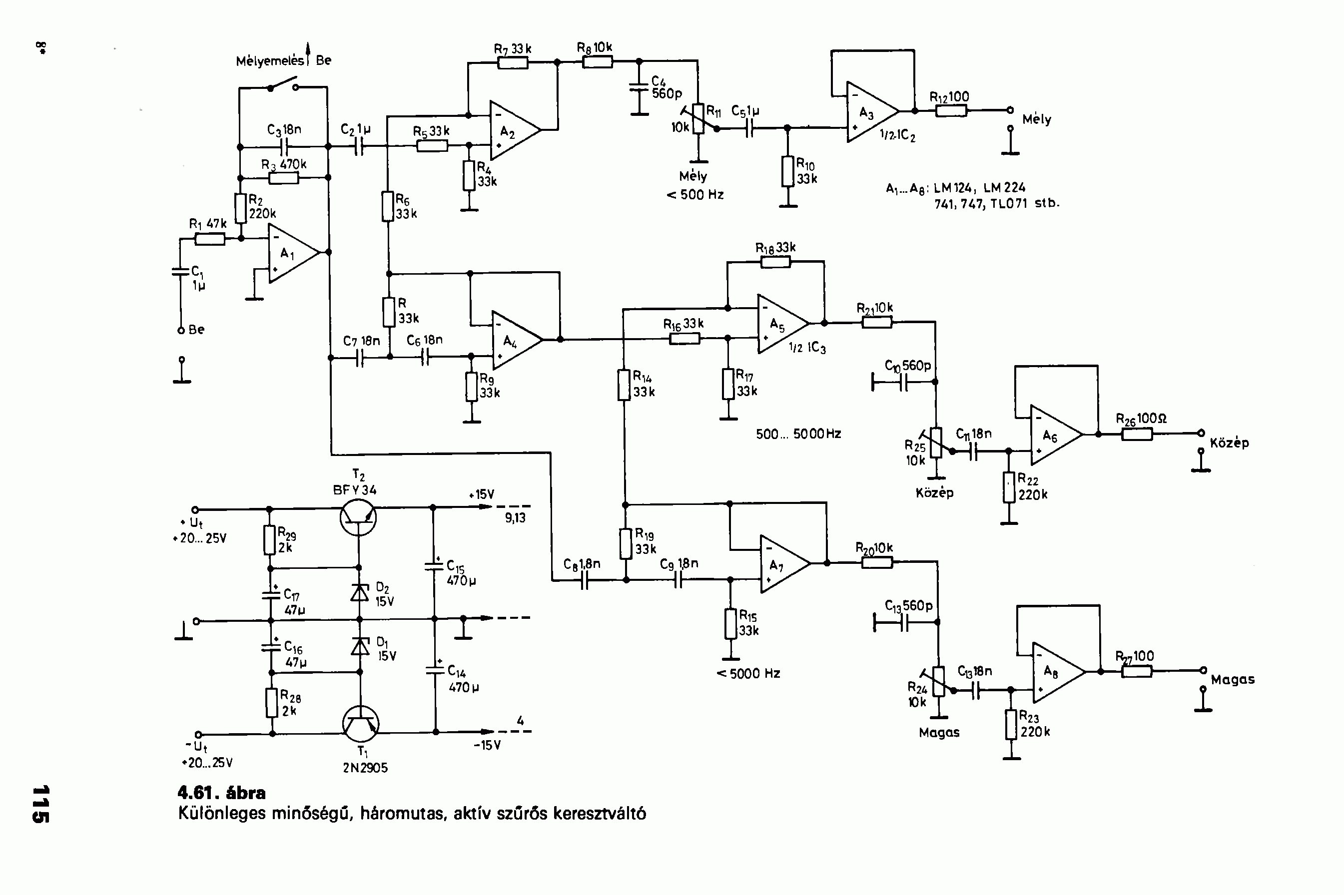
Sziasztok!Van ket ilyen topom[mellekteltem] Majd idovel bovulne a rendszerem meghozza ugy hogy jonne ket darab sub. Namost en szeretnem teljesen kihasznalni ezeket a hangladakat. A mellekelt crossovert ha 2x elkeszitem elegendo lesz hogy a topokrol vagjam le a melyet, vagy eleg lenne keressek valami bandpass szurot lenyeg az lene hogy ne engedje le 100-150 Hz ala a topokat hogy lehessen a maximalis teljesitmenyt kivenni.
A hozzászólás módosítva: Okt 14, 2012
Hali!
Ezekről tud nekem valaki mondani valamit.?Bővebben: Link
Köszi, úgy tűnik sikerült!
Sziasztok
Szeretnék vásárolni egy jó minőségű lejátszót ami: mp3 lejátszó is, bulira amolyan dj zene lejátszására..Az ilyen kis mp3 lejátszók felejtősek ami zsebben is elfér. Én rack méretben gondolkodom. (munkára lenne, kb hétvégenként olyan 10 órát egyfolytában mennie kéne.) Elvárásom hogy legyen IDE text kijelzős, gyors tekerős kereső gomb, valamint valamilyen módon lehessen ssd vagy usb, mp3-at lejátszani. Jó lenne ha rögzíteni is tudna. Köszönöm előre is.
Az egyik haverom ezt a szériát használja évek óta DJ-zgetésre: Bővebben: Link
Sziasztok!
A képen látható TA1050 - es erősítőt hídba szeretném használni. A hangkimenet ebben az esetben a két piros csatlakozó, a jelölt polaritásnak megfelelően.? Ide mehet e kettő db 8 ohm 800W/db párhuzamba? Továbbá, - a sztereó bemenet az oké, a kettő XLR. De monóba hogy vigyem be a jelet? Párhuzamosítsam a két XLR-t? A két 6,3-as jack aljnak mi a pontos funkciója? Köszönöm!
kicsit pontosítanék, nem dj zenére kellene, szal nem baj ha épp tudja a cd lejátszást is ha mellette pl tudok valamilyen adathordozóról zenét játszani pl schd kari. Ami fontos legyen rajta gyorskereső tekerő gomb. Pl eféle: null
A hozzászólás módosítva: Okt 23, 2012
Igen a híd a két piros közé, ki kell próbálni alap 1-1 hangfallal és bridgeba kapcsolva, a bemeneteket kihuzni, van olyan erősítő aminek hidba kapcsolva csak egyik bementre kell adni jelet, és ő állítja elő a másik bemenetnek is mikor átvan kapcsolva.(persze fordított polaritással állítja elő a bemenő jelet.)
A mási dolog ha hidalod, és arra ráraksz 2db 8ohmost annak az eredője 4ohm, na most akkor az erősítőt terheled 2-2Ohmra bírja azt???? Nézz utánna, csak 4 ohmost írnak. A hozzászólás módosítva: Okt 23, 2012
kinéztem egyet, Reloop Smp-1 tökéletes már ami a szolgáltatást illeti. 2 ssd kártyát is kezel és külön hozzá lehet rendelni egyik -másik csatornához, számokat betölteni rájuk. A jel zaj viszony is oké, csak 17Hz-16KHz ig szól. Hm...vélemény a termékről a másik termék ami tudja ezt az 170e..azt sokallom. Jelenleg minidisc lejátszóról szólnak a zenék azokra lettek felmásolva az mp3 ak LP2 tömörítéssel. gondolom annak minőségét azért tartaná..neme?
Szia!
SMP1, 2 éve van meg ,mostanában a fiam tekergeti , nyomkodja , még működik!Csak és kizárólag FAT 32-es MP3-at tud kezelni , egyébként lefagy , 16 gigás pendrive-ot 5-6 másodperc alatt beolvassa.Itt is nézelődhetsz! A hozzászólás módosítva: Okt 23, 2012
Ezt a részt nem igazán értem:
Idézet: „A mási dolog ha hidalod, és arra ráraksz 2db 8ohmost annak az eredője 4ohm, na most akkor az erősítőt terheled 2-2Ohmra bírja azt???? Nézz utánna, csak 4 Ωost írnak.” Ha én a piros kivezetésekre rá rakom a kettő db 8 ohm-os 800W s hangszórót párhuzamba, akkor, - igen az 4 ohm. Hogy jön ide 2-2 ohm? Valamit nem jól értek?
Udv!Erosito hidalasakor meg 4x zodik a teljesitmeny ugyananyi terhelesre mint,az alap terheles. Neked a 2-2 ohm ugy jon ki, hogy a vegfokpaneleken felere csokken az impedancia pl ket panelt behidalsz 8 ohmra panelenkent olyan mintha 4 ohmal terhelned[igy csak 2x zodik a teljesitmeny.] Mert hidalaskor ugye az egyik bemenet megkapja a rendes pozitiv jelet, a masik pedig annak a pontos ellentettjet, es igy nem a gnd hez kepest vezerlodik ki a hangszoro,hanem egeszen le a negativ tapig.[nem teljesen mert a feteken/tranyokon marad feszultseg de ez most hanyagolhato] igy ketszer anyit kell kibirjon egy panel mint ha siman a gndhez kepest mukodne.Igaz itt leginkabb a hid mukodeset irtam le, de remelem valamenyit segitett rajtad, hogy vigyazz hidalasnal mi tortenik,megfelezodik az impedencia/panel. Ezert van az pl hogy ket 4 ohmos vegfokot szabad hidani 8 ohm, vagy annal nagyobb impedanciaju hangszorora. Egyszeru pelda ra tda7294-el epitett erosito, maga az ic birja a 4 ohmot de hidba mar csak 8 ohmal terhelheto[jo belso aramkorlat stb,most lenyegtelen]. Nem akarlak felrevezetni de tudomasom szerint igy van, ha valamit rosszul irtam javitsatok ki ,tanuljak hibaimbol[kezdo vagyok].
Dilemmában vagyok. Ez az erősítő (TA1050) 4 ohm on adja le a 2x525W-ot. Hogyha hagyományos módban használom, a 8 ohm os hangsugárzókkal, az 2x 360W-ot tud nyújtani. Ha hídban használom, az egy db 8 ohm 800W lehet kevés az erősítőnek, vagyis sok lesz a hangszórónak, ki fogja nyírni. Az erősítőt akarnám kihasználni. Ki mit javasol?
Nagyon sokat olvastam a forumot, volt aki azt allitotta hogy a hangszoro kepes valamennyivel nagyobb teljesitmeny kiadasra mint az rms, de csak akor ha egyaltalan nincs clipben vezerelve az erosito. Hogy ez menyire igaz ,nemtudom.Hany darab ilyen hangszorod van? Mert akor lene az a megoldas ha van 4 db peldaul sub, akor 2sorba 2 parhuzamba es meglenne a 8 ohm es a watt is elegendo lenne. A 800w az rms?Ismerosomnek van ta2400 kiegeszitett tranyokkal kijon belole 850 w kb/ch/4ohm, namost allitolagosan 2x1200w nak kellene lennie de meg sincs, lehet eleg lenne neked is egy hangszoro a hidhoz,mert nem jon ki anyi teljesitmeny az erositobol, mint amenyi ravan irva. Ezt jolenne megmerni.
Sajnos csak kettő db ilyen hangszóróm van, ha lenne 4, akkor tudnám hogy mi a megoldás.
Ezek tenyleg eleg izmos melynyomonak neznek ki,[hany colosak?]azt mondom neked hidban probald meghajtani 1 hangszoroval, [sajat feleloseg] de ugy, hogy nemengeded egyaltalan clipbe az erositot, es csak is ladaban ha van a hangszoro, es azt csinald hogy megkuldod szepen ne lepjen clipbe megy pl fel percet, megnezed, hogy melegedik-e a pogacsa[hangszoro kozepen a porvedo] ha nem akor semi akadaja hogy mukodjon ugy, de mint irtam sajat feleloseg es fo az ovatossag!Milyen ladaban vannak a melyek? Ha bandpass akor nagyobb terhelhetosegu,mint alapbol mert a zart resz megfogja mechanikailag. Kerdezz meg masokat is,nezd meg hogy megerositenek engemet vagy sem, nemsok tapasztalatom van, amiket tudok azokat ismerosom cuccabol meritem[van sajat csak meg kicsi]. Ha meg muszaly mind a ket hangszorot hajtani, akor ideiglenesen hajtsd szepen 1hangszoro egy vegfok,aztan a tapasztaltabbak mondanak valami jo kis megoldast.
Neharagudjdeezegykazalszó.
A hozzászólás módosítva: Okt 23, 2012
És mennyire megbízható, mi a tapoasztalat? Elsősorban ez érdekelne. Mivel nem megengedett hogy megálljon egysszer csak a zene, vagy megakadjon hasonló.
Megállás még nem volt párszáz óra alatt,de hangsúlyozom csak MP3-at tud kezelni!
Keresek valakit aki ismeri Twin 400 végfokot és véleményt kérnék róla.
2010. június 11. táján nézelődjél...
Amúgy ránézésre (feliratok, csatlakozók, rozsdásodó csavarok, popszegecsek, kék borítású kondik) ez valami 15-20 éves magyar házilagos tákolmány benyomását kelti.
Szia! Ez egy szépen kivitelezett egyedi, vagy kis szériás darab.
Tákolmánynak nemigazán nevezném, pláne ha 15-20 éve készült. Egy amatőrnek nemigen volt akkoriban komoly szerszámozottsága, hacsak nem a gyárban fusiban letudta gyártani.
Igen a 2 piros csatlakozó megfelelő polaritással bekötve a híd.
Nem mehet 2 db 8 Ohm-os hangfal párhuzamba rá. 1 db 8 Ohm-os (vagy nagyobb impedanciájú, bár akkor nincs értelme a hídnak) min 800W körüli teljesítményű hangfalat köthetsz rá. Amúgy ezt úgy szokás, hogy 1-1 végfok hídban 1-1 basszus ládára és egy tökös végfok stereoban a közép/magasra, ha 3 útban vagy és aktív crossover. Az XLR Pin2+ bemenet: egy asszimetrikus lekötésű bemenet. Az XLR (szimmetrikus lekötés) 2-es tűje, ez a rendes polaritás azaz meleg pont és a föld közé (XLR 1-es tűje) van kötve a jack (mono) TRS Tip+ bemenet: TRS = stereo jack (TS = mono) Vannak olyan jack-jack alapú bekötések is mikor XLR-t (szimmetrikus) jack-re (TRS azaz stereo jack) kötnek le szimmetrikusan. Ebben az esetben az XLR 1-es tűje a kábelárnyékolás (stereo jack nullája); 2-es tűje (meleg pont) a stereo jack bal oldala (tip-je) a 3-as tűje (hideg pont) a stereo jack jobb oldala (ring-je) (ez a lekötés is MONO) Általában, ha hidalsz a bal oldalt kell csak bekötni a bemenetre, ez mono bemenet lesz.
Nem igen nevezném tákolmánynak mivel akitől beszereztem több is volt nála .
Mint megépítésben mint hangzásban paraméterekben ott van a szeren nem hiszem hogy házilag barkácsolt cuc vagy ha az is aki meg építette nagyon tudott meg bele tett mindent védelem szinte mindenre hatalmas 1200w toroid trafó 20000mf pufferelés . Én két JBL 8ohm os falat hajtottam vele szinte teljes hangerőn és 2 óra múlva is csak langyos volt. |
Bejelentkezés
Hirdetés |




a dolog!













