Fórum témák
» Több friss téma |
Olyan 120w kimenő 8 ohmra (kb THD=0,5) ha 4A-t adsz neki
Adatlap szerint, a melléklet alapján.
Bassmester - Szia! Az NJM4558-at próbáltad már, ha igen, az OPA2604-hez képest milyen jellegű? Köszi szépen!
Szia! Próbáltam mindkettőt, sok mindenben...
Szerintem tegyél egy próbát, mintsem hogy a szubjektív véleményemet kérjed. Ezt a legnagyobb jóindulattal ajánlom. Azt kell használni, amelyik neked jobban tetszik.
Hali! Mindenkinek! Az lenne a kérdésem hogy, össze raktam 2db monó tda7294-es végfokot. A trafóm 300w 2x21votlott ad le 8A, már be egyenirányítottam és így 2x 30votot ad le. Szerintetek ez elég lenne neki? Ja és a képen látszik csak ilyen kondit tudtam be szerezni a végfok nyákba remélem jó.
A válaszokat előre is köszönöm.
Szia! Úgy értem a kérdésed, 30V-ra elegendő-e a 35V feszültségtűrésű kondenzátor. Ebben az alkalmazásban igen.
Hali!Igen jól érted. A toroid jó lesz neki szerinted? 2db tda7294-est szeretnék vele majd hajtani. Ja és 23000uf pufferel van egyenirányítva.
A válaszod előre is köszönöm.
Jó lesz a tápja. Az egyenirányítót majd figyeld, ha erősen járatod és melegebb lesz mint amit a kezed elvisel, fogass hozzá hűtőlemezt.
Hali! Köszönöm a választ. Már tettem a dióda hídra hűtőbordát.
Sziasztok , a tda7296 elmegy +-36 voltról ?
Szia! Határeset, 8 ohm alatt ne nagyon terheld ekkora tápfeszültségnél.
Meghallgatni... hát úgy könnyű
Illetve akkor még egy kérdés
Az LT1028-hoz nem tudsz hasonlót dual DIP-ben?Amennyiben nem, akkor nem tudod hogy itthon lehet kapni valahol 2 single DIP to dual DIP átalakítót?
Szia! A TDA7294 témában erősen off-olsz. Milyen alkalmazásról lenne szó? Könnyebb volna segíteni
OK befejeztem, nem is figyeltem, csak ebben a topikban olvastam a művékről.
Még egyszer elnézést!
Szeva ez meg határeset szerintem, ez az üresjárati feszültség, ebből meg visszaesik, de híd vagy szimpla ic meghatjas lenne?
Szimpla IC-s megoldás lenne egy 5.1 erősítő végfokaként, tehát 6 db IC
csatornánként 1 . Mennyire melegedne kis hangerőn ekkora feszkóról?
Szia! A TDA7294 adatlapja 40V-ban maximálja az üzemi feszültséget. Elképzelhető, hogy többet is kibír. Minden esetre számíts a hálózati feszültség ingadozására is ha nem stabilizált a tápegységed.
A másik kérdésedre válaszolva: a leadott teljesítmény kb. felének megfelelő hő fejlődik. A hozzászólás módosítva: Okt 27, 2012
Nekem anno ezzel az icvel volt a legelső erősítőm készítve, két darab, +/-41V rol ment, igaz visszaesett +/-39.5 re teljes terhelés alatt. Na most, amíg nincs nagyon hajtva szinte alig melegszik, de amikor megkapja ami neki jár, akkor mar igencsak szépen fut.
Szia! Az IC hűtőbordájának hozzá szabad érnie a készülék házhoz, vagy el kell szigetelni?
Az IC hűtőzászló és a borda között szigetelj. A hűtőzászló a 8. lábbal van összeköttetésben, így ott a negatív tápfeszültség jelenik meg.
Elég neki bőven! 4 ohmon terhelve így is nehéz lesz hűteni. Egy jótanács: ne csak a saját rögzítésével csavarozd a bordához, hanem egy szorítópánttal a tokot is húzasd le. Én alu profilt szoktam használni, az ic mellet 2db. 4-es csavarral ráhúzatom a bordához.
Sziasztok!
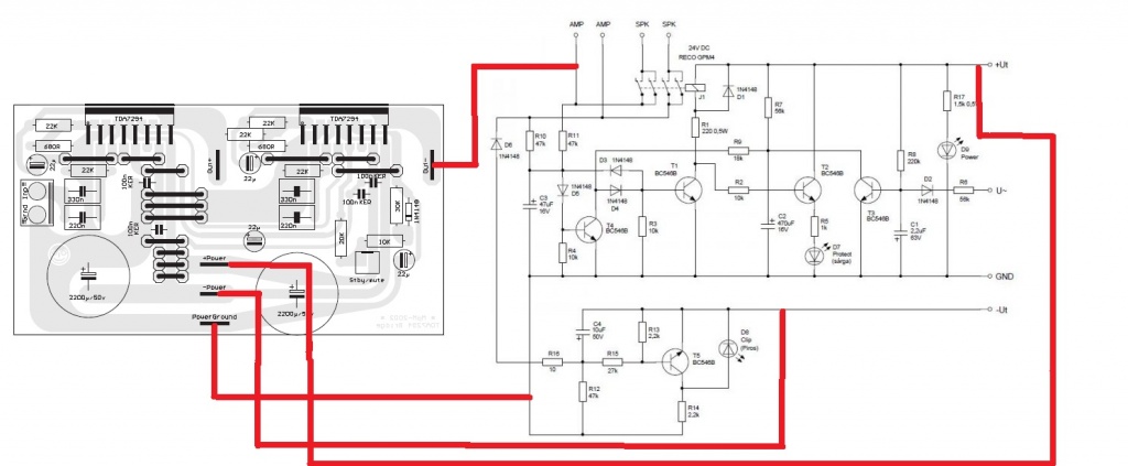
Építettem egy 2x200 (hidalt) TDA7294-es erősítőt. Milyen koppanásgátlót ajánlotok neki esetleg Clip is lehetne benne ? Mert van egy rx500-as védelmem, működik is csak nem tudom illeszthető-e a hidalt tda-hoz (mivel a hangszóró negatívja nem GND a hidalt 7294-nél) Szerintetek?
JOJO! Megy! Böngéssz errefelé.
A hozzászólás módosítva: Okt 31, 2012
|
Bejelentkezés
Hirdetés |








Az LT1028-hoz nem tudsz hasonlót dual DIP-ben?





