Fórum témák
» Több friss téma |
Kedves Zoli!
30Hz-től 1,5kHz-ig az összes létező frekit végiggyakoroltam rajta,hol sűrűbben,hol ritkábban,de a probléma jelentkezett.A Gate lábon állandó 5,3mV feszültség volt,ha ment a venti ha nem.Az 555-ös 3-as lábára kötött LED ekkor nem világított,csak a Drain lábon lévő,és 2,34V feszültség jelent meg néha a Drain lábakon amikor lassan elindult a venti,de ez nem pulzálva,hanem állandóan.Az NTC melegedésével elindult a szabályzás úgy ahogy kellett,és szépen működött,de amikor az áramkörnek inaktívnak kellett volna lennie akkor elindult lassan a venti,volt hogy 2 perc után magától megállt,és volt hogy 1 órát ment. Ezt sosem fogom megérteni,de szerintem így,hogy szerte szét lettek pakolva az alkatrészek szerintem a jelenség meg fog szűnni,mert az áramnkör egyik régi verziója sosem csinált ilyet csak ez a tömörített változat. Hát majd meglátom.... Köszönöm a segítséged A hozzászólás módosítva: Nov 9, 2012
Erre, amiről itt szó van, egy akármilyen analóg, 10-20MHz-es szkóp is megfelel (az mondjuk jó, ha kétsugaras). Amiket egyébként rendszeresen szoktak 20-30-40 ezer Ft körül hirdetgetni errefelé is. Szerintem figyeld az apróhirdetés rovatot.
De az még egyszerűbb lehet, ha az ismerőseid között nézel szét, kitől tudnál két délutánra kölcsönkérni egyet, és akkor venni sem kell pár darab 30Ft-os IC megmentéséért ![]() A rajzod határozottan jobban néz ki, mint az előző. Viszont a C5 földjét egyszerűbb lenne az IC lábára kötni, és akkor nem kéne körbemennie a fél panelen, plusz nem szedne fel annyi zajt sem a nagyáramú vezetékekből. Idézet: „szerintem a jelenség meg fog szűnni” Túlzottan optimistának tűnik a hozzáállásod, annak fényében, hogy igazából nem tudod, hogy mi is a baj a másik áramköröddel
Azért vagyok ilyen optimista,mert egyedül ennyi változás történt az előző verzióhoz viszonyítva,hogy egymás hegyén-hátán vannak az alkatrészek a helytakarékosság miatt,és az egyetlen magyarázatom a jelenségre,hogy összeszed egy csomó zavart ahogy te is írtad.Ha a jelenség nem szűnik meg akkor a 311-es OFF-ra teszi a tápot egy beállított hőfokon.A kondival kapcsolatos észrevételed nagyon köszönöm,azonnal korrigálom.
Szkóppal kapcsolatban talán a legolcsóbb megoldás az szerintem a PC-hez illeszthető USB-s kütyü,és utána minden szoftvereken múlik.Igazából még valami kórházi selejtezést,vagy korszerűsítést kéne kifogni egy kisebb egyszerűbb szkóp érdekében.Amit egy szkóppal meg tudnék nézni jelen esetben az csupán a jelalak.alacsonyabb freki mérésére van átalakított autós fordulatszám mérőm,és arra még jó lehet egy sima up counter áramkör is mondjuk 7 digites. Szóval amit tudok megoldok itthon fellelhető cuccokból,a Proli által remekül megfogalmazott "mezei megoldásokkal" Az apróhirdetéseket természetesen én is böngészem,de Murphy törvény,hogy ha van valami kihagyhatatlan,akkor pont csak 20Ft van a zsebben sajnos ![]() Minden észrevételt köszönök,további szép napot nektek ![]() A hozzászólás módosítva: Nov 9, 2012
Az odáig oké, hogy szellősebbre rakod, de az a gond, hogy ha annyit tudsz csak, hogy "valahogy" összeszedi a zavart, akkor hiába tervezed át, nem tudod, hogy pontosan mit is kéne elkerülni. Egy sötét szobában botorkáláshoz tudnám hasonlítani a dolgot.
Az USB szkópok nem biztos, hogy megérik az árukat - értelmesen használható USB-szkópot 40 rugó körül láttam, annyit meg tuti nem érnek. Az "ultraolcsó" kategóriájú szkópok (PC hangkártya-bemenetet használó, pár 10 kHz-es sávszélességgel), ill. a "házilagos" kategória (valami PIC-alapú, pár 100 kHz-es sávszélességgel, pl: Bővebben: Link) is jó lehet bizonyos dolgok felismerésére, és ezek pár ezres nagyságrendjében elérhetőek. Mondjuk általában nem készen elérhetőek, tehát meló összerakni, és hát az ember ideje sincs ingyen. Amit a szkóppal fel tudsz ismerni, hogy ha valahol DC helyett más van. A tápvonalakra rámérve láthatod, ha nem elég nagy pufferkondit raktál be, vagy nem jó helyen vannak a hidegítő kondik. A szkóppal láthatod egy gyengébb jelvezetéken, hogy kb. milyen a jelalak, mekkora a freki, és ebből nagyon sokszor ki lehet találni, hogy a DC-re ráülő zavar honnét származik. A multiméterrel meg annyit látsz csak, hogy 5.3mV...
Tökéletesen egyetértek veled,abban,hogy fogalmam sincs honnan szedi a zavart a dolog.
Ami tény.Az áramkör egyik korábbi verziójából elég sok készült,és mind jól működik. Annyi volt a különbség,hogy 2 FET helyett csak 1 volt benne,és a hűtőbordának nem volt kimondottan helye,a biztosíték pedig lengő volt,és nem a nyákon volt elhelyezve. A módosított nyákterven már 2 FET van,ki van alakítva a hűtőbordák helye,biztosíték a nyákon,és a reset lábon van egy 1k ellenállás és egy 10µF-os kondi a testre.Ezen az áramkörön már jelentkezett a hiba,és minden alkatrészéből van itthon legalább 10 szettre való.Módosítottam a frekiket,és amikor már minden létező alkatrészt kicseréltél legalább 2x újra akkor te mire gondolnál?Mert éppen az ember egyszer belebotlik egy selejtes IC-be vagy FET-be,de amikor már mindent kicserélgettem,és 3 napig ezzel keltem,ezzel feküdtem csak arra tudtam már gondolni,hogy mivel a régi hibátlan,de az új nyákterv alapján készült 3db-ból 2db produkál tüneteket,akkor csak az a lehetőség maradt,hogy a nyákterv egy halva született ötlet volt.Ezért ma összedobom az új verziót és mindent megpróbálok úgy elhelyezni a nyákon ahogy az régen volt.Kivettem az R0,és C0 párost,és szellősebbek lesznek az alkatrészek.Délutánra meg kiderül,hogy hülyeséget csináltam-e vagy nem..Ha azzal is baj lesz,akkor szentül megfogadom,hogy kerítek egy oszcilloszkópot kölcsön,és végig méricskélek mindent amit mondtatok. Nagyon jó ez a csapat és nagyon segítőkész,és tényleg minden elismerésem a csapat szaktudása előtt,és emelem kalapom a türelmetek előtt is, amit egy ilyen lelkes amatőrrel szemben tanúsítotok mint amilyen én is vagyok. Köszönettel,és Tisztelettel: Inox A hozzászólás módosítva: Nov 11, 2012
Ha megnézed az első verziódat, akkor lehet húzni egy függőleges vonalat, aminek a jobb oldalán vannak a nagyáramú részek, a bal oldalán a kisáramú (érzékeny) részek, a kettő között pedig csak egy plusz táp, egy föld, és a vezérlés vezetéke megy át. A második verzióra ez nem mondható el. A harmadik sokkal jobb ebből a szempontból.
Én személy szerint a lehető legtávolabb raknám ezeket a dolgokat, azaz a két FET menne a panel jobb éléhez, a mostanihoz képest 90 fokkal elforgatva, a bal oldalon lenne a kisáramú vezérlés, és a kettő közé raknám a betáp csatlakoztatást és a biztosítékot. Persze a legjobb az lehetne, ha kicsit négyzetesebbre lehetne venni az alakzatot, és akkor a FET-ek egyúttal lehetnének közel is az NE555-höz, és mellette megtartható lenne a jó elrendezés. A hozzászólás módosítva: Nov 11, 2012
Valahogy tudat alatt ezt sejtettem.
A 3.-ik verzió elkészült,annyi módosítás lett a NYÁK-on,hogy a FET-ek lábainak forrpontjai távolabb kerültek egymástól,ergo kicsit szét kellett hajtogatni a lábait,de cserébe vastagabb vezetősávot kaphattak,illetve az 5-ös láb kondenzátora közelebb van a pufferkondihoz,ahogy azt javasoltátok.Az elkészült áramkörben nem 100 µF-os a C1-es kondi ,hanem egy 1000 µF -osat biggyesztettem oda középre,így mindkét IC-hez jó közel van. 2 napja gyilkolom az áramkört,de nem produkálja a tüneteket.Minden jól működik.A Freki 30Hz.Egyenlőre a LM311 -el kreált termosztát nélkül próbálgatom,de még nem történt olyan,hogy indokolatlanul elindult volna.Autóventivel is teszteltem ami elkér az áramkörtől 10-13 Ampert,de semmi jele melegedésnek,vagy túlterhelésnek. A kis termosztát is jól szuperál ami az áramkör bal oldalán van....Szépen kapcsolgatja a tápot,és stabilan,bár azt csak kipróbáltam,a teszt a másik feléről szólt. Nagyon köszönöm mindenkinek az észrevételeket,hozzászólásokat,a mindent kimerítő magyarázatot,türelmet és segítőkészséget! Végre úgy működik mint régen ![]() A hozzászólás módosítva: Nov 13, 2012
Re.
Visszatérve az én problémámra, megoldódni látszik. 1N4148-as diódával már jobb lett a dolog, meg miután mégis beraktam a kimenetre egy tranyót, egészen pontosan egy MOSFET-et. Sajna van viszont egy újabb problémám 555-tel kapcsolatban, amihez szeretnék egy kis segítséget kérni. Adott egy trafó kimenete, amiből AC 13.56 Volt jön ki. (mért adat) Egy fogyasztót táplál, ami ezzel a fesszel 665 mA-t eszik. Ezt a fogyasztót akarom én megszaggatni 555-tel, egy bizonyos ütemben. Csináltam szépen 7812-es IC-vel stabil 12V-ot, ezzel táplálom a TLC555-ömet, megvan az ütem, csak az a problémám, hogy nem tudom hogyan ültessem rá ezt a jelemet a 13.5 V-ra, azaz hogyan szaggassam meg. Ugyebár sima tranzisztor nem jó, nem váltóáramra való. Ja és mindezt egyelőre csak Orcad/PSpice-ban csináltam. (mielőtt megveszem az alkatrészeket, látnom kell, jó lesz-e) Úgy láttam, hogy a Triak való erre a feladatra, tehát az 555-ös a Triak-nak adná a jelet, ami nyitná és zárná a váltóáramot. Csakhogy akárhogyan variálom, sehogysem tudom működésre bírni, már hosszú órákat elszarakodtam, szinte mindent kipróbáltam. (mindig valami egészen mást csinál az egész áramkör, mint kéne, vagy elszáll a szimuláció) Jelenleg az egyetlen megoldásnak az tűnik, hogy az 555-ös kimenete egy relét vezérel, ami kapcsolgatja a váltóáramot. De ha csak lehet, nem szeretnék relét, mert az gyorsan kopik, és mert kb 100mS-enként kellene ugrálnia neki. Mit tanácsolnátok, hogyan tudnám az 555-tel kapcsolgatni a 13.5 VAC-t?
Mellékelek egy képet, hogy hol tartok most.
Tehát a jobboldalt lévő relét kéne valami nem mozgó, lehetőleg tranzisztor alapú dologra cserélni. A hozzászólás módosítva: Nov 15, 2012
Ha egyenirányítanád a fogyasztó számára az AC-t, akkor egy darab FET-tel tudnád kapcsolni (különben kettő kell, és a vezérlés is picit bonyolultabb lesz).
A fogyasztód induktív, vagy valami sima hőtermelő eszköz?
Hello!
Ha triac megfelelő, akkor nem kell feszültség kétszerező a tápnál, (egyébként sem kell) viszont a triac-ot simán meghajthatod az 555 kimenetéről. Tud az úgy kapcsolni, hogy az anód negatív a gyújtás meg pozitív.. üdv! proli007
Hello!
Szeretnék egy olyan kapcsolást készíteni, ami egy relét kapcsolgat ki-be. Lenne egy poti, amivel lehetne szabályozni a szünet hosszát (egy fűtőszálra lenne rákötve, ami így lekapcsolna időnként és nem melegedne annyira). Arra gondoltam, hogy lenne egy nem túl hosszú bekapcsolási idő, mondjuk 3 sec, és a kikapcsolás lenne állítható, 0-tól mondjuk 10 sec-ig (így a 0-nál maxon menne, mert nem lenne szünet; a 10nél meg az alig melegszik kategória lenne). 55-tel gondoltam, egy astabil kapcsolással. De nem tudok rájönni, hogyan lehetne ezt megvalósítani egy potival? Vagy ilyenkor két poti kell, és azzal lehet kijátszani a szükséges értéket?
Hello! Például így.. üdv! proli007
A fogyasztóm egy mechanikus csengő, tutira induktív. Nem lehet neki egyenáramot adni.
Mi lenne az a bonyolultabb?
Azért csináltam fesz kétszerezőt, hogy ha a hálózati fesz épp leesik valamiért, akkor a 25V-ból is van mit leadni, így a 7812 miatt nem érintené az időzítőt.
De rendben, próbáljuk akkor sima egyenirányítással, de így sem megy triac-kal! ![]() Nézd meg mit csinál az alábbi képen. (100mS után ráadásul be is * az egész szim.) És hiába próbáltam, hogy az alsó meg a felső lábát megcserélem, meg hogy a fogyasztómat elé meg mögé kötöm be, teljesen mindegy, nem működik. A hozzászólás módosítva: Nov 16, 2012
Hát én komolyan mondom, ez az 555-ös *
Azt hittem a másik problémám már végre megoldódott, ahol egy kis rádiós jeladót vezérelek az 555-tel. De nem! Ez sem jó! Még mindig! Nagyon lecsökkent a hatóköre, nem értettem miért. Pedig már stabilizált 12V-t is kap! És a nyüves diódát is beiktattam a 7-es és 6-os láb közé. Nem is közvetlen van már az 555-ön, hanem egy MOSFET-en van. Sőt az 555-t még csak nem is forrasztottam meg, hanem külön foglalatot forrasztotam neki, amibe csak belenyomom, szal tuti nincs megsütve. De most rámértem, és mit csinál ez az isten verése? Hát a 6.5 mp helyett 3 mp-enként küldi a jelet!! És már 680kOhm-ot is beraktam, hogy fél másodpercre növeljem a bekapcsolás idejét, ehelyett 3mp-enként kapcsol be valami egészen picike időre, a műszer mérni se tudja rendesen annyira kevés ideig. Mi a hétszentségért nem működik rendesen?? Hát mit csináljak még vele, hogy végre úgy menjen, ahogyan én akarom? A hozzászólás módosítva: Nov 16, 2012
Most kipróbáltam, hogy az 555-ös outputját lekötöm, és rámérek, hátha a fogyasztó valahogy visszakavar az 555-nek induktívan, vagy máshogy. De nem! Az lekötött OUT és a GND között ugyanazt az idétlen 3mp időközű rövid bekapcsolást mértem.
SŐT!! A MOSFET-en közbe ugye a háromból már csak két láb volt bekötve, és így is megszólaltatta a fogyasztót!!! Na ez mi a fenétől lehet? Amúgy az lehetséges, hogy az 555 attól hülyült meg, hogy SMD0805-ös kerámia kondit raktam a 2-6-os és a GND közé ELKÓ helyett? Azaz a fő időzítőkondinak muszáj elkónak lennie?
Hello!
Nyugodj meg, a hiba nem az 555-ben van, hanem benned, vagy a környezetében van. (Szegény feltalálója nemrég halt meg, meghallaná ezeket, megkaparná magát.) - Ha valamit vezérelni szeretnél, és annak egyik lába a váltófeszültséggel közös, akkor a vezérlőnek is közösnek kell lenni azzal a ponttal. Vagy is nem használhatsz Graezt egyenirányítót, mert az "kapcsolgatja" a trafó lábait a GND-re. Vagy is szigorúan itt egyutas egyenirányító kell, mert annak a GND fele közös lehet a trafó lábával. - A tápfesz csökkenése nem gond, hiszen a Triac bekapcsolásához, mindössze 1V és némi áram szükségeltetik. Vagy is Az IC számára szükségtelen a 12V táp, járhat 5V-ról is. Így a puffer feszültsége kedvére brummoghat, csökkenhet, abból mindig tudsz 5V-ot készíteni. - A triac-ot nem lehet közvetlen az 555 kimenetére kötni, mert annak Gate lábán egy dióda van, mint a tranyónak. Így hasmenése lesz az 555-nek, és a Triac-nak is. Vagy is áramkorlátozó soros ellenállás kell. Mondjuk 5V mellett, (5V-1V)/10mA=400ohm. Vagy is egy 330..470ohm megfelel. - A rádióadó hatótávolságának, és az 555-nek nem sok köze van egymáshoz. Maximum, ha az adás által létrehozott villamos/mágneses térerő, visszahat az áramkörre. A hatótávolságot, az adó kimenő teljesítménye, és az antenna/föld viszonya határozza meg. (Vevő oldalon, meg ugyan úgy az antenna, és az érzékenység.) - Ha az megváltozik, akkor ezek közül változik meg. Illetve ha elhangolódik az adó és a vevő egymástól. Tehát itt kell a hiba okát keresni. - Elsőként csak össze kell kötni az a dó GND pontját, az 555-ös GND pontjával, és megnézni mi változott. Az adónál, a "föld" vagy pontosabban az antenna ellensúlya, a teleföld nyáklemez. Az antenna, meg a nyákon lévő kis vezetősáv. Azt nem szabad leárnyékolni, valami fém közelébe tenni. Mert megváltozhat tőle a viszony. - Az 555-nél teljesen mindegy, milyen időzítő kondit használsz a 2-6 és GND között. Elkót azért használnak, mert hosszú időzítéshez nagyobb kapacitás szükséges, és csakilyen formátumú kapacitások vannak ebben a tartományban. - A ki és bekapcsolás idejét, a kondi töltő és kisütő ellenállás (áram) viszonya határozza meg. Ha az nem stimmel, ott a hiba. Ha kicsi a kondi kapacitása, ugyan ahhoz az időhöz, nagyobb ellenállás szükséges. De annak értéke nem lehet határtalanul túl nagy, mert az IC-nek bemenő árama is van, és a panelnek is van/lehet átvezetése, szivárgása. - A MOSFet Gate lába nem lóghat a levegőben! Az egy több Gohm-os bemenetű eszköz, ami feszültség vezérelt. Ha "hadonászol felette", arra is be tud kapcsolni. - A szimulátor nem gondolkodik helyetted, csak számolni segít. Inkább egy rajzot/fényképet tehettél volna fel, amivel dolgozol, mint dühöngesz. Ha több 10 millió 555 lett már legyártva, akkor nem gondolod, hogy talán - ne adj ég - benned van a hiba, nem az áramkörben? Igen, az elektronika kezdetben és alkalmanként "keserves kenyér". Nem az a "gyere buci hamm bekaplak". Itt türelem kitartás és tanulás kell. Nem számítógép - okos telefon, hogy egy kattintással el lehet dolgokat intézni. Benneteket teljesen megfertőzött ez a "digitális majális". Ez nem a virtuális világ, ez a valóság! Ébresztő! ![]() üdv! proli007 A hozzászólás módosítva: Nov 16, 2012
5V nekem is eszembe jutott, még este gyorsan át is terveztem arra.
Tehát szigorúan egyutas. Ok. Átraktam olyanra, betettem 400 Ohm-ot a Triac elé, de így sem jó! Nézd meg mit csinál a képen. (ugyanebben az áramkörben ha cserélem az ellenállás+triac-ot a relére, úgy jó. Akkor most min változtassak, hogy Triac-kal is menjen végre? A rádióssal üggyel kapcsolatban. Az antennájára direkt vigyáztam, hogy ne rakjak semmit lehetőleg mellé. Azt mondod mindegy, hogy kerámia kondi e, és nem az 555 a hibás. Akkor miért lehet az, hogy 1µF időzítő kerámiakondi és 9100kOhm mellett (a másik pedig 300kOhm) 3 mp-enként kapcsol be a 6 helyett!? És nem fél mp-re, hanem mérhetetlenül kevésre. "alkalmanként "keserves kenyér"" - Néha kicsit mégsűrűbben. "Ez nem a virtuális világ, ez a valóság!" - Na éppen ezért akarom szimulátorban előre letudni az egészet amennyire csak lehet. Hogy még véletlenül se a valóságban csináljak valami zárlatot, meg füstöljek el ezt-azt.
A triak kikapcsol ha rajta nullára csökken az áram, ez 50Hz váltó esetén minden félperiódus után megtörténik, szóval elég nehéz egy relét helyettesíteni vele.
Az 555 400ohmon keresztül 5V-ról pedig biztos hogy nem fogja begyújtani. Nem tudom már kibogozni az eddig leírtakból hogy mi volt a cél, leírnád légyszíves mégegyszer?
Ahogy az előbbi hsz-omban a képen látod, a 20.3 Ohm-os fogyasztó egy (induktív) csengő akar lenni. Azt akarom az 555-tel szaggatva táplálni. Relével szépen megy a dolog, de ha 100mS-enként fog váltogatni a relé, az elég rövidre szabja az élettartamát, ezért relé helyett Triac-kal szeretném inkább.
Én inkább egy graetz-et ajánlanék egy mosfettel. Triakkal nincs konrét ötletem hogy lehetne megcsinálni kivéve a nullátmenetnél gyújtó triakmeghajtó optókat.
Skori oldalán van egy indexrelé áramkör. Ennek a bemenetére kellene raknod egy graetz-et, és azzal sorbakapcsolni a csengőt az áramforrással együtt. A CMOS555 nagyon keveset fogyaszt, a mosfet is, ezért az sem okoz gondot, hogy eltűnik a tápáram, a pufferkondikban marad elég töltés (mondjuk 3mp-hez lehet meg kell növelni, vagy kell egy ellenállás, ami minimálisan tölti) Kell még egy zéner is az 555-nek és egy soros ellenállás D1-el sorba, meg egy gate ellenállás a mosfetnek, hogy ne égjen ki az 555.
Szia!
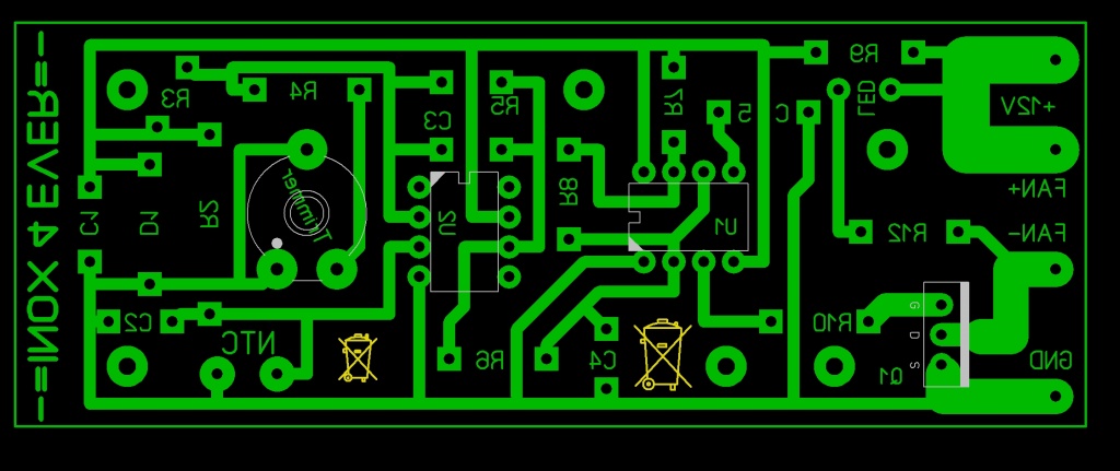
A képet nézve csak azt nem értem ,mit keres ott a C5-ös kondi, ahol van? üdv:hp
Nem tudom jól értem-e: Azt akarod mondani, hogy a csengő számára is egyenirányítsak?
Azt keresi ott, hogy eredetileg csak az alatta lévő kondi volt ott, de mivel az azt eredményezte, hogy a legelső bekapcsolás időhossza hosszabb volt a többinél, ezért (ha jól emléxem proli007 javaslata volt ez) a kondi 1/3-adát felülre raktam, 2/3-adát meg alulra. Ez azt eredményezi, hogy elsőre is pontosan akkora bekapcs. időhossz lesz, mint később. Csakis emiatt van ott az a kondi.
Így már értem, kösz.
Hát én besz.rok ettől az 555-östől.
Most összeraktam a relés-csengős áramkörömet próbapanelen, rákötöm a 12VAC-t, és nem megy! Rámérek az 555 OUT-ja és a GND-re, gyönyörűen váltogatja 5V és 0V között. Na fogom a relét, külön rákapcsolom tisztán az 5V tápra, és máris hallom és látom (a műszeren) ahogy kapcsol a relé! De együtt NEM működnek! Pedig szimulátorban jó volt! Na erre varrjatok gombot! Ha az 555-ön keresztül kapja a relé az 5V-ot, akkor miért nem kapcsol? Én arra gondoltam, esetleg nem elég neki az 555 kimenete. Csakhogy az 555 100mA-t is elbír, a relé adatlapján pedig az szerepel, hogy 30mA-t fogyaszt. Tehát ez a hiba nem lehetséges. Akkor mi a frászért nem működik a relé az 555 kimenetéről!? A hozzászólás módosítva: Nov 17, 2012
Ha a relétekercs egyik kivezetése testen van, a másik pedig az 555 3-as kivezetésére kapcsolódik, akkor kell még kettő dióda is, az induktív visszarúgás csökkentésére, különben kiakad az 555.
Oh de jo...
Hogy kössem a diódákat? a relé (mint fogyasztó) elé meg mögé, azaz sorosan, + tól a - felé? És mi van ha az 555-ös OUTja és a VDD közé kötöm a relét? Akkor is kell dióda? |
Bejelentkezés
Hirdetés |


















