Fórum témák
» Több friss téma |
Mielőtt kérdezel, a következő két dolgot ellenőrizd!
I. A helyes tápfeszültségek megléte.
II. A kimeneten van-e egyenfeszültség.
Élesztés.
Jó lemaradtam a beszélgetésről. Agressiv kolléga 80W-os válaszát értékeltem
Tudom, hogy mit jelent a hangfal szó, a suliban tanultunk hangosítást is alapfokon, tudom mi a line array, el tudom helyezni úgy a hangfalakat, hogy a térben a lehető legkevesebb kioltás keletkezzen, és a lehetőségekhez képest a lehető legegyenletesebb legyen a "nézőtér" lefedettsége, értem az alatt azt, hogy mindenhol egyformán jól szóljon a zene, 2 évig voltam gyakorlaton olyan cégnél, ami hangosítással foglalkozik, szóval tudom, hogy mekkora teljesítményről beszélek, és nem véletlenül vettem RCF hangfalakat, és Garry tölcséres mélyládát...
A hozzászólás módosítva: Okt 26, 2012
Az általad kiszemelt feladatra aligha tudok alkalmasabbat ajánlani egy TDA7294 hídnál. Pár alkatrész az egész, normálisan tud magára vigyázni.
Külön figyelmedbe ajánlanám azt egyszeres tápos kapcsolásomat, amit Alkotó kolléga is nagy megelégedéssel épített
Köszönöm a fáradalmaidat, akkor, amint írtam is csere lessz 4 ohmra, és akkor meglessz a kívánt teljesítmény
![]()
Az az igazság, hogy ehhez a tranyós végfokhoz semmi alkatrészt nem kell vennem, mindenem van itthon, szóval ezt fogom megépíteni, és a tranyós végfokokat én megbízhatóbbnak tartom, legalábbis eddig még egyik tranyós végfokom sem hagyott cserben ellentétben a TDA7294-el...
Ahhoz képest most is összevissza használod, helytelenül a kifejezéseket.
Íme a clip határán 4 ohm terhelésre.
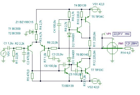
A nyugalmi áram a szimulációban 300mA, D1, D2 helyén lehetne tranzisztoros Iq beállító. R5-öt majd neked kell beállítani 0V kimeneti DC-hez. Biztosítékról és helyi tápszűrésről ne feledkezz meg. A hozzászólás módosítva: Okt 26, 2012
Sziasztok!javítok egy hitachi sr 603-ast és trafóproblémát észleltem.egyszerű az oka: 100 voltos primerre kapcsolták a gépet.na most én szerintem szakadt a primer nem égett le mert nem kapcsol be egyáltalán nem füstöl a trafó.nem is égett nem is büdös.tud vki lehetőséget arra hogy felálljon az áramklör az eredeti trafóval?a kapcsolóig elmegy a hálozati de onnan visszafelé a fázis közé bevan kötve két olvadó biztositék meg egy zavarszürő kondi.idáig eljön a 230 de a trafóra már nem megy rá. :S
Valószínűleg a hőkorlátozó Klixon betét Bővebben: Link ment ki. Ezt kell cserélni a tekercstestnél, a szigetelés alatt, azonos hőtényezővel bíróra és indul. Ha kiiktatod rövidzárral, akkor is megy, csak a későbbiek folyamán ez a művelet a reduktor leégéséhez vezet.
A hozzászólás módosítva: Okt 26, 2012
Idézet: Ezek szerint még jó is lehet a trafó.„a 230 de a trafóra már nem megy rá” Mérd meg a trafó primer tekercsének ellenállását, közvetlenül a kivezetéseknél.
Mellékelem a trafójának a rajzát. Bekarikáztam a biztosítékot. Úgy nézem ki lehet kerülni.
Igaz. Hőbiztosíték a neve. Ez nem bimetál, nem kapcsol vissza.
A hozzászólás módosítva: Okt 26, 2012
esetleg fényképet csináljak hátha látjátok akk tudni fogjátok miértnem értem ezt az egészet kinai ló....t
Keresd meg a szakadt alkatrészt, ami miatt nem megy rá a feszültség a trafóra.
lehetséges hogy a zavarszürőkondi szakadt???
Leírtam már mit kell keresned, tenned.
trafót még nem nagyon szedegettem még szét de megnézem és mivan ha nem találok? :/
Ha nem találsz, továbbra is kisbetűvel kezdheted a mondataid, ellenkező esetben helyesen, naggyal..
Ma már nem tudom szétszedni mert ragasztózva vannak a csavarjai de holnap megoldom és irok hogy mi volt.
Ha a 100 kevés akkor a 120-nak nem sok értelme van. 200W már rendesen megdöngetné a hangszórókat és még pont nem is terhelné túl. Ehhez +-70V DC kell nyugalomban és akkor már volna értelme megépíteni.
A TL071-nek nem kell kondi, ha azzal is gerjed más hiba lesz.
Ne haragudj, de hangosításra TDA ic-t javasolni, egyenesen nevetséges. Éppen nem PA felhasználásra vannak kitalálva azok az IC-k..
Azert ha nekik megfelel akkor ....Bővebben: Link
Üdv. Szeretnék belevágni egy nagyobb erősítő építésébe. Jó lenne ha sok mindent tudna, igazi kis multifunkciós gép
Elkezdtem összegyűjtögetni a kapcsolásokat, meg az alap már megvan a fejembe, van benne ugye a végfok, előfok, hangváltó a mélyhez, hangszóróvédelem, bemenetválasztó, kivezérlésjelző és hangszínszabályzó. Ez jó lenne ha 2.1-be lenne megvalósítva, tehát a mély külön. A táppal viszont bajban vagyok. Ez alapján akarom megépíteni, a végfok valószínű ugyan ez lenne benne, ám ebben a táp egy rezonáns táp ha jól látom picit fura ez nekem. Ha lehet én is azt tennék bele, úgy olcsóbban jönnék ki. Az erősítőm építéséhez keresnék egy "társat" aki tud segíteni. Meg persze kapcsolásokat is. Köszi előre is
Konkrétan milyen problémát találtál a TDA7294/7293 IC-k-nél? Hátha tudnék segíteni.
|
Bejelentkezés
Hirdetés |













