Fórum témák
» Több friss téma |
Fórum » Proteus
Nekem olyan kérdésem lenne hogy betettem egy trimmert a kapcsolásba de szimuláció közben nem tudom állítgatni.
Azt nem is lehet vagy hogyan tudom én azt kapcsolgatni?
Most az lcd kijelzővel van a bajom mert nem írja ki a dolgokat.
A bekötése jó azt megtudjátok nézni? Köszi a segítséget!
Ha 4 bites módban akarod használni az LCD-t akkor D4-D7-ig kösd be a lábakat és a többit GND-re
Ha 4 bites módban akarod használni az LCD-t akkor D4-D7-ig kösd be a lábakat és a többit GND-re
Hogyan tudok egy kapcsolás részletet átmásolni egy másik lapra?
Próbáltam Kontrolcé-Kontrolvével de nem működött.
Kijelölöd -> jobb klikk -> Copy To Clipboard. Ahova rakni akarod, ott meg Paste from Clipboard.
Bocsi a sok kérdés miatt, gondolom átjött hogy kezdő vagyok.
következő az lenne hogy van egy LM324 es erősítőm aminek a második erösitöét is szeretném használni de most hogy betettem csak az első van meg, hogy lehet a 2. ill 3. at is láthatóvá tenni?
Sziasztok! Ismerkedek a programmal, persze elakadtam. Próbáltam egy műveleti erősítős oszcit, de nem működik, egy darabig megjelent az oszcilloszkóp, de egyszer csak gondolt egyet és már az sem.
Mi a gond? Esetleg egy magyar leírást nem tud valaki? Előre is köszönöm a segítséget!
Köszi! Bár nem igazán értem így miért jó. Végülis a frekinek kellene csak változni, legalábbis megépítve 1n-val még ment.
Semmi sem tökéletes, ez a különbség a szimulátor és a gyakorlat között
![]() Nem kell mindent elhinni amit látsz benne, de jó közelítéssel működik.
Sziasztok!
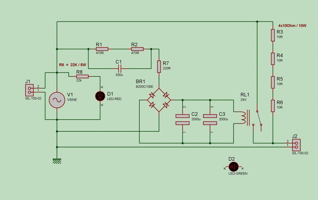
A segítségeteket szeretném kérni. Elkészítettem egy a neten található lágyindítót toroid trafóhoz. Egy LED-et szeretnék betenni, ami ha behúz a relé, akkor világítson. Sajnos nem tudom melyik, vagy milyen megoldás lenne a legjobb. Valaki be tudná építeni nekem a rajzba? Mellékeltem egy képet és a DNS fájlt is. A segítséget előre is köszönöm!
relé behuzó.tek-re párhuzamosan Rx + LED
Próbáltam, de nem vagyok benne biztos hogy a LED bírná. Vagy pedig az előtét ellenállásnak kellene legalább egy 5W-nak lennie.
Proteusban ha úgy csinálom rögtön világít.
Relé 24V ? LED is csak kb akkor világít ha a relé húz.
Tisztelet!
Régóta használom már a PROTEUS-t, de mindmáig nem tudok rájönni, hogy ARES-ben ha földfóliát rajzolok, hogyan lehet elérni, hogy a kerek PAD-eket ne oktogonálisan fogja körbe, hanem valós körvonallal?
Sziasztok!
Egy kis segítséget szeretnék kérni. Berajzoltam egy egyszerű kapcsolást és nem működik sőtt a proci 98% on ketyeg. Ha valaki találkozott már ilyen hibával kérem írjon valami okosságot. feltöltöttem néhány képet és 1 dsn-t is. Köszi előre is!
Az a helyzet hogy semmi de a lényeg hogy nem működik se komparátorral se opamp -al
hibaüzenet CPU too load
Egyébként erősítő lenne majd ha nem akadnék meg az első alkatrésznél szerettem volna audio bemenetre wav ot adni és loudspeaker-el meghalgatni mert elvileg tudja a progi
Attól még a műveleti erősítő munkapontját, erősítését be kell állítani. Erre utalt simpi, hogy nem ártana tanulmányozni a műveleti erősítők kapcsolástechnikáját.
Lehet hogy rosszul vázoltam fel nem a kapcsolás működőképessége a kérdés hanem az hogy miért akad meg a program ill miért hajtja a procit 98% on nálam és másnál nem. A KAPCSOLÁS NEM MŰKÖDIK.
Magad írod:
Idézet: „A KAPCSOLÁS NEM MŰKÖDIK” Ha a kapcsolás nem működik, mit is kéne szimulálni? Illetve pontosan szimulálja, hogy nem működik. Ha rendesen megcsinálod az erősítőt, talán működni is fog. A hozzászólás módosítva: Nov 8, 2012
milyen proteus-szal dolgozol? fagyott már ki?
én 7.10 pro val
Itt a TL072 adatlapja. Erről rajzolj begy egy erősítő fokozatot, és ha jól rajzolod be, nem fog kifagyni a program. Amit elkövettél az nem erősítő kapcsolás, nem csoda hogy szegény proteus nem bírt vele. A hibaüzeneteket nézted?
kaptam egy ilyen hibaüzenetet, ez mit jelent?
Ha elindítom a szimulációt megy minden szépen, és ha rányomok egy gombra amit a picnek fel kellene dolgozni akkor meghal és ezt kapom. Lehet hogy gyenge a gépem?
VSINE a neve és a simulator primitives - ben található.
A hozzászólás módosítva: Nov 16, 2012
|
Bejelentkezés
Hirdetés |

















