Fórum témák
» Több friss téma |
Nem szabad határadatokon járatni egy eszközt. Könnyen tönkremehet egy kisebb feszültségingadozástól is.
Sajnos csak ennyi van amit feltettem. Ez egy gyári végfok nem nagyon csináltak leírást.
Értem, semmi gond, és neked hogy tetszik, meg vagy elégedve vele?. Jól bírja az alacsony terhelést?
Nem az enyém a végfok félre ne érts. Viszont tuti, hogy bírja. Annó csináltam én is egy ilyesmi quad-ot csak én szimpla mj15003-mal szóval csak 2 oldalanként. 300VA-s toroid nem volt elég kettőnek csak 8ohmon.
Még meg is van amúgy. Áramkorlátra 4ohmon viszont forrasztanom kellett még egyet párhuzamba mert amúgy beleszólt.
Mit kellet forrasszál párhuzamba?, azt el felejteted oda írni, ellenállást vagy mit, és hova?
Áramkorlát. A 0,1ohm-os ellenállások. Azokat neked is csökkentened kell ha többet akarsz kihúzni belőle 100W 8ohm-nál.
Értem, akkor 3 darab 0,1ohmos ellenállás volt párhuzamba kötve 4ohmra. Az R14-es már kérdeztem, de meg kérdem még egyszer, a rajzon 330Kiloohm, az eredetin meg 3,3kiloohm, nagyon nagy az eltérés!, nincs az ott elírva?.
2 volt párhuzamosan kötve 4ohmra 200W-ra ami inkább 150 körül volt a trafó miatt. Nem tudom, hogy el van-e írva szimuláld le multisimbe. Az a tuti. Ott tudod mérni a kimenő teljesítményt is stb. Valahol van talán nekem berajzolva egy Quad.
Sajnos nincs ilyen programom, és fogalmam sincs hogy hogyan működik, ilyennel még nem foglalkoztam, de itt volna az ideje annak is.
Áramkör szimulátor. Megrajzolod benne a kapcsolást, megtervezed aztán méregetsz. THD-t, teljesítményt amit csak akarsz.
Mi a program neve pontosan?, hogy tudjam le tölteni.
Nagyon szépen köszönöm!
Üdv! Érdeklődnék. hogy ki mekkora maximális tápfeszültségen járatott Quad-ot? És természetesen mit módosított a kapcsoláson, alkatrészeken. Én +-70V-nál járok. Ez felett van-e valakinek tapasztalata?
Viszont ne várj tőle valós eredményt. Ez csak elmélet. Számok, műveletek, képletsorok. Névleges értékeknek megfelelően pontos. Valóságban viszont minden érték eltér a névlegestől. (Elmélet és gyakorlat. Összefüggenek, még is van különbség a kettő közt.
)
Ezt gondoltam én is, tudom hogy nem 100 százalékba adja meg a valós eredményt. A valóságban amiket mérek látok, annak én is jobban hiszek!
Milyen végtranzisztorokkal?
Én ha majd építek, tervezek akkor 4-4 tranzisztorral lesz minimum meghajtva és az az opa lesz berakva nekem 28 voltra amit itt írtak. Opával persze előtte fogok majd jó pár extrém mérést végezni. A hozzászólás módosítva: Okt 25, 2012
Tápáganként 2-2db. MJ15003 közvetlen a bordára, semmi T- idom. Macerás, de jó.
Pótalkatrészek is felkerültek. Gerjedésgátló 4,7n és a kimeneti 10 Ohm-100nF
Köszönöm mesterek! Nem fog látszódni így sem.
Üdv!
Belekezdtem egy 200W-os változatú Urbán féle mono Quad 405 építésébe! A trafóm kimenő feszültsége 2x 42V AC egyenirányítva 57 V+ 57V- DC körüli, és 330 W-os teljesítményű. Az alkatrészek már az MJ15003-as végtranyók és a 2 db 10.000 µF/63 V pufferkondi, MJE340 tranzisztoron kívül megvannak a végfokhoz. Kérdésem lenne hogy van-e valami negatív hatása ha a 2 darab MJE15031 tranzisztor helyett MJE15033-at rakok bele, valamint a 2 darab BC212 helyett BC556B tranyókat és az 5 db 47 µF/63 V kondi helyett 100 V-osat építek bele mivel ezeket tudtam helyettük hirtelen beszerezni? Valamint tudnátok hozzá valami kompatibilis hangfalvédő kapcsolást ehhez a tápfeszhez? Első erősítőm lenne és bocsi az amatőr kérdésért de szeretném jól összehozni. Köszi a segítséget előre is!
Szia! A helyettesítések nem okoznak problémát, mert mind magasabb határadatú.
Itt egy ügyes védelem.
Szevasz. Én nem építettem védelmet hozzá, de ajánlatos... nekem tavasz óta megy szinte 0-24 és nem durrant el, volt hogy tűzforró volt. Lényeg hogy jól kell megépíteni
bár az urbánféle hangfalvédő az müködik...
Sziasztok!
Baj van! Urbán féle 405.ös öszzerakás után mély hangoknál borzalmasan torzít.Az egyik oldal.A másik jó,ráadásul a rosszul működö készült először.A jelenség :jel be,torzít,T3 bázisa,a 33Kohm a 330pf, csipesszel megérintve,minden normális.Az opa 6 kimenetén beáll az 1,5V,és valamenyi feszültség normalizálódik a másikhoz viszonyítva és szépen szól.Ha felemelem a csipeszt visszaáll 0,6V-ra és torzít.A másik csatornával összehasonlítva.Tehát ha megérintem a T3-B-ist,jó ha nem, nem jó.Egyébként melegszik is egy kicsit jobban a BD 249.Segítség!!! Kuzmics * A hozzászólás módosítva: Nov 8, 2012
Szia! A 33k remélem 3,3k akart lenni. Úgy néz ki gerjed, mely attól csillapodik, ha hozzáérsz. A kimenetén van RC tag? Elképzelhető, hogy valamely pF nagyságrendű kapacitás eltér a névleges értéktől. Az IC kimenetén tapasztalt jelentős változás lehet a DC visszacsatolásban lévő 100µF hibája is.
köszi köszi!
am ezt a NYÁK-ot már próbálta valaki? Bővebben: Link nyugodtan kimarathatom, vagy maradjak az eredeti URBÁN 200W leírásban található NYÁK-rajznál?
Nézd át, nincs-e benne hiba. Ha nincs, akkor mehet. Én már 5*20cm-es keskeny panelra is rávariáltam Quadot, és nincs vele probléma. Annyi tanács, hogy a teljesítmény ellenállásokat emeld magasra a panelról, ne melegítse a többi alkatrészt.
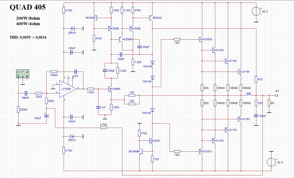
Ez így gyakorlatilag kész van csak áramkorlát kell bele. A szimulátorban nem gerjed, de ez nem jelenti azt hogy a valóságban sem fog, lehet hogy kell majd egy egy miller kondi a meghajtókra. A 62V-os tápból a terhelésre 57-58V kimegy, tehát megvan a 200/400W, de 300-350W-nál többet én nem vennék ki a 3 pár tranyóból. A rajz mellé odaírtam hogy az eredeti rajzhoz képest mennyit változott a torzítás, a szimulátor szerint kb. a harmadára csökkent a módosítások után. Ezt kb. 40-50%-os kivezérlésnél mértem mindkét esetben. A tekercseket elhagytam mindkét ágból. A sávközépen azok nélkül is jó a fázismenet, a sáv alján és tetején viszont nő illetve csökken kb. 20-25 fokot. Ezen a 6.8uH-s tekercsek sem javítanak csak pár fokot, tehát semmi értelme belerakni, másrészt ha benne van akkor növeli a torzítást a felső tartományban. Ennyit tudtam segíteni, de nyákot nem fogok tervezni hozzá és megépíteni sem fogom.
Szevasz, csak jó ember vagy te!
Köszönöm hogy próbálsz segíteni ebben a dologban!. Az áramkorlát mehet bele az eredeti is, vagy az R.Ludvigos áramkorlátot tegyem bele?. A miller kondít hova gondolod, és milyen értékűt?, gondolom B-C-közzé gondolod hogy tegyem azokat a kondikat?. 45-180pF-ig meg felelne?. |
Bejelentkezés
Hirdetés |




Még meg is van amúgy. Áramkorlátra 4ohmon viszont forrasztanom kellett még egyet párhuzamba mert amúgy beleszólt.


bár az urbánféle hangfalvédő az müködik... 




