Fórum témák
» Több friss téma |
Egy tekercs vége közötti kapacitás a rezonanciafrekire utalna. Az SRF-ből utánna tudsz számolni. ( ha egyedül egy tekercs lenne... ) Két tekercs közötti meg a távolságuktól, felületüktől függ. Meg a dielektrikumtól.
Írj a Coilcraftnak, hátha... ( Nagyon kíváncsi vagyok. )
Írtam nekik hátha, angyon érdekes a dolog.
Ha azt feltételezem, hogy a tekercsek közötti kapacitás egy nagyságrenddel kisebb, és hogy a három tekercs azonos, akkor azt kapom az SRF-ből hogy 42pF egy tekercs két vége közötti kapacitás. Mivel a szekunder kapacitás lényegében ennek meg a többi kapacitásból adód tag összege, ez eleve lehetetlen adat. Vagyis az eredeti SRF számolásban a tekercsek közötti kapacitás nem hanyagolható el. Annyira a tekercs két vége közötti kapacitás engem nem zavarna, de a tekercsek közötti kapacitás igencsak.
Na, ezért írtam korábban, hogy nem fogsz tudni egy teljesen korrekt modellt csinálni...de nem is annyira lényeges.
Felmerült közben bennem egy kérdés:
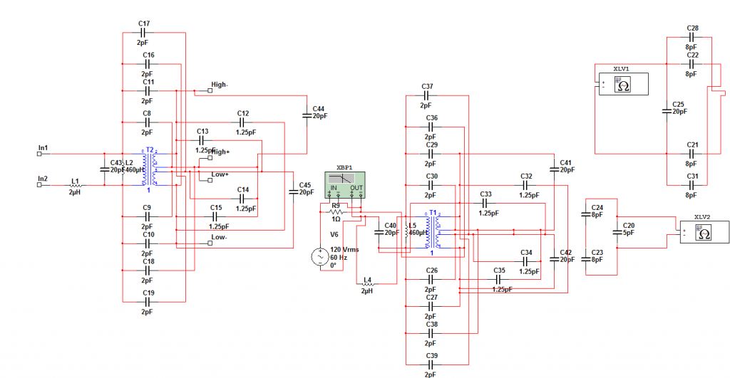
- Amikor mérig a 8,48 pF-et akkor a tekercs két vége rövidzárnak tekinthető? Ha ez igen, akkor a primer-szekunder tkercsközit kapacitást én 8pF-nek, a primer-primer tekercs közti kapacitást 5 pf-nek becsültem. Ezzel az ábra szerinti méréseim szerint kijön a mért adat. - amikor mérik a 28,66 pF-et, akkor léynegében mérike gy tekercs két vége közötti kapacitást, plusz a hozzá adódó tekercsközti kapacitásokat (a másik két tekercs rövidre van zárva, ezért azoknak két vég közötti kapacitása kiesik)? Ha igen, akkor egy tekercs két vége közötti kapacitás önmagában 20pF 8a maradék 8pf meg a tekercs közti kapacitásokból jön hozzá. Na nézd meg a mellékelt ábrát. Így kijön a 8,48 pF és a 28,66pF. Megmértem a rezonanciafrekvenciát, ami így 705 kHz volt a bode plot szerint. Tehát még valami nem teljes: röviden vagy az induktivtiások vagy a kapacitások kisebbek. Ha ezt veszük ezzel a 8pF, 5pF és 20pF értékkel már számlhatok, mert ennél ezek csak kisebbek lehetnek. Ezek után ezt fogtam és szétosztottam úgy, hogy minden kivezetéstől minden kivezetéstől legyen valamennyi? Korrekt -e így ez a szétosztás szerinted? Ha igen, akkor lényegében megvan az a modell, ami szerintem már elég korrekt ahhoz, hogy a számomra lényeges elemekkel számolhassak.
Nem tudom... talán... Próbáld ki, közben lehet rajta gondolkodni... A szimulátorban úgyis fogod látni a működést, itt-ott növelsz, csökkentesz, stb, tehát fogod látni, hogy mire kell vigyázni, vagy hol kell áramköri szinten komolyabban beavatkozni.
Ez a trafós hajtás megérne egy külön misét. Nekem eddig bevált, szuperül működik, de fogalmam sincs hogy hogyan. Rátettem egyszer kíváncsiságból a szkópot a híd egyik fetjének gate ellenállására, hogy megmérjem mekkora csúcsáram folyik a be illetve kikapcsoláskor. Feszültség nem volt a hídon csak a vezérlés ment. A fetem g-s töltése 48nC és a be illetve kikapcsoláskor csak 80mA-es áramcsúcsok vannak a gate-en. Ez a számítás alapján 600ns alatt töltené fel, de a szkóp alapján a töltés a miller platót 80ns-nál eléri, majd 100-120ns környékén megjön az áramcsúcs és kb 200ns után kezd jelentősen esni. Ennél a csúcsáramnak szerintem jóval többnek kellene lenni, de meg kéne néznem egyszer üzem közben is, terhelve.
Sziasztok!
Segítségeteket kérném. Éppen egy Peltier elemes párátlanító építésével foglalatoskodom. Vagyis ez már készen van. Csak a tápot kellene valami emészthető formába önteni.Jelenleg egy átépített ATX hajtja, de ez elég nagyocska. Ami a lényeg , hogy van 12V 8A vagy 20V 5A vagy ATX alkatrészek. Tundátok valami kapcsolást (én 15V 8-10A ra gondoltam) amivel olcsó kicsi és egyszerű tápot tudok barkácsolni? Az elem adatai: Type/Part number: TEC1-12706 Couples: 127 Dimensions: 40x 40x 3.9(mm ) Weight:27g (/1pcs) Power cable: 32cm Voltage: 12V QM(W):61.0 W Resistance ( Ω): 1.90 ~ 2.20 Operating/Storage temperature: -40°C ~ +80°C maximum: U max (V): 15.2 V I max (A): 6 A max (W): 91.2 W ΔT max(℃): 67 °C Kezdő vagyok, de lelkes Előre is köszönöm!
Először azt kell eldönteni hogy stabilnak kell-e lennie a kimenetnek, illetve szükséges-e hogy legyen benne valami áramkorlát. Ha igen, akkor UC38xx-el egy 1T forward, ha nem akkor egy önrezgő (rezonáns) a legegyszerűbb és méretben a legkisebb megoldás. De talán egy monitor flyback tápja is jó lenne, csak meg kellene erősíteni hozzá a szekunderét.
Közben, ha már az egyFET-es forwardnál jártunk: kezembe akadt egy hibás Coollink PC táp, a kondik adták meg benne magukat, 2008 év elején kb. 10ezer körül mozgott az ára, 450W. Mondom már kicsit belenézek. EgyFET-es forward topológia, UC3843 vezérli, viszont két db 9N90 FET van párhuzamosítva benne. A trafó ERL40, és van benne RESET tekercs, ami 4,7n-val össze van kötve a már tárgyaltak szerint a primerrel, de van a primeren még egy RCD snubber is. Ilyen "mindent kombózzunk össze" megoldással még eddig nem találkoztam. A táp amúgy megbízható, nyüstölhető fajta, csak a kondik valami nevesincs darabok a szekunderen, de amúgy van benne anyag.
A hozzászólás módosítva: Nov 13, 2012
Nem spóroltak vele. A 9N90-et szerintem 4A-re simán igénybe lehet venni folyamatosan, nem értem minek raktak bele még egyet. A lemágnesező diódája mekkora 1A-es?
Annyira még nem bújtam bele, kb. annyi lehet, majd megnézem. A trafójának a Reset/Primer arány 1:1. Annakidején ezt a tipust unokatesóm gépébe tettem, akkoriban dobozos kiszerelésben volt kapható, 10ezer fölötti áron, és elég jó vélemények voltak róla. Mindenesetre a trafója két vasa nem a legszebben volt összeragasztva, meg néhány alkatrész dőlöngél ide-oda, de összességében jó konstrukció: jó testes fő fojtóval, 5V-os ágon 2db MBR4045-ös dupla diódával, 2x1200u primer pufferrel (igaz, ezek sorban vannak, 200V-osak), viszont csak passzív PFC van benne.
Sziasztok!
Szükségem lenne egy 12V kb. 30A-35A -es tápra, de nem tudom hogyan volna célszerű megoldani, hogy jó is legyen és minél olcsóbb is, mert sajnos nem túl nagy rá a keret. Számítógéptápot nem igazán találtam ilyen terhelhetőséggel elfogadható áron, a eBay -es tápok se olcsók, viszont hallatom már olyat, hogy szinte teljesen használhatatlan volt egy eBay -es 12V -os kapcs. üzemű táp... Mit tanácsoltok? Köszi
A kimenetnek mennyire kell stabilnak lennie?
Ha nem, akkor rezonáns táp a legolcsóbb és legegyszerűbb. Nézd meg skory oldalát van egy-két érdekes dolog. Mit hajtana a táp?
Pedig vannak ebay-es tápok ekkora áramra is, nem is túl drágán. A legolcsóbb megoldás azonban az, ha egy PC tápot (akár rosszat) alakítasz át. Stabil lesz (akár állítható is) a fesz és az áram is. Van topikja.
Lorylaci, Ge Lee, köszi a válaszokat!
Nem különösebben kell stabilnak lenni, jelen állás szerint 2db 12V 150W -os ventilátort és LED szalagokat kellene hajtani, de ez a lista még bővülni fog valamelyest. Azt láttam, hogy vannak 30A -es tápok az eBay -en, de a 10.000Ft körül ár az olcsónak számít? (mondjuk az itthon, új kapcs. üzeműekhez képest igen...) Majd rákeresek komolyabban is a PC táp átalakításra, de így futólag: mennyi bonyolult művelet? Köszönöm
Futólag, nem bonyolult. Bővebben, ott a topik. Persze egy átlagos PC tápnak a 30-35A kicsit sok lesz, a 20-25A még elmegy.
Hali mindenkinek!
Egy kis segítséget kérnék. Elakadtam egy TPS 360-124 tip. kapcs táp javításában. Tudna esetleg valaki segíteni egy rajzzal a belsejéről? Előre is köszi: Kiborg
Sziasztok!
Egy kis segítséget kérnék tőletek.IR 2153-mal készítettem egy tápegységet.Az alkatrészek PC tápból vannak kibontva.Az elvárásaimnak megfelel egyetlen kivétellel:az ic tápellátása (Vcc).Az itt használt ellenállás sok hőt termel,ami hosszútávon nem kifizetődő.Találtam a neten egy kapcsolást amely a szekunderen elhelyezett tekercset használ fel a Vcc előállítására.A rajzot csatoltam,légyszíves nézzétek meg rendben van-e.(Lehet-e,szabad-e így bekötni) A Vcc-nél az IC adatlapján ezt találtam: Please note that this supply pin should not be driven by a DC, low impedance power source greater than the VCLAMP specified in the Electrical Characteristics section. Tudnátok segíteni ennek a megértésében? Köszi üdv
Csak azt a szekundert ne használd másra, mert nincs leválasztva ugye a primertől.. Az adatlap szöveg lényegében arról szól hogy az icben van egy belső zener dióda (15,6V körüli ha jól emlékszem) és ha egy nagy áramú ettől nagyobb feszültségű tápot kötsz a Vccre akkor bajok lehetnek. Szóval azt a tekercset kisebb feszre kell méretezni.
Szia,
Köszönöm a válaszod. PC táp trafót használok jelenleg, a 12V-os kimeneteit.Arra gondoltam,hogy az 5V-os kimenetet lehetne használni az IC megtáplálására.Aztán rájöttem,hogy a 12V-os tekercs az 5V-oshoz van hozzátekerve.Így erre a célra felejtős. üdv
Sziasztok!
Úgy tűnik zárlat mentes a még régebben átbeszélt full hidas Ge Lee-féle 2kW-os tápom. Első nekifutásra újra tekertem a gate trafót, közbe észre vettem egy elkötést + kapott 4 új FET-et is. Most hogy minden smakkol végre, mit tennétek a helyembe? Szkóp, és multi, mint mérő eszköz áll rendelkezésre. Üdv. Tibi A hozzászólás módosítva: Nov 14, 2012
Én nem csinálnék kisebb feszültséget azzal a tekercsel hanem inkább stabilizálnám valahogy egy kicsit alacsonyabb feszültségen mint a 2153 belső zener feszültsége és akkor nem fogja melegíteni a belső zener az ic-t.
A trafódnak a szekunder oldaláról nem akarod megtáplálni az IC-t, úgy, ahogy berajzoltad, érintésvédelmi okokból kifolyólag. Ha van a trafódnak a primer oldalon másik tekercse (a PC-s trafóknak általában nem szokott lenni, csak a kisebb flybackeknek), arról lehetne táplálni az IC-t. PC tápokban általában van külön kicsi trafó erre a célra. Vagy egy bontott PC-tápból kiszeded ezt is, vagy beraksz egy sima, mezei 50Hz 230V/12V-os trafót.
Szia,
Azt tudom,hogy a primer és a szekunder oldal nem lehet fizikai kapcsolatban.A PC tápokban is galvanikusan kötik össze.A trafon "HI POT" tesztet végeznek. A PC kis trafoja a VSB-t állítja elő.Utánépítettem már ilyet.Nem akarom tovább bonyolítani a tápot.A 230V/12V kis trafóm van 2,1VA-es,de ez is helyet és súlyt növel.Lehet,hogy marad az ellenállásos megoldás. üdv
Ezt így semmiképpen ne kösd be, egyrészt ahogy az előttem szólók is írták összekötöd a primert a szekunderrel ezért az csípni fog. A másik, hogy ha direktben visszavezeted az egyik egyenirányított félperiódust az IC belső zénerére abból érdekes dolgok adódnak. Külső zénert kell használni pufferrel, a visszakötött szekunderhez pedig legalább egy RC szűrést. A PC trafónál minden szekunder tekercs galvanikus kapcsolatban van, tehát erre a célra nem jó. Vagy szét kell a kötéseket bontani (ha lehet), vagy ha még van annyi hely a kölső szigetelés és a mag között akkor bepréselni oda azt a plusz néhány menetet. Ha nem megy akkor külső segédtáp kell ami a legjobb megoldás, de annak nagyobb hely kell és költségesebb is. Egyébként annak is lesz annyi vesztesége (de inkább több) mint amennyit az előtét ellenállás elfűt.
Az igaz hogy a PC tápokban galvanikusan össze van kötve a vezérlés a szekunderrel, csakhogy ott a meghajtótrafóval ez le van a primertől galvanikusan választva. Nálad pedig nincs, mert az IR közvetlen kapcsolatban van a primerrel.
Szerintem az IR21xx táplálásához akár egy előtétkondis táp is készíthető - egyszerű, olcsó, és nem is fűt....csak jól kell méretezni. Az előtétkondi mehet akár az 50Hz-es hálózatról is, de olyan megoldást is készíthető, ahol a félhíd kimenetére csatlakozik.
Igen, csak ott meg a bekapcsoláskor keletkező árammal kell kezdeni valamit, utána már jól működik a kondi mint előtét.
Először csak a vezérlést indítsd el, a főkör ne kapjon feszültséget. Ha az rendben van, akkor ha van valami áramkorlátos tápegységed akkor arról próbáld ki, ha nincs akkor pedig köss sorba a hálózattal egy 40-60W-os izzót, aminek el kell halványulni miután beindult a táp.
Igen. Ha bekapcsoláskor elkapja a hálózati fesz csúcsát, érdekes dolgok lehetnek.
[OFF]Erős a gyanúm, hogy a dobozon csillogó 50000 órás üzemidő ellenére ezért tartott két hétig életem eddigi egyetlen LED-es fényforrása, egy 1,5W-os kínai spot. Sőt, haverom annakidején, vagy 2 éve 2000Ft/db áron vett 5 db LED fényforrást, ami egy hónapnál szintén nem tartott neki tovább, ráadásul, mivel a kondis előtét után nincs puffer, vibrált is. Ami meg úgy néz ki, hogy 3db 1W-os LED, plusz valami normálisabb elektronika, abban meg az elektronika szokott megfeküdni valamiféle alulméretezettség miatt. Tehát ha az ember meg is akarja tapasztalni mind azt a jót, ami a LED-es fényforrásokra jellemző, ne vegyen kínait. Ha kínait akar venni, vegyek kompakt fénycsövet, azok azért manapság már megbízhatóbbak (nekem van valamiféle REALM fénycsövem, ami lassan 3 éve működik napi használat mellett, meg van "COOP" márkatermék kompaktcsövem is, az is megy jóideje, és nem is villognak.) |
Bejelentkezés
Hirdetés |





Előre is köszönöm! 
Ha kínait akar venni, vegyek kompakt fénycsövet, azok azért manapság már megbízhatóbbak (nekem van valamiféle REALM fénycsövem, ami lassan 3 éve működik napi használat mellett, meg van "COOP" márkatermék kompaktcsövem is, az is megy jóideje, és nem is villognak.) 


