Fórum témák
» Több friss téma |
- Ez a felület kizárólag, az elektronikában kezdők kérdéseinek van fenntartva és nem elfelejtve, hogy hobbielektronika a fórumunk!
- Ami tehát azt jelenti, hogy a nagymama bevásárlását nem itt beszéljük meg, ill. ez nem üzenőfal! - Kerülendő az olyan kérdés, amit egy másik meglévő (több mint 17000 van), témában kellene kitárgyalni! - És végül büntetés terhe mellett kerülendő az MSN és egyéb szleng, a magyar helyesírás mellőzése, beleértve a mondateleji nagybetűket is!
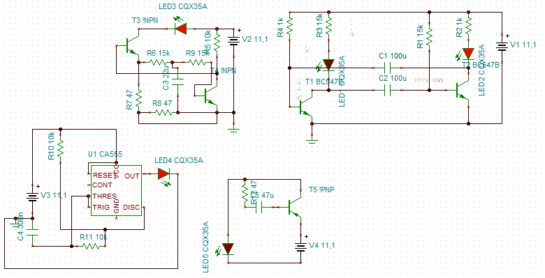
Használj eltérő bázisellenállásokat és a rossz helyre kötött bázisellenállást (R1) vedd ki.
Kivettem.
A jobboldalinak 100Ohm-ot tettem be, de akkor sincs változás a beteg állapotában. A baloldalinak meg betettem egy 47-eset.
Ne a kollektorellenállást változtasd, hanem a bázisellenállást (10kohm). Ha ettől sem indul el, akkor ellenőrizd a kötéseket és a tranzisztorok típusát.
Most itt tartok (Közben még két másik kapcsolással is próbálkoztam
)
A bázisellenállást így kösd: Bővebben: Link Tehát szimmetrikusan a két oldalon, a plusz tápágra kötve.
Hello!
Nem baj, hogy az 555-nek nincs bekötve a tápja? (GND) Valamint a Led-et előtét ellenállás nélkül kötötted a kimenetre? 300nF-al, jó gyorsan fog "villogni".. üdv! proli007
Megcsináltam, de most már csak a jobboldali világít
Hello!
Nem baj, hogy a baloldalinál, a bázisellenállást összecserélted a kollektor ellenállással?.. Kicsit légy már figyelmesebb! Horror amit művelsz, mert csak kapkodsz.. üdv! proli007
Lemásoltam az egészet.
Nem látok benne hibát. Most semelyik nem világít.
Nem csoda.A rajzod nem egyezik a fentebbivel! A fentiben a kollektoron vannak a ledek,most meg a báziskörben,ráadásul 15k előtét ellenállásuk van.A kondenzátorok + pólusa van a kolektoron.A ledeket kösd be az 1k ellenállás és a + táp közé.
A hozzászólás módosítva: Dec 3, 2012
A ledeket az 1k és a +5 közé tettem. Semmi nem világít.
A ledek jó irányba állnak.
a kondi nem érzékeny a polaritásra, a táp jól áll.
Milyen 5V a táp,a rajzon 15V szerepel,5V táphoz az 1k ellenállásokat csökkenteni kell kb. 100-130 ohm értékre.A rajzon elektrolit kondenzátor szerepel,ami igenis érzékeny a polaritásra.
A hozzászólás módosítva: Dec 3, 2012
100ohmra csökkentettem az 1K-t. most mindkettő világít. A 15K-t levettem 150-re, akkor is.
A programban be van állítva, h nem érzékeny a polaritásra a kondi. Arra van külön komponens. A hozzászólás módosítva: Dec 3, 2012
Tartsd az eredeti összetételt és rakj be ELCO kondit, csodákra képes.
Lehetetlen,ezt úgy kellene írni,hogy Ut.+5V .Ha 5V a táp akkor nagy a ledek előtétje,ettől még a multivibrátor mehet,de az 5V az 1k ellenálláson és a leden nem tud akkora áramot áthajtani,hogy világítson a led,ezért mondtam,hogy csökkenteni kell az ellenállást.
Mint mondtam, csökkentettem 100Ohm-ra és világít. De folyamatosan és mindkettő.
Hidd el, 5V a táp
Elhiszem,de akkor is igaz amit írtam.Most azért világít mindkét led,mert (azóta leesett a húszfilléres) Te valami kis értékű bipoláris (nem elkó) kondit tettél be és olyan gyorsan villog,hogy folyamatosnak látszik,növeld a kondit és tedd vissza a 15k ellenállásokat.
Vissza tettem a ledek előtt 100ohmok vannak, a másik kettőnél 15K. a kondik 10nF-osak.
Még mindig folyamatosan világít. 100nF-nál is folyamatosan.
Még mindig nagyon gyorsan villog,a kondit legalább 1-10µF értékre növeld.
10nanónál és 100 nanónál is folyamatosan világít. 1 és 5 és 10µF-nál dettó.
Most igy hogy már megkérdeztem, gyorsan utánnaolvastam és annyi hogy a FET nagy áramot képes kapcsolgatni melegedés nélkül (ha jól fogtam fel), de nemkem csak sima 12Vos reléket kell kapcsolni és megtartani hosszabb ideig. Na itt az ujjab kérdés meddig maradhat vezetö egy tranzisztor és meddig egy FET?
Elvileg "örökké" amíg az adott félvezetőre meghatározott paraméterek be vannak tartva.Vagy az idő vasfoga fel nem emészti.
Ok köszi akkor nekifutok a FET-kel azt kiderül mit birnak.
Vigyázz,lehet,hogy más lehúzó és más bázis ellenállást kell a feteknek.
|
Bejelentkezés
Hirdetés |




) 





