Fórum témák
» Több friss téma |
Fórum » Labortápegység készítése
Megépítettem Alkotó 1,4,2es tápját, és jött volna a terhelési teszt. Egész addig jól üzemelt ameddig, 12Von el nem értem a 3,6A. Ezt elérve az R17es ellenállás kicsit megbarnult, és a T3as tranzisztor kiment. A BD241es működik, és a többi tranyó is. Csak ez az egy adta meg magát. A hőfok nézve volt, kéz melegek voltak a tranzisztorok. Hűtőbordára fel van mind szerelve, és pasztázva, szigetelve csillámmal és gyűrűvel. A collectorok a csavaron át vannak a panelhez kötve, de a csavar anyái le vannak forrasztva.
Kicseréltem a tranzisztort, és valami nem jó benne egészen. Utána kicseréltem az összes 2n3055öt, megnéztem az emitter ellenállásokat, 1 volt hibás, aminél a tranzisztor is kiment, az is cserélve, és megnéztem még a BD241 ellenállásást (ami meg volt kicsit barnulva de jó), és cseréltem ezt a tranzisztort és az ic-ket is. A hibajelenség, hogy a fesz 35-45V közt lehet állítani csak. Mielőtt kiment volna rendesen működött. Megmértem a +-15Vot és azok is megvannak. Merre mérjek tovább?
Hello.
Az érdekelne, hogy milyen alkatrészeken kellett változtatni, hogy a kapcsolás bírja a 6A-t? Azt látom, hogy 5db tranzisztor van benne és az Rx ellenállások 5W-osak. Gondolom a R10-es ellenállás is a számítás alapján a megfelelőre kicserélted. Mást kellett?
Az R10 módosítottam, 47K -ra a P3 maradt 50K az RX 5W-ra lett cserélve a BD245-ből tettem be 5 db eredeti Texas Instruments-t. Meg nem LM324-t tettem bele hanem OPA4277-t. A többi ugyanaz mint a rajzon. Eredetileg 5A -t akartam, de menet közben erősebb trafóhoz jutottam így lett 6A-ra. Ha hamarabb hozzájutok a trafóhoz akkor 6 db BD245-t tettem volna bele Amperenként 1. Így is jól bírja elégedett vagyok vele remek kis kapcsolás hálás köszönet azoknak akik összehozták.
És tesztelted már határon? ~1 Volt kimenet/6A?
Hány fok lesz a hűtőbordán a tranzisztorok közelében ilyenkor? Ránézésre nehezen hihető, hogy annak a hűtőbordának nem sok a ~200 Watt... A hozzászólás módosítva: Nov 28, 2012
Teszteltem, 70-75 foknál megáll a melegedés nem megy fel tovább, igaz szereltem rá még extra ventilátort ami közvetlenül a tranzisztorokra fújja a levegőt. Amíg ezt a két extra ventit nem tettem fel a melegedés nem állt meg, 80 fok fölé már nem engedtem kikapcsoltam és rászereltem a ventiket. A ventilátorok 60 foknál kapcsolnak be. Igaz még csak 40 percet teszteltem egy folytában 6A-en. A 70-75 fok közvetlenül a tranzisztorok mellett mérhető.
A hozzászólás módosítva: Nov 28, 2012
Köszi a választ.
Mért kellett az LM324-et OPA4277-tre cserélni, /ez nehezen beszerezhető és elég borsos is az ára/?
Semmi nem indokolta, volt itthon és jobbak a paraméterei mint az LM324-nek ezért tettem bele.
A hozzászólás módosítva: Nov 28, 2012
Szert tettem egy ilyen készülékre, amit valami modellhez való akku töltésére hoztak létre. DViszont én egyszerűen csak egy szabályozható tápként szeretném használni. A véleményetek szeretném kérni, hogy ez lehetséges-e? A hátulján kijövő két vezetékre kel adni a tápfeszt, és az elején a gombokkal pedig be lehet állítani a töltőramot. Egész 0,6 A-tól 6,5 A-ig. A hátulján van jó nagy hűtőborda a belsejében pedig egy nyák egy Philips processzorral a közepén. A fehér színű vezeték egy hőmérő, ami a képen jobb híján a helyiség hőmérsékletét méri. Én pedig azt szeretném ha a feszültséget mérné! Vagy amit akarok, az hülyeség?
A hozzászólás módosítva: Nov 28, 2012
Üdv! Végre elkészültem a táppal ki is próbáltam, és a kimenetén éppen hogy mérhető a 30V, azzal az AC 24V-os trafó mellett. Amikor a feszültség mind két potija a maximumon van, akkor már az áramerősség beállítása sem olyan egyszerű. Ahogy növelem, egyszer csak meglódul és már nem tudom visszább venni. Most megpróbáltam még egyszer, de most már nem csak akkor csinálja amikor maximumon van a potméter. Gondoltam arra is nem e a szűkös feszültségű trafó miatt van e. Szerinted? Van még egy trafóm, amit még anno említettem, egy AC 40V-os amelyből maximális kimeneti feszültség 50V. Mit szólsz hozzá, ha azt használnám fel? Nekem ebből csak 30V és 3A kell. Még számolgattam és ezzel az értékekkel R3:280Kohm és R10:120Kohm (ami az eredeti), jött ki. Képeket is teszek majd fel, de most nem tudok fényképezni. Ja és még azt szeretném mondani, hogy a D2-es ( SB560 ) helyett, MBR10100 tettem.
Köszi!!! A hozzászólás módosítva: Dec 1, 2012
Egy AC 24V-os trafóból nem fog kijönni a labortápod kimenetén 30V stabilan, max. terhelés mellett. Én olyan 25-28 V maximumot tippelek, a pufferkondik méretezésétől függően.
Továbbá azt, hogy stabilan jön-e a kimeneten a feszültség, csak oszcilloszkóppal lehet eldönteni.
szia!
Eloszor is ... hasznald majd egeszseggel. Idézet: „....feszültség mind két potija....” Ha pozicio szamokkal hivatkozol, konnyebb nekunk is. Mert elofordulhat, hogy te a P2 jelu 10k-s poti-t megosztottad finom es durva szabalyzasra peldaul .Ha olvasgattad hozzaszolasaimat, talalhatal egy olyat, hogy az eredetileg 49V-ra allitott max kimeno feszultseget vissza kellett nekem is vennem ~42V kornyekere, mert, hogy a trafo ezen a potencialkulonbsegen volt csak kepes a beallitott max kimenoaramra. Nem tudom mire hasznalod, de a 24V DC nem eleg reszedre? A kabathoz a gomb, avagy a gombhoz a kabat esete. Ez a trafo ezt tudja akkor igy hasznaljuk A D2 valasztasara azt mondanam hogy mukodhet a dolog. A hozzászólás módosítva: Dec 1, 2012
Regebben felmerult a dolog, gondoltam kis tapasztalatit irok hozza.
thandar ts3023s precision dc power supply. Az aramhatarolo potit nulla es egy miliamperes allasba tekerve, az aramhatar jelzo aktiv. 2mA-tol nem jelez. Mar nem emlekszem melyik tapnal jott elo ez a nyavajaja valakinek. Ja, es az utolso helyiertek itt is ugral 1-2 erteket... De ugye ez kit erdekel? A hozzászólás módosítva: Dec 1, 2012
Arra gondoltam, hogy a méréshatár váltás automatikus lenne, és a feszültséget is váltanám.
Mivel oldanátok meg a kapcsolást? Relé, komparátor? És abban tudnátok segíteni. hogy az 1.4.2-es labortáphoz es Alkotó 200mV-os alapműszeréhez milyen változtatásokat eszközöljek, hogy a fesz méréshatárt váltsak?
Üdv! Az az igazság, hogyha lehet akkor legyen meg azért a 30V, néha nem árt ha van, főleg mert én mindenfélére használnám ( erősítő tápellátásától kezdődően mindenre ). Mellékeltem a számolásom menetét. Ezzel csak annyi a baj, hogy a 30V 250Kohm-mal nem fog menni.
Köszi!!
Idézet: „Mivel oldanátok meg a kapcsolást? Relé, komparátor?” Mikrovezérlővel. ![]() Ha az nem megy akkor két komperátorral, egy R-S tárolóval és egy morzés reed-relével. Illetve kettővel, mert az egyik a tizedespontot kapcsolja arrébb.
Szia!
Na akkor fussunk neki meg 1x ![]() A szamolasodban a megcelzott max kimeno feszultseg 50V. Te kiszamoltad, hogy 250k-s ellenallas kell hozza -nem szamoltam utana- hogy a kimneten beallithato legyen az ertek. Eljaras a beallitasra: A P2-t max-ra tekered, es a p4-et addig allitod, mig a kapcsokra csatlakoztatott meromuszer nem az 50V-t mutatja. a ket szelso ertek Uki_min:41.66V; Uki_max: 62.49V Ez lesz a tapegysegen beallithato MAXIMUM. Idézet: „..... Ezzel csak annyi a baj, hogy a 30V 250Kohm-mal nem fog menni.......” De menni fog, mert csak fogalomzavarba kerultel ![]() A P2 forgatasaval pedig az uzemszeruen kivant feszultseg erteke allithato be. 0-50V-ig Most mar tiszta a dolog ??A hozzászólás módosítva: Dec 2, 2012
Az R2 erteke, mely a Z3 aramat korlatoza, 2.5k.
ezzel 12.4mA folyik majd rajta.
Hello! Nokedli tizedesponthoz nem kell relé, megelégszik az egy tranyóval is.. üdv! proli007
Szia!
Rosszul fogalmaztam. A kettőt a morzére értettem nem a relére. De tényleg elég oda egy tranzisztor is. Illetve kettő. (a két tizedespontra egy-egy)
Es nagyaramu fet-tel?
Mit szeretnél egy nagy áramú FET-tel?
Kapcsolni azt, amit egyebkent relevel kapcsolnek. Ha lehet.
Amugy meg nagyon koszonom a segitsegedet es mindenki maset!
FET-tel nem lehet jelet kapcsolni. Illetve lehet, de nem illik. Mindenképp relével kell, vagy ha tudsz mikrovezérlőt programozni akkor lehet elektronikusan, relé nélkül.
Hell! Ja tényleg
! Jogos!! Közben kiderült, hogy a multiméterem elment az örök vadászmezőre, és így hülyeségeket mért. Na és szereztem másikat, azzal beállítottam max kimenő feszültségnek 30V-ot, és így az áram is már finoman állítható. Közben az is kiderült, hogy a meglévő hűtőborda kevéske lesz. Plusz a dióda hidat is ki kell cserélnem nagyobbra ( most 4A-es van benn ). Köszi szépen a segítséget, és amint tudok teszek majd fel képeket!!
Egy gyors vazlatot esetleg kerhetnek?
Azt hittem ettol egyszerubb a dolog. Sima rele miert nem jo? A hozzászólás módosítva: Dec 2, 2012
Sima relé is jó természetesen, csak a reed kisebb.
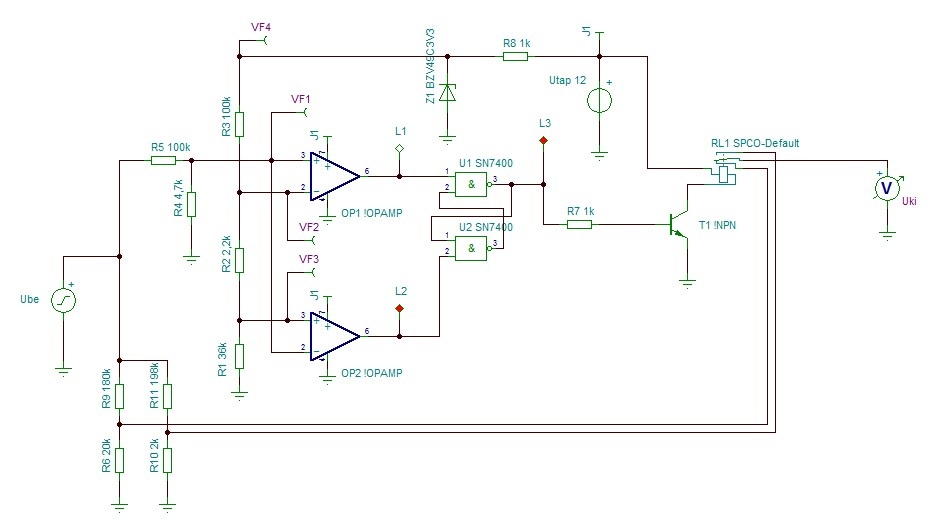
![]() Tessék, rajzoltam neked! Az értékeket vedd úgy mintha ott se lennének, csak leskicceltem gyorsan egy lehetőséget. Nem méreteztem semmit.
4 hszel visszább megköszöntem a segítséget és értékeltem is mindet ami számomra hasznos. Nem gondoltam, hogy ez nem elég, természetesen ezen nem múlik a békesség, köszönöm szépen a rajzban is a segítséget!
Jó neked, hogy ilyenek ilyen hirtelen ki tudnak pattanni a fejedből ![]() A forrasztóállomás 2-nél használt megoldásra kísértetiesen hasonlít az ötlet. Mármint az opa-k bekötése ![]() Engedj meg egy kérdést: a rajzon a vf mit jelent? A hozzászólás módosítva: Dec 5, 2012
Ja akkor bocsi...
A VFx-ek csak mérőpontok, az áramkör méretezéséhez voltak segítségül (noha így sem méreteztem végülis). A forrasztóállomásomhoz valóban hasonlít, mert ott egy jel bizonyos mértéknél nagyobb változását kellett indukálni. Itt pedig a méréshatár-váltás hiszterézisét adja meg, mindkét áramkörben a két komparátornál van két szélső stabil állapot és egy 'senki földje'. Ezek aránya R1, R2 és R3-al állítható. Két komparálási szint van, ha a jel a felső szintnél nagyobb akkor a felső OPA kimenete H lesz, az alsóé L. Ha a jel az alsó szintnél kisebb akkor a felső OPA kimenete L szintű lesz, az alsóé H. Ha a jel a két komparálási szint közt van, akkor mindkét OPA kimenete L szintű. A két OPA kimenete kapcsolódik az R-S tárolóra ami végzi a tárolást. Így a két komparálási szint közti jel esetén mindig a tároló azon kimenete lesz aktív amelyik a jel köztes tartományba érése előtt volt. Ezáltal jön létre a hiszterézises méréshatár-váltás. A két szintet úgy kell beállítani hogy az alsó méréshatár 100%-ánál váltson fel, a felső méréshatár 9%-ánál pedig le. Persze ez ilyen analóg módon nem megoldható pontosan és főleg stabilan, ezért (is) sokkal jobb és egyszerűbb a mikrovezérlő. Mikrovezérlő esetében elég lenne csupán 4db ellenállás és egy dióda az egészhez! Egyébként megjegyzem hogy ha a minden csapból folyó (de az tény hogy jól bevált) ICL7107 a szimpatikus akkor annak van egy nagy testvére az ICL7135, melynek gyárilag van két, egy túlcsordulás és egy alulcsordulás kimenete. Ezekre csak a tárolót kellene rákötni meg a relét és akkor nagyon szuper műszert kapunk. Sőt, egy fel-le léptethető áramkörre kötve e két lábat nem csak két hanem akárhány méréshatárunk lehet, automata váltással. Ráadásul ugyan annyiba kerül mint az ICL7107, és nem 3,5 hanem 4,5 digites. Nem is értem miért építkeznek még az emberek ICL7107-el. |
Bejelentkezés
Hirdetés |






.

(a két tizedespontra egy-egy)
! Jogos!! Közben kiderült, hogy a multiméterem elment az örök vadászmezőre, és így hülyeségeket mért. Na és szereztem másikat, azzal beállítottam max kimenő feszültségnek 30V-ot, és így az áram is már finoman állítható. Közben az is kiderült, hogy a meglévő hűtőborda kevéske lesz. Plusz a dióda hidat is ki kell cserélnem nagyobbra ( most 4A-es van benn ).







