Fórum témák
» Több friss téma |
- Ez a felület kizárólag, az elektronikában kezdők kérdéseinek van fenntartva és nem elfelejtve, hogy hobbielektronika a fórumunk!
- Ami tehát azt jelenti, hogy a nagymama bevásárlását nem itt beszéljük meg, ill. ez nem üzenőfal! - Kerülendő az olyan kérdés, amit egy másik meglévő (több mint 17000 van), témában kellene kitárgyalni! - És végül büntetés terhe mellett kerülendő az MSN és egyéb szleng, a magyar helyesírás mellőzése, beleértve a mondateleji nagybetűket is!
Potizás helyett az adatlapban található képlet segítségével is ki lehet számolni az ellenállás értékeket.
Az mi hogy 1.5 A bír?
Találtam ezt a rajzot ezzel meg lehet oldani vagy elég csak az LM317, vagy ahhoz kell még valami?
Igen teljesen igazad van, nekem még nem volt szükségem erre a képletre, de most, hogy megnéztem tényleg sokkal egyszerűbb.
Azt a képletet hol kell nézni?
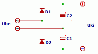
Idézet: „Az mi hogy 1.5 A bír?” Az azt jelenti, hogy a kimenetre kötött fogyasztó áramfelvétele ne legyen nagyobb 1,5 Ampernél. (A te 4V-od mellett ez 6W, amaradék 30W-ot meg szegény LM317-nek kellene elfűteni :nono ![]() Az a rajz önmagában nem elég. Kell egy egyenirányítás és szűrés, pl így: Bővebben: Link és utána a load helyére jön az LM317-es kapcsolás: Bővebben: Link, R1 és R2 pedig a képletből számolható ami az adatlpban van, mint már említettem (6.oldal a HEStore-os linken).
Akkor ha pl egy B250D egyenirányító és egy 5V stab ic megoldaná?
Ebben a hozzászólásodban még 4V-ról volt szó, arra nem jó az 5V-os stabilizátor. Hogy tudjak segíteni, mondd meg mi a fogyasztó, mekkora a névleges feszültsége és fogyasztása, ill. mi állítja elő a 24V váltakozó áramot, mekkora teljesítményű?
Ne haragudj a nagy összevisszaságért.
Szóval arról lenne szó hogy van egy 2 ledes villogó. Nem jó néztem meg a trafót, mert nem egyenáramot ad hanem váltóáramot. 25 volt kimeneti váltófeszültsége van. Pontosan nem tudok teljesítmény mondani, mert nem tudom mivel régi a trafó még régről szereztem. Erre akarom a két ledes villogót rákötni. Az 5V onnan jött hogy kipróbáltam hogy a villogó menne e 5V ról és megy. Így gondoltam hogy egy 5V stab ic elég lesz. De nem számoltam azzal hogy váltófeszültség van nem egyenfeszültség. Így szükségem van egy hídra ami először egyenfeszültséget csinál a 25V váltófeszültségből majd egy 5V stab ic amire már rá tudom kötni a villogót.
Sziasztok!
A alábbi kérdéssel fordulék hozzátok: Olvadóbiztosíték helyett szeretnék készíteni egy olyan apró passzív áramkört, ami a biztosíték helyére csipeszelve egy külső potméterrel beállított áramerősség felett hirtelen megszakítja az áramkört. Főleg erősítők vagy komolyabb áramkörök élesztésénél gondoltam használni, hogy ne tucatjával temessem a biztosítékokat, vagy az egész projektet. Csak beállítom, hogy 0.5 amper, és alapesetben vezet, míg e fölött hirtelen szétkapcsol és pár sec-ig tarja ezt az állapotot, amíg áramtalanítom. A biztosítékfoglalat kapcsaitól venné az áramot magának. Nem feltétlen kész áramkört várok, hanem akár amiből ki tudok indulni és megtervezni.
Hello.
Ennek az áramkörnek az lenne a feladata, hogy ECL -0.75, -1.55V logikát CMOS 0V/5V logikára alakítson? Ez működőképes szerintetek? Köszi.
Hello!
Ha erősítő élesztéshez kell, ahhoz egy 40W körüli izzót szoktak használni sorbakötve a hálózati betáplálással. Ha máshoz kell, vannak pl. regenerálódó biztosítékok: Bővebben: Link
Igen. Léteznek ilyen átalakítók.
Azt tudtam, hogy léteznek. Nekem ezzn az áramkörön kell végeznem pár szimulációt.
Igaz azt sem tudom mit kellene csinálnia. Próbáltam szimulálni a kimenő fetes fokot. 0V ra nem is tudok lejutni.
Sziasztok! Erősítő hangerő szabályzó potméterét mivel lehet rendbe hozni? Zajos, meg darabosan állítja a hangot.
Forrasztópáka.
Cseréld ki. Nincs értelme kinlódni vele.
Üdv.
![]() Adott egy kapcsolás Bővebben: Link ha egy 25A-es BD250 tranyót használok akkor 25A lesz a felső határ? az R2 ellenálás értékét kell változtatni? ![]() Köszi,előre is. A hozzászólás módosítva: Dec 6, 2012
LM7812 adatlapján ott van a képlet a számításhoz. Kb. 30. oldal. De a 25A-t felejtős. Hatalmas hűtés kellene hozzá.
A fogyasztása nagyon csekély. Sima ledek vannak rajta. A kondi miért kell rá? Stabilizálás céljából?
Amúgy a villogás gyorsasága függhet attól hogy a trafón milyen áramerősséget ad? Márcsak mert rákötöttem egy sima régi siemens töltőre az 5V 100mA és azzal is nagyon gyorsan villog.
A kondi kisimítja az egyenirányított, pulzáló feszültséget. A villogás nem függ attól, hogy a trafód milyen nagy áramot képes leadni.
Sziasztok. Lenne egy olyan kérdésem hogy milyen tranyót tudnátok javasolni hogy 12 Volton kapcsoljam a testet. Kocsiba csinálok egy erősítőt. És abba akkor kell működnie ha a rádiot be kapcsolom. BD437 el meg csináltam de pillanatok alatt szét ment és nem kapcsolt már. Kb. 1-2 A folyik át rajta.
Sziasztok!
Segítséget kérnék egy kezdő kérdésben, mert hiába googlizok, nem találok C nyelvű mintát. A problémám: egy MSP430G2553-ra akarok rákötni egy DS18B20-at, azt már tudom, mit hova kell kötni, meg ha minden igaz, meg is van a hőmérséklet kiolvasásának a menete, csak éppen nem tudom ezt C-ben megfogalmazni, mert nem tudom hogyan lehetne 1-wire-ben kiküldeni a hőmérőnek a parancsot (pl. CC), majd visszaolvasni, ugyanazon a porton/tüskén(az adatlábán) keresztül. Állítólag nem is lehet 1-wire-ban megoldani, de másvalaki szerint meg lehet. Szóval, nem megy, parancsok vagy mintaprogram kellene nekem. Milyen paranccsal, hogyan definiáljam és paraméterezzem? rx_byte, tx_byte kell hozzá? Vagy más? Üdv
Nem találtam. De most már meg van. Meg jó lett volna ha nem kattan.
Vagy legyen másik protokoll, mondjuk UART vagy SPI? Mit javasoltok?
Ja azt nem mondtam: IAR-ban írom a progit. |
Bejelentkezés
Hirdetés |













