Fórum témák
» Több friss téma |
Fórum » Házilag építhető fémkereső
Milyen a szabályos tekercsed?
A menetszámot is beállítottad? Söntöt is? Miről táplálod? Ennek a gépnek 12V kell, tehát pl AA-s akksiból 10db! Tápfeszek megvannak? A mintavevő "órajeléhez" két megoldás van, melyiket használod? Tekercset felakasztottad? Távol van minden fémtől? Surf leírások angolul vannak a geotech meg hasonló fórumokon
Ja? A nagy kondi új ugye? Csak újat használj, ugyanis idővel az elkók paraméterei nagyon megváltoznak. A mintavevő/időzítő részeknél is nagyon ügyelj a kondikra, meg az ellenállásokra, mérd meg amit lehet. Egy időzítőben pl mindig válogatott alkatrészek vannak.
Minden alkatrész zsír új, az IC-k is, amit tudtam, ki is mértem.
A szabályos tekercset úgy értem, hogy a kapacitív jelenségek teljesen megszűntek (szigszalag nélkül is), nem túl feszesre tekert, lakkal vastagon rögzített huzalból van, ha jól emlékszem 26 menet. A sönt és a menetszám is ki lett kísérletezve. A tekercs kb 1m magasan lóg teszt közben, a szoba közepén, tehát a legtávolabb minden lehetséges fémtől. A sönt: egy 50k-os potival párhuzamosan kötöttem 3 db. 390Ohmos 2W-os ellenállást, ezzel az egésszel sorba 2 db párhuzamos 150Ohmos 2W-ost ütközőnek, így van egy kb. 75-1160Ohmig állítható ellenállásom. Még nem mértem ki az értékét, de ha végleges lesz a szerkezet, fixre lesz cserélve. A táp: az asztalon egy 12V-os, 3A-es (régi szkenner) tápról hajtom, a gépben 8-as elemtartóban ceruzaelemek vannak (működés közben a fesz. kb 11,9V-ra esik, az elemeket csak ehhez a géphez használtam, kb. 1-2 órát max.) Az 5V-os (78l05) fesz. nálam csak 4,93V, ezen kívül más tápfeszültséggel kapcsolatos problémát nem találtam. A mintavevő órajelének vizsgálatát kérlek fejtsd ki bővebben! ( ha az amire gondolok, akkor én a 4093-as 3. lábán mértem egy jelet a szkóppal, ami nem volt hajlandó sehova sem mozdulni a delay poti forgatásával.) A gép jelenleg jó, üzemképes. A 20Ft-os jelenlétét kb. 23-24 centiről hangosan, tisztán elárulja. Az 1 és 5 Ft között minimális különbséggel 20-22centi, a 10 és 50Ft-os esetében 25-27 centi az érzékenység. Makettfestékes dobozka (átmérő 29mm, magasság 28mm, anyaga acél) kb. 40 centi, a rozsdás öreg gyalásó kb. 65 centi. Az érdekelne igazából, ha gép ebben az éppen berezzenő állapotában lesz használva, azzal előbb-utóbb valamelyik alkatrésze meg fogja-e adni magát?
Amit az előbbiből kifelejtettem: a 7660-as kimenete csak -4,2V.
Idézet: „Az érdekelne igazából, ha gép ebben az éppen berezzenő állapotában lesz használva, azzal előbb-utóbb valamelyik alkatrésze meg fogja-e adni magát?” Nem fogja megadni magát semmi, de ha berezeg a cucc, akkor a FET szeret izzadni, arra figyelj. A mankónyélnél a könyöktámasz hajlított részét melegítsed meg, és egyenesítsed ki. A fogantyút vágjad le, és úgy csavarozzad föl, hogy előrébb legyen, és előre felé is dőljön, mert így fél óra múlva azért fogod föladni a keresőzést, mert leszakad a kezed.
A használt anyag:
Ipox MR 3016 és ipox MH 3124 Nem olcsó anyag, de 3 deciliter megtölti a sablonomat.
Az Uverapid egyik hibája az, hogy sűrű. Nem lehet sablonba önteni. Fej öntéshez minél hígabb anyagra van szükség, és nem árt, ha legalább 10 percig lehet dolgozni vele a bekeverés után.
Károsodni szerintem sem fog semmi. Az fura, hogy az 1Ft és 20Ft között alig van különbség. Tudod a tekercs kapacitív hatása a PI-nél nagyon hátrányos és sajna a menetek között kis kapacitások alakulnak ki, amik összeadódnak, vagyis egy tekerccsel egyben egy kondit is készítesz (és a kondival egy tekercset is használsz). Ezért használják a lapos tekercseket, hogy a menetek messzebb kerüljenek és ezért jobb vastagabb huzalátmérő is. Szóvaql próbálkozz még másik tekercset csinálni
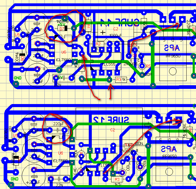
Ja, a kép alapján eszembe jutott. Szóval a 7660 honnan kapja az órajelet? Maga csinálja vagy az 555-től? Az egyik verzió nem vált be....csak azt felejtettem el, melyik
Az a jobb megoldás, ahol a 7660 maga állítja elő az órajelét.
Az a helyzet, hogy réteges lemezt még mindig nem tudtam szerezni, így maradt az előző amire kicsit igényesebben tekertem. A geotechen láttam hangszórózsinórból DVD-tok köré tekert lapos tekercset, azt ki fogom próbálni. Különben nem rossz a gép, magammal vittem kirándulni csak úgy ásó nélkül, használtam vagy háromnegyed órát a -5 fokban. A hideg nem bántja, néhány fals jelet leszámítva egész jól működik, fogtam vele vagy harminc fémjelet, ebből a többség valami felszín közeli kis dolog, 4-5 viszont mélyebben lévő nagyobb dolog lehetett. Gondolom ezt abból, hogy a tekercs oldalról érzéketlenebb és oldalára fordítva már nem mindent jelzett.
A fejkábel csatlakozó nagyon számít? Most RCA-t használok mert az volt kéznél, de tervezem cserélni, mert ha a csatlakozó mellett babrálok a kábellel, fals jelet ad a gép.
Valóban így volt. Bár nem értem miért, szerintem fordítva logikusabb volna. Van rá magyarázatod?
Igazából csak sejtem. Előfordulhat, hogy alacsony neki a Surf által szolgáltatott frekvencia. Főleg a H jelű példányoknak, amik 120 kHz-en futnak. De igazából nem tudom az okát. Találkoztam olyan HH-val, aminek szintén az volt a baja, hogy a 7660 a készülék órajeléről volt hajtva, és úgy nem működött.
Alacsony a freki, na erre nem gondoltam, ez valóban lehet. Az viszont biztos jó lenne, ha egy órajele lenne az egész kócerájnak, úgyhogy talán érdemes lenne kipróbálni, hogy egy PLL szolgáltassa az órajelet és azt leosztani. A PLL.t meg szabályozni is lehet egyszerűen.
Nem kell PLL, elég egy 4017, én is azzal oldottam meg a problémát, nagyon is jól műxik.....mellesleg sok más dolgot is korrektül helyre rak, nem kell vesződni a mintavételezéssel (4093), mégis minden klappol....
Köszönöm, hogy nem feledkeztél el rólam,
de én sajna türelmetlen voltam és bevásároltam a 20 perces uverapidból.. Valóban nagyon sűrű, de használható. A legközelebbi fejet az általad javasolt "Ipox MR 3016 és ipox MH 3124"-al fogom kiönteni...
Az Uverapid használhatóságát erősen megkérdőjelezem ilyen célra.
A fejbe kell tenni üvegszálat, hogy kellően merev legyen. Ha nem teszel bele, akkor eltörik. Ilyen sűrű masszába üvegszálat tenni szerintem képtelenség. Az alatt az 5 perc alatt, amíg a ragasztó képlékeny, talán még a sablonba beöntés, és a tekercsek pozicionálása sem sikerül. Persze hidegben ez az idő elnyújtható. Sok fejet elgyurcsányoltam már, jobb anyagokkal is. Szerintem ne dobjad ki feleslegesen a rezet, meg a ragasztót.
Végül is igazad lehet, bár az 555 szerintem nem egy komoly dolog, érdemes valami jobb típust használni
Az óragenerátort megépítettem kvarcpontosságúra is, de azon kívűl hogy bonyolultabb lett az áramkör, semmi értelme nem volt. Ide bőven jó a mezei 555. Dekadikus osztónál már elegendően magas órajellel (40kHz) megy és ezt fel lehet használni feszültség kétszerezővel egy 5V-os LDO táplálására. Mivel én pozitív testelésű gépet készítettem, (így egyszerűbb a táp) nekem a +5V-ot kellett megoldani. Így egy 555 adja az órajelet az osztónak ami mindent "digitálisan" kézben tart, mellékesen meg kellően magas frekijű négyszögjelet ad a feszültség kétszerezőnek, ami viszont az LDO-t táplálja.
Végre elkészült az S.M.W. azaz a Serbian Most Wanted nevű gépem. 9.5 kHz-en ketyeg. Igyekeztem a lehető legkevesebb pénzt beletenni, ami meg is látszik rajta, de nagyszerűen használható, stabil gép.
Hihetetlen figura vagy
mit tud ez a ketyere? Ez olyasmi mint az IGSL?
Szia!
Szép munka! Milyen fajta és honnan szerzed be a fejrögzítő csavart? Én a modellboltban is kapható szárnybekötő műanyag csavart használom, de nem a legtartósabb. Üdv.
Yowie:
Hogy mit tud? 30 centi mélyen a földben egy 20 forintost magabiztosan megtalál. Az IGSL-től annyiban tud kevesebbet, hogy nincsen vas csatornája (de lesz), tehát a vasat nem jelzi (még) külön. A fejre kényesebb sokkal, mint az IGSL. Az, ha nem volt tökéletesen kinullázva a fej, akkor is jól működött, de ennek alapfeltétel a tökéletes kinullázás. fogó: Köszi.A csavar szerelvényboltban kapható, és WC ülőkékhez való PVC csavar. Petike13: Köszi. A hozzászólás módosítva: Dec 17, 2012
Helo!
Végre rászántam magam, hogy nekilássak az Equonix fémkeresőnek. Ebben szeretnék segítséget kérni, elsősorban, ha valaki tudna nekem adni egy méretarányos kapcsolási rajzot, azt nagyon megköszönném. Másodsorban ha valaki már megépítette, és tudna egypár jó tanáccsal szolgálni, azt is nagyon megköszönném. Gondolok itt a fej kialakítására, másfajta alkatrészekre, stb. A válaszokat előre is köszönöm.
Szia!
Én ezt tudom küldeni neked, a benne lévő rajzot ki tudod méretezni ha az IC-k méreteit veszed alapul. Ezt a gépet én is meg akartam építeni, de annyira leszólták itt a fórumon, hogy végül Surföt csináltam.
Helo!
Köszönöm a gyors segítséget. A Surf jól működik, mert holnap akarom megvenni az alkatrészeket, és még lehet, hogy meg gondolom magam.
Én teljesen zöldfülű vagyok az elektronikában, de sikerült összeraknom. Eddig kb. másfél órát használtam és elégedett vagyok vele bár van még mit csiszolnom rajta. Az Equinox magyar tervezésű gép, szerintem nem túl elterjedt. A Surf pedig a White's Surfmaster házi építésű változata, a Geotech fórumon rengeteg információ van az építéséről. Tehát a Surf biztosan sokkal jobban van dokumentálva, több verziója van a nyáknak, stb. Hogy melyiket építed azt Te döntsd el, de talán várd meg a nálam tapasztaltabbak hozzászólását is.
Nekem a Surf sikerélmény volt. |
Bejelentkezés
Hirdetés |








mit tud ez a ketyere? Ez olyasmi mint az IGSL?
. Jobb lett? 




