Fórum témák
» Több friss téma |
Mielőtt kérdezel, a következő két dolgot ellenőrizd!
I. A helyes tápfeszültségek megléte.
II. A kimeneten van-e egyenfeszültség.
Élesztés.
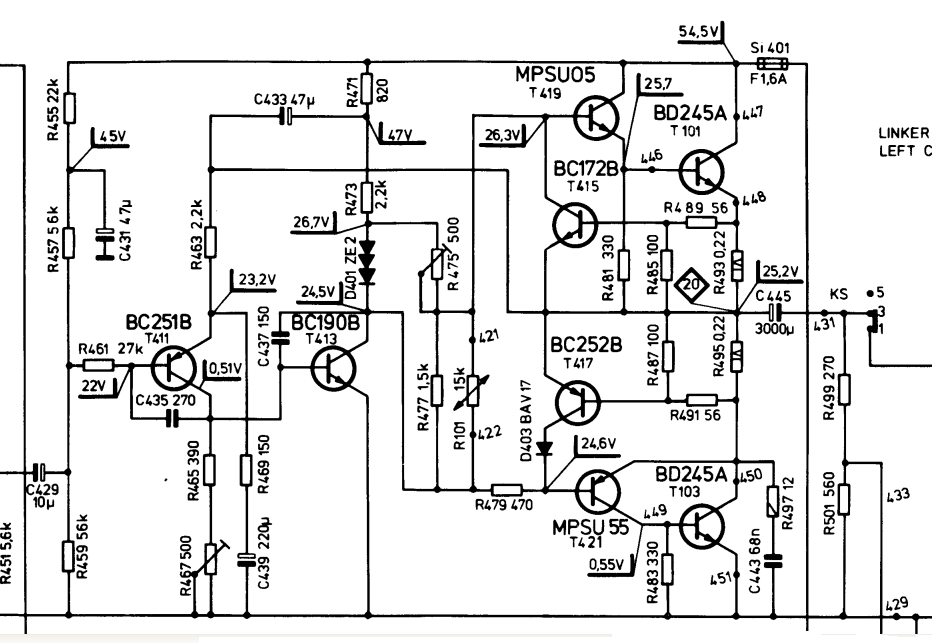
A tegnapi mérési eredményekből egészen más jött ki, ott 2,1V B-E feszültségről számoltál be, gondolom a bázis továbbra is -0,2V-on van.
Bízva abban, hogy a szennyeződések űzték veled ezt a gonosz tréfát, vissza lehetne ültetni a T6-ot. Mielőtt ezt megtennéd, érdeklődöm a pozitív tápoldali 150 ohm-on van-e melegedés, mekkora feszültség esik rajta?
Azon így semmi, 0V a pozitív ágban lévőn pedig 15V
Az eredetiket tegyem vissza? A hozzászólás módosítva: Dec 9, 2012
Rakhatsz az njm helyett szinte bármilyen műveleti erősítőt például 5532.
Sajna egyik sincs itthon
Ráadásul SIP foglalatú
VD204-en 2,1V van kb. VD209-es 50mv körül. De most ki van forrasztva az NJM, amiből jön a jel. Kondenzátor lábain nincs zárlat.
A V214 C-E-ét át kéne 1k-val kötni, nyitást szimulálva. Ettől a VD209-en elvileg megjelenne az 5,6V, és indulna a differenciál erősítő áramgenerátora, azaz működe az erősítő.
A pozitív oldali 150 ohm-on a 15V esés rendellenesnek tűnik. Nem ártana az erősítő részbe beépített valamennyi ellenállás értékét méréssel ellenőrizni.
Átkötöttem. Rákötöttem a bemenetre a telefonomat, de felhangosítva is nagyon halkan szól.
Jelenleg ki van szedve a PT2258-as hang IC és át vannak kötve a be és kimenetei, valószínű ezért csinálja, ez vezérelné a hangerőket. Most mennem kell itthonról, de megpróbálom majd közvetlen az végfok bemenetén is. Köszi az eddigi segítségedet!
A tranzisztorok vissza tétele után a negatív oldali 150Ohm akar kiolvadni a panelből még mindig... 18V esik rajta, de a pozitív oldalin is.
A hozzászólás módosítva: Dec 9, 2012
Mérd át az ellenállásokat! Kezd a 820 ohm-ossal!
Sajnos 'konyhaasztal sarka' körülményekben dolgozom, ezért tömör fával biztosan nem próbálkoznék, a rétegelt lemezből csak le kell szabni egy darabot, és viszlát. Mondjuk sokáig nem tart megnézni hogyan állna neki a rétegelt lemez, lesz egy kis időm levágok egy oldallapnyit és odapróbálom..
Helló!
Véletlen felcseréltem a bemeneti osztó ellenállásait(22k és 2,2k), ezért szólt halkan ![]() A hangerő szabályozó IC is jó. Viszont ha visszarakom a műveleti erősítőt, akkor nem lehet hangerőt sem szabályozni, és némít mindent. Köszi a segítséget!
Sziasztok!
Van itthon két szovjet 30W/8ohm hangfalam, az erősítő hozzá pedig kezdi megadni magát. Úgy döntöttem, építek nekik egy erősítőt. Tudnátok ajánlani valamilyen kapcsolást? Nem ragaszkodom a 30W eléréséhez, a fele is elég lenne, mivel csak itthon használom, inkább a minőség számít. Nézelődtem magamtól is, a legnagyobb probléma szerintem a táp, azt nem merném egyedül megépíteni, inkább kész megoldást választanék. Előre is köszönöm a válaszokat
Pedig a táp általában egyszerű, trafó, graetz, puffer, ez igazán könnyű. IC-s megoldás érdekel vagy tranyós, fetes?
Igazából a véleményetek érdekel
![]() Én személy szerint IC-re gondoltam, de csak az egyszerűsége miatt, más megoldás is érdekelne. Azt szeretném, hogy inkább szépen, mint hangosan szóljon, az ár annyira nem számít, ahogy néztem pár ezer forint maximum egy IC. Nem vagyok teljesen szakmabeli, ezért tartok a táptól, mégis erős árammal dolgozunk ott. Köszönöm a választ!
A sima nem kapcsolóüzemű táp olyan egyszerű, mint egy faék, attól ne félj. Trafó, néhány dióda és kondenzátor. Ha a hangminőség a lényeg, akkor az IC-s megoldásokat nem javasolnám, inkább valami kissebb, egyszerű tranzisztoros erősítőt, hogy konkrétan melyiket, abban majd segítenek.
Hát ha már IC-s akkor a gainclone-t tudom ajánlani. Az egy viszonylag egyszerű de igen szép hangú erősítő. 8 ohmon 30w-ot nagyon kis torzítással át tud vinni. Elég neki egy 2*20-24v-os trafó, egy stab kocka és két 4700-6800µF-os puffer, próbapanelra is elkészítheted, nem fontos nyák neki, a hangja pedig szerintem nagyon jó.
Utánaolvastam ennek a gainclone-nak, csak jókat találtam, tetszik az egész. Valami ilyesmire gondoltam én is, kevés alkatrész, egyszerű.
![]() Van róla valami kapcsolási rajz, esetleg leírás kezdőknek? Találtam többet is, de érdekelne, te melyiket építetted meg, vagy melyiket ajánlod?
Én csak hallgattam, még az audiofil talin, ezért is mondom, hogy nagyon jó kis hangja van, de nem építettem meg. De a neten számtalan tervet találsz, bármelyiket megépítheted. Persze nem high end, de ha már IC-vel felépített erősítőt szeretnél, akkor vagy ez, vagy drágább STK-t ajánlok. De szerintem ez teljesen jó lesz arra amire szeretnéd.
A hozzászólás módosítva: Dec 9, 2012
Üdv. mindenkinek. egy kis segítséget kérnék. Van egy ITT Schaub-lorenz stereo 5000 hifi márkanevű rádiós-erősítője a fiamnak, ami 2db. kisipari hangfalat hajt. A múltkor leállt az egyik oldal. Biztosíték csere után újra működik, viszont a készülék hátlapján található 4db. tranzisztorból kettő iszonyúan meleszik. Néhány perc után ~70 °C-ot mértem rajtuk. Így nem merjük használni! MMi okozhatja?
Gerjedés, vagy rövidzár a hangszóróban. Ha a "leálláskor" éppen döngetve volt, akkor utóbbira tippelnék.
A hozzászólás módosítva: Dec 9, 2012
Nos, nem tudom, hogy leálláskor mi történt. Utána egy ideig bele sem néztem, csak most a legény újra "dübörögtetni" szeretne. Így újra elővettem. Ha mindkét hangfalat egy oldalra akasztom, nem változik különösebben, talán amelyik oldal nem kap hangfalat, kissé lassabban melegszik. Most megnéztem úgy is, hogy hangfalak nélkül mi történik, de így is 4-5 perc után már jócskán melegszik mindkét tranzisztor. Valamikor ezek közül már volt cserélve az egyik, lehet hogy már akkor is a hőtől purcant ki?! A tip.: BDY 38. Sajnos a hangfalakba épített hangszórókon sem találok semmi adatot.
Ez így sajnos nagyon kevés infó, tippelgetni lehetne lehetekig. Lehet, hogy semmi baja sincs, csak túl magas a nyugalmiáram.
Értem. Ahogy tudok felteszek valami rendes képet a panelemről. Ezek szerint a csatolókondival megóvhatom a jelforrásomat?
Csatoló kondenzátor az kell hozzá, de nem annak hiánya tett kárt a telefonodban, hanem a táp vagy a kimenet tévedhetett oda.
Nem vagyok műszerész, de ha esetleg tudsz segíteni, hogy hol is keressem a hibát, az jó lenne. Esetleg a belsőről képet készítsek?
A 4500-asról találtam rajzot. Elképzelhető, hogy az 5000-es így épül fel. Össze tudod hasonlítani?
Üdv mindenkinek. Nem ismeri valaki a Twin Line 600-as végfokot? A front panelján belülről van 2 db. 4 állású tolókapcsoló. Tudj-e valaki, mi célt szolgál? Hangzásban nem módosít.
Ez így sajnos nem valószínű, hogy összefog jönni, de kezdetnek mérnék áramot a pozitív és a negatív tápon is és, ha a kettőn ugyanakkora áram folyik, a nyugalmiáramot visszaállítva , talán megoldódik a dolog.
Üdvözlet!
Van egy Odissey 010 (одиссей 010) erősítőm. Ki akartuk próbálni, hogy teszi-e a dolgát, mert egy ideig pihent. Bemenetére egy MP3 lejátszót kötöttük, a kimeneteire pedig 2db ~5W-os 4R hangszórót. Egyik csatorna egyáltalán nem szólt, a másik pedig csak halkan, torzítva. Hangerőt felfelé tekerve talán 10%-kal lett hangosabb. Szólt egy darabig, majd elhallgatott és szépen kialudt a bekapcsolást jelző LED és megszűnt a trafó halk zúgása. Mi baja lehet szerintetek? Tudom, hogy így távolból nehéz, de hátha. Érdemes egy ilyet kicsit "felújítani"? (Értem ezalatt pl., hogy a kattogós hangerő- és többi szabályzó kapcsolót logaritmikus potira cserélni, több bemenetet kiiktatni, hangszóró kimenetet csíptetősre cserélni stb.) |
Bejelentkezés
Hirdetés |




Ráadásul SIP foglalatú 
