Fórum témák
» Több friss téma |
Fórum » Sprint-Layout NYÁK-tervező
Alkotó fórumtárs Sprint Layout 6 leírása: sp6_alkoto.pdf
Azt javaslom, zárjuk le most már ezt a makró témát -amit el se kellett volna kezdeni-.
Sziasztok!
Ma először próbáltam volna nyomtatni SL6 verzió alól pdf creátorral de nálam valamiért a várt eredmény elmaradt. Néhány helyen a padek nem látszanak, és a vezetősávok is teljesen más méretűek mind ami a valós tervben szerepel. Találkozott már valaki hasonló jellegű hibával? Üdv
Jogos!
Tényleg átsiklottam felette.
Hogyan tudnék LAYOUT-ban egy 100*150mm-es téglalapba szerkeszteni egy szív alakot?
Fogsz egy szívalakot bmp-ben,és beteszed háttérnek.Addig növeled,míg megfelelő nem lesz a mérte,majd lepakolod az alkatrészeket.
István
És hol lehet betenni háttérnek?
Köszönöm a segítséget!!
Sziasztok!
Első nyákomat tervezem és lenne pár kérdésem. Amit készítek, az egy rf modullal vezérelt led lámpa, amely az rf modulon kívül egy mikrovezérlőt is tartalmaz. Milyen vastag vezetősávokat célszerű használni? A vezetősávok más alkatrészektől milyen minimális távolságra fussanak? Köszönöm!
Én 0,6mm-e sávokat és 0,3mm-es távolságot használok a digitális jelekhez. A táp és nagy áramú sáv szükség szerint vastagabb. Ha 230V is megy a nyákon akkor azt becsülettel el kell szigetelni, legalább fél cm-re.
Ügyelj a vonalvezetésre, hogy ne sarkos, hanem inkább íves legyen. A hozzászólás módosítva: Nov 28, 2012
Hello,
valaki tudna segíteni hogyan lehet ezzel a programmal egy sima kitöltetlen négyzetet rajzolni? Még csak ismerkedem a programmal de ezidáig csak négyzet alakú kitöltött vezetősávot találtam. Egy hasonló pad-re lenne szükségem mint ami a csatolt képen látható. Köszi!
Lassan készen leszek a 6.0-ás verzióhoz készült leírással. Most annak 24. oldalát mellékeltem, rajta van a téglalap funkció.
A hozzászólás módosítva: Dec 6, 2012
Ha bepipálod akkor a körvonal által határolt területet kivágja a telenyákból.
A hozzászólás módosítva: Dec 6, 2012
Perpill ennyire vagyok meg vele. Hogyan lehet azt beállítani, hogy a terület kitöltés csak a körvonalig történjen meg?
Sziasztok!
Lenne három kérdésem a programmal kapcsolatban: -hogyan lehet ovális forrpontot szerkeszteni? -illetve a SP5-höz makros hozzáadása? -honnan érdemes makros könyvtárat letölteni? Mondjuk a hozzáadásra van tippen gondolom én megkeresem a könyvtárát ahol maga a program van és oda másolom be az Új makros könyvtárat gondolom én ![]() Csatolok egy gyors skiccet mire is gondolok,mondjuk ez egy konkrét példa!Pont ilyen méret kellene ,de általánosságban is érdekel,hogyan lehet spec,forrpontot létrehozni! Minden választ köszönök előre is!
Szia!
Köszönöm a gyors reagálást és a választ,magát a forr,pont méreteket azt idáig is tudtam állítani igazán azzal van egy kis gondom,hogy maga a forrponton belül lévő luk is igazodjon a forr,pont formájához(vagyis a luk is ovális legyen)! Mag az ovális forr,pont beállítása az sikerült,hiszen ezt már használtam többször is! Vagy lehetséges,hogy az ovális forr.ponton belül a lukat magát kimarják szintén oválisra? Vagyis kezdetben (fúrás előtt úgy néz ki mint a képen) de utána maga a luk is ovális mint a forrpont!
Szia!
Azért kell oválisra gondolom én(nem magamnak gyártom a nyákot) mert egy DC aljzat vagy egy kapcsoló lapos lemezes lába megy a forrpontba bele beültetés során! Mivel pont egy az egybe kell lemásolnom a minta nyákot,így ezért is kérdezem a beállítás mikéntjét! Csatolok egy képet a delikvensről, a többi forrpont megtervezése az 100%-ban egyértelmű és kivitelezhető számomra! UI:Természetesen ha nem pont olyan lesz a külső formája a forr.pontnak mint a képen az nem gond,csak a belső méret ill kinézet kell,hogy jó legyen mivel adott helyre adott alkatrészekkel kerül beszerelésre! A hozzászólás módosítva: Dec 12, 2012
Valahogy sejtette,hogy utólagos marással lett megoldva a dolog,minden esetre köszönöm az idáigi segítségedet!
Én az ilyesmit úgy szoktam megoldani, hogy a nagyméretű oválisra hosszirányban elhelyezek még 3-4 kisebb külső átmérőjű, de azonos belső átmérőjű forrpontot egymáshoz elég közel.
Aztán fúráskor ezek már könnyen átszabhatóak a fúróval egy hosszanti nyílássá. Ennyi utómunka belefér a gyári panelnél is gondolom.
Köszönöm válaszodat,erre így ebben a formában nem is gondoltam de jó az elgondolás!
Soha nem is gondoltam volna rá,így gondoltad mint a képen? Mert így akkor megtervezem és utólag fúróval egybenyitom őket!
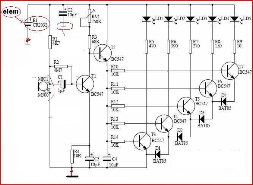
Üdv!
Szeretném ezt a kapcsolást megcsinálni,de fogalmam sincs,hogy kéne nekiállni!! ![]() Tud valaki segíteni??? A hozzászólás módosítva: Dec 12, 2012
Igen így gondoltam...
Mindenek előtt próbáld az összes alkatrészt beszerezni.
Aztán ezek méretének ismeretében már kezdheted a tervezést. Ha még nem vagy gyakorlott a nyáktervezőben, akkor előbb négyzetrácsos papirlapra rajzolgasd fel , oszd el az alkatrészeket praktikusan. Ami a panelre kerül azt rá, amit el kell vinni vezetékkel azoknak kivezetést, forrszemet teszel. Ahogy elnézem ez nem kimondottan stroboszkóp lesz, inkább a hang erejétől függően fognak kigyulladni a ledek. Diszkóban jól mutat
Szerintem meg pont nem a kockás papír kéne, hanem a SL használata. Tanulja csak meg szépen kezelni a progit. Az Alkotó féle leírásból meg puskázhat...
Egyáltalán nem vagyok gyakorlott,sőt kezdő!!
Gondolom ha képet csak úgy másolom az nem jó??Fogalmam sincs,hogy kell azt ki rajzolni ahol keresztezik a vonalak egymást!!! ![]()
Ha nem is trobi de legalábbis jó lenne megcsinálni!
|
Bejelentkezés
Hirdetés |














Gondolom ha képet csak úgy másolom az nem jó??Fogalmam sincs,hogy kell azt ki rajzolni ahol keresztezik a vonalak egymást!!!
