Fórum témák
» Több friss téma |
Fórum » Propeller Clock
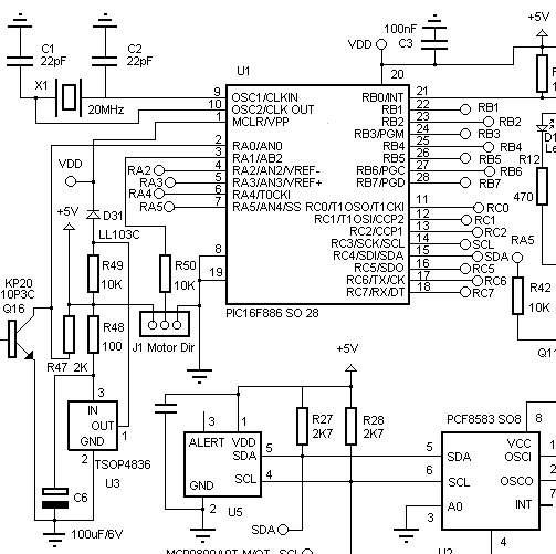
input DATA ?
data - > diod - > 12kom - > 6 pin lm358 ============= J1 motor dir ? A hozzászólás módosítva: Dec 15, 2012
In that version of program the motor dir jumper and data input not used - reserved for development...
full look view version?
schem pcb-lay firmware A hozzászólás módosítva: Dec 15, 2012
Take a look there... It is a different version based on dsPIC30F6015.
It is a different layout for that circuit, but using different LED driver (STP16C596), IR receiver (TSOP4836), IrDa transmitter. IrDa not working on that design. The schematic is nearly the same, the firmware is the same. This layout is not available in pdf or other format.
Нужно уточнить.
Куда идёт вывод от U3 1pin TSOP Работает ли такое подключение? Для дистанционного управления. ======================= Needs to be clarified. Where does the output of U3 1pin TSOP Does such a connection? For remote control. A hozzászólás módosítva: Dec 15, 2012
Pin 3 of TSOP4836 is it's the power supply pin. This circuit uses a low pass filter (R48 - C6) to supply this component.
для 886 диод D31 не будет помехой для приёма комманд с пульта дистанционного управления?
================== for 886 diode D31 will not be an obstacle to receiving commands from the remote control?
http://www.propellerclock.vac.hu/files/__CURRENT__/Layouts/Propelle..._1.pdf
в формате LAY имеется? LAY format available?
During normal operation R49 and D31 pulls PIC's MCLR input to high level. If there is an infared activity causing output of TSOP to go low, D31 pulls MCLR low (+0.3V). In ICSP mode, MCLR would get +12 .. 13.5V from the programmer. Output of TSOP can't stand this voltage, but D31 blocks it.
Спасибо!
Буду пока что доделывать 886 =================== Thank you! I will yet to finish 886 =========================== Kép: Hivatkozás А по этому проекту кроме видео, тоже ничего нету? Очень красивые эффекты. ============ And for this project except video, also did not have? Very nice effects. A hozzászólás módosítva: Dec 15, 2012
szia
Segíts nekem is! a kapcsolási rajzon szerepel egy C71 kondi kérdőjellel van az értéke milyen kondi kell oda ? (bázis rotor kommunikáció) köszi
Szia!
A legjobb átvitelhez kísérletileg kell megállapítani. Kiindulásnak ne épitsd be.
Sziasztok!
Tapasztalatomat szeretném megosztani. Vicsys által publikált órán a trimmert hiába tekertem akár hova 24 óra alatt 10-20 másodpercet sietett. Betettem a helyére egy 33pF-os kerámiakondit (a másik is 33pF) és egy mezei kvarcórával teljesen szinkronban jár már több mint 24 órája. A kijelzésem viszont táncol, reszket oda-vissza. Az infra ledre tettem egy fekete műanyag csövet, a fototranziszorra egy fehér zsugorcsövet de nem stabil így sem. Nem tudom mit lehetne még vele elkövetni.
Szerintem csapágyas a motor és/vagy alacsony a fordulatszáma. Lehet, hogy nincs kiegyensúlyozva?
Kis fordulat,nem kiegyensúlyozott rotor a fordulatszám ingadozásával jár! Ilyenkor szokott ugrálni az óra képe. Ha nagy a kitöltés PC ventilátoros kivitelnél a tengely túlmelegszik az örvényáramoktól és ezért a kenőanyag kifolyik így szárazon fut a perselyben és szorul. Golyócsapágyas venti még rosszabb mert az be is zajosodik.
Én is ezt írtam! Lehet, hogy AMD-nek címezted?
Sziasztok
Videófej motorral építettem meg és nincs lógás eggyik irányba sem. Fordulatszámát nem tudom de van egy kis vibráció. Nem tudom hogy lehetne ennél jobban kiegyensúlyozni.
Szia! Próbáld meg az infra led távolságát csökkenteni,növelni,kicsit mozgatni ki és befelé irányban. Esetleg térj át hall szenzoros megoldásra..
Szia! Nem folyamatosan remeg. Néha 10-15 másodpercig rezdületlen. Mikor milyenje van. A doboz egy PVC cső kívül belül feketére festve. Az előlap üveg ugyan de ha nincs rajta ugyan ezt csinálja. Az infra led előtétellenállását megnöveltem de ugyan az. A HALL szenzor mit takar? Led helyett csak egy mágnes kell?
Szia! Ha a fordulatszámot tudod állítani azzal is próbálkozz! ILYEN vagy hasonló unipoláris hall szenzor jó bele az infra led helyett egy mágnes kell.
Szia! Próbáltam állítani a fordulatszámot de minden esetben remeg. Megpróbálok bontani valamiből egy hall szenzort.
Próbáltad sötétben is? Nem valami zavaró villogás jut be az infrára?
Szia Hp41C
Segíts nekem légy szíves! Nézegetem ezt a "nem túl jó" minőségű képet amit a múltkor küldtél . Semmit nem lehet látni rajta és hát a panel mintázata is eltér minimálisan a képen lévőtől. nekem ez a panel van meg ezen kellene az átalakításokat megtennem De csak bámulom a képet és nem merek nekilátni mert a rajz alapján nekem nem egyértelmű mit is kell tennem. És addig míg nem látom át addig nem merek belevágni Boldog karácsonyt és eredményes Új Évet kívánok neked és mindenkinek aki olvassa!! |
Bejelentkezés
Hirdetés |