Fórum témák
» Több friss téma |
Fórum » Kapcsolóüzemű (PWM) végfok építése
Üdv, valaki tud-e 12.5 VA-s hangszóróhoz D osztályú erősítőt ajánlani? kb 15-16 wattos lehet az erősítő, nem baj ha kicsit több, limitert tennék elé. Kapcsolóüzemű táppal szeretném majd járatni ha lehet.
Pl. ez 2 x 15W 8 ohmon, és össze is van rakva, csak táp kell neki. Gondolom rengeteg hasonlót találsz még a neten.
A hozzászólás módosítva: Dec 17, 2012
Ez nyert, mert építeni szeretnék. Vagy még ezen a kettőn gondolkoztam.
Ezek játékszernek jók, méricskélni.
Én monyuk nem integrált megoldást keresek, asszem ucd-t láttam még ami értelmes.
Akkor mit építsek?
A hozzászólás módosítva: Dec 18, 2012
Amit belinkeltélt második kép, az pl egy UcD. Meg ott van a Ge Lee cikke is stb. De 200W alatt az egybe ICs megoldások a legjobbak.
Ezekből nem fogsz ésszerű hangminsőgéet kicsalni, jó rossz hatásfokuk is lesz. Mit szeretnél? Nekem úgy tűnik, hogy te sem tudod, csak nem akarsz olyat csinálni, amit neked a nálad jobban hozzáértők (ahogy előbb is Ge Lee) javasolnak. Ezek után hogy segítsünk? Amúgy meg tényleg ne szlengelj, fogalmazz értelmesen, mert a moderátorokkal is meggyűlik a bajod, JOGOSAN!
Idézet: „Akkor mit építsek?” Házat. ![]() Viccet félretéve amit linkeltem az 2x30W-ot tud 4 ohmon, és még a hangerőpoti is benne van, napi árfolyamon számolva 2156Ft-ért. Ennyit majdnem a futárnak is kifizetsz ha alkatrészt rendelsz, és akkor még nem vettél egyetlen alkatrészt sem, nem készítettél nyákot, nem jártad végig a dolog buktatóit, nem mértél stb. Lacinak igaza van, egy néhányszor 10W-osnak még nekiállni sem szabad, mert a ráfordított költségek tizedéből kapsz egy ilyen kész kit-et, a rengeteg időről, és a majdan felmerülő kérdésekről nem is beszélve. Ha nagy teljesítmény kell akkor viszont jobb építeni. Amit az eddigiek alapján erre érdemesnek tartok az vagy a teljesen diszkét UcD, vagy egy olyan amin most dolgozom, tranyós komparátor és szinteltolás, és IR-es meghajtás.
A legnagyobb baj az, hogy te csak azt látod, hogy itt mindenki D osztályú végfokot épít.
Csak egyet felejtesz el, mindenki fokozatosan építette fel a tudását, és abban is biztos vagyok, hogy rengeteg kudarc, és kidobott alkatrész árán ![]() Nem véletlen, hogy a fórum tagjai jó szándékukból próbálnak téged a legolcsóbb, működő megoldások felé terelni. Ne akarj egyből UCD-t építeni (pláne ha a működését sem érted) , mert garantáltan füst lesz a vége.
Ezzel például szórakozhatsz ha mindenképpen építeni akarsz, pimi szerint a hangja is egész jó. Szimulátorban egész jól viselkedik addig, amíg nincs rajta komolyabb terhelés. Ha van, akkor behal. Az analízis a szűrő előtti és utáni feszt mutatja, szándékosan nem húztam szét hogy látszódjon valamelyest a kimeneti szinusz is.
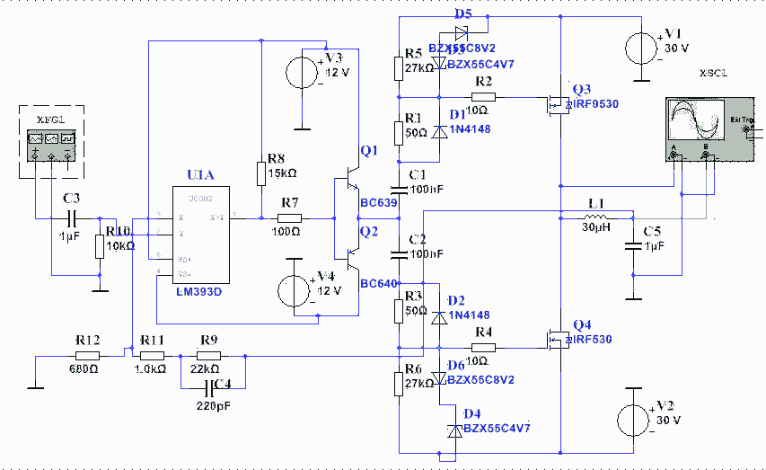
Jó lenne ez, bár nincs benne DT. Azt azért nem értem, hogy ez hogyan működik a bekapcsolás pillanatában. Amíg a C1 és C2 kondi nem töltődik fel, addig vezet mind a két FET. És egyszerre... Szóval valamit ezzel kell csinálni...
Szerintem van benne DT (50ohm + 1N4148)
Nálam rosszul látszott a csatolt kép, ráengedtem egy PSP-t, hogy kicsit láthatóbb legyen.
Az kb. annyit ér, mint halottnak a puszi... A DT-t egész egyszerűen meg lehet oldani. Ebben a kapcsolásban maga a szinteltolás lenne a lényeg. A kondikkal. De, jöhetnek az ötletek arra a problémára, amit korábban írtam... És mindjárt kiderül, hogy nem is olyan egyszerű...
Idézet: „....C1 és C2 kondi nem töltődik fel, addig vezet mind a két FET. És egyszerre...” Az hogy egymásra nyit-e a két fet bekapcsoláskor, illetve, hogy mennyire, az az C1-R5 és C2-R6 időállandójának, és a táp feléledési idejének arányától függ. Ha áramkorlátos a táp (pl. rezonáns) és kellő mennyiségű puffere van az talán már elég lehet, de ha van a primer oldalon egy NTC és elegendő puffer ott is, akkor szerintem ez nem okozna gondot a gyakorlatban. (de lenne más egyszerű módosításra is ötletem ami megoldja a problémát) Amúgy mivel a FET(ek) gate elektródája negatívba is elmegy szerintem van holtidő. A zenerek (az alsó oldalon pl. D4, D6) megfelelő megválasztásával, és D2-R3-al együtt még be is lőhető, hogy kb. mennyi legyen. Amúgy (most, hogy a zenereket nézem) mintha a rajz hibás lenne...? A hozzászólás módosítva: Dec 18, 2012
Szándékosan dolgozom fekete háttérrel, így nem folyik ki a szemem órák múlva sem a monitor előtt ülve. Az eredeti rajz egyébként ez, csak rossz, mert a két bemenet fel van cserélve. Ebben van némi aszimmetria R6-R7 által.
Hello
Javítás ügyben szeretnék segítséget kérni tőletek. Van nálam egy MassiveAudio P 500.1 "D"-oszt autós erősítő. Teljesen ki volt e lelke. Egy puffer is meghalt, több kisebb kondi is kiszáradt és a végfok kimeneténél lévő snubber ellenállása is szakadt lett (10ohm) Most már beindul az erősítő rendesen és a hangszóró is szól. Nem ad ki fura hangokat mint eddig. A táp felől 1.6A-t vesz föl mikor nem vezérlem ki. Ránéztem a kimenetre és látom, hogy 20.16KHz-es szinuszjel van rajta. Amplitúdó, a tápfeszültség szintjén van (74V körül). Ja, és melegszik a kimenet előtti fojtó. A fojtón max tápfeszes, teljes kitöltésű négyszögjel van. Olyan mintha nem menne a modulátor. Pedig megy, mert az erősítő szól rendesen. A végfok frekije a 20.16KHz is, ezt meg a feten mértem. 2 kérdésem lenne. - Nincs valakinek rajza hozzá? - Mi lehet a baj? Csináltam róla nagy felbontású makró képeket. Aki segít és úgy érzi segítene a megoldáshoz vezetni, akkor annak át küldeném e-mail-ben. 1 kép 3.5MB Van vagy 10 kép róla.
Nézz körbe a visszacsatolás körül:
- a visszacsatolás a tekercs után megy vagy a tekercs előtt? - a visszacsatoló kör egy-két ellenállás vagy kondi is van Lehet hogy önrezgő cuccal van dolgod, és a visszacsatolás meghibásodása miatt nem a szokás frekin önrezge, hanem a 20kHz-en, amit a kimeneti LC szűrő nem tud rendesen szűrni. Ekkor a visszacsatolásban lehet valami alkatrész ludas, és annak cseréjével vagy módosításával belőhető a rendes freki. Küldjed a képeket és akkor segítek! A hozzászólás módosítva: Dec 20, 2012
Mivel ez egy szub erősítő a 20kHz kapcsoló freki rendben is van.
Terheletlenül a kimeneten szinusz jelnek is kell lennie. Az is rendben van. A fojtó előtt a félhídban 50%-os négyszögnek kell lennei azt írod ez is meg van. Azt írod szól rendesen, tehát magyarul semmi baja sincs.
Na igen ám, de a kimeneti fojtó nagyon melegszik. Amikor nem terhelem, akkor 85 fokra melegszik. Ez nem sok? A másik gondom az áramfogyasztása. Amikor nem terhelem, azaz nem adok rá semmilyen bemenő jelet, akkor 1.6A. Ez is sok szerintem. Egy ilyen kicsi erősítőnek 1Amper alatt kellene lennie. Nem?
Na meg amikor bekapcsolódik, akkor a hangszóró pukkan egyet. Nem brutális, de azért nem elhanyagolható. Még egy dolgot észre vettem. Van a kimenetnél két snubber. Az egy soros kondi-ellenállás. Az ellenállás 10R 1W, a kondit meg nem tudom. Azért nem tudom, mert az egyik 2nF körül van, a másik meg 87nF. Melyik lehet az igazi? A 2nF nekem kicsinek tűnik. A kondi különben egy-egy darab 0805-ös smd kondi. Az a kondi ami a szakadtra égett ellenállással sorban volt, az a 87nF-os, amelyik ellenállás rendben volt, az meg a 2nF. Ha ki van az egyik kondi, ami biztos, az csak a 2nF lehet. Nem? Most betettem 2db 100nF-osat. A fetek jelei rendben vannak. Nem csúnyák.
A fojtó mindig fog melegedni még üresben is. A melegedése csak a tápfesztől és a frekitől függ. 85 fok valóban kicsit sok, lehet tényleg magasabb frekin kellene mennie, de logikusnak tartom a 20kHz-et is. Visszacsatolásban nem történt valami meghibásodás?
Snubber kör nem sokat oszt szoroz a fojtó melegedésén.
A táp az +/-70V vagy szimpla 70V?
Mivel méred az 1,6A-t? Ha sem a FET, sem más nem meleg, akkor a fojtón nem disszipálódhat >70W. Tudnál készíteni egy képet a kimeneti folytóról? Nem lehet tudni hogy tervezték a folytót. a legtöbb ferrit amúgy 50-100C között működik a legjobban. A hozzászólás módosítva: Dec 20, 2012
Az 1.6A-t a 12V-os tápnál mérte a labortápom.
A feszültséget a szekunder oldalon nem is mértem, csak a szkópom írta ki a jel amplitúdóját. A puffer kondik 50V-osak. (Az egyik meg volt dögölve. 23nF lett a 3300µF-ból )
Most akkor mi is a táp? és mi hogyan van?
Most csak én zavarodbam össze. Tudnál akkor egy fénkyépet küldeni erről, meg akkor egy basic infót,hgoy hogyan is van?
Nem mentek át a képek, mert túl nagyok lettek. Mindjárt megoldom.
Ez egy autós erősítő. 12V-ról megy.
Szóval akkor van egy transzverter. Az +/- 70V-ot szolgáltat, vagy 70V szimplát? Teljeshíd vagy félhíd?
Szóval akkor 20W körül van az üresjárati áramfelvétele. Az még nem vészes. Meg tudod mérni a kimeneti folytó induktivitását? Mert azt mondod hogy a fojtó nem igazán csillapít. A fojtó áttervezsée ekkor sokat segíthet. Vagy a kapcslófrekvenciát kell feljebb vinni (nem kell sokkal, én 50kHz fölé nem finném). Milyen terheléssel nézted? Ez enm szub végfok? Mert akkor lehet a tervezsénél arra mentek, hgoy úgyis van 1mH induktivitása a hangszórónak és az csillapít még jócskán.
Nincs annak szerintem semmi baja. A kimeneten lévő 10ohm-84nF a zobel tag, ugyanúgy mint az AB osztályú végfokok esetén. Ha valamiért a végfok gerjed, akkor ez az ellenállás is szénné ég. Az 1,6A 12V-on is sok egy picit, de ebben benne van a táp vesztesége is, úgyhogy akár normális is lehet. Az meg hogy a fojtó forró teljesen normális, gondolom porvas van benne (mert spórolni szoktak) és az bizony forró is lesz. Láttam olyan gyári végfokot amiben megállt a venti, és a fojtó szénné is égett.
A hozzászólás módosítva: Dec 20, 2012
Igen jól mondod az egyik ellenállás szénné égett. Tehát lehet gerjedt? ?
A fojtó meg valószínű gagyi fajta porvas. Citromsárga mint a PC tápok fojtói.
Fojtót felesleges kiszedni mert azon nem sok minden változhatott. Ha sárga porvas akkor bőven lehetne javítani rajta cserével, kérdés van e értelme, ha így elpöfög akkor had menjen.
|
Bejelentkezés
Hirdetés |












) 




