Fórum témák
» Több friss téma |
Fórum » Kapcsolóüzemű (PWM) végfok építése
Még valamit észrevettem. A visszacsatolást nem jó helyről vitted el. Arról a vonalról kell, ami a tekercset és a kondit összeköti. Ilyenkor mindig figyeld a rajzot, és közben képzeld azt, hogy a fóliacsíknak jó nagy ellenállása van. Ha ez alapján csinálsz egy skiccet, akkor rájössz hogy az nem is hasonlít a rajzhoz. Tehát nézd úgy, hogy az áram a kondi, illetve a kimenet felé folyik, innen kell visszacsatolni, és nem egy külön kis csíkról, ami a tekercs kimenetétől az ellenkező irányba megy, és nem a kimenet felé.
Sajnos nem klasszikus értelemben zaj, ha potit feltekerem, van egy pici zaj, ami nem zavaró. A "kerregés" már inkább, nem analóg-szerű. Mivel nincs tapasztalatom ebben a technikában -ezért is kértem segítséget- csak kisérletezek...
A panelen a biztik alatti smd hidegítést nem is ültettem be, viszont álló kerámiákat (100n)tettem mindenhova ahol láttam értelmét , felső fet drain-gnd alsó fet source-gnd közvetlenül a lábaknál... hidegítettem a komparátor tápjait +/- 3.3V, IR2110 12V-ját is 100n-val A soros rc tagot 100pF-100R rátettem smd-ből a gate-source közé (még az összeépítésnél). A FETek csak próba jelleggel lettek beépítve (fiókban volt: -D ) Még irf3710 van itthon ill kisebb feszre IRF3205. Nem hinném, hogy gerjedne, szkópon nézve a szűrő előtt csak pici túlövés van a négyszögjelen, amúgy szimmetrikus. FDP3652 ill. IRFP4710 vagy FB59N100 valamelyike jó lesz? Biztos vagyok abban hogy másnál ez jól működik, viszont szertném én is jóra megépíteni, azaz az én hibámat lenne jó kijavítan. Csakhát kevés a tapasztalatom...
Nem elvitatva, hogy talán feleslegesen rajzoltam át a nyákot, de ez esetben a visszacsatolás a 30uH és az 1µF és a kimenet pontjáról van megoldva, igaz átkötéssel. Ha jól értettem a figyelmeztetésed...
Az FDP tökéletes, az IRFP határeset - picit nagy a gate töltése - , az FB59-ről meg nem találtam semmit.
A kerámia kondik esetében az X7R SMD a legjobb, illetve lábasban a multilayer (négyzet alakú, pici kék vagy sárga). A régi hagyományos barna színű kerámiák nem sokat érnek, volt hogy beforrasztottam, és olyan volt mintha ott sem lenne. Aztán kicserélve X7R-re jó lett.
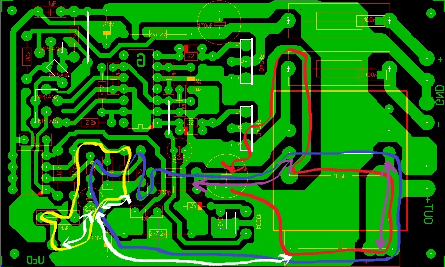
Bejelöltem a visszacsatolásban mik azok a kritikus részek ahol mindenképpen öszeszed zavarjelet.
A fehér szakaszokon a GND van különböző útvonalakon. A lila szakaszok pedig azok amik nagyon rossz helyen mennek. A VCS nem is ott belül kellene elhozni hanem a nyáklap szélén. Sőt én kétoldalasra csinálnám. Alul jönne a GND felette pedig a VCS jel ugyanazon az útvonalon ugyanazzal a vonalvastagsággal és a táp GND-jét nem venném bele, hanem azt egy teljesen másik útvonalon vinném az IC felé. De ezek csak a fő tényezők. Rengeteg egyéb okozhat még zajt. Pl: az LM311 bizonytalansága átkapcsolásnál. Szoktam tenni a 2 bemenete közé 1-200pF kondit az némileg segít rajta, viszont ezzel megint csökken a felső határfrekvencia illetve újabb törés keletkezik. A legjobb megoldás egy olyan nyák amin ki van használva az két oldal vonalvezetésre és ez alatt nem teliföldet értem, mert az itt annyit ér mint halottnak a csók.
Köszönöm a segítséget és BUÉK!
Egy forrásból kapható jó áron még PSNM070-200P(200V 60 mOhm 28nC) és az FB59N10 pedig igazából IRFB59N10 lehet(elnézést a pontatlanságomért, 100V 25mOhm 24nC) Közben az erősítőt átpakoltam egy rezonáns tápra (LoryLaci féle stab, +/-35V) megszünt a kerregés... Valószínüleg a táp 50Hz-e ülhetett a kimenetre, bár szkópon csak a kapcsolófreki volt látható. Jelenleg (+/-35V-ról 1KHz 23V a kimenő fesz 8Ohmon /66w/ és 16V 4Ohm-on ezután torzul. Ez vajon az alacsony tápfesz miatt van vagy a nem megfelelő félvezető miatt?
Visszacsatolni mindig a kimeneti pontról kell, a nyákterveden ez nem így van. Igazából a kimenetnek sem ott kellene lenni ahol most van hanem a kondi után, esetedben a nyák alsó szélén. Onnét kellene visszacsatolni. Az addig rendben van hogy az a fóliadarab egyenáramúlag azonos potenciálon van, de a dinamikus működés tekintetében közel sem, ha átgondolod amit nemrég írtam akkor megérted hogy miért. Ilyenkor mindig úgy gondolkodj hogy a fóliának jó nagy ellenállása és induktivitása van, így nagyobb eséllyel tervezel jó nyákot. Tehát a fóliacsík minden tizedmilliméterébe képzeld bele az ellenállást és induktivitást. Ha lerajzolnám érthetőbb lenne, csak sokáig tartana.
Ami még nagy gond az a föld, illetve a tápágak. Ezek becsatlakozási pontja a kis és nagyáramú részek között kellene hogy legyen, hogy ne ugyanazon a fóliaszakaszon folyjanak az áramok, azaz a FET árama ne közvetlenül rángassa a gyengeáramú részek tápját. Ezt egy B osztályú erősítőben könnyen meg lehet oldani, de sajnos D osztályú erősítőben szinte lehetetlen (vagy csak valami nagyon ronda, átkötésekkel teli nyákkal), ezért mindig kompromisszumot kell kötni. Aztán vagy jó lesz vagy nem. Az én nyákom sem olyan amilyennek lennie kéne, de működött minden hiba nélkül. Kétoldalas nyák esetén könnyebb a helyzet mert az azért árnyékol, illetve a földvezetékekkel mindjárt kevesebb gond van. Ennek ellenére amin most töröm a fejem (a hidalt verzió egyszerűsítése nagyobb (1000-1500W körüli teljesítményre), azt szeretném egyoldalas nyákra megcsinálni mert a két oldalast nagyon nem szeretem, macerásabb elkészíteni. Az az egy oldal viszont lehetőség szerint teleföldes lesz, a másik oldalon meg majd a borda árnyékol, amit picit nagyobbra csinálok mint a 600W-os esetében.
A FET választásánál azt nézd meg amire Laci is kitér a cikkében (fesz, áram, Qg, dióda Qrr). Örülök hogy működik, hogy mitől lehet torz 4 ohmon nem tudom. Az IRF540 is érdekes, pl. amit az ST közöl adatlapot róla, az alapján megfelel.
A 4 ohmon korán megnövekvő torzításnak több oka is lehet. Jó lenen tudni pontosan miylen tekercset is használtál. Mekkora lehet pl a feszültségesés a rezisztív tagokon.
Síma IRF540-ről vagy IRF540N-ről vagy IRF540Z-ről van szó? Elvileg a tápnak a visszacsatolás miatt vna közös módusú zajelnyomása, így az 50 hz-nek nem kellene átmennie. LoryLaci féla stab alatt mi értesz? Azt sikerült jól beállítani? A torzítást egyrészt a szabályozókör hibája is okozza. Ha a kimeneti impulzus szélességes kisebb mármint a bementtől kimenetig terjedő késése a szabályzókörnek (propagation delay), akkor értelemszerűen a szabyálzókör már nem tud olyan jól szabályozni. De ez nem hirtelen, hanem folyamatosan növekvő torzítást okoz (és emelett a kapcsolófrekvencia csökken)
A kimeneti szűrő egy E133 (PCvas) 1mm légréssel, 20x0.2 mm CuZ sodrat.
Meg kell mondanom, nem pontosan értem: "Mekkora lehet pl a feszültségesés a rezisztív tagokon" melyik rezisztív tagokon mérjek feszültségesést? A komparátor visszacsatoló alkatrészeinél vagy a tranzisztoros-áramgenerátoros meghajtó fokozat 2.2k-in? Sima IRF540-ek vannak benne (fiókból, meredekségre egyátalán nem válogatott példányok és használtak is) Az 50Hz-es próbatápot levettem róla és azt a tápot üzemeltem be, amivel anno sok gondom volt : stab. rezonáns táp (amit te ismertettél) IRS27951+STP12NM50FP amit csak indítási ügyeskedéssel sikerült (relés lágyindító 15Ohm sorba indításkor) Azóta olvastam a módosításokat az IRS vez. -höz de még nem próbáltam a 1µF lágyindító kondit (22-re) és a hozzátartozó hálózatot megváltoztatni. 350W-tal terheltem, +/-35V leesik +/-34V-re A komparátor visszacsatolása: 22k+470pF sorba 1k. A torzítás szkópon úgy jelentkezik, hogy a szinusz felső csúcsánál (csak ott, se a le-fel futásnál se az alsó csúcson) láthatóvá válik a kapcsoló freki, mégpedig jóval kisebb frekvenciával mint a "túlvezérlés előtti" érték. Az én esetemben 15-16V-ig (4Ohmon kb65W ill. 23V 8Ohm-on) jó, csak utána fokozatosan növekszik meg a zavar +plusz a hangja is kissé megváltozik. Műterhelés + egy telefonkézibeszélő kondival leválasztva, hogy halljam is a kimenetet. Csak hangenerátor a forrás, zenével nem néztem/hallgattam még
Akkor a tekercsed tuti jó lesz.
Rezisztiív tagok: FET Rdson, tekercs ellenállása. A síma IRF540 nagyon gagyi. Meredekség válogatás felesleges ide, de azért jók ha a FETek egy szériából vannak. Ajánlom próbáld ki a módosítást, nem csak a lágyindító kondit érdemes növelni, hanem a lágyindítási frekvenicát beállító ellenállsát csökkenteeni. Ekkor garantáltan el fog indulni, hidegben melegben. (direkt kipróbáltam) De amúgy tápod feszesése mintaértékű, Ge Lee-nek ajánlom figyelmébe ![]() Idézet: „A torzítás szkópon úgy jelentkezik, hogy a szinusz felső csúcsánál (csak ott, se a le-fel futásnál se az alsó csúcson) láthatóvá válik a kapcsoló freki, mégpedig jóval kisebb frekvenciával mint a "túlvezérlés előtti" érték.” Ez az általam említett szabályzőköri hibára utal szerintem. Próbáld azért meg új, és esetleg jobb FETekkel (pl egy IRF540N már sokkal jobb, de egy IRF540Z sem drága és tuti FET, de 100V-ból én a FDP3652-t ajánlom, amit tudod ugyanaz árul mint a PSNM070-200-at). Idézet: „telefonkézibeszélő kondival leválasztva” Bár nem építettem meg a végfokot, de nem lehet, hogy a cikkben emlegetett kapacitív terhelés miatt (is) gerjed?
Sajnos nem egy széria, más gyártmányuak...
Ok, értem a hiba okát, de hogyan tudom kijavítani ui. a fetek rendelés alatt vannak és hátha más a hiba oka mint a gyenge fetek. Rendeltem PSNM070-200-akat, FDP3562-ket és IRF3415-öket is, ki fogom próbálni mindegyiket. Esetleg a gate-meghajtó ellenállásokat kell cserélnem? A stab rez táp érdekesen vielkedik, mert néha elindul relés fokozat nélkül is de ha nem indult el csak akkor hajlandó elindulni -a következő felkapcsoláskor- ha a puffer kondikat (5x120uF) kisütöm! rolinak: ---Idézet: „telefonkézibeszélő kondival leválasztva” Bár nem építettem meg a végfokot, de nem lehet, hogy a cikkben emlegetett kapacitív terhelés miatt (is) gerjed? --- sajnos nem a kézibeszélő kondija a hunyó, mert akkor is volt hiba, mikor levettem a "kontrollhallgatót" és természetesen nem tisztán kapacitív a terhelés :a hallgató (100Ohm)miatt...
A tápos jelenség azért van, mert így azonnal indul az IC, nem akkor, amikor még csak kb 100V a primer és így az áramok is kisebbek. Próbáld meg az általam mutatott változtatást.
A PSNM070-200 csak nagyfeszre lesz érdemes (+/-80V-ig), de az FDP3562 egy külön gyöngyszem. Várd meg az új FETeket, ennyire különbözőú FETeknél örülj hogy megy, majd jó FETtel jobban fog menni.
Mindenképp jobb volna elhagyni a relés lágyindítást és természetesen átalakítom a vezérlést.
Igazából 8Ohmos hangfalra készül, a TDA7294-híd nem volt szimpatikus márcsak a hatásfoka és nagy hűtőborda igénye miatt sem. Elég ez a +/-35V az esetleges (tehát nem mindennapi) 2x 100W-hoz? A matematika szerint 28V kimeneti fesz. 8Ohmon kb 100watt, vagy növeljem a tápfeszt? A határértékek feszegetése nélkül a jobb torzítási értékek miatt is esetleg...
28V eff ad 8 Ohmba 100W-ot. Szóval a mostani +/- 35V-oddal csak a csúcs lesz 100W felett 8 Ohmba.
Vagy növeled a tápfeszt, vagy hidalod.
Azzal is számolj hogy a hibái miatt csak a tápfesz 80-85%-áig tudod kivezérelni, felette durván fog torzítani.
A tápfesz emelése nem költség, legfeljebb a FET cseréje 150-200V-osra, valamint nem sok "munka" egy, már jó nyákterv esetén. Viszont marad a határértékhez közeli igénybevétel, ami mindenképp kompromisszum. A hidalás pedig majdnem dupla munka és alkatrész-költség, a hangfalvédelem is dupla alkatrész (mind a négy kimeneti pont figyelése) viszont mindenben bőven maradnak tartalékok, a kisebb áramok kevesebb melegedést okoznak és talán a minőség is javulhat.
Nem biztos. Az igaz hogy 2x annyi alkatrész kell, a 2 helyett is 4db FET kell, de az lehet kisebb feszültségű (tehát olcsóbb). A védelem pedig egyszerűsödik (lásd a cikkemben)
Gondolom még az erősítő hatásfok sem 100%, így a táp felé is többlet teljesítmény igény adódik...
Köszönöm a sgítségeket... A nyák és a fet-csere után kiváncsian várom az eredményt.
Ok, értem -bár a hangfalvédelem /dc szint figyelés/ járuléka (dupla bemenetek) is beleszól. A végfok által felvett esetleges túláramra nagyon tetszik az az 555-ös védelmed, de azért egy fet-zárlat esetén jól jön a DC védelem. Attól függetlenül, hogy a 2110 tiltva lesz. Az a megoldás értelmezhető egy egyszerű teljesítmény korlátozásként is?
Ennek ellenére a híd-megoldás felé hajlok. Csak kisebb tápról...
Tulajdonképpen igen. Minél kisebb a terhelőimpedancia annál nagyobb áram fog folyni, és annál előbb fog lekapcsolni adott sönt esetén.
Én arra gondoltam, hogy elméletileg a terhelő impedancia nem változik (természetesen a lengő/hangszóró/ impedanciája a freki függvényében változik) de a kimenő teljesítmény mértékétől függően a táp-áram is arányosan nő. Ha ezt a szintet -ami lehet bármilyen beállítható értékű- eléri a limitálandó teljesítményhez tartozó áramértéket, a védelem megszólal. A söntről nyert feszültség trimmerelhető lenne...
Persze valószínüleg a bemenő jelet is lehetne limitálni a meghatározni kívánt teljesítmény elérése esetén. Ez viszont az analóg jelbe történő belenyúlást is jelenheti(mintegy komperesszor), ami viszont nem kívánatos a dinamika miatt...
Hali nekem az lenne az alap ötletem ezt a tápot használnám Fetes végfokba
nekem igazából csak a súly csöppkenés lenne a lényeg Mit gondoltok erről ??
Nekem is volt egy ilyen tápom, és használtam is erősítőbe. Teljesen jó bele, fesz esés is elhanyagolható, nagyon precíz táp. A fesz is két ellenállással állítható rajta. Nálam egy 500 wattos analóg fetes vég ment róla, ami egy erősebb mélynél kilőtte a tápot. Saját meglátásom szerint 350 wattig biztonságosan terhelhető. Viszont ez után pufferelést már ne tegyél, mert "visszarúg" és szintén tönkremegy. Legalábbis nálam történt vele ilyesmi is, 2x10.000 µF volt a végfokozathoz építve pluszban, ami bekapcsoláskor elintézte.
Valamelyik kapcsolási rajzon láttam IRFP240 fetet az UCD végfokozatában. Ebből van nekem itthon pár darab, ez valóban használható bele, vagy felejtsem el?
Működni működik vele, de ez nem bele való FET, nem lesz jó. Kisebb teljesítményen, kipróbálni, méricskélni, stb. arra jó.
köszike az infot akkor majd figyelek rá ne legyen vele baj amúgy a mellékelt panelt gondolnám hozzá
Ez a topic PWM erősítőkről szól, és nem kapcsolóüzemű tápokról, az egy másik topic!
Szia Bocsi nem tudtam majd korrigálóm
|
Bejelentkezés
Hirdetés |












