Fórum témák
» Több friss téma |
Fórum » Csöves erősítő készítése
Ne feledd betartani a fórum viselkedési szabályait, és a topik megmaradásának feltételeit. [link]
A téma átmenetileg fagyasztva lett, hozzászólni nem tudsz!
A kimenő trafót rendesen kötötted be , ezt kellene tudni ?
A PCL86 nem összekeverhető mással esetleg ECL -el de ha megfigyeled belül van egy lemez oldalt ami rácsos benyomású Bővebben: Link
Kimenőtrafó jól van bekötve ,bár eléggé gyenge a teljesítmény valamíért , ahogy mértem nem kap elég fszültséget a kapcsolás de ez a táp problémája lehet.Cirokl fórumtárs , amit küldtél már nézegettem és tetszik, de nem sokkal tér el az általam megépítettel , de valószínuleg a következő projekt az lessz
Szemügyre vettem a csöveket , tényleg ott az a rácsszerű lemez a PCL86-oson , legyen ez a referencia mert tudom a típusát , a többi rejtély. Egyébként van egy szám belepréselve a lemezbe , ennek van valami jelentősége ? mi célt szolgál? A PCL86-on nekem a 81-es szám áll.
A pacsirta kimenőhöz klasszikusan ajánlanám az eredeti pacsirta kapcsolás CIROKL féle megoldását , igaz ez nem PCL86 de ez nem gond .Bővebben: Link
Köszönöm
Az eredeti rádió amiből kitermeltem sajnos menthetetlennek bizonyult , bár fel szerettem volna újítani. A kapcsolással sajnos az a gond jelen pill h EL84 nincsen , ECC82 helyett 12AX7-van . de az vadi új . Ó és persze szép munkát végeztél , gratula A hozzászólás módosítva: Dec 26, 2013
Ha netán érdekelnek a csövesek vannak ott még megoldások egy két receptre: Bővebben: Link
Üdv! Szerintetek korrekt a séma?
Tetszik az egyszerűsége...
Működni fog, de az AX7 nem igazán ilyen "nagy" triódák hajtására készült... Bár láttam vele olyan SRPP-t is, ami 300B SE-t hajtott, de... Anno a 6AS7PP ampom meghajtásában E88CC-ket alkalmaztam...
Pontosan ez jutott eszembe... E88CC.
Lesz néhány PCC88-am, valami módon beilleszthetők azok az elejére?
A 7V-os fűtést leszámítva tudtommal nem különböznek.
Sajnos sokkal kisebb tápfeszt bírnak ki...
A P-s csövek általában kisebb tápfeszültségre vannak belőve (PL84), de az elektroncsőatlaszt kaptam elő, amiben erre nem tértek ki. Azt direkt megnéztem, hogy a katalógusadatokban (meredekség, belsőellenállás, erősítés stb.) nincs különbség Magyari szerint. Szóval ECC88 és PCC88 között különbség nincsen. Ha arra gondoltál, hogy az ECC83 és ECC88 csereberélhető-e, akkor szerintem nem. Elég eltérő csövek. A kapcsolásban szerintem nem tudod őket keverni (ha jól veszem ki, akkor kaszkód fokozat, de inkább SRPP). Újra kell tervezni a 88 igényei szerint.
A hozzászólás módosítva: Dec 27, 2013
?? Háát, eléggé. Az E88CC, és a PCC88 a fűtésüket kivéve elektromos paramétereiben eléggé egyformák. Mindkettő alapvetően kaszkád kapcsolásra készült, ennek megfelelően az anódfeszültségük is alacsonyabb, mint más triódáké.
Az ECC/PCC88 lényegesen kisebb anódfeszültségre specifikált, mint Mint az E88CC. Bátran ajánlanád bármilyen, E88CC- re épülő kapcsolásba az előzőeket?!
Mindkettő tipikus (kaszkád) alkalmazásban az anódfeszültség 90 - 100 V. Minkét típus max anódfeszültsége 550 V.
Szerintem kaszkád kapcsolásban 300 - 350 V anódtápfeszültségig semmi gond nem lenne.
Sziasztok!
Ezt ma készítettem. Ránéznétek hogy nem-e rontottak el valamit? 6N2P+ECL86. A rajzon ECC83 van de ez ne tévesszen meg senkit.(csak ilyet találtam)
Én nem SE-t raknék a végére. Valami kis teljesítményű PP-vel jobban járnál, nem kell légréssel játszani, és ugyanakkora teljesítményhez kisebb trafó is elegendő.
Anno épitettem hasonlót de nekem a végére az EL84 jött be hangilag /mondjuk gitárhoz / lett épitve , szerintem te is oda szánod ? Bővebben: Link
Láttatok már kapcsolást 6SN7 PP végfokra? Egy ideje gondolkodom a dolgon, hogy 1-4 csövet még fel is áldoznék rá...
AX84.com (azthiszem) tartalmazott egy kapcs.rajzot, ahol 252V anódfeszt kapott, -12,5V előfeszt, és 22k-ra illesztett a trafó. Elvben akkor 4 csövet használva ~8W kimenő teljesítményre lehetne számítani, és 6,5k primer impedanciájú trafó kéne...
Csak ECL86-om van, bontott kimenővel. Még csak most ismerkedem a csöves technikával, a kimenő tekerését még halasztom. Most abból építek ami van.
Szia! Valahol találkoztam hasonló ötlettel de... Elméletileg, tökéletesen azonos (karakterisztikájú) csövekkel működhetne a dolog, DE a rácslevezető ellenállás értékét a csövek számával arányosan illik csökkenteni, emiatt és a megnövekedett kapacitív terhelés miatt a meghajtást is rendesen át kell dolgozni
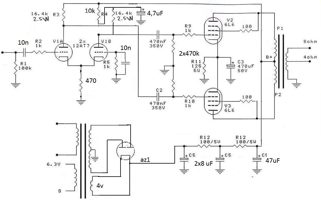
Sziasztok! Annó belekezdtem egy 6l6gc pp építésébe,nagyjából be is szereztem mindent hozzá,de valahogy idő hiányában félbemaradt a dolog.Most úgy döntöttem ismét belevágok.A rajz megvan nagyjából,nem tudom mennyire működőképes,a bemenetre és az R5-el párhuzamosan tennék egy 10N-os kondit,a katódnál az ellenállás olyan 470ohm lenne,de a kondi szerintem nagyon nicns jó helyen bele párhuzamosan.A táp az1-el lenne megoldva.A fő kérdésem az lenne,hogy a 2 330k-ellenállás helyett használhatok e 470K ot,mert az van itthon,és csak ezért nincs kapacitásom bemenni a városba csak ha nagyon muszály.Az r3,4 valószínűleg 22K lenne,mert szintén ez van.Az általam leírt módosításokkal mennyire lesz működőképes ez a kapcsolás? Hangra szerintetek milyen lesz? Kondik régi,békebeli sosem használt Remixek lesznek,a 2 470-es csatoló pedig Ducati lesz.Az előfokcső Tungsram,a két végfokcső pedig szovjet gyártmányú.A trafók tisztességgel,régi szilíciumos vasra megtekert "csodák" . Főként szobai zenehallgatásra lenne használva. Köszi a segítséget előre is,Dani.
Az ECC81 közös katódellenállásához nincs beírva érték, mit szánsz oda?
Ahogy néztem, ~5,5k primer impedanciájú trafó kéne. Szerintem működhet, bár az ecc81-nek jobban szűrném a tápot.
Nekem még azért egy olyan bugyuta kérdésem lenne, ha lebunkózzuk a fázisfordító katódot kondival, a földelt rácsú fele honnan fog jelet kapni? Vagy én nem látom jól a dolgot?
Oda olyan 470 ohm körüli értéket szánok,a tápegység természetesen nem ez lesz,tisztességes csöves egyenirányítással meg egy őicit komolyabb szűréssel.A trafó "katalógus" aléapján lett tekerve,direkt ilyen csövekhez.
Írtam hogy a kondi természetesen nem fog odakerülni,az elsőre föltűnt,hogy nincs túl jó helyen.
Nem írtad, csak hogy "szerintem nagyon nincs jó helyen...", meg akkor miért rajzoltad bele! Ne tedd be, javítsd a rajzot! Béke!
Zs.
Ha hazaértem este mindenképp kijavítom,csak mikor belémcsapott az ihlet nem volt szerkesztésre használható program ezen a gépen
Az R4 és a B+ közé tessék berakni egy 10K körüli ellenállást csatolásmentesítés céljából.
Szerintem még egy elkó is elfér ott, vagy polarizálatlan is.
|
Bejelentkezés
Hirdetés |


Szemügyre vettem a csöveket , tényleg ott az a rácsszerű lemez a PCL86-oson , legyen ez a referencia mert tudom a típusát , a többi rejtély. Egyébként van egy szám belepréselve a lemezbe , ennek van valami jelentősége ? mi célt szolgál? A PCL86-on nekem a 81-es szám áll.
Az eredeti rádió amiből kitermeltem sajnos menthetetlennek bizonyult 



Zs.

