Fórum témák
» Több friss téma |
Fórum » ATX tápegység teszter
Témaindító: CoderKevin, idő: Okt 23, 2007
Témakörök:
Hello mindenki!
Láttam egy okos kis szerkezetet egy PC javító műhelyben, meg a neten is, de ugy gondolom az ára kicsit húzós. Azon gondolkodom, nem lehetne-e házilag megépíteni valahogyan. A cucc lényege, hogy ATX-es PC tápokat lehet vele tesztelni. Rádugom a tápot magában számítógép nélkül, bekapcsolja a tápot, és néhány led mutatja hogy a különböző feszültség szintek megvannak-e, és terhelhetők-e. Ha valakinek van valami ötlete a megvalósításra, előre is köszönöm!
A beindításhoz az Atx csatlakozón a zöld és egy fekete pontot kell összekötni a többi nem tudom.
Sztem a műterhelés része lesz a húzós, a fesz figyelést ablak komparátorokkal oldanám meg.
Helló!
Ahhoz hogy a táp elinduljon, egy csatlakozót kell lehúzni a földre, azt, amelyik az alaplapra megy. Fesz mérését legolcsóbban szerintem multiméterrel lehet megtenni. Igaz, az kicsit körülményes, de ha több 100 darabot kell tesztelni, akkor már elgondolkodtató, hogy valamilyen áramkört össze kellene rakni. Szerintem lehet, hogy úgy kellene megoldani, hogy a fesz értékeket valamilyen referencia fesszel kellene összehasonlítani. Vagy talán PIC-et kellene használni? Hiszen annak van több analóg bemenete is, és erre meg lehetne írni egy progit, hogy egy adott tűréshatáron belül lévőket jónak vegye, és a teszt után valamilyen visszajelzést szolgáltatna a tesztelőnek. Akár egy LCD kijelzőre ki is írhatná az aktuális értékeket. Szerintem...
Igen, ezt énis régóta tudom, alkalmaztam is, és ezzel a trükkel meg is szivattam magam egyszer.
Javítottam egy gépet, amit valószínűnek tartottam hogy tápegység hibás, de a zöld vezeték 0-ra kötésekor beindult a táp, és megvoltak a feszültségek is. De a gép mégsem működött. Mire kiderítettem, hogy mégiscsak táp baja van, mert terheléskor már nem adott megfelelő feszültséget. Ezért gondoltam, hátha lehetne alkotni egy tesztert, ami terhelés alatt tezstelné le a tápegységet. Találtam is egyet neten: Link Azért ha ennyire komolyat és szépet nem is, de szerintem valamilyet lehetne alkotni házilag is.
Egy kiszuperált alaplapról leszeded a táp csatlakozót, és csinálsz egy kis panelt ahol néhány komparátor figyeli a feszültségeket. Pl: alacsony, jó, magas feszültség, esetleg egy fokozatkapcsolóval kapcsolgatsz egy műszert. Fesz szintek: +12V, -12V,+5V, -5V, +3,3V ha jól tudom ezeket adja ki, az összes kábelszínjelzét fejből nem tudom, de majd megnézem és felrakom. Esetleg terhelő ellenállásokat is köthetsz a kimenetekre.
Ezekről a bizonyos komparátorokról tudna valaki adni egy kis felvilágosítást?
Szintdetektorok... Hmm.. Találtam róluk leírást de nem a legtisztább a dolog.
Egy értéktartomány fölötti és alatti szintet figyel (illetve a közbensőt-ha így jobban tettszik) Ha átcsúszik azt jelzi.
Keress rá a TCA965 -re
A műterhelésre lenne egy ötletem.. Mint mindenhol, izzókat alkalmaznál? "Rákapcsolod" az izzót és meg is van a terhelés, letudod mérni, hogy megadja e a kívánt feszt..
A komparátor bármi lehet pl: LM324, 747 stb.
Felrakok egy kapcsolási rajzot ez például +12V figyeléséhez jó, de kis átalakítás után tudná figyelni a többi fesz szintet is.
Na ez az "akuőr" megoldás tetszik!
Hogyan lehetne átalakítani a komparátorokat hogy a többi feszültség szintet is tudja ellenőrizni?
Kell egy stabil referencia a legmagasabb feszültségre. Ebből feszültségosztóval (2 ellenállás) le tudod osztani a feszültséget a kívánt szintre. Ezt kötöd a komparátor egyik bemenetére, a másikra meg a figyelni kívánt feszültséget (hogy melyikre melyiket kötöd, az attól függ, hogy a mért feszültség adott szint felé vagy alá esését akarod-e kijelezni)
Feszültségosztó: U - R1 -----Uki R2 - GND Uki=U*R2/(R1+R2)
Én pont ilyenen gondolkozom, benne van a queue-ban
![]() Nemrég összeraktam egy panelen egy ATX csatlakozót, meg 3.3 ohm /11W ellenállásokból műterheléseket, hogy mindegyik ágon legyen valami értelmes mértékű load. Összességében a jelenlegi állapot 25-30W terhelést jelet a tápnak. Most csak LED-ek vannak rajta, ha jó a feszültség, akkor egyforma a fényerejük, de rá lehet mérni multiméterrel vagy szkóppal is (zajszint miatt kell is!). Később azt szeretném, hogy egy PIC-kel, elektronikusan kapcsolt, különböző terhelések mellett figyelni a feszültségeket, és küldeni PC-re mondjuk soros porton. A javított tápokat így szeretném 24 órás, terheléses teszt alatt végigellenőrizni.
Hm. A linkelt képen lévő cucc nem hiszem, hogy különösebb terhelés mellett tesztelné a tápot, ugyanis egy akkora kis kütyü pillanatok alatt elolvadna egy 50-100W-os terheléstől, amin azért illene megjáratni egy vizsgálandó tápegységet
![]()
Az izzóval érdemes vigyázni, mert a hidegellenállása kb. a tizede az üzeminek, ami esetleg olyan túláramot jelenthet induláskor, hogy a túláramvédelem lekapcsolja a tápot. Én inkább teljesítményellenállásokat javasolnék. Valami "jóféle" értékből (néhány ohm) kell turkálóban beszerezni egy marékkal, és abból összerakni soros-párhuzamos kapcsolásokkal a kívánt értékeket és teljesítményt.
Idézet: „Kell egy stabil referencia a legmagasabb feszültségre. Ebből feszültségosztóval (2 ellenállás) le tudod osztani a feszültséget...” Szoval kell stabil +12 -12V, és ezután az általad szemléltetett példával meg is oldható ha jól látom?!
Igen. A nagyobb gond a műterhelés lesz...
Az miért gond? Én azt gondoltam az lesz az egyszerűbb.
Hát ezért
![]() Ez az én, sebtében összeütött "tápteszterem". A +3.3V-on és a +5V-on egy-egy 3.3 ohm ellenállás van, a +12V-on 3db sorbakötve. A külön 10 ohm a +5VSB ágon van. Ezekkel az értékekkel a +5V-on 7.5W, a +3.3V-on 3.3W, a +12V-on 14W, a +5VSB-n 2.5W, azaz összesen nagyjából 28W terhelést kap a táp, de az ellenállások így is fűtenek, mint az állat Most akkor képzelj el egy 200W-os műterhelést, amivel azért legalább rövid időre illene megterhelni egy javított tápot...
Jogos.
Akkor mostmár csak a műterhelés a kérdés. Egy alaplap? Vicc volt...A lefotózott tesztered kapcsolási rajzát fel tudnád dobni?
vagy fettel elfűteni, azt legalább lehet hűteni rendesen bordával. Én is ezért csináltam magmnak műterhelést, az izzóval be se indult nekem se.
Hú, de jó, hogy mondod a FET-et!
Most támadt egy ötletem, hogy hogy lehetne változó terhelést gyártani belőle (gyakorlatilag egy vezérelt áramgenerátor), és valóban jól hűthető.
Ha nagyon akarod, le is rajzolhatom, de annyira egyszerű, hogy szerintem nincs értelme:
A +3.3, +5 és +12V-os ágak és a GND között vannak ellenállások, rendre 3.3, 3.3 és 9.9 (ez 3db sorbakötött 3.3-as) ohm. A +5VSB és a GND között van a 10 ohm, a PSON és a GND között van a nyomógomb (ami nálam bontó, azaz akkor áll le a táp, ha megnyomom). Ezen kívül a +3.3, +5, +12 és +5VSB ágak és a GND között van a 4 jobb oldali LED, rendre 75, 220, 680 és 220 ohm soros ellenállásokkal. Ezek a LED-ek normál értékű feszültségeknél ezekkel az ellenállásokkal ránézésre is nagyjából azonos fényerővel világítanak. Az rögtön kitűnik, ha pl. a készenléti 5V vacakol és kevesebb. A legbaloldali LED a PG (power good) és a GND közt van egy 220 ohm-mal sorbakötve, de ez így nem szerencsés, mert a PG digitális kimenet és csak kis áramot szolgáltat. Annyi azért látszik a LED-en, hogy ha megvan a PG jel, akkor halványan világít.
Szoval ha jól látom Te nem is használsz komparátorokat.
Egyébként gőzöm nincs hogyan működnek a komparátorok, de ha jól értem ha megfelelő a fesz azt egy leddel lehetne jelezni, ha nem megfelelő, a led nem világít. ÉS akkor biztos nem befojásolja hogy hogyan látod a fényerőt. Vagy rosszul gondolom?
Nem, ez csak egy műterhelés, feszmérővel/szkóppal szoktam megnézni a terhelt kimeneteket. De tervezem a kiegészítést hozzá, ami változtatja a terhelést, ellenőriz/logol hosszú távon, és az eredményt majd a PC-n ki lehet értékelni.
Szia!
A műterhelés az egyszerűen megoldható. P=U*I 12Volton legyen 15A, az 300W R=U/I=12/15=0,8 Ohm, Ez könnyen megoldható, fogsz egy darab cekászt, vagy egy darab rézdrótot. Kiméred a megfelelő darabot, és beleteszed egy vödör desztilátvízbe. Ha réz, legyen 0,5mm2es, akkor az l=R*S/ró=0,8*0,5/0,018 =22,22m Tehát 22métert feltekersz valamire, és beleteszed a hűtőközegbe. És már meg is van az óriási teljesítményű műterhelés. Üdv. Tóbi UI: ezt valamelyik erősítős topicban olvastam
Ablakkomparátor - minden feszre tehetsz, ha akarsz.(ha nincs 2v4-es zener , 3-4 db 1N4148 oké..)
A negatívra (-) referencia kell.
Lerajzoltam, hogy én milyenre gondolnék.
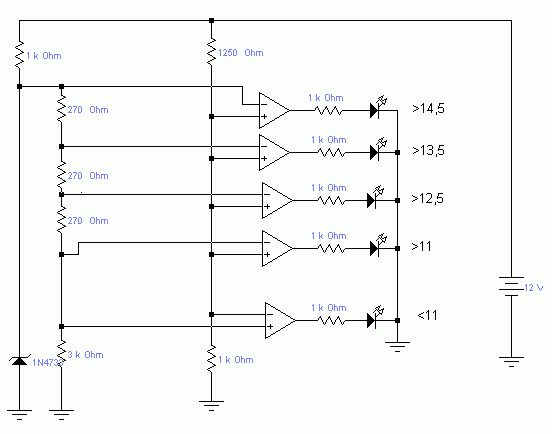
Ebben fel lehet használni a PC tápokból bontott LM339 négyes komparátort és a TL431 feszültségreferenciát. A rajzon a zener egy TL431, aminek a katódja és a referencialába össze van kötve, az a felső kivezetés. Ez elvileg 2.5V-ot állít elő, ha jól számoltam az ellenállásértékeket, akkor ez a kapcsolás a komparátorok bemenetére kerülő 1.25V +/-5% tartományába eső feszültségszinteket jelzi a LED-ekkel. A +5V_TEST és +12V_TEST mondjuk a vizsgálandó tápegység +5V és +12V kimenete, a megadott ellenállásértékekkel a LED-eknek akkor kell világítaniuk, ha a kérdéses feszültség a +/-5% tűrésen belül van. Az LM339 helyett használható a szintén PC tápokból kitermelhető LM339 is, az kettős komparátor. Negatív feszültségeket én úgy indikálnék, hogy egy műveleti erősítővel pozitív tartományba fordítom és megfelelően csökkentem a mérendőt, és egy ugyanilyen kettős komparátorkapcsolást építek hozzá. Majd ezt is lerajzolom. Ugyan még nem építettem meg, de szerintem ennek így mennie kellene.
OK, csak én nem spórolnék...
Nem látom, hogy kevés vagy sok a fesz, ha sötét valamelyik LED. Ez már a felhasználó dolga.
Kiegészítés az előző rajzomhoz.
A -5 és -12 voltot át kell konvertálni +5 (+2,5) és +12 (+6) voltra, ezután mehetnek az ablakkomparátorra. Itt elég 1 áramkör is ugyanazzal a referenciával ( 5. és 2. lábak ), max. a +/- tűrés a fele lesz 12 volt ellenőrzésekor, de ez nem gond. A referenciát ekkor elég beállítani pl. 2,45-2,55 ( egyéni...) voltra és csak az Rbe ellenállásokat kell "hozzáállítani" az egyes feszekhez. Ebben az esetben kell egy léptető áramkör, ami "végigjárja" az össz feszültségkimenetet és rákapcsolja a komp. bemenetére. Persze maradhat az 1 fesz-1 áramkör mód is. |
Bejelentkezés
Hirdetés |














