Fórum témák
» Több friss téma |
- Ez a felület kizárólag, az elektronikában kezdők kérdéseinek van fenntartva és nem elfelejtve, hogy hobbielektronika a fórumunk!
- Ami tehát azt jelenti, hogy a nagymama bevásárlását nem itt beszéljük meg, ill. ez nem üzenőfal! - Kerülendő az olyan kérdés, amit egy másik meglévő (több mint 17000 van), témában kellene kitárgyalni! - És végül büntetés terhe mellett kerülendő az MSN és egyéb szleng, a magyar helyesírás mellőzése, beleértve a mondateleji nagybetűket is!
Hello!
Cseppet keserves kenyér lesz. A 3V elég kicsi, a motoráram ennek megfelelően jókora lehet. A fólia vékony, ellenállása is lesz, számítsd ki. Már a tápot is nehéz lesz hozzácsatlakoztatni. Azt is nézd meg, hogy egyáltalán vezet-e a fólia, mert olykor csak úgy tűnik, mert fényes, a valóságban meg műanyag szalagból van. A kerékre is kell leszedő. Kis kontakthibára már meg fog állni. De ne legyen igazam.. üdv! proli007
Szia! Közbe vágtam egy 1M-es 5mm-es darabot és kipróbáltam 3V táp,+ led (ellenállással) és tökéletesen világít. (mintha dróttal csináltam volna). Gondoltam ahol a táp fog rá csatlakozni ott max megerősítem valami vékony 0,3-as lemezzel. (mert először arra gondoltam hogy ilyen vékony lemezből beburkolni a sín tetejét de ez marha nagy pepecs munka lenne. Azért várok még válaszokat köszönöm. Üdv!
A szalagot felragacsolás után le kel mosni, mert már az is zavarhatja... És persze próbaképp mérd meg, vezet-e.
Amúgy a többi modellvasútra is ilyesmi megoldás van, csak ott ugye a sín van alumíniumból
Jó drága lenne az alumínium sín. Az csak vékony galvanizált vaslemez, olcsó, és könnyű gyártani.
Ilyen lett a próba sín
Úgy akarnám megcsinálni hogy egy kis doboz amin kapcsolható legyen a menet irány,na meg a lassítás,gyorsítás. A motor 3V-os .,milyen adapter kellene ehhez hogy ezt véghez vigyem hogy jó legyen?
Végeredmény. Esetleg majd ha tudtok választ adni a fentebbire azt megköszönöm. Gondolom kell egy motor fordulat szabályzó?meg az előre hátramenetre elég egy olyan kapcsoló?
Hello!
A kapcsoló jó. (Csak össze kell kötni a belső és külső pontokat.) Szabályzónak talán jobb, ha egy PWM szabályzót használsz. Táplálásnak meg egy dugasztápot, mert első az életvédelem.. üdv! proli007
Szia! Okés köszönöm. Csináltam egy szimulációt a kapcsolóval ott jó volt. Gondoltam valami megmaradt Mobiltöltő vagy ilyesmi ha jó lenne tápnak,vagy valami állíthatós 3V;4,5V;6V;....stb 12V os Dugasztáp? csak majd az lesz a kérdés hogy annak a motornak mennyit kel majd adni. Üdv.
Kedves Hozzáértők!
Teljesen amatőrként próbálkozok építéssel. Valaki elmagyarázná nekem, hogyan kell értelmezni a +5Volt; -5Volt; GND bekötéseket? A 7107 LED IC esetén miért nem elegendő a tápra egyszerűen rákötni 5 voltot pl. a számítógép tápegységből kijövő piros és fekete vezetékekből, miért kell 7805, 7905 IC, stb. Hogyan kell ezt használni számítógép táp esetén, mit hová kell kötni? Köszönöm
Csak talalgatni tudok, mert nem irtad, mit szeretnel epiteni.
A foldpont az altalaban a kozos pont, mindent ahhoz viszonyitunk. Legtobbszor ezt jelolik GND-vel. Ami ennel pozitivabb, az a +, ami ennel negativabb, az - A szamitogeptap 5V-ja kapcsolouzembol szarmazik, ami azt jelenti, hogy luktet es hullamzik, tehat nem stabil 5V. Ezert kell stabilizatort hasznalni, ami a +5V-ra a 7805, -5V-ra pedig 7905. A baj az, hogy ezek csak magasabb feszultsegbol tudnak dolgozni, tehat (mondjuk) a szamitogeptap eseten +12V es -12V kell hozza. A szamitogeptapban a foldek (GND) fekete drotok, a sarga a +12. A -12-t nem tudom, talan a kek (vagy a feher). A 7805-nek, ha a tokozasa TO220 (a labal lefele allnak, a huto alul van, latod a feliratot) , akkor a bal oldalara kotod a sargat, a kozepso labara a feketet. A +5V a fekete es a jobb laba kozott jelenik meg. Altalaban stabilizalni kell 100nF keramiakondikkal, amit a kozepso lab es a jobb valamint a kozepso lab es a bal koze kell tenni. Ezeket az ugynevezett atereszto stabilizatorokat csak alacson aramfelvetelnel celszeru hasznalni, mert a kulonbseget elfűtik, tehat mondjuk egy 100mA eseten 12-5=7V es 7V*0.1A = 700mW-tal fűt. Ekko rmeg nem kell plusz huto. Ha 1A-t hasznalsz, akkor maris 7W az eldisszipalt teljesitmeny es igencsak huteni kell, hogy tul ne melegedjen.
Szia!
Amit építeni szeretnék az a forrasztóállomás digitális hőmérséklet-kijelzéssel a kapcsoló rész működik is számítógép tápról, de a kijelző nem, már mindent átnéztem rajta,elvileg jól kötözgettem, marattam, de nem működik, ezért gondoltam, hogy a táp lehet a baj. A +5 azt hiszem jó, de a -5 szerintem nem. Itt a GND és a - táplálás ugyanazt kell kötni, vagy hogyan? Próbáljam inkább a táp -12-jét valahogy munkára bírni? Mi lehet itt a jó megoldás? Köszönöm
Akkor az... fémből van, annyi a lényeg
Mondjuk amennyi anyag egy TT sínbe kell mondjuk, abból olyan mindegy
Megneztem a kapcsolasi rajzot. A -5V eloallitasa trukkos es vedd eszre, hogy 12V AC-rol van szo. (az elobb majdnem irtam egy dorgedelmest arrol, aki 12V DC-bol akar -5V-ot ateresztotappal eloallitani, de aztan szerencsere eszrevettem az AC-t).
Szoval PC tapbol ezt NEM tudod megcsinalni, mert ott DC jon ki. Egyenarammal ez nem mukodik. Trafo kell hozza, egyeniranyitas nelkuli 12V-tal. Ha ilyened nincs, elvileg megprobalhatod rogton athidalni az egesz tapot es a PC tap 5V es -5V agait hasznalni, de sokat kell szurni.
Utóbbit megpróbálnám, azaz, ha a számítógép -5V(fehér) és +5V (piros) vezetékeit kötöm rá akkor talán működik? A sokat kell szűrni, az a kondenzátorokat jelent a GND és a -5V-között?
Ezek szerint akkor ilyen áramkört pl. akkuról/elemről nem is lehet működtetni?!?! Köszönöm
De elotte merd le, mert nem emlexem pontosan a -5V szinere.
De egyebkent igen es igen. De, elemrol is lehet, csak ott osszekotsz ket 5V-os elemet ugy, hogy az egyik pozitivat a masik elem negativhoz, ez lesz a foldpontod es a ket szabad veg a +5V es a -5V.
Üdv.
Segítséget szeretnék kérni.Panelfúróhoz szeretnék fordulatszabályzót készíteni. A tápegység 13,8v/900ma/12,5va,a fúró 12v-os A rendelkezésre álló alkatrészek: BD139,BD241A,BD242A,BD140, BC182,B647,C549C,C547B,BC212B,BC557B 10K-poti,2K-spoti ellenálások,kondik,diódák vannak. Sajnos,lomtalanítás során a cuccok nagyrészét kiszórtam,ezek maradtak. pénzt nem akarok költeni,csak ezeket az alkatrészeket tudom felhasználni. keresgéltem de nem találtam olyan kapcsolást ami jó lenne. Köszönöm!
ÁH! kezd jönni valamiféle megvilágosodás!
Akkor kipróbálom, a fehér és a piros között van 9,75 V különbség, kipróbálom 470µF kondival, az elég lehet?!?!?Sajnos később próbálom
Köszönöm a válaszodat, akkor lehet elgondolkodom rajta, hogy folytassam-e ennek megvalósítását....
Azt hiszem sikerült!! Nagyon köszönöm!!!
Már csak egy kérdésem van, a leírásban szerepel, hogy "denaturált szesszel kell a kijelző panelt lemosni". Mit kell lemosni? A kijelzőt, vagy a NYÁK-ot?!?! Elejét? Hátulját? Végül is ez a kezdő rovat ![]() Köszönöm
Hello!
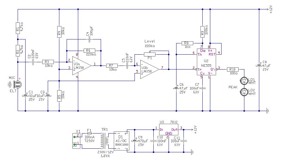
Hogy ne csak azt mond, hogy "cseszegettelek", rajzoltam egy áramkört számodra. Lehet egyszerűbbre gondoltál, de ez ilyen.. A mikrofon egy mezei Elektret kapszula. A trimmerpotival lehet beállítani a kapcsolási szintet. Nem tudom hány Led-et gondoltál rákötni, én két fehéret rajzoltam hozzá. Persze a piezót (önrezgő zümmert) is rá lehetne kötni az NE555 3-as kimenete és a GND közé, ha az szükséges. üdv! proli007 A hozzászólás módosítva: Jan 9, 2013
Sziasztok!
Lenne egy buta kérdésem. ![]() Ma poroltam ki egy egyébként hibátlan monitort, és mikor a képcső nyakát nézegettem, arra lettem figyelmes, hogy az elektronágyúk vízszintesen helyezkednek el, azonban a képernyőn háromszög szerűen találhatók a pontok. Én úgy tudtam, hogy az ágyúk is delta formában kerülnek beépítésre. Ezért a monitor csöveket delta, vagy in-line rendszerűeknek hívjuk? Azt tudom, hogy a TV-be régen kerültek delta csövek (Pl.61LK3C), és ott az ágyúk is háromszögben voltak, de lehet, hogy rosszul tudom. A hozzászólás módosítva: Jan 7, 2013
Ugyan semmi közöm a témához, de megnéztem a rajzod, hogy tanuljak egy kicsit és egy dolgot nem értek.
A C1 miért osztóból(R1-R2) kapja a feszültséget?
Hello!
Mert az R1 és C1 egy zavarszűrő tagot alkot. Különben a tápfeszültségen létrejövő zavar v. zaj bejut az erősítő bemenetére. R2 pedig a mikrofon munkaellenállása (Drain ellenálás). üdv! proli007 A hozzászólás módosítva: Jan 7, 2013
Sziasztok!
Laptopok VGA processzorainak a jobb hűtése érdekében sok helyen láttam, hogy behelyeznek egy vékony réz lapkát vagy rézfóliából többrétegűre hajtogatott kb.:15mm x 20mm téglalapot a GPU és a hűtő közé. Az a gondom, hogy itthon már áttúrtam mindent, de nem találok egy ilyen körömnyi darab rezet sem! ![]() Valakinek van ötlete, hogy miben találhatnék egy réz lapkát? Pl.:rádió,magnó,videó,dvd sokféle cuccom van. (Egyedül egy Sárgaréz zsanérom van amiből vághatnék, de az gondolom nem jó a Vörösréz helyett?! ) Mivel sürgősen kell, esetleg nem használhatok alumínium lapkát a réz, helyett vagy akkor inkább semmit és maradjon, ahogy gyárilag volt?
A logout.hu-s Bacsis csinált Dell Latitude 620 vagy 630 chipset hűtésnek ilyen padet, egyforintosból. Jobban bevált neki, mint a szilikon pad. Google utána
A hozzászólás módosítva: Jan 8, 2013
|
Bejelentkezés
Hirdetés |

















