Fórum témák

» Több friss téma
Fórum » Ki mit épített?
 
Témaindító: Dióda, idő: Jan 26, 2006
Ez a téma ha úgy tetszik a mi "kiállítótermünk", nem pedig a ki mit csinált volna másképpen, mások helyett, és legfőképpen nem javítós téma. Minden készüléknek van saját témája, ott kell kitárgyalni a részleteket!
FONTOS! A kapcsolási rajzok keresésére is van saját téma, ott keressetek rajzokat!
Lapozás: OK   137 / 1707
(#) Mate78 hozzászólása Okt 28, 2007 / 1
 
Végre elkészültem 2*25Wattos csöves PP erősítőmmel.A hálózati toroidon,és a dobozom kívül minden saját készítés.Az előfokban EF80,a fázisfordítóban ECC85,végcsőként pedig 2db PL504 üzemel stabilizált rácsfeszültséggel,pentódás módban.Az erősítő átköthető triódás módba,ekkor a kimenőteljesítmény 15 W körüli,illetve az ultralineár kivezetések is megvannak a kimenőtrafókon.
Hálózati trafónak 250 VA-es toroidot használtam.
Az erősítő nagyon dögösen szól a HS280-as Orion hangfalaimon.

üdv.
(#) vicsys válasza Lucifer hozzászólására (») Okt 28, 2007 /
 
Nagyon penge ötlet! Elismerésem!
(#) vicsys válasza Mate78 hozzászólására (») Okt 28, 2007 /
 
Szép lett! Igényesen megcsináltad.
(#) watt válasza Mate78 hozzászólására (») Okt 28, 2007 /
 
Szép munka! Azért engedd meg, hogy megegyezzem, hogy az a próbanyák nem illik a képbe!
Egyébként szép a huzalozás és az elrendezés. Tiszta, szép a beültetés is. Gratulálok!
(#) zoly15 válasza Mate78 hozzászólására (») Okt 28, 2007 /
 
szia!
nagyon szép
a PL 504-esek helyett használható PL 500-as is?
(#) Petroimro válasza Mate78 hozzászólására (») Okt 28, 2007 /
 
Nagyon szép, rendezett.
Gratulálok hozzá
(#) tbence3 válasza Mate78 hozzászólására (») Okt 28, 2007 /
 
Hallod, ez nagyon dúrva lett. Gratulálok hozzá! Csak így tovább!
(#) Müszi válasza Mate78 hozzászólására (») Okt 28, 2007 /
 
Nagyon király lett
Nagyon szép minden belül
(#) muzsikus52 hozzászólása Okt 28, 2007 /
 
Kedves Doncso! A rajzot tisztelettel megköszönöm, hálás vagyok érte. üdv. muzsikus52
(#) lalipityu válasza Mate78 hozzászólására (») Okt 28, 2007 /
 
tényleg jó én egy kicsit másként építettem ef86 ecc83 pl500-al Plachtowich féle táp külön van
(#) watt válasza lalipityu hozzászólására (») Okt 29, 2007 /
 
Nagyon szép!
Azokat a fali villany szerelvényeket igazán hozzá igazíthatnád a designhez!
(#) zsoltee0001 válasza lalipityu hozzászólására (») Okt 29, 2007 /
 
Hi
nagyon tetszik, jól mutat a polírozott aluminium fedél + a csövek harmóniája, főleg, ha egy- egy kék led megvilágítja alulrólőket
(#) uli válasza Lucifer hozzászólására (») Okt 29, 2007 /
 
ötletes nekem teccik
(#) zoly15 válasza lalipityu hozzászólására (») Okt 29, 2007 /
 
szóval megépíthető PL500-al is
esetleg nincs vkinek szügsége 3 db PL500-asra
(#) lidi hozzászólása Okt 29, 2007 /
 
Bár nem építés, de majdnem, amennyi alkatrészt kicseréltem. Ez egy kapcsoló üzemű táp 5V 3A, kellett benne cserélni két tranyót, ellenállást, kondikat. Szivtam vele már hetek óta, 5V megvolt, de csak kb fél amperig.
Aztán kicseréltem a 220µF os kondit is, pedig nem is látszott rajta hogy rossz lenne, de ettől megjavult.
Ha meg már működik, akkor tuningoltam rajta picit, primer oldali kondi 33µF->47uF, zűrők 1000µF->2200, a tranyó is kapott egy nagyobb hűtőlemezt, és persze nem a full zárt kis fekete muanyag dobozban fog üzemelni. Próbáltam, 4A is megvan neki most simán, remélem bírni fogja.
Közzéteszem a rajzát, meg a szimulációs modeljét, úgyis nagyon mennek most a kapcs üzemű dolgok.
(#) Csibi válasza lidi hozzászólására (») Okt 29, 2007 /
 
Ejha! Még ilyen szines nyák-kapcs rajzot még nem láttam, de nagyon tetszik .
Szerintem a rajz elkészitése, több időbe kerűlt mint maga a táp javitása, vagy nem?
(#) Doncso válasza muzsikus52 hozzászólására (») Okt 29, 2007 /
 
nagyon szivesen, nincs mit
(#) Mate78 válasza zoly15 hozzászólására (») Okt 29, 2007 /
 
Köszi mindenkinek a hozzászólásokat.

PL504 helyett jó a PL500 is,ugyanaz a bekötése,különbség az anóddisszipációban van,ez PL504-nél 16W,PL500-nál 12W.Először én is PL500-zal építettem meg,de aztán PL504-et tudtam szerezni,így az lett a végleges verzióban.

Egyébként ez is Plachtovics féle erősítő,kis módosítással,illetve nem kimondott HF csövekkel megépítve.
Lalipityu a Tied hogy szól?

üdv.
(#) lidi válasza Csibi hozzászólására (») Okt 29, 2007 /
 
így könnyebb volt megérteni a kapcsolást, hogy mi - merre. Amúgy szkennerrel fényképeztem, és photoshoppal szineztem. Még valami rögzítést kell kitalálnom neki, mert a muanyag dobozba csak be volt rakva, de én jobb szeretnem felcsavarozni majd. Pláne mert fém doboz lesz
(#) huba hozzászólása Okt 29, 2007 /
 
Elkészültem a nyák levilágítómmal. A famunka nem lett a legjobb, de elsö alkalommal dolgoztam préselt lemezzel. Az időórát guberáltam, a drótok szikikónikusak, bírják a hőt. Fotók...
(#) huba válasza huba hozzászólására (») Okt 29, 2007 /
 
És még kettő.
(#) Csibi válasza huba hozzászólására (») Okt 29, 2007 /
 
Nagyon profi! Csak gratulálni lehet hozzá
A kukucska ablak meg tényleg jó ötlet, mintha atomerőműben néznénk a radioaktiv rudakat
(#) gtk válasza huba hozzászólására (») Okt 29, 2007 /
 
Szep munka
Milyen izzo van benne?
(#) huba válasza gtk hozzászólására (») Okt 29, 2007 /
 
Higanygőz. Állítálag 125W körül Búra nélkül fojtóval kaptam... eprom törlőként szolgált
(#) tbence3 válasza huba hozzászólására (») Okt 29, 2007 /
 
Pedig nem látszik, hogy először dolgoztál préselt fával.
(#) soos csaba hozzászólása Okt 30, 2007 /
 
Itt vanak a kepek az alimentatorol,es a jelgeneratorul is. .Ha nem ert valaki valamiy nyugodtan irhat. ,
(#) DJ Szabcsa hozzászólása Okt 30, 2007 /
 
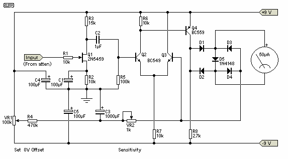
Üdv.Lenne egy kérdésem.Csatolok egy képet amin pirossal bekarikáztam két kivezérlésjelző műszert.Ha valakinek van ilyenje vagy tudja hol tudnék venni szépen kérem írjon.Ja és csatlok egy kivezérlésjelző kapcsirajzot is.Véleményeket várok rólla...
(#) Márk válasza DJ Szabcsa hozzászólására (») Okt 30, 2007 /
 
Aukciós portálokon nézz körül. Én vaterán láttam nemrég ilyeneket.
(#) vicsys válasza DJ Szabcsa hozzászólására (») Okt 30, 2007 /
 
Ehehehe...
Ez az én erősítőm...
Pioneer CT506 magnódeckből van...
Bővebben: Link
Itt van...
(#) hhkfk hozzászólása Okt 31, 2007 /
 
Bigclockom
Következő: »»   137 / 1707
Bejelentkezés

Belépés

Hirdetés
XDT.hu
Az oldalon sütiket használunk a helyes működéshez. Bővebb információt az adatvédelmi szabályzatban olvashatsz. Megértettem