Fórum témák
» Több friss téma |
"Engem ennek az eszköznek, majd a kutya/macska verziója érdekelne. Kitenném az ablakba, és megoldódna a kutya és macska ürülék mennyisége/nm a lakás körül. Miközbe nekünk semmilyen állatunk nincs."
Szia!
Miért nem csinálsz random számot 39-99-ig? Így még a frekvencia korlátozás is egyszerűbb lenne mert ha valamelyik kapcsoló be van kapcsolva akkor a random szám generálást pl 45-től kezdhetné.
Mert nem tudom hogyan kell RND számot generálni.
Értem.. Bár a kereső még mindig működik de szerintem ki is lehetne venni mert úgy se használja senki
Köszi.
Nekem nem áll a kezemre egyik kereső sem. Bennem van a hiba. Sohasem találok meg semmit. Vagy át kell olvassak több 10 oldalt. A hozzászólás módosítva: Jún 27, 2013
Ez a kereső nekem is egy fájó pont, nincs valami egyszerüsitett verzioja. Sose találom a felhasználokeresést illetve a topic kodját, stb.
Topic:* topic:4511 (De ha a fenti pipára kattintasz, akkor ott van a listában a "Csak ebben a témában keresés" )
Topic+felhasználó: * topic:4511 * user:simpi A hozzászólás módosítva: Jún 27, 2013
Üdvözlet!
A feladatom az lenne, hogy 2 különböző portot használnék számlálásra. Segítene valaki ezt értelmezni, ill. beállítani? :
Sziasztok
Ma elkészültem egy fűtésvezérléssel, hála nektek, ezért köszönetet mondok mindenkinek, aki idáig rugdosott az életem folyamán. Szeretném megosztani veletek a programot amit készítettem, hátha valaki talál benne hibát. Igaz hogy működik minden ahogy kell de biztos hogy... (Itt elfogyott a net, vagy a billentyűzet...) A hozzászólás módosítva: Júl 4, 2013
Helló mindenkinek
Használt e valaki Flowcode-ban DHT11 hőmérséglet/pára szenzort?? Ha igen hogy kommunikált vele? Esetleg egy kis példaprogramot ha kaphatnák megköszönném.
Ezt próbáltam már, sajnos nem sok sikerrel. Letöltöttem a példaprogot, átmásolgattam az enyémbe és "No response from the sensor". 18F4550-est használok, a mért adatokat PC akarom majd továbbitani. USB-s csatlakozás megvan és prímán is müködik, de most el akadtam ennél a szenzornál.
Üdv Mindenkinek, egy kis segítségre lenne szükségem. Adott egy LCD amire kikerül egy X érték lebegőpontos, eddig minden jó, de nekem az kéne hogy a pont után még 2 tizedesszámot írjon ki, és ne az legyen ott hogy 12.xxxxx. A kereső azt dobta ki állítsak a string tömbön, ezt hol tudom megtenni? Mert erre már nem nagyon találtam leírást.
A változóknál a kiirt stirng neve után van egy [] zárójel és benne alap értelmezettként egy 20-as a 20-at írd át kevesebbre.
Sziasztok!Megépítettem a gompy féle cdi-t -Ezt-.
Mivel a gyári programjával gondok vannak,de a kapcsolás már kész,gondoltam flowban megpróbálok neki írni egy programot.Persze az elején elég egy jel,egy szikra,aztán szépen lassan lehet fordulatszámot mérni,tiltani,előgyújtást állítani.És láss csodát már el is akadtam.Az induktív jeladó jele a portB0-ra érkezik.Int megszakításra nem reagál semmit élőben.Lehet gyenge neki a jel,hogy átbillentse?De mondjuk a gyári progival beindult a motor,tehát nem gyenge.Ezt ti hogy dolgoznátok fel?
A portB0 bemenetként magas szinten 5V-ot igényel.
Láttad a motorgyújtás fórumon,hogy küszködök ezzel a kapcsolással,de azzal a programmal is beindul a motor ugyanezzel a kapcsolással!Vagy rosszul értelmezem a kapcsolási rajzot?
Szia
A féowcode topikban találsz elég sok leirást illetve segitséget is, én is belefuttottam elég sok hibába és segitettek. Már az alap program is hibás lehet.
igen elöször én is arra gondoltam hogy én toltam el valamit de találtam egy lcd demot de az sem megy. akkor most nem tudom ha van nektek esetleg valmi demotok 16f628-ra az meg esetleg kiprobalnam aztan majd latjuk mi a gond.
Köszi a gyors válaszokat!
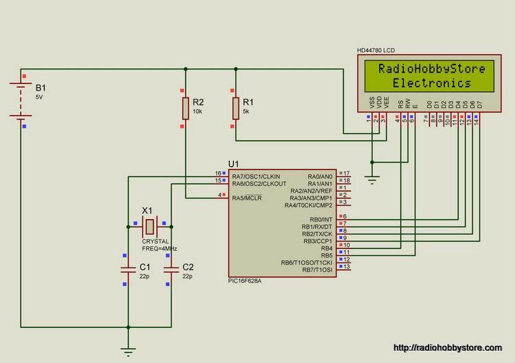
Kéne egy kapcsolás a lábkiosztásról illetve egy kapcsolásirajz se jönne rosszul és akkor küldenék egy alap programot.
csatoltam a labkiosztasokat
A hozzászólás módosítva: Júl 7, 2013
Ezt probáld ki, illetve nézd meg a te programodhoz képest föleg a beállitásokat.
Kovabe nem tudom megnyitni azt mondja hogy újabb verzioval keszült. Én 4-est hasznalok
A hozzászólás módosítva: Júl 7, 2013
|
Bejelentkezés
Hirdetés |














