Fórum témák
» Több friss téma |
Mielőtt kérdezel, a következő két dolgot ellenőrizd!
I. A helyes tápfeszültségek megléte.
II. A kimeneten van-e egyenfeszültség.
Élesztés.
Szia!
Az előfok kimenetén és a végfok bemenetén van galvanikus elválasztás (kondenzátor)?
Üdv mindenkinek!
Ha esetleg van valakinek kapcsolási rajza a Senator 2000 nevű "csodagépről" és elküldené nekem, azért nagyon hálás lennék...
Sziasztok!
Lehet hogy nem teljesen ide tartozik de nem tudná nekem valaki megmondani hogy az ONKIO A-8220-as erősítőbe milyen IC kell???(azt hiszem valamilyen STK-........) A segítséget előre is köszönöm............
Béla,
STK4833 van benne az emlekeim szerint. (Azert nezd meg belulrol nehogy miattam rossz tipust vegyel!) Az Onkyo 2*130W-osnak allitja be ezt a modellt de valojaban kb. 2*25W... Hqvideoban szokott lenni, kb. 3000Ft
Azt hittem, hogy az Onkyo jobb márka. De ezek után, hogy a 2x25 re 2x130 at mondott csalódtam kicsit benne.
Sebaj, ugysem vettem eddig soha erősítőt és nem is fogok. Egyenlőre bőven elég a JLH. Igaz nincs még teljesen kész.
Hat igen sajna az Onkyo, Sony, Kenwood, stb... mara mar mind gagyi markak.
Ok is megszorozzak a kimeneti teljesimenyt X-el... Illetve hat nagyon sz*rul szolnak ha valakinek vannak komolyabb igenyei is. Szinte barmilyen hazilag epitett HiFi erosito lealazza oket. Szevizbe dolgoztam voltak ilyen tipusu hazimozi erositok meg sima receiverek es hat jol latni hogy valtoztak meg a markak. Regi Sony-k, Hitachik combosak voltak, eleg szepen szoltak. Aztan jottek a gagyi tavolkeleti termekeik. Amiket ma lehet kapni "5*100W"-os Kenwood meg hasonlo 100 ezres hazimozi cuccokat... hat eleg siralmasak. Tomeggyartott kinai vackok, ami egy atlagos felhasznalonak eleg is, de egy hifis, muszakis ember kirohogi a belsejuket es a hangjukat. Aztan ha mondjuk egy jo sztereo hifi erositot akar venni az ember az meg belekerul 100ezrekbe... Otthon meg kihozhato 10ezerbol. Lehet hogy nem szol olyan szepen de hat 10ezerbe kerult nem pedig 200ezerbe.
valaki nem tud segiteni mennyi tápot adjak ennek az erőlködőnek?
Teljesen igazad van!
Lehet hogy nem szol olyan szepen de hat 10ezerbe kerult nem pedig 200ezerbe. [quote] Én még erre se vennék mérget.
36V az szerintem biztos.De lehet mehetsz feljebb is.
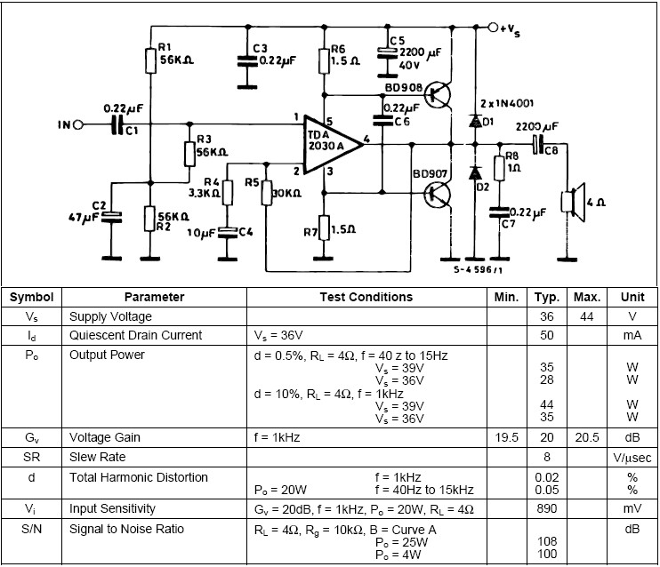
itt egy kimerítő válasz, ha adatlapot tudsz olvasni.
Köszi a gyors választ
Amúgy javításra hozták nekem én is utálom az ilyen lepkefing IC-s retkeket a 130W a hálózati felvételét akarja jelenteni,ennek szerintem kb:60-70%-át tudja leadni úgyhogy igazad van kb:2x25-30W lehet. De keresek vele 5000-ft-ot ha rendberakom Még 1x köszönöm a segítséget
Kollegális tanács , ne menj +36V felé!
Fiatalon próbáltam +-20V-ról és elszált! Nagy a szórás a gyártók között , van aki +-18V-ot ad meg. És van aki +-22V-ot! A gyártó adatlapját kell megnézni, és az alapján dönteni.
Az apróhirdetések között láttam egyszer egy olyan hirdetést, hogy:
Motorola által fejlesztett 35W erősítő +50VDC tápról. Tudna erről valaki adni egy kapcsrajzot? kiváncsi lennék rá. Köszi
van két tranyom azt szeretném megtudni lehete társitani őket: BD909 és BD712
Szamoca,
a sima TDA2030 max. +/-18V (vagy +36V) a TDA2030A max. +/-22V (vagy +44V) Szoval ez nem a gyartasi szoras vagy egyeb miatt van hanem egyszeruen ket mas tipusrol van szo. Egyebkent nem szabad felmenni 36 ill. 44V-ig, mivel a halozati fesz. nohet, stb... En max. +/-15V (+30V)-ot (tda2030) es max. +/-18V (+36V)-ot (tda2030a) javaslok.
Nagyjabol igen. Felhasznalastol fugg.
De miert kell 100-200Ft-on sporolni? Annyi hozza egy komplementer-par.
az imént felrakott kapcsolásba kellene ,nem a sporlás miatt van vidéken(románia) nehéz hozzájutni alkatrészekhez s ha rendelek sok idő
Amikor még én építettem 2030-al, akkor még nem volt A-variáns, legalábbis nem emlékszem rá.
De a növelt feszültségű változat gondolom válogatás utján képződik . A biztonság szempontjából meg igazad van a fesz. értékekkel kapcsolatosan. (de hát a wattok )
Erre kiváncsi lennék, hogy válogatják.
Beleteszik egy próba nyákba, +40 volttal és ha jön a füst akkor ok. mehet tovább, ha nem jön a füst akkor még egy A betűt utánna írnak valami alkoholos tollal
Teljesen igazad van. Tényleg sok szemetet gyártanak ma már.
A multkor kukáztam!!! egy komplett hifit! Teleton A390 erősítő, rádió, kazettás deck és lemezjátszó. Régi, de nagyon frankó és csinos. Kicsit be kellett kontakt spréznem, a bekapcsoló gombnál kicseréltem a kis lámpát ami kiégett és csodásan működik! Belenéztem és egy STK ic-s erölködő van benne egy szép nagy trafóval. A régi tulaj biztos vett valami csoda mikro hifit, ami nem fog ennyit bírni. Ennek a cucnak jobban örülök, mintha vettem volna bármi csili vilit, itt még azokat az adatokat írták rá, ami a valós! Amúgy neten rákerestem és abszolut semmit nem találtam róla. Lehet, hogy nagyon régi. Holnap keresek is benne valami dátumot
Nincs rajta, de lehet hogy ezzel kéne próbálkoznom.
Azzal mindenképp.
Ha az előfok szimpla tápról megy, akkor annak a kimenetén biztosan van egyenfeszültségű komponens, és ha ezt csatolókondenzátor nélkül továbbítod a végfokba, akkor az egyenfeszt akarja erősíteni. Ez a hangszórónak sem tesz jót! A végfok sem ilyesmire lett kitalálva, lehet, hogy a néhány másodperces szünet után a termikus védelme miatt kezd ki-be kapcsolgatni, azt látod gerjedésnek.
az nagy probléma ha 470/40 helyett 1500/40 raktam egy tda7294 végfokba?
|
Bejelentkezés
Hirdetés |






) 




