Fórum témák
» Több friss téma |
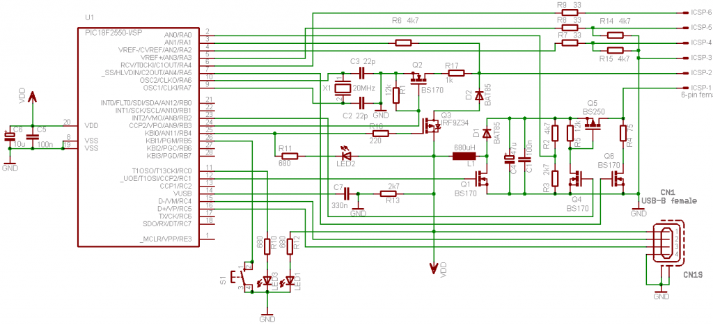
Fontos: PICKit2 klón építése tanácsok
Ok. erre voltam kíváncsi mert a boltban azt mondták hogy kell a mclr lábhoz dióda meg ellenállás mert, hogy az 5v + programozó fesz. nem mehet egyszerre!
A pickit ezt megoldja , max ha nem akar sikerülni még az MCLR lábat + ra kötheted egy 10k ellenállással .
Ezt mondtam én is a boltban, hogy én úgy tudom hogy a pickit2 ezt megoldja.
Valószínűleg ott szúrtam el. hogy amikor frissítettem a pickit2 programot akkor nem frissítettem a programozó firmwaret! A hozzászólás módosítva: Jan 22, 2013
Szia!
2008 óta változatlan a PICKit2 firmware -je ("v2.32.00 - WK - July 2008") és 2009 óta a PICKit2V2 program ("version 2.61.01 - 24 March 2009 WEK")...
Pedig nekem valami régebbi volt a gépen és a tools menüben lévő frissítést használtam és utána jó lett !
Már be van égetve, másik égetőről.
Idézet: Akkor ezt nem értem „megpróbálom ráégetni a szoftvert elkezd világítani az összes led (8db), de azt írja, hogy a 18f887 nem érzékelhető (az a panel jól működik másik égetővel)”
Szia!
- Töltsd el a PICKit2V2 kezelő programját, telepítsd, - Töltsd el a Pk2DeviceFile-1.62.14.dat -ot és írd felül vele a PICKit2V2 telepítési könyvtárában található Pk2DeviceFile.dat állományt. - Programozandó kontroller nélkül hajtsd végre a Tools / Troubleshoot menüpont méréseit. A feszültségeket multiméterrel is mérd meg az ICSP csatlakozó pontokon. Ha adapter panelt használsz, akkor még egyszer mérd végig a méréseket az adapter csatlakoztatása után. Ha van rá lehetőséged az utolsó menüpontnál a jelalakokat ellenőrizd oszcilloszkóppal is. Amennyiben a PICKit2 -d képes a Vdd állítására, a feniti méréseket mégez el több különböző Vdd értékkel. 5V beállítás mellett is meg kellene lennie a min. 4.7V -nak. A mérési eredményeket írd meg.
Üdv. Szeretném kérdezni, hogy apickit2 18f2550 1. lábára mekkora ellenállást kell twnni?
Nézegettem az adatlapot és ha jól értelmeztem 1-10kohm között kell lennie!? Valaki megtudná erősíteni, hogy jól értelmeztem-e?
(sajnos nem nagyon tudom az angolt)
Egy 10k jó lesz. Dióda meg egyáltalán nem kell.
Szia!
VDD 5V-os beállításnál, 5,06V (a program szerint 4,9V) VPP 0,2V (program szerint 12,4V) (máködő égetőn itt valóban 13V mérhető úgy tudom) Ha az mclr-t ON-ra váltom 0V lesz a VPP lábakon(1-3) PGC 5,02V Magas szinte. (LOW on nulla) PGD low-on:0 V Magas szinten 5,02V A BS170-es FEt-eket, ileltve a BS250es FET-et kicseréltem, de semmi javulás. Jelalakot most sajnos nem tudok vizsgálni szkóp kábelem nincs itthon, esetleg holnap. Gondolom itt a PGC-PGD résznél lévő "toggle 30kHz-et kellene mérnem, hogy annyi-e" Idézet: „Idézet: „ megpróbálom ráégetni a szoftvert elkezd világítani az összes led (8db), de azt írja, hogy a 18f887 nem érzékelhető (az a panel jól működik másik égetővel)” Akkor ezt nem értem” Szerintem félreértettük egymást. Az égetőmmel van a baj, a szoftverét a 18f2550nek felégettem másik égetővel, de a 16f887-es próbapanelemet nem tudom vele kezelni(ledek nélkül is próbáltam). Arra is égettem egy szoftvert másik égetővel, de hiába dugom rá a saját égetőmre és indítanám el az MPLAB-al, hogy futtassa, nem ismeri fel. A nyáktervemet csatolom ismét, hátha azon láttok valamit.
Amikor a Vpp-n 0.2V van, és 13V-nak kéne lennie, akkor meg kéne nézni a C4 feszültségét. Ha a program szerint rendben megvan a 12V, akkor itt is rendben kéne lennie a feszültségnek. Ha ez így van, akkor a Q4-Q5 lesz a problémás. Ha nincs meg a C4-en a feszültség, akkor meg lehet az R2-R3 feszültségosztó hibás (pl. rossz értékek).
A hozzászólás módosítva: Jan 23, 2013
C4-elkón a feszültség 12,5V.
A Q4-Q5 FET-ek ki lettek cserélve, vadi újak. Esetleg a q3 nem lehet ludas? Azt nem cseréltem, mert állítólag ezt az IRF teljesítmény FET-et elég nehéz tönkretenni. (illetve q2-t sem.) Egyébként mértem üzem közben a Q3-on feszültséget (G-S között, megegyezett a működő paneléval a feszültsége) (Egyébként ha a próbapanelemet rádugom az égetőre és MPLAB-al megpróbálok rá égetni, akkor kiírja, hogy: 'kép' De a panelen a 8db led elkezd égni, kb 3másodpercig, majd elalszik és felvillan egy pillanatra megint az összes. De nem éget rá.) A hozzászólás módosítva: Jan 23, 2013
Szia!
Mérj tovább, amikor a Vpp teszteled és be van kapcsolva: - C4 -en megvan a feszültség. - T5 source -ján megvan? (12V) - T5 gate -jén mekkora feszültség van ilyenkor? (0V) Nézd meg, R5 -nél nincs valahol rövidzár. - Ha T5 gate nem megy 0V -ra, a T4 drain -en mekkora feszültség van? Ha T4 drain - T5 source zárlat, szüntesd meg és végy egy BS170 -et. Ha T4 gate - T4 drain zárlat, szüntesd meg. Mérj még egyszer. A hozzászólás módosítva: Jan 23, 2013
Mérd végig a Q4 és a Q5 összes lábán a feszültséget a földhöz képest, miközben a C4-en 12.5V van és a kimeneten 0.2V.
A Q3 nem lehet ludas, mivel akkor a C4-en sem lenne meg a 12.5V. A hozzászólás módosítva: Jan 23, 2013
vpp 0,3V esetén (1-es 3-as Tűk között)
-T5 source 12,5V -T5 gate = 12,5 -T4 drain is 12,5V Az égetőn elkezdett a harmadik led villogni a márés közben kétszer is( midnig elhúztam utána és újra kapcsolódtam vele, most az 1-3 tű között 1,83V lett. Na ennek mi lehet az oka? Mi történt vele?) Kipróbáltam közben. Ha a kettes-hármas tűt rövidre zárom, akkor kezd el villogni. Időközben 3,3 Volt lett az 1-3 tűk között. A hozzászólás módosítva: Jan 23, 2013
Ha a T4 gate-je emellett 0V, akkor a PIC kimenete halt meg (vagy szakadt a vezeték).
Ha a T4 gate-je ~5V, akkor a T4 meghalt.
5v a t4 gate-je.
A t5 Drainje pedig 2,44 (mondjuk kb 1,5 perce meg 1,8V volt, de elég dinamikusan másznak itt a feszültségek, ahogy elnézem.)
5V-os gate esetén a T4-nek ki kéne teljesen nyitnia, és stabil 0V-ot kéne látnod a T4 drain - T5 gate pontokon.
De a T4 ki lett cserélve és akkor sem volt jó, most sem.
ha ez is tönkrement annak oka kell legyen, hogy kereshetem meg azt? Kiszedtem múltkor majdnem minden 170es FET-et belőle, végigmérem diódamérővel az összeset, hogy melyiknek más a paramétere, hátha kiderül melyik volt T4.
Egy triviális ok: elektrosztatikus feltöltődés után megérinted a kezeddel a FET-et.
Ha az áramkörben nincs a lenti kapcsolási rajzon felül a FET-ek gate-source-a között egy-egy nagyértékű ellenállás, akkor a fenti eset nem csak a szállítás és összerakás során fordulhat elő (azaz nem csak ezen időszakban kell vigyáznod rájuk), hanem az összeszerelés után is bármikor, amikor megérinted, tönkremehetnek.
Az a baj, hogy ESD-s kesztyűben piszkáltam a cuccot, míg összepakoltam, meg ESD zacsiban is húzgáltam mikor nem ment. Így ezt kizárnám (pláne mert még soha egy FET-em sem ment tönkre eddig( vagy nem tudok róla) ezen okból.
Kimértem 3 kiforrasztott FET-et: kép A harmadik a hátoldalon van, ugyan az mint az első, 0,580 körüli értéke van. A hozzászólás módosítva: Jan 23, 2013
Az alábbi programozót szeretnem megépíteni a fórumon visszaolvasva sem tudom eldönteni,hogy ehhez 18F2550 PIC milyen hex illik beégetni?Idáig nem volt égetőm de most mar bevallom hogy nem tudok nélküle tovább élni!
Bevallom, nem egészen értem. Ha levegőben lóg a gate, akkor értelmetlen mérni a lábait, mert hasznos információd nem lesz. Ha a gate-source rövidre van zárva, és mindkét irányban vezet a drain-source között, akkor kuka.
Azért mértem ezt így ki, mert ha a bele megsült a nagyfesztől, akkor elméletileg kisípolható.
De nem sípol semerre. Rövidre zártam a G-S-t és mértem, de nem sípol. "1"-est ír a kijelző. Egyébként mértem feszt földhöz képest a működő égetőn, azon T4-T5 lábai majdnem mindegyik 0 V. A hozzászólás módosítva: Jan 23, 2013
Való igaz, hogy ha akár a gate-source, akár a drain-source átég, akkor már a multiméter is sípolni fog.
De a tapasztalt jelenség ugye az volt, hogy 5V van a gate-en (tehát nem lett zárlatos a gate-source), mégse nyit ki a FET (tehát a drain-source sem lett zárlatos, mert akkor meg állandóan nyitva lenne). Igazából ezt kéne tesztelni, ellenállás a gate-source közé, valami ellenálláson keresztül táp a drain-source-ra, és nézni, hogy mekkora áram folyik az ellenálláson, ill. ez változik-e a gate-re kapcsolt 5V hatására.
A D1-es BAt diódán mekkora feszültségnek kell lennie? (nekem 7,45V)
|
Bejelentkezés
Hirdetés |













