Fórum témák
» Több friss téma |
Fórum » Propeller Clock
Szia! Módosítottam az SMD rotor tervét melyen rajt van az adatátviteli rész de nem teszteltem egyéb elfoglaltságok miatt. Változott még az is,hogy elem helyett egy BUC-0.1F-H kondit is lehet használni ekkor egymás után a két 1N4148 diódát is be kell ültetni (elem esetén nem!) . Szóval ha valaki nekiáll SMD rotornak ezt építse meg ez a legújabb verziós nyák. Sok sikert .)
Szia!
Ha van kommunikáció, az RTC az elem a kapcsolódó alkatrészekkel és azokat a méréseket végző elemek elhagyhatók, amik a bázison megvannak. A bázis mérési eredményeit a kommunikáció átviszi. Hasonlóan, ha a rotor detektálja a kommunikációt, nem foglalkozik az infra vételével sem. A bázis veszi a távirányító jelét, eltárolja a kiválasztott üzemmódot és továbbítja az állításokat a rotornak. Amennyiben biztosak vagyunk abban, hogy a rotor csak egyféle bázissal fog menni és kommunikálni, ezeket az elemeket elhagyhatjuk a rotorról. Ez felboríthatja a rotor egyensúlyozását....
Szia! Elmentek a tervek egymás mellett csak most láttam a mailt .) Lényegében ugyanaz ez a terv is de nézd meg majd. Igazából az átviteles óra egy új rotort érdemelne kevés alkatrésszel de ez megoldható alkatrészek elhagyásával is csak egyensúlyozni kell,hogy írtad is. Gondolkoztam egy olyan órán is melyen mindkét szárnyon vannak ledek így alacsony fordulatnál is stabil lehetne a kijelzés de mostanság nem érek rá. Nyáron tervezek egy új műhelyt építeni,hol van központi fűtés és csak elektronikai feladatokra használom majd a régi marad a "fémes műhely" de az még odébb van. Sajnos nem tudok most nagyon semmit tesztelni mert nem akarok ismét felfázni és másfél évig kínlódni a nyavajával.
Szia!
I'm trying to build a propeller clock - Soubry's type. I've made the base and the propeller. Only that LEDs are on - pic 0016. i've made the modification from this post: http://www.hobbielektronika.hu/forum/topic_post_296767.html#296767 and added a zener on C1. i don't know hungarian so i'll use google translate: Próbálok építeni egy propeller clock - Soubry típusát. Csináltam a bázis és a propeller. Csak az, hogy a LED-ek vannak - pic 0016 Csináltam módosítását tól ezt a bejegyzést: http://www.hobbielektronika.hu/forum/topic_post_296767.html#296767 és hozzátette, a zener dióda C1. így ez nem működik megfelelően. Van valami javaslatod?
Hi,
without the controller try to pull the led driving transistor base true a reisirtor (1k) to Vss and to Vdd of PIC one at a time. Check the correcponding led(s) lit (pulled to Vdd) on dark (pulled to Vss). Check the Vdd voltage it never sould go higher than 5.00V. Measure the voltage on the capacitor C1, it sould never go lower than 8V in operating mode.
Hi,
When the propeller it's stopped => 11V on C1 and 40V(too much) when base pic running. First of all i'll place a zener || C1 then i'll try what you said. Vdd always 4,8V Thanks!
I've ordered 1N5352 15V zener, my only concern is that Vz > Uc1 when the propeller is stopped. Any res in series with it? - for protection
Soldered the right direction? This is 5W zener, shall withstand the voltage spikes.
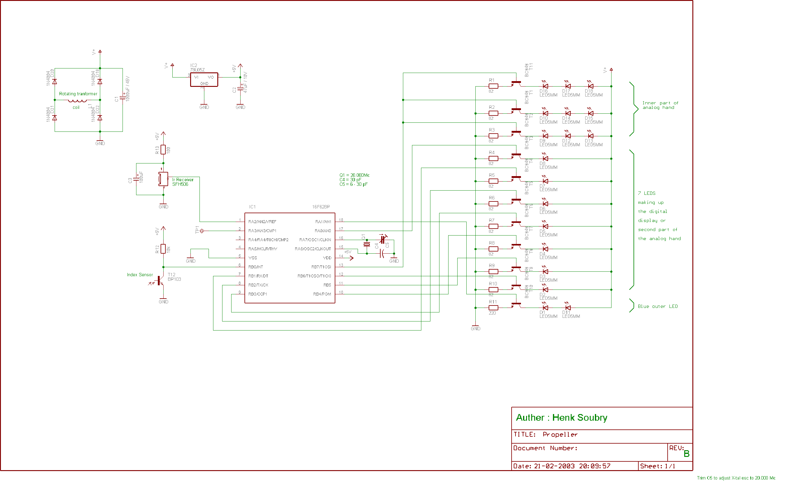
Üdvölet! Az lenne a kérédsem, hogy a cikkben emlitett (utolsó nyákterv) propeller részen, az smd ellenállások milyen tokozásuak?
![]() Üdv, Attila.
Hi,
I've tried what you said and transistors seems that are working good - Vdd to base => lit, Vss to base = dark. But still some of the LEDs are on (on both modes - running and standby) with or without the controller.
HI,
I think there may be some short circuit in your board. The inner 9 led has to be controlled with one transiztor but on your picture only 8 lit. Soubry's program turns the pins to input when rotation is too slow. It vould be more correct to retain the pins output and drive them low.
Üdv! Az lenne a kérdésem a propeller részre kerülő (eredeti kapcs.) 1000µF es kondi (gondolom nem véletlen van nagyobb feszültség megadva) de egy próbát megér,16 voltossal helyetesithetem?
Szia!
A 16V kevés, inkább 470µF/25V legyen. A hozzászólás módosítva: Feb 1, 2013
Hi,
no short, no open - i tried with BC817 - nothing. I even resoldered all the parts. Now LEDs form D2-D7 shine with or without the contoller. Idézet: „Soubry's program turns the pins to input when rotation is too slow. It vould be more correct to retain the pins output and drive them low.” Try to pull all led driving outputs to Vss with 10k resistors or correct the program.
Ay 1000u helzett 470u? bocsi ha túl értettlen vagyok
Igen bőven elég az is! Jobb ha Low ESR kondi.
Ha fokozzuk elég egy gyors dióda is az egyenirányító híd helyett a rotoron csak tudjon pár Ampert és a bázison lévő primér tekercsel párhuzamosan köss egy 15-22 nF kondit mi legyen 100V-os legalább így javul a hatásfok kb 10-20%-ot (tekercs légrés függvénye).
Hi,
i've made it on a test board (maybe some clearence problems with the PCB). Now leds don't lit if the propeller it's stopped, but even if it's running don't lit. i've used http://files.hueyjann.tw/IR%20PRODUCT/4)%20Photodiodes/HPDB5-14D-B.pdf http://files.hueyjann.tw/IR%20PRODUCT/5)%20Phototransistor/HPTB5-14D-B.pdf maybe the fan was not the proper choice 2400 rot
Hi,
an Infra led have to be used on the base and a fotodiode or phototransistor on the rotor. Their position may be tested without the base and rotor controller. Turn the motor of the fan off, the infra led on, measure voltage on RB0 pin of rotor's controller. Slowly rotate the rotor over the infra led and look for level transition on RB0 pin.
Hi,
i've checked and there's an interruption
Hi,
looks like now it's working, but i need to attach it on a piece of wood because the text seems to be backwards and i can't see well from close distance(i need to keep it in my hands). Thanks for the support. I will post some pictures.
Hi,
using a DC motor change the rotation direction by swapping the pins of motor. If this not possible (fan motor used) download the source code of rotor, change the direction setting, recompile it. A hozzászólás módosítva: Feb 7, 2013
i used a fan, but i've change the code as you mentioned. Now it's working great. Thank you!
hello. possible to use the custum made the ir remote? I'm trying to use the Arduino as ir remote RC5. I try and send the code 0x1D 0x00. but nothing happens. and when the power is turned off ond on time passes again from 12:00
Hi, it is possible to use custom remote control unit with RC5 encoding but the device address has to be the same in remote control's, in the base's and in the rotor's program. If Your propeller clock is the only one device with RC5 receiver, the address checking can be turned off both in the base's and rotor's program.
|
Bejelentkezés
Hirdetés |













