Fórum témák

» Több friss téma
Fórum » Kapcsolóüzemű táp 230V-ról
 
Témaindító: cimopata, idő: Szept 13, 2006
Témakörök:
Lapozás: OK   345 / 788
(#) proksa1 válasza voodoo hozzászólására (») Jan 29, 2013 /
 
Na neee, árammérésnél sorosan kell bekötni a multimétert.
(#) voodoo válasza proksa1 hozzászólására (») Jan 29, 2013 /
 
Sorosan? Nem gondoltam volna, hát úgy voltam vele, hogy a sorkötés már a multiméteren belül megtörténik egy egy különböző értékű söntökkel.
(#) Ge Lee válasza voodoo hozzászólására (») Jan 29, 2013 /
 
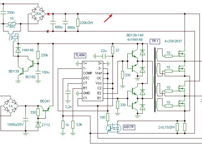
Ha a főtrafóra teszed rá utána már nem is fog, mert a nagyfreki hazavágja. Hol írtam olyat hogy a trafóra tedd rá? A főkörbe befolyó áramot kell megmérni (ami a piros nyíllal jelölt vezetéken folyik), ami a tápegységedből (vagy trafódból vagy akármiből) folyik a hídba. Ezért sokkal egyszerűbb ha van egy tápod, mert azt csak rácsípteted az x-ekkel jelölt pontra, és megnézed hogy mekkora áram folyik ki belőle (a 220k árama 30V-on uA nagyságrendű, elhanyagolható). Kezd az az érzésem lenni, hogy visszamegyünk az óvodába.

I_DC.jpg
    
(#) voodoo válasza Ge Lee hozzászólására (») Jan 29, 2013 /
 
Jó, csak én még nagyon-nagyon kezdő vagyok.
(#) lorylaci válasza voodoo hozzászólására (») Jan 29, 2013 / 1
 
Na neee.....
Voodooo, szerintem most hagyd abba.
Hogyan gondoltad, hogy amit te páhuzamba ráraksz azt a mutli sorba köti?
Neee....
Ez egyenesen fájt.

(pont az a poén méréstechnikailag, hogy az áramméréshez meg kell bontani az áramkört, a feszültségméréshez pedig nem)

Ha ezt nem tudod, akkor nagyon sajnálom ha ezt mondom, de NE építsél kapcsolóüzemű tápeggységet, sőt semmi olyat, ami 48V felett működik. A saját szellemi és testi épséged érdekében!
(#) Gyimate válasza (Felhasználó 46585) hozzászólására (») Jan 29, 2013 /
 
Üdv, ebben a tápegységben nincs segédtáp, az IC (uc3842) egy osztón keresztül van táplálva az egyenirányított 230-ról. A földelésre is gondoltam, én éppenséggel arra, hogy a FET alatti szigetelő lemez elcsattant és az okozott zárlatot, erre azért is gondoltam mert a gyári felfogatása a FET-nek és a kimeneti shottky-nak is egy szorító lemezdarab volt, amit 1 ponton tartott csak a csavar, ezért ezeket az alkatrészeket nem tudtam rendesen rögzíteni és így ferdén álltak így az egyik oldaluk kivághatta a szigetelő alátétet. Azóta ezt a felfogatást már átalakítottam. Volt aki a transzformátorban menetzárlatra gondolt, szerintem ha ez így lenne, akkor ezt a jelenséget a leválasztó trafónál is észre kellett volna vennem, de semmit nem tapasztaltam. Már kipróbáltam azt is, hogy a leválasztó trafó egyik kimenetét bekötöttem a tápegység földelő csatlakozójába, hogy ha valami szigetelésbeli probléma lett volna akkor ezt is észlelnem kellett volna. A másik ok, amiért a menetzárlatot kizárnám az, hogy a tapasztalataim szerint az alkatrészek szétégésének az egyik oka a szekunder oldali egyenirányítás hibájából adódik, ugyanis eddig mindig tönkrement, és szerintem ez okozza azt, hogy a FET elszáll. A félreértések elkerüléséért egy Ilyen tápegységről van szó. A felépítése nagyon egyszerű, átlátható.
(#) voodoo válasza lorylaci hozzászólására (») Jan 29, 2013 /
 
Értem. Nos, de végülis ha nem tudom megmérni a felvett áramát, akkor mi történhet netán amiért túl nagy vagy túl kevés értéke van? Netán pl 15mA fölötti, vagy alatti érték van jelen, de ezt az értéket figyelembe nem véve tovább lépnék az égős teszthez és nagy a trafó gerjesztése vagy akármi. Mi történhet mégis?
(#) Ge Lee válasza voodoo hozzászólására (») Jan 29, 2013 /
 
Van otthon bármilyen trafód aminek a szekundere legalább 24V-os (ha nagyobb az nem baj)? Nem kell nagy, elég ha fél ampert elbír.
(#) Ge Lee válasza voodoo hozzászólására (») Jan 29, 2013 /
 
Az történhet, hogy tönkreteszel majd megint néhány fetet. Fogalmam sincs hogy jelenleg jól van-e összerakva, de ha mérnél rajta áramot (meg amit kértem) abból már nagy eséllyel eldönthető.
(#) voodoo válasza Ge Lee hozzászólására (») Jan 29, 2013 /
 
Olyan van, hogy 2x16V-os... Árama ismeretlen. De méretéből adódóan kb 3x4x5cm -es szóval van 0,5A ránézésre.
(#) voodoo válasza Ge Lee hozzászólására (») Jan 29, 2013 /
 
Érdekes, hogy másik multival mérve se mérek semmit a leírtak alapján. Na de mingyárt jövök elszaladok égőkért is, meg veszek kaját.
(#) Ge Lee válasza voodoo hozzászólására (») Jan 29, 2013 /
 
Az szerintem 0,5A-t sem tud, de talán megfelel. Nem tudok rajzolni mert nem a gépem előtt ülök, de megpróbálom elmagyarázni. Összekötöd a trafó két szekunderét sorba, így lesz 32V-od. Erre teszel egy kisebb graetz hidat, 1A-es is elég (ha nincs más talán a 4db 4148-ból épített is kibírja), majd teszel rá egy puffert (nem kell nagy 100-200µF/50V bőven elég). Ezen lesz terheléstől függően kb. 40-45V egyenfeszed. Erre párhuzamosan rákötsz egy 20-50k körüli potit, aminek a csúszkáját üresen hagyod. Ha most elkezded a potit tekergetni, akkor a csúszkán a negatívhoz képest 0 és 40-45V között tudod szabályozni a feszt. Fogsz egy fetet ami legalább 50V-os, ennek a drain-jét rákötöd a +45V-ra, a gate-jét pedig egy 10-22k-s ellenálláson keresztül a poti csúszkájára. Ezzel kész a 0-tól 40V-ig szabályozható tápod, amihez kell még egy áramkorlát. Fogsz egy BC (npn) tranyót meg egy 1-2 ohm körüli ellenállást, ez lesz a sönt. Az ellenállást sorba kötöd a FET drain-jével (ez lesz a táp kimenete), és rákötöd a BC-t is úgy, hogy a bázisa a FET drain-jén, az emittere az ellenállás másik végén (vagyis a kimeneten), a kollektora pedig a FET gate-jén legyen. A tranyó 0,6V körül nyit ki, tehát ha mondjuk 1,5 ohmos söntöt használtál, akkor 400mA-es lesz az áramkorlát, vagyis ennél több áram nem fog folyni a kimeneten rövidzár esetén sem.
Erről már megtáplálhatod a hidat, és egy ampermérő beiktatásával meg tudod mérni a hídba folyó áramot.
(#) voodoo válasza Ge Lee hozzászólására (») Jan 29, 2013 /
 
Köszi, gyorsan megpróbálom megtervezni ahogy le írtad, azt hiszem van is itthon mindenből FET-jeim csak 500V-osak vannak. (W13NK50Z) Ha kész csinálok róla egy gif, vagy egy jpg-et és -gondolom telóról vagy fent- meg is tudod nézni a nyákrajzot.
(#) voodoo válasza Ge Lee hozzászólására (») Jan 29, 2013 /
 
Idézet:
„. Az ellenállást sorba kötöd a FET drain-jével (ez lesz a táp kimenete),”

Biztos oda? Nem inkább a sourcéra kéne?
(#) Ge Lee válasza voodoo hozzászólására (») Jan 29, 2013 /
 
De, elírtam...
(#) voodoo válasza Ge Lee hozzászólására (») Jan 29, 2013 /
 
Ilyenre gondoltál?
(#) _vl_ válasza voodoo hozzászólására (») Jan 29, 2013 /
 
A potinak szerintem a középső lába lesz a középkivezetés, annak kéne a gate-re menni.
(#) voodoo válasza _vl_ hozzászólására (») Jan 29, 2013 /
 
A BC-t helyett nem lehetne valami más pl pc tápban vagy valami másban fellelhető tranzisztorral helyettesíteni? Sehol se találok egyet. Közbe megnézem a potit mindjárt.
(#) _vl_ válasza voodoo hozzászólására (») Jan 29, 2013 /
 
Milyen tranzisztoraid vannak?
(#) voodoo válasza _vl_ hozzászólására (») Jan 29, 2013 /
 
BD 139-140, TL431 meg ilyen neve nincs SEC féleségek stb pc tápok, különböző monitortápokból, és autós erősítőkből való, netán van még egy kis autós hűtőtáska tápja is amit az emzolee fórumtársunk egyszer utánépített pont ugyan az kb így ennyi amikből tudnék válogatni. De pontosan milyenek, alig ha van róluk valami infó a neten annyira kínaiak.
(#) voodoo válasza _vl_ hozzászólására (») Jan 29, 2013 /
 
Viszont olyat találtam, hogy C1383 az egyik PC-s tápban.
(#) _vl_ válasza voodoo hozzászólására (») Jan 29, 2013 /
 
A BD139 szerintem jó lesz. Jobb lenne valami gyorsabb, de ez is elmegy. A C1383 nem fogja bírni a 32V-ot. Én még nem láttam olyat kínai tranzisztort, amiről ne lehetett volna infót találni.
(#) saraha hozzászólása Jan 29, 2013 /
 
Üdv.Segítség kéne,hogy jól számoltam-e?
Top249Y-al hajtott flyback tápról van szó.Max. 200W-ot szeretnék kiszedni belőle.
Trafó:ETD39 szumma:2mm légrés.Al=196nH
Ezt használtam,de ez 50% kitöltési tényezővel dolgozik és azt meg nem lehet állítani.Nekem meg gondolom 33%-al kéne számolnom.
30V-ra nekem Nsz=38,Npr=6 jött ki?Reális ez?
(#) _vl_ válasza saraha hozzászólására (») Jan 29, 2013 /
 
Én inkább a gyártó méretező/tervező programját használnám.
(#) saraha válasza _vl_ hozzászólására (») Jan 29, 2013 /
 
Az melyik vagy hol van?
(#) _vl_ válasza saraha hozzászólására (») Jan 29, 2013 /
 
(#) saraha válasza _vl_ hozzászólására (») Jan 29, 2013 /
 
Jól föladtad a leckét...,na mindegy megpróbálom letölteni azt a progit.Köszi.
Ja már lenn is van...Ez jóó.
A hozzászólás módosítva: Jan 29, 2013
(#) saraha válasza _vl_ hozzászólására (») Jan 29, 2013 /
 
Nem rossz a program,mindent lehet csinálni vele.Mindjárt kiderül,hogy tudom is-e használni.
(#) voodoo válasza _vl_ hozzászólására (») Jan 29, 2013 /
 
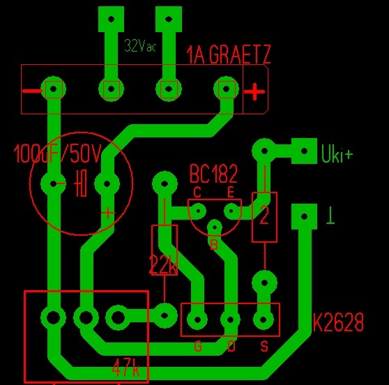
Nos szerinted így jó lesz? K2628-as FET ?
A hozzászólás módosítva: Jan 29, 2013

másként.jpg
    
(#) Ge Lee válasza voodoo hozzászólására (») Jan 29, 2013 /
 
Tessék. A tranyó teljesen mindegy hogy milyen, npn legyen és bírja el a feszt meg az áramot (PC tápból bontott az tökéletes). A fetnek kell némi hűtés, mert ha rövidrezárod akkor a teljes teljesítmény azon disszipál, és ahhoz a tok füle már kevés lesz. Az áramkorlátot pedig kisebbre vedd mint amit a trafó elbír, ellenkező esetben az lesz az áramkorlát és le fog égni. Ezt használva már méricskélhetsz a primer oldalon is, valamint nem tudod agyoncsapatni magad, és a feteket tönkretenni sem. Nyákot sem kell csinálni neki, össze lehet drótozni a levegőben (vagy egy kisebb borda megtartja az egészet).
A hozzászólás módosítva: Jan 29, 2013

táp.jpg
    
Következő: »»   345 / 788
Bejelentkezés

Belépés

Hirdetés
XDT.hu
Az oldalon sütiket használunk a helyes működéshez. Bővebb információt az adatvédelmi szabályzatban olvashatsz. Megértettem