Fórum témák
» Több friss téma |
- Ez a felület kizárólag, az elektronikában kezdők kérdéseinek van fenntartva és nem elfelejtve, hogy hobbielektronika a fórumunk!
- Ami tehát azt jelenti, hogy a nagymama bevásárlását nem itt beszéljük meg, ill. ez nem üzenőfal! - Kerülendő az olyan kérdés, amit egy másik meglévő (több mint 17000 van), témában kellene kitárgyalni! - És végül büntetés terhe mellett kerülendő az MSN és egyéb szleng, a magyar helyesírás mellőzése, beleértve a mondateleji nagybetűket is!
Nézz utána, hogy mi a különbség a két áramkör között, szerintem nem sok. A sztereósítást pedig úgy tudod megoldani, hogy a monó kimenetet rávezeted minkét erősítő bemenetére.
Szia
Eredetileg ezt úgy oldották meg, hogy van egy külön egység,amibe be van építve a pótakksi, és van rajta egy csatlakozó.Amikor a telefonod lemerül, ezt az egységet kompletten rátolod (perszecsak akkor tudod, ha a teló alsó csatlakozású).Ezzel meghosszabbítod a beszélgetési időt, de a töltést külön kell megoldanod. A hozzászólás módosítva: Feb 1, 2013
Ha egy autós erősítő és tápellátás közé akarok berakni egy elkó puffert, akkor hogyan vitelezzem ki?
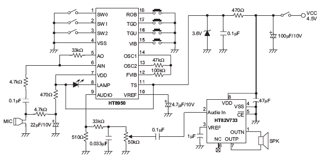
Rendben. Megnéztem, az ellenállások és kondik értékét megváltoztatom, és jó is lesz. Azt szeretném kérdezni, hogy a 18 lábas kapcsolásában a kapcsolók között annyi a különbség, hogy az egyik nyomógombos, a másik meg billenős? Gondolom mindegyik sima ON-OFF kapcsoló
Üdv mindenkinek.Szeretnék kérdezni valamit.Van egy érőssítő panelom egy RSN312H24 es végfokkal, és nem tudom hogy milyen tápellátásra van szüksége.Nem szeretném kinyírni.Be kerestem már minden fele de a végfokról semmit sem találtam az árain kívül. Előre is köszönöm a válaszokat.
Igen, bennmaradó kapcsolók az SW-vel jelzettek.
A trafó is fekete füstöt eregetett, odalett. Arra tippelnék, hogy a trafó menetzárlatos lett (szikrázás közepette lett oda), megnőtt az áramfelvétele, a szűrő 2A-es volt és simán elégette, de volt 800mA-es olvadó biztosíték beépítve ami nem olvadt ki, így ez sem lehet igaz. Mindegy...
Köszönöm a segítséget.
Sziasztok!
A LED előtét ellenállás (soros LED) segédprogramnál a párhuzamosan kötött ledeket össze lehet adni? Úgy értem van két panelcsíkom, rajtuk 2x19db led. A 19 párhuzamosan van bekötve, majd a két csík sorban. Tehát akkor a képletbe be lehet írni úgy mintha két ledem lenne? Azaz a 19 ledet vehetem egynek? Ekkor a nyitófeszültség 2,2V maradna, és kb 400mA áram kell neki. A másik kérdésem, hogy a "LED-en átfolyó áram" részbe azt az értéket írjam amit maximum szeretnék ráengedni a ledre? Ledenként, vagy a kettőre együtt? Esetemben piros ledekkel számolva a képlet a következő? Tépfesz.: 7,6V LED nyit.: 2.2 LED-ek száma: 2 LED-en átf. áram.: 800mA A táp egy 7,4V-os 3A-es LiPO akku lenne, ha ez számít valamit. (A képletbe 7,6volt feszültséget írtam, mivel feltöltva majd' 8V-ot mérek rajta, és nem egy bika modellmotort fogok hajtani, ez alá vélhetően nem is igen fog esni soha, próbáltam nagyjából átlagolni.)
Valószinűleg a gyártó titkolja ennek a végfoknak az adatlapját. Nem egyedi eset hogy nem lelhető fel a datasheet. Ilyenkor gyári készülék szervizkönyvéből lehet ki indulni. Pl: Panasonic SA-AK27, SA-AK47. Üdv.
Helló! Az én erősítőmbe is RSN ic van. Csak 4 csatornás! Meg van benne egy Rsn3502-es talán ha jól emlékszem. Gondolod meg méregetem neked.
Próbáltam összedobni a meglévő és az adatlapon található kapcsolásból egy sajátot. (lényeges volt, hogy pl. 9 V-ról működjön - vagy az is jó megoldás, hogy 9V-os elemről működik, csak rakok a kapcsolás elejére egy plusz ellenállást?) Azt szeretném kérdezni, hogy szerintetek jó lesz ez így? Az eredeti néhány hozzászólással feljebb látható.
Növeld kétszeresére a Zener előtt lévő 470 ohm-os ellenállást és akkor 9V-ról is működhet.
Hello!
Ha már ennyit filózol a dolgokon, hogy hova mit helyettesítsél be, akkor minek ide segédprogram? Rajzold le amit készítesz, és egyből válasz kapsz a kérdésedre. Nyilvánvaló, hogy ha két Led-et sorba kötsz, akkor a nyitófeszültségük összeadódik, az átfolyó áram pedig azonos. Mivel az ellenállást a közös főáramkörben helyezed el, az is sorba van és azon is ugyan akkora áram folyik. Az ellenállás érték számításához ismerni kell a rajta eső feszültséget és az áramot, amit szeretnél beállítani. Az áramot tudod, mert azt adtad meg, a feszültség pedig úgy jön ki, hogy a tápfeszültségből levonod a Led-eken eső feszültséget. (Ez nyilván kétszer akkora mint egy Led esetében, hiszen a kettő sorba van.) A többi pedig egy laza OHM törvény. De egyáltalán nem szerencsés 19-Led-et párhuzamosan kötni. A 19-szer nagyobb áramnál már egyáltalán nem biztosított, hogy az áram egyenletesen oszlik el. Végül, a leggyengébb láncszem fog kihullani, majd szép sorban a többi, hiszen egyre több áram fog folyni a maradékokon. üdv! proli007 A hozzászólás módosítva: Feb 2, 2013
Sziasztok!
Az lenne a kérdésem hogy aktuális egy erősítő amiben használnom kell egy segédtrafót. A kérdés hogy biztosítsam le külön azt is azért egy külön biztosítékkal vagy nem szükséges? A biztosíték értékével lenne egy kérdésem még hogy hogy számoljam. Szóval adott hogy 12V/1.2A-es a trafó szóval a teljesítményét P=U*I-vel számoltam ami, 14,4W lett. Ha jól tudom biztosítékot pedig I=P/U-val számolunk de így ugyanúgy visszakaptam az 1.2A-t, szóval akkor a trafó áramerőssége határozza meg hogy mekkora az alkalmazandó biztosíték? Szeretnék ezzel tisztában lenni mivel elég alap dolog,előre is köszönöm a segítségeteket.
Hello!
Jól gondold, csak ahogy Te számolsz, az kizárólag a szekunder oldalra vonatkozik. Egy trafó hatásfoka majdnem 100% (persze méretétől fog függni, kicsik vesztesége nagyobb), vagy is a szekunderen kivett teljesítményt veszi fel közel a primer oldalon is. A számításnál ott tévedtél, hogy amikor visszaszámoltad az áramot, a szekunder feszültséget vetted alapul, nem a primert. Vagy is a hálózati feszültséget. Így egyből más eredményre jutottál volna. üdv! proli007
Szia!
Szóval akkor a teljesítményszámolásnál a primer adataival kell számolni és amikor számolom a biztosítékot akkor ott viszont a hálózati feszültséget kell figyelembe venni azaz I=P/U-nál 0.065A jött ki ami 65mA átváltva. Akkor így már rendben van igaz?
Hello!
Így van. De egy 100..160mA-es megfelelő oda, és T jelű, mert a gyors esetleg gyorsan kimegy bekapcsoláskor, vagy kondi töltődésekor. üdv! proli007
Szeretnék egy olyan áramkört készíteni, ami jelzi egy LED-el, ha az USB aljzatba bedugok valamilyen eszközt. Ehhez kérnék kapcsolási rajzot.
Rendben most már ezt is tudom.
Köszi szépen a rengeteg segítséget,hálás vagyok értük!
Nem válasz, csak kérdés:
Nem értem, mi szükséged lehet rá? A PC is jelzi, ha "rádugsz" valamit, és általában maga az eszköz is, miért kell még egy + jelzés? Üdv!
Sziasztok!
Építgetek egy tápegységet ami +-30V szimmetrikus feszültséget biztosítana és AVR lenne a vezérlő elem. A gondom ott kezdődik, hogy én az AVR-nek saját trafót tervezetem. Arra gondoltam legyen teljesen független a kimeneti feszültséget szolgáltató tarfótól. Így két GND-m lenne. Igen ám, de ha nem kötöm össze őket akkor a kimeneti feszültségem nem tudom szabályozni. Egy TL081 nem invertáló bemenete kap az AVR-től 0-5V jelet (ellenállás létrával) és ezt erősítem a szükséges szintre. Okozhat gondot, ha összekötöm a két trafó GND pontját? Én szeretném az AVR tápját függetlenül kezelni a kimenetektől.
Sziasztok!
Nem tudom, hogy ide tehetek e fel ilyen kérdést, de azért megteszem: Kocsi akksiját szeretném tölteni de ugye le kell csavarni a "dugókat" Na ennek a tetején nincsenek "dugók", bár van rajta egy műanyag fedőszerűség, de nem leszedhető, legalább is mikor csavarhúzóval bárhol feszítettem csak a műanyag kezdett szétmenni. Van olyan aksi amin nincs "dugó"? Tölthetem így? Vagy inkább tördeljem le a műanyagot róla? Felrobbanhat ha simán így töltöm? Vagy lehet baja?
Töltheted így is. Ez úgynevezett gondozás mentes akku. A műanyag takaró a legtöbb esetben eltávolítható, de nem szükséges.
Köszi!
A leválasztáshoz használhatsz esetleg optocsatolót is.
üdv egy tft kijelző mikor fogyaszt többet ha fekete színél vagy a fehérnél?
Mindegy neki. A csövek világítanak hátul.
|
Bejelentkezés
Hirdetés |










