Fórum témák
» Több friss téma |
- Ez a felület kizárólag, az elektronikában kezdők kérdéseinek van fenntartva és nem elfelejtve, hogy hobbielektronika a fórumunk!
- Ami tehát azt jelenti, hogy a nagymama bevásárlását nem itt beszéljük meg, ill. ez nem üzenőfal! - Kerülendő az olyan kérdés, amit egy másik meglévő (több mint 17000 van), témában kellene kitárgyalni! - És végül büntetés terhe mellett kerülendő az MSN és egyéb szleng, a magyar helyesírás mellőzése, beleértve a mondateleji nagybetűket is!
Elvileg a fekete szinnel, mivel az alapallapota a feher.
De a kulonbseg elhanyagolhato a hattervilagitas energiaigenyehez kepest.
Sziasztok!
Szeretnék építeni egy mérőeszközt. A bemeneten 3db hall érzékelő lenne, amik fordulatot mérnének, a kimeneten pedig egy 2x16 karakteres kijelző. A 3 szenzor értékeivel különböző számításokat végeznék, amit végül a kijelzőn jelenítenék meg. Gombokra nincs szükségem, mert amint áramot kapna a kütyü, már működne is. A kérdésem arra irányulna, hogy milyen platformot válasszak ehhez, vagy milyen konkrét mikrocsipet? Közvetlen közelről a Microchip termékeit ismerem, pontosan a pic16f628a-t és jelenleg csak pic égetőm van. Ezen kívül c nyelven tudok programozni. Melyik platform lenne az ideális? PIC, Arduino, AVR stb.? Segítségeteket előre is köszönöm, Ádám.
Szia! A kérdésedben félig benne van a válasz: pic égetőd van, azt ismered.
A 628 lehet kevés lesz és olcsóbban vannak nagyobbak is (pl: 16f1829). De ezt már valamelyik pices topikban kellene...
Üdv:Kösz szépen megpróbálom megkeresni.
Nagyon szépen megköszönöm előre is,az nagyon jó lenne mert még most sem találtam emilyen leírást vagy rajzot ilyen végfokhoz,Csak nem vagyok benne biztos hogy ugyan olyan e a táplálása.
Üdv:Lenne egy újabb kérdésem mindenkihez aki jártas az autó elektronikában.A barátomnak van egy 1,7 isuzu motoros Opelje,és kipurcant a generátorra.És tegnap vet rá egy másik felújított generátort.Csak az a baj hogy az eredetin egy koralakú 4villás ajzatu csatlakozás volt,ezen viszont négyszögletes 2-es a csatlakozás.Az lenne a kérdésem hogy hogyan lehetne ezt bekötni mivel este menne vissza Német országba és már nincs idő másikat keresni.Valaki tudna e ebben segíteni,vagy valami rajzot feltenni.Szerintem be lehet kötni mivel a gerjesztő árom a lényeg,szerintem a többi ajzat a műszerekhez megy.Pl:fordulatszám mérő.töltő relé.A válaszokat előre is köszönöm
Köszönöm a választ! azért kérdőjeleztem meg a platformot, mert a picen kívül érdekel a többi is és ez jó indok lett volna azoknak a megismerésére. Ha viszont piccel is megoldható, akkor lehet azzal fogom.
Még egyszer köszi, Ádám.
Sziasztok!
Lenne egy pár kérdésem, elég kezdő vagyok ebben a témában. Egy házi készítésű hifi szerűséget építettem...és már meg van minden...csak a hangszórók bekötésével vagyok egy kicsit bajban. Van egy mini sztereo erősítő ami 2-8 Ohm közötti terhelésre van belőve, van 2 db két utas Blau hangszóró (100W/25 W RMS, 4 Ohm, 90-20kHz, 90 dB) valamint 2 db két utas MNC hangszóró (110 W, 4 Ohm, 60-20kHz, 90 dB). Ezeket szeretném bekötni, 1 ilyet 1 olyat 1 oldalra, így elvileg akkor 8 Ohm lesz oldalanként, a zenei teljesítményük és a névleges teljesítményük nem azonosak a hangszóróknál...ez bármit is befolyásol? Valamint párhuzamos bekötés az felejtő ugye? (az erősítő nem szeretné) válaszokat előre is köszi!
Heló!
Sajnos csak ma volt időm elektrozni, nagyon szépen köszönöm a válaszokat a kérdéseimre! Közben akadt még egy kérdés: Olyan áramkört szeretnék csinálni, hogy képes USB-ről vagy 4 db AA-s elemről is működni. Az áramkör kb annyi, hogy világít 1 led. Azzal most nem kell foglalkozni, hogy nem uannyi a tápfesz, az nem lényeges. Úgy szeretném megoldani a két áramforrást, hogy ha van USB, akkor arról működik, de ha nincs akkor elemről (persze ha van). Ne okozzon gondot, ha esetleg elemről megy és bedugjuk usb-be, vagy fordítva. Ne robbantsa fel az elemet és ne töltse az akksit Van erre valami egyszerű megoldás, ami automatikus (azaz nem az emberkének kell egy kapcsolón beállítani az áramforrást). Gondolom a - pólusokat össze lehet egymással kötni, de a +-t már nem nagyon... Előre is nagyon szépen köszönöm a segítséget!
Sziasztok!
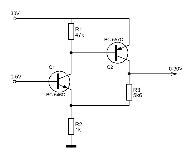
Elkövettem a mellékelt kapcsolást. Ez szépen működik. 0-5V bemenő feszültség hatására tudom a 30V ágat 0-30V között szabályozni. Viszont nem bírom megfordítani, hogy a negatív ágat is szabályozhassam 0-(-30)V. Szeretném megoldani a szimmetrikus szabályzást. Hogyan kell ezt a kapcsolást "kifordítani"?
Itt egy példa pozitív feszültség tükörképének előállításához.
Ha a pozitív és a negatív feszültséget arányos osztóra vezeted, és egy differenciál erősítővel összehasonlítod a 0V-tal, előáll a vezérlő jeled.
SparkFun / Olimex cuccokat rendelt már be valaki Budapest környékén? Van itt az országban viszont eladójuk? Ha nincs, milyen áron / idő alatt érkezik meg a cucc? (Mindkét cég árul olyasmit, ami jó lehet nekem, és helyettesítő termékek.)
Szia! Kell 2 dióda, a katódjukat összekötöd az megy a ledre, az egyik anód a telepre, a másik az usb-re. Mindig az az áramforrás fog működni aminek nagyobb a feszültsége.
Ha a teleppel ágába 3 darabot kötsz sorba akkor az usb fog mindig működni, ha csatlakoztatva van. Egy hátránya van: diódánként 0,6V esik. A hozzászólás módosítva: Feb 3, 2013
Heló!
Áá, köszi! Nagyon jó, megy. Vicces, mert usb gagyibb laptopnál van, hogy usb 4,7 V, frissen vett tescos elem (4db) 6,7 V (terheléssel 6,5 V), frissen töltött nimh (4db) pedig 5,1 V. Esetleg van valamilyen tranyós megoldás? (igazából két dióda van 47R-en keresztül sorba kötve) Üdv. A hozzászólás módosítva: Feb 3, 2013
Hello!
A tranyó, a bázis-emitter között vezérelődik. Vagy is lehet az emitter is vezérelni. Igaz, így áramigénye is van. Vagy is egyszeres az áramerősítése, nem bétányi. üdv! proli07
Sziasztok!
Ismért köszi a válaszokat, megyek beszerzek pár Schottky diódát. A következő a kreaálmány (életem első forrasztott áramköre): Bővebben: Link Bővebben: Link Tanácsokat szeretnék kérni, mit lehetne jobban, stb... Szerintem elég gány lett, de sajna nem találtam jobb elrendezést. Amúgy egy astabil multivibrátor, egyik ágán 10 kOhm, másikon 47 ohm és 5 ág, minden ágon 2 db LED. Az első kapcsol ki-be kapcsolja a feszt, a második a nem ledes ág emitterét kapcsolja (villogás ki/be). A tranyók 2N3904 típusúak, a bázisuk előtti ellenállás 6,8 kOhm + poti ellenállása (villogás sebességének szabályozása). A kondik 100 µF-osak. Azért van 1-2 nagy pötty forrasztás, mert leesett a forrszem az adott hely(ek)ről, és így stabilizáltam az alkatrészek lábait. A vezetékek vegyesen az elkatrészek behajtott lába / szigetelt vezetékek (itt-ott szigetelésmentesen). LED foglalat nincs, mert a lyukasztóm által csinált lyuk kisebb nála, fúroval meg sajnos nem rendelkezem. Valamint annyi kérdésem lenne, hogy valami egyszerű dobozt szeretnék neki csinálni (oldalak és alja). Tudtok valamilyen anyagot javasolni, amit ragasztópisztollyal könynen ragasztok, és lehetőleg szikével lehet vágni? Csak hogy picit csinosabb legyen. Elég béna vagyok, és nulla ilyen gyakorlatom van. Előre is nagyon szépen köszönöm a segítséget! Üdv. A hozzászólás módosítva: Feb 4, 2013
Szia!
Köszönöm a kapcsolást. Kíváncsiság kedvéért TINA-ban kipróbáltam amit szeretnék, de jól sejtettem, hogy ez így nem fog menni. A két kapcsoló csak a próba kedvéért van benne. Nekem az lenne a célom, hogy az ellenállás-létra által biztosított 0-5V (10bit felbontásban) jel segítségével tudjam előállítani a kimeneten a (+-)0-30V feszültséget. Sehogyan sem bírom összehozni. Hogy terhelhető is legyen majd arra később teszek bele áteresztő tranzisztorokat most addig szeretnék eljutni, hogy legyen meg a kívánt feszültség a kimeneten.
Hello!
Ez így semmiképen nem jó. - A tranyóknak nem lesz akkora erősítésük, hogy a kimenetet pontosan szabályozzák. - A létrának van kimenő ellenállása, az mindenképpen beleszól a vezérlésbe, hiszen annak áramigénye van. - Tehát mindenképpen egy-egy műveleti erősítőt célszerű alkalmazni az illesztés és a fezsültség visszaszabályozás pontosítása érdekében. Ekkor eltűnik a tranyók bázis-emitter nyitófeszültsége miatti holt sáv is. - Mivel mind plusz, mind mínusz táp is van az áramkörben így nincs akadálya a kettős tápfeszültség használatának az IC számára. De kettős tápegységhez van külön topik, nem érdemes a kezdők topikját ezzel "terhelni" üdv! proli007 A hozzászólás módosítva: Feb 4, 2013
Eddig műveleti erősítővel próbálkoztam, de azzal is csak addig jutottam, hogy csak az egyik ágat tudtam szabályozni. Próbáltam, hogy felhasználom az erősítőkhöz a +-30V-t, de nem találtam olyan műveleti erősítőt ami elviseli ezt a feszültséget. Most megtorpantam nem tudom merre tovább.
![]() [off] Elnézést valóban. Bár még messze vagyok attól, hogy ez kettős tápegység legyen. A hozzászólás módosítva: Feb 4, 2013
Hello!
Két ellenállással és zénerrel elő lehet állítani az IC számára a tápot. Mivel itt a tranyóknak 5..6-szoros feszültségerősítése van, nem kell magas tápfeszültség. üdv! proli007
Szerintem egész jó, jokernyákra szebbet nehéz
Én randábbak tszoktam alkotni ![]() Doboz : Műanyag lapok, pl. használaton kívüli kajásdoboz, vagy HDF lap. Mondjuk az nem vágható szikével, de kis fűrésszel igen. A hozzászólás módosítva: Feb 4, 2013
Köszönöm! Ha haza értem megnézem.
Itt nem gond az ellenállás létra ellenállása? Gondolom azon lehet csiszolni, hogy teljesen szinkronban működjön a kimenet.
Az ellenállás létrát T1 bázisárama terheli, nem érzem számottevőnek.
A szimmetria kényszerű: T3,4,5 addig korrigál, míg R6 és R7 közös pontján 0V nem lesz. Tipikus erősítős kapcsolás
Segítséget szeretnék kérni esetleg valakinek van-e rajza Si-1135hd ic hez bekötésről. előre is köszönöm a választ
Hello!
Akkor most már a felső oldalt is alakítsd át differenciál erősítőre, hogy a T1 bázis-emitter küszöbfeszültsége is eltűnjön. (Kicsit vicces az idő függvényében emelkedő feszültség. Bemeneti feszültség függvényében változó nem lett volna ésszerűbb/szemléletesebb?) üdv! proli007
Annyi gond van még vele, hogy kb. 560 mV alatt a kimeneti feszültség nem állítható és nem is "stabil" 0 V. Kénytelen leszek műveleti erősítővel megoldani.
|
Bejelentkezés
Hirdetés |








Én randábbak tszoktam alkotni 





