Fórum témák
» Több friss téma |
Meg van rá az esély, valószínű hogy impulzusban 5-6 száz ampert bír impulzusban, kb 300-350J-s kondibankot el kell bírnia. De csak akkor ha tökéletesen kinyit.
Ezt inkább a apróhirdetésben kell feltenni, és nem itt.
Sziasztok,
Van egy Semikron SKT240 (Bővebben: Link) tirisztorom, illetve 2 darab 350V/8200µF és 2 darab 350V/15000µF kondenzátorom. Ezekből szeretnék coilgunt összedobni és tanácsotokat szeretném kérni, hogy ezeket milyen elrendezéssel kössem össze, illetve a tirisztor gate-ét mekkora és milyen árammal nyissam ki, hogy biztosan működjön a dolog? Köszönöm előre is!
Helló.
Nem tudom, hogy tisztában vagy-e a kondibank energiájával. Mivel kiszámoltam, 46400uF, és 350V esetén kb. 2.8kJ energiát ad le. Ekkora energiát csak nagyon kevés tirisztor képes elviselni, de az amint te használsz, valószínű hogy elbírja. Csak akkor a egy impulzus jel megy a gate-ra. Az impulzus jel nem más mint egy pár száz µF-s kis kondi 12-14V töltve, erre megy egy tranzisztor párhuzamosan. A tranzisztor emiter, és a negatív(GND) közé megy 5-10ohm-s ellenállás. Az emiter, és az ellenállás közti kapcsolódási pontjánál megy ki a jel. A gate árama minimum 150mA (folyamatos), és kb. 6-8 A impulzusban. A gate fesz. minimum 2V, de egy 12V körüli stabil táp javasolt. A kondibank töltése egy 220/220V-s leválasztótrafóval ajánlott. A kondibank, tekercs, és a tirisztor közti csatlakozás csak ipari teljesítményű kábelek, és sarukkal lehet. A tekercset minimum 2.5 mm-s huzal, vagy 5-7 szálas(1mm) sodrony. Mindkét esetnél kétszeresen kell szigetelni, egyszer a huzalt/sodronyt, és rétegek között. Tehát pár tekercs szigetelőszalag is kell majd. A tekercs menetszáma kb 80-100 menet 3-4 rétegben, a hossza minimum a leghosszabb lövedéknek van, vagy nagyobb.
Sziasztok!
Az elfekvő projektjeim között van egy coligun. Az elképzeléseim szerint, házilag gyártott leideni palackokat használnék, amik minimum 5 KV-ot is bírnak (de ha nem pet palackból készítem, hanem üvegből akkor 100 KV-ot is), és 10-20 nF körül lenne a kapacitásuk. Ekkora feszültséggel kilőhető valami? A kapcsoló megoldható úgy, hogy ne vagy csak minimális legyen a vesztesége?
Én kb. 200nF-s kondibankot raktam össze 10kV esetén 10-12J energiát ad le. Inkább ELKO-ból érdemes 6-7 ezret µF-t 400V-s kondikat.
kb.450-550J energia. Kapcsoló? Egy tirisztor. Én a múlt hónapokban építettem egy kondibankot, 3000uF, és 1600-1700V(kb, 3.8-4 kJ)
A lövedék tehetetlensége, és a tekercs miatt nem lehet ilyen nagy feszültségre coilgunt csinálni.
Údv mindenkinek.
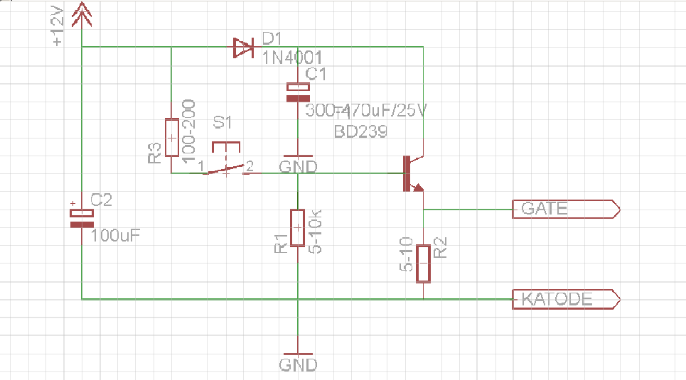
Múltkor megosztottam egy kapcsolást (tirisztor nyitó rendszer) néven. Bővebben: Link Na szóval, nem vettem figyelembe az R1, és az R2 értékét a tranzisztor nyitásakor a két ellenállás értéke összeadódik, majd átlagolódik.Sőt, a C1, és collektor közé is kell egy ellenállás, (Rx néven). Ennek az értékét a tirisztor folyamatos gate árama alatti érték kell hogy legyen.(pl. Rx=220ohm --->GI=120mA, miközben a (GImax=150mA)) Ezt kell figyelembe venni! Tranyónál: Bázis fesz.és áram. Tirisztornál: Gate fesz, foly. áram, és imp. áram A kapcsolás szabadon meglehet építeni, és módosítani, DE CSAK SAJÁT FELELŐSSÉGRE. Javasolt először olcsó, v. bontott alkatrészekből megépíteni. Jó építgetést.
Sziasztok!
A nyari szunetben, egyfajta idotoltes keppen elkezdtem kiserletezni coilgunnal. Eloszor csinaltam egy tekercset, 41 menet van 3 retegben, 2.5mm-es drotbol. Eloszor egy 22A, 800V-os tirisztorral sutottem a kondikat a tekercsre.A kondenzatorokat 220-rol toltottem, egy 40W-os izzoval sorbakotve, a diodahid elott. 7db 220μF-os kondi hasznalok sorbakotve. A nagy tekercssel ameg a tirisztort hasznaltam, a tolteny a tekercs vegebe megallt, mig a kicsi tekercsbol kirepult. Idokozben a tirisztort sikerult tonkretennem, ezert most a kabelt hozzaerintem a kondikhos, es ugy sutom ra a tekercsre. A jovohetig ez a megoldas marad, mert csak akkor tudok szerezni nagyteljesitmenyu tirisztort. A hozzaerintgetos modszerrel eddig ez volt a legnagyobb "serules" amit egy kolasdoboz aljat tudtamejteni a kicsi tekercssel. A kerdesem az lenne, hogy hogyan keszitsek egy jo munkatekercset? Hany menetes legyen, es hogy mikre kell figyelni leginkabb az elkeszitesnel?
Az elkók sorbakötését kerüld el, pláne ennyivel. Csak egyszer mérd ki, hogyan is oszlik el rajtuk a feszültség.
A hozzáérintgetős módszer esetén a kondit visszatölti a tekercs fordított irányban (elkezd oszcillálni valamilyen frekin), és a kondik nem fognak neki örülni. A tekercs meneteinek szorosan egymás mellett kell lennie, kicsi legyen a szórási induktivitása, és ha te hálózati feszültséget használsz, akkor könnyen lehet, hogy több menet kell. Az sem mindegy, hová teszed a lövedéket, nálam pár tized mm is nagyon sokat számított. Megmondani ezt senki sem fogja tudni, nagyon sok paramétert kell hozzá tudni, ráadásul a legtöbb az geometriai.
Üdv
Már én is elég régóta foglalkozok a témával és már az évek alatt beszereztem ezt-azt hozzá. Sok tekercset tekertem már meg eddig, a tapasztalatom a következő: lehetőleg a legvastagabb drótból tekerd meg a tekercset amid csak van, erre több okból is szükség van, az első az hogy elbírja a nagy áramot amit rásütsz a kondiból a másik pedig hogy a lehető legnagyobb áram follyon rajta keresztül, ezáltal nagyobb a mágneses tér amit gerjeszt és a kondenzátor is kisül mire a lövedék eléri a tekercs közepét. Az hogy milyen hosszú tekercset készítel több dologtól is függ,minél kissebb feszültséget használsz annál hosszabb tekercs kell, továbbá akkor is hosszú tekercs az ideális hogyha nagy a kondenzátorok kapacitása, de függ a lövedék súlyától és alakjától. A tekercs menetszámával kompromisszumot kell kötni,minél több menetet tekersz fel annál erősebb mágneses teret gerjeszt, viszont annál nagyobb lesz az ellenállása is ami nem jó, én álltalában 80-120 menetet szoktam feltekerni 5-6 rétegben, eddig ez vált be a legjobban. Lehetőleg egy műanyag csőre tekerd fel a drótot, segít magában a tekercselésben is és a lövedék irányításában is, viszont ne használj túl hosszú csövet sem mert a súrlódás lelassítja a lövedéket mire a végére ér és lehetőleg ne használj vastag csövet, nálam a cső belső átmérője 6mm a lövedéké pedig 5. A kondenzátor kisütésére lehetőleg tirisztort használj és kerüld az összeérintős módszert mert így hamarabb tönkreteszed a kondenzátort, ugyanis a tekercsel együtt egy rezgőkört alkotnak és az elektrolit kondenzátorok nem igazán szeretik azt hogyha fordított polarítással töltjük őket, nekem egy régi orosz tirisztorom van, ha jól emlékszem talán 800V 200A a teherbírása, elég nagy darab, ezt nagyon nehéz tönkretenni, eddig még ellenállást sem hasznàltam a begyújtásához, igaz hogy próbáltam de akkor nem reagált, most közvetlen 12V-ról kapja a gyújtást lassan másfél éve és gyönyörűen teszi a dolgát. Ha valamiben tévedek akkor majd az okosabbak kijavítanak, ezek az én tapasztalataim.
Bocsanat, elitram, a kondikat parhuzamosan kotottem be mind a hetet.
En a tirisztort a gyijtassal tettem tonkre, nem volt megfelelo a gyujtasi aram/feszultdeg.
2mm-es drotbol jo lesz a tekercs?? (konyebb vele dolgozni, mind vastagabbal)
Halli. Hát a gyújtásnak nem minden esetben minden esetben elég egy kapcsoló, egy ellenállás, meg egy táp. Én egy tranós megoldással kapcsolom rá a gyójtófeszt a gatera.
Ehhez a kondibankhoz elég egy 50/600(imp) A-s tirisztor is elég. Ajánlom a BTW69-s típust, és lehet kapni a LOMEX-nál, a HQvideónál, ill. TME-nél. Az utóbbinál vettem 15 ezerért egy gomb tirisztort. Lehetőleg lehetőleg szikszalaggal szigetelt egyszer a drótot, és minden réteg között, mert régen egyszer zárlatos volt az egyik tekercsem és felrobbant 350J körnékén. Az ez egyik darabja 5 centire a nyakamtól. Mutatok egy videót, amiben egy vegyes felhasználású kondibankot teszttelek. Tegyem hozzá, hogy még csak energiának kb 70-60% használtam ki.
Üdv,
Nekem a legvastagabb kábelem 2,5mm átmérőjű volt, én azt használtam fel, mondjuk megküzdöttem vele amíg sikerült feltekercselnem de az eredmény kárpótol. Annó vettem 3 darab 4700µF / 400V-os kondit a lomexben, teljesen feltöltve majdnem 1200J energiát raktároz el, most azt használom párhuzamosan kötve. Sajnos a töltő elektronikámat át kellett alakítanom pénzhiány miatt, a mostani neve CDI gyújtás lett, ezért most csak 250V-ig tudom tölteni, de így is képes átlyukasztani egy rossz CD-t. A tekercselésnél a rétegeket én is szikszallaggal tekertem körbe, nem csak a szigetelés miatt, de így könnyebb tekerni is mert megtartja az előző réteget és nem ugrik szét ha hibázol. A hozzászólás módosítva: Júl 3, 2013
Én 6000µF/400V-s at vettem ott annó 2100huf-ért egyet(coilgun-hoz), majd 4-et 2300-ét, aztán újabb 4-et 2700-ét, és egy 8 kondiból álló bankot hoztam össze, ami 3.8-4kJ-t add le.
Töltőnek szembe fordított trafokat ajánlok.
Üdv
Az már tényleg szép teljesítmény, ha csak 1% hatásfokot nézünk már akkor is 40 Joule mozgási energia. Mellesleg most én is a leválasztó trafómat használom töltőnek, eddig egy saját tekercselésű nagyfrekis trafó + ZVS volt a töltőm, az is gyorsan feltöltötte a kondikat. A tirisztort meg még v@terán vettem ha jól emlékszem 1500-ért a hármat, azt kell mondjam megérte, azért látszik rajta hogy nem mezei 60W-os izzóhoz tervezték, a vezeték ami kijön belőle kb 12mm átmérőjű alumínium sodrony, ezen nem keletkezik túl nagy veszteség. Mellesleg ha minden jól megy nemsokára kipróbálom a két tekercses módszert, azt hiszem hogy úgy fogom szétosztani a kondikat hogy 4700µF indításra a maradék meg a gyorsításra. Az lenne az igazi, hogy ha a gyorsításra 800V-ot használnék, csak félek hogy nem viselné el a tirisztor, eddig 600V volt a legtöbb amit próbáltam vele, de már akkor is szívtam a fogam, hogy mikor adja meg magát.
Régebben én is használtam zvs-t csak nem találtam hozzá elég gyors diódahidat, helyette egy alacsony frekis meghajtást használok.
A nagyobb kondibankomról még készül egy videó. Akkor egy mechanikus kapcsoló volt benne, a trigatron helyet. Csak most szétszedtem a néhány módosítás miatt. Szetszedős videó.
Van benne energia, nekem annó szerencsém volt, nagyjából 1 éve vettem a lomexben előrecsomagolt 100 darab diódát, amikor rákerestem akkor lepődtem meg, mert ha jól emlékszem talán 50ns ultra gyors diódák voltak 100V 1,3A-es kiszerelésben, manapság ezt használom fel diódahídnak és nagyszerűen bevált. Kísérleteztem én is nagy feszültségű és erősségű árammal, hogy mik a hatásai, de az volt a gondom, hogy az 1 méteres vezeték ellenállása komolyan befolyásolta a végeredményt. Végül azt a megoldást választottam, hogy vettem 2 darab 3 eres hálózati kábelt és összekötöttem a 3 erét, így 2 darab elég vastag kábelhez jutottam, viszont ez is drasztikusan lassította a kisülést. Ha coilgunhoz használom a kondenzátorokat akkor úgy oldom meg, hogy mindegyik kondenzátorról jön egy 2mm átmérőjű kábel, majd ezeket csillagpontba kötöm és ez csatlakozik közvetlenül a tekercs egyik feléhez, a másik feléhez ugyan ez csak a tirisztor közbeiktatásával, a tapasztalatom az, hogy így minimális kábelezéssel közel dupla akkora mozgási energiát lehet elérni, mint úgy ha 1 méteres vezetékkel kötöm be a tekercset.
Én most 6-s rézrudat kalapálok lapossá kb 15mm széles, és 1mm lapos.
Csak menet közben sikerült eltörni a faterom kedvenc satuját, mert belefogtam egy acéltömböt, és azon kalapáltam. Emiatt a rezgéstől elrekedt az egyik vezetősín. Most nem mehetek be a műhelybe.
Elkészítettem a kondikat összekötő rézlemez, illetve a gombtirisztort tartó modult, és a meghajtást hozzá.
Mivel máshogy lesznek összekötve a kondik, így át kell építenem a töltőrendszert, és a feszmérőt. Valószínű hogy lesz bemutató/teszt videó is, mert páran kérték. Addig is képek. A képeken egy kb 85J-s teszt kondibakot használok.
Ahogy látom már visszaengedtek a műhelybe, én is érdeklődve várom az eredményeket.
Már össze is van rakva nagyjából. Illetve egy gyors rendszer tesztet.
Öltés, biztonsági kisütés, tirisztor meghajtó teszt, ill. voltmérő kalibrálás. Egy probléma van. A fő táptrafó elkezdett leégni, szóval újabb szétszedés. Addig is pár kép.
Jól néz ki, gratulálok hozzá! A töltési áramot mindenképpen korlátozni kellene, mert minden trafó ugyan arra a sorsra fog jutni, használhatsz mondjuk induktív ballasztot is a váltóáramú körben, például egy rövidrezárt szekunder tekercsű transzformátor, hátha azt könnyebb beszerezni, mint a sok wattos ellenállást. Még annyi, hogy én mindig is óvakodtam a sorosan kötött kondiktól, mindig attól félek, hogy nem töltődnek egyformán az esetleges elhasználódás miatt, elvégre is ezeket a kondikat nem impulzus üzemre tervezték ha jól tudom.
Az a graetz nem melegszik azon a "fa hűtőbordán"? A trafó a kondikat látja el táppal, vagy csak segédtáp?
Áááá, az a túlmelegedés jelző rajta, ha túlhevül akkor a legősibb módon tájékoztat róla, füstjelekkel
.
Melyik trafóra gondolsz? A kicsik a töltők 2×~660-680VAC trafófüzér, kb. 150-200mA töltö árammal. Tehát NEM melegszik, de attól függően a ZVS megtudná főzni.
Az a baj hogy a fő trafó az "ex-tápomból" való és házi tekercselésű, de lehet hogy rakok a mH tartományba eső teherinduktivitás. Többször is kísérleteztem sorba kötött konditöltéssel, és azt tapasztaltam hogy az azonos kapacitás, típusú, ERS-ű, feszültségű, kondik esetén 1-2% eltérés van.
Igaz az elkok nem impulzusra vannak kitalálva, de a legtöbb csavaros NF elkó képes kis mértékben ellenállni. Kíváncsi vagyok, hogy mi van egy ilyen kondiban. Az a helyzet hogy ez a kondibank lesz az impulzus energetikai projektjeim alapja, a coilgun 4.2, ill a railgun 2.0-s projektem is átfog költözni mellékprojektkén olyan néven hogy Coilgun 5.0, ill. railgun 3.0 néven. Lehet hogy induli fogy egy új 4 szegmenses coilgun, és ETG mellékprojekt. Érdekesség: Újabban engem is érdekelni kezdet ez az teardown videó készítés(elektronikai cuccok szétszedése, és bemutatása). A régi coilgun-om kodijárol is készítek egy ilyen videó. Akit érdekli a EEVBlog Youtube csatorna, mindenkép nézze meg.
Sziasztok!
Arról szeretnék érdeklődni, hogy a CoilGun kondenzátor bankját hogy tudom tölteni? A kondenzátor bankhoz tartozik: 1. Kondenzátor bank: 16v 1000 µF 3x 16v 470 µF 5x 2. kondenzátor bank: 16v 6800 µF 5x Szeretném tudni hogy ezekhez milyen töltési feszültség kell, mind 2-t külön. Az 1. bankból a kondenzátorokat egy régi MSI alaplapból szedtem ki, leellenőriztem mindet külön-külön hogy jók-e... A 2. bankból a kondenzátorokat újonnan rendeltem Bővebben: 16v/6800 uF.... Szóval a CoilGun Ezen részénél akadtam el... |
Bejelentkezés
Hirdetés |



















. 




