Fórum témák
» Több friss téma |
Röviden: nem az alak számít. Az axiális akkor praktikus, ha lapos szerelést kell csinálni.
Hello!
- Ha az 555-öt elforgatod balra 90 fokkal, egyszerűsödik a rajzolat. - A stabilizátor kimenetére egy 10..47µF-os elkót és egy 100nF-os kondit is illik tenni. Lehetőleg közel a stabihoz, és az IC táplábaihoz. Mert mind kettőnek szüksége lenne rá. De semmi esetre sem így ahogy most van, mert a kondi jelenleg csak zárlatban van. üdv! proli007
Köszönöm az észrevételt. Mivel szinte egyáltalán ne értek az elektronikához, ezért minden jó tanács jól jön. Átnézve pimi9 tevét, azt hiszem azt valósítom meg.
Hello!
Szerintem is jobban teszed, de arra ügyelj, hogy a motor feszültsége ne legyen több, mint az IC tápfeszültség maximuma. Vagy is 15V-nál kevesebb legyen, mert itt nincs stabi. üdv! proli007
Nem tervezem nagyobb veszültségű motort rátenni és max 5 A fog rajta keresztül menni, azaz a FET-en, de ha célszerű akkor teszek bele egy IC-t.
Hello! Akkor nem szükséges. üdv! proli007
Szia!
Ebben én voltam a bűnos!!! Javítottam, kösz az észrevételt.
Hello! Úgy látom nem látjátok a fától az erdőt..
üdv! proli007
Sziasztok!
A segítségeteket kérném! 12 V -os, autóból kiszedett hűtő-fűtő ventilátor -nak a motorjára szeretnék kötni egy fordulatszám szabályzót. Úgy akarom megcsinálni a motort, hogy 12 V -ról is tudjon menni és 220 V -ról is, mégpedig úgy, hogy számítógép tápegységére akarom kötni, így tud majd menni 220 -ról. Tudtok mutatni egy jó fordulatszám szabályozó rajzot? Segítségeteket előre nagyon köszönöm!
Sziasztok!
Használt már valaki MC34151-es vagy 35-ös IC-t? Az a jelenség, hogy tüzelnek a fetek, ha az ic-vel hajtom! Ha simán a PIC-re teszem a fetet akkor no problem.
Szerintem valamire nem figyeltél oda.
Esetleg ha megadnád, hogy milyen tápról, milyen FET, milyen gate ellenállással, milyen frekivel szeretne működni...
Erre azt hiszem, hogy az összes pwm jó, bár attól függ, hogy mekkora a motor teljesítménye, ha kb. olyan 10-15A -t nem haladja meg akkor egy sima 1 FET 1 555-ös IC megfelelő, de nézz vissza 1-2 oldalt es találsz megoldást.
Én is mondtam, hogy oda teljesen feles leges a kondi. Nem is értettem, hogy minek.
Sziasztok!
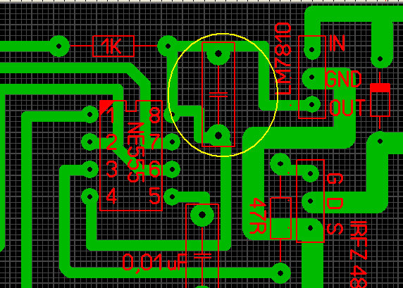
Proli007, ha volna egy perced és rá pillantanál a tervemre azt nagyon megköszönném. Építettem egy nyákot egy másik fórumtárs rajza alapján ,de azon olyan kicsik a távolságok, hogy az nem nekem lett kitalálva. Szeretném, ha olyan személy nézné ezt át aki tényleg ért hozzá. Előre es nagyon szépen köszönöm és bocsánat a szombati zargatásért.
Hello!
Szerintem jó nyákrajzot kaptál, de Te tudod. Viszont írtam, hogy fordítsd el az IC-t balra 90 fokkal. A Fet forrásához veztő sávot vastagítsd meg. A 47-ohm-okat vidd el az útból, hátha hűtőbordát akarsz szerelni a Fet-hez. Akkor útba lesz a panelen, mint ahogy poti körüli alkatrészek is. Nyomtasd ki papírra, és próbáld rá az alkatrészeket. üdv! proli007
Köszi!
Kijavítottam a tervet úgy, ahogy mondtad, már csak rá kell próbálnom az alkatrészeket. A poti nem lesz a lapon az a dobozra kerül. Egyébként a "de Te tudod" az azt jelenti, hogy ez így nem jó, vagy csak úgy odaírtad? Év vevő vagyok minden ötletre, de azt tudni kell, hogy Én viszont minimális ismeretekkel rendelkezem az elektronikáról. Nagyából ott kimerül, hogy ne nyalogasd a konektort. Én vegyész vagyok és egy keverőgépnek a fordulatát kell lecsökkentenem, mert egy olyan aminek lehet csökkenteni az 200.000 pénz. Még ,ha sok nyákot is elrontok, de a végén jó lesz, akkor is sokkal beljebb vagyok, nem is beszélve a tudásról amit itt megtanulok. Tehát nekem itt minden abszolult hasznos, amit tudok értelmezni. Ezt nehogy valaki valami rossznak vélje. A hozzászólás módosítva: Feb 9, 2013
Sziasztok!
Tudtok nekem abban segíteni, hogy... egy 12 V-os DC motort rá akarok kötni egy számítógép tápegységének a 12V-os kivezetésére. És van 4 kábel, Sárga, Piros, és 2 Fekete. Melyik kettőre kell kötnöm?
Sziasztok!
Van egy autóból kiszedett hűtő-fűtő ventilátor motorom és lemértem, hogy hány A. 2 A -t mutatott... lehetséges?? Terhelés nélkül mértem. Ez nem kevés?
Hello!
Terhelés nélkül, a terheletlen áramfelvételét mérted. Így is akarod használni? Gondolom nem. Induláskor ennek a tízszeresét is felveheti. Nézd meg egy kocsinál hány Amper-re van biztosítva.. üdv!
Egy csapágyazott tengelyt fog hajtani, és olyan csiga áttétellel, hogy a dupla fordulatát adja le. Akkor gondolom elég jól meg lesz terhelve. Nem?
Én még nem láttam csigával gyorsító áttételt. Az oda-vissza hajtható csigák speciális menet emelkedéssel vannak ellátva. Mert pont az egyik előnyük, a nagy áttétel, és a visszaforgás gátlás. Ennek itt pont az ellenkezője lesz? Ez elég érdekes számomra, és nem tudom mi indokolja. Emlékeim szerint egy csigánál, az osztás arányt a fogaskerék fogszáma adja. Itt csak két foga van fogaskeréknek? Bár előbb-utóbb igaz annyi lesz neki..
Bocsi... helyesbítek. Ékszíjtárcsa van rajta. És úgy van megcsinálva az áttétel, hogy a meghajtott tengely a motor maximális fordulatának a dupláját adja le.
Amúgy megnéztem az autóban a biztosítékot. 30 A -es van neki berakva gyárilag. Akkor, ha szeretnék ehhez a motorhoz egy pwm ford. szabályzót, hány A -est csináljak? A hozzászólás módosítva: Feb 9, 2013
"Moszkvában Ladákat osztogatnak.. Jaj! Bocs, fosztogatnak."
|
Bejelentkezés
Hirdetés |





üdv! proli007 


