Fórum témák

» Több friss téma
Fórum » Kapcsolóüzemű (PWM) végfok építése
Lapozás: OK   94 / 241
(#) saraha hozzászólása Feb 4, 2013 /
 
Nem röhögni még nincs kész.Csak próba,de a nagy örömre való tekintettel meg kell osztanom veletek életem első D amp-ját.A hűtés provizórikus...viszont elindult másodszorra.
Holnap tekerek egy másik flyback-et 50V ra mert most 30V-ról megy,megcsinálom a hűtést akasztok rá műterhelést aztán majd mutatom a jelátvitelt is.
TAS
Ja ,és kitalálok valamit erre a keresztmetszet dologra mert ez így nem jó......
A hozzászólás módosítva: Feb 4, 2013
(#) saraha válasza saraha hozzászólására (») Feb 4, 2013 /
 
Na, már egy problémát találtam is.A 15uH-s tekercsek melegednek kissé pedig a huzal elég keresztmetszetű, úgy kb:30-60W/8Ohm-on hallgatózok.Gondolom ez nem normális.A chip nem melegszik.
Az mennyire játszik szerepet ebben,hogy a kimeneten 680nF helyett 470nF van?
Meg az ilyen "helyi" puffereket nélkülöztem mert kapcsitápról megy, úgyhogy csak a hidegítők játszanak,úgy gondoltam akkor nem kellenek.
A kis magokat alaplapról bontottam egy menet egy uH volt,úgyhogy könnyű dolgom volt vele.

TAS amp2.pdf
    
(#) lorylaci válasza saraha hozzászólására (») Feb 4, 2013 /
 
A TAS5615-öt már a TI nem gyártja, ehylette, TAS5630-t ajánl, amire van külön topic!
Ajánlom oda írjad!
(#) saraha válasza lorylaci hozzászólására (») Feb 4, 2013 /
 
Jéé,tényleg van.Köszi.
Ja tudom,hogy már nem gyártja csak ez még maradt...
A hozzászólás módosítva: Feb 4, 2013
(#) asdasd. válasza saraha hozzászólására (») Feb 4, 2013 /
 
Ha egy menet 1uH volt, akkor nincs azokon a magokon túl sok menet?
(#) saraha válasza asdasd. hozzászólására (») Feb 4, 2013 /
 
14-15 menet van rajtuk,de be van lőve ind. mérővel.
(#) Ge Lee válasza saraha hozzászólására (») Feb 4, 2013 /
 
Szerintem azok nem kissé melegednek hanem nagyon ha tovább járatod, és nem a huzal hanem elsősorban a mag. Használj inkább ferritet. Kis teljesítményre jók azok az I formájú gyári tekercsek (magjai) is (kisebb flyback tápokban 1cm körüli szokott lenni, monitor tápokban pedig 2x-3x akkora).
(#) rolie válasza saraha hozzászólására (») Feb 4, 2013 /
 
Nem mindegy, mert ha 1 menet 1uH -> AL=1000, ha 15 menet 15uH, akkor AL=66.
L[nH]=menetszám^2 x AL [nH/menet^2]. De ha be van lőve a kész induktivitás, akkor oké.
(#) (Felhasználó 46585) válasza rolie hozzászólására (») Feb 4, 2013 /
 
Vagyis, az induktivitás a menetszám négyzetével arányos. ( Kivéve, ha betelít a vasmag...)
(#) saraha válasza (Felhasználó 46585) hozzászólására (») Feb 4, 2013 /
 
Pont erre gondoltam én is,hogy ez lehet talán a gond.Mert amúgy mind a négy tekercs 15uH +-10%.Bontok másik magokat megpróbálom azokkal.Hangra meg olyan kicsit kásás úgyhogy van mit még rajta működni.
(#) (Felhasználó 46585) válasza saraha hozzászólására (») Feb 4, 2013 /
 
Nem lehet, hogy kicsi a nyugalmi árama és így nagy a keresztezési torzítás?
(#) saraha válasza (Felhasználó 46585) hozzászólására (») Feb 4, 2013 /
 
Erre,ha akarnék sem tudnék válaszolni.Rátettem most szkópra de az eredmény katasztrófa,értékelhetetlen és kész dráma.
(#) saraha hozzászólása Feb 4, 2013 /
 
Egyre rejtélyesebb ez a chip nekem.Nem semmi mérnöki munka azt elismerem.A kásásosád megszűnt, a balanced bemenettel volt valami, nem tudom mi mert az OPA-t kidobtam aztán megszűnt minden probléma.Lehet a BB 1632 nem szereti a szimpla tápot(12V).
Na most kint vagyok a falu szélin itt dübörögtetem.Hogy-hogynem szerintem ezt direkt így tervezték a mérnök urak,hogy a hő nagy részét a tekercseken adja le mert már bepróbáltam a bontott toroidot is minden ló@aszt...az is melegszik.Viszont a chip meg nem nem annyira és tényleg igazatok volt valamilyen úton-módon még a lábai is bírják mert nem ott melegszik....Komoly egy technika nem mondom.Ja amúgy hangilag nem nagy kunszt ilyen szilveszteri buliba való jó hangos a többi nem lényeg....
(#) bjina válasza saraha hozzászólására (») Feb 5, 2013 /
 
próbáld meg bontott pc-trafóval(EI33)1mm légréssel(!) ha lehet litzével (fent többen leírták hogyan készíthető...) Igaz nem kicsi de valószínüleg jó lesz...
(#) lorylaci válasza saraha hozzászólására (») Feb 5, 2013 /
 
Belenzétél a TAS5630 topicba? (akkor miért itt folytatod, még mindig...)
Akkor láttad volna,hogy ezt többen utánépítették, és ment nekik.
Nem jó az induktivitásod, rendelj a Talitól T106-2 magot, és azt tekerd fel 1mm huzallal egy rétegben. Tökéletes lesz.
A mintakapcsolás T94-2 magot használ.

A lbáak jóhogy bírják thermal enhancehd TSSOP tok, erre van tervezve.
(#) lorylaci hozzászólása Feb 10, 2013 /
 
Fejlemények a HIP4080A ügyben:
- Felratakm a "bordát", így 47V tápról is kivezérelhető maxon 8 Ohmon, jelentős melegedés nélkül (40C körül van a borda folyamatos hajtás után)
- Gondolkodtam azon, hogy a komparátor bemeneti feszütlségtartmánya 0-12 V, és most kb 0,5-3,5V között van jel. Később a táp 70V körül lesz így várhatóan ez 1,5-4,5V lesz. Esetleg negatívan befosálja ez a komparátor válaszát? A visszacsatolás módosításával is belőhető, hogy a tápközépen (6V) legyen üresjárataon a bemenet, de ekkor csökkente a feszültségerősítés jelentősen.
- Most az In+ és az In- bementek között van egy 100p RF stopper kondi. Ez lassítja -e a komparátor válaszát?
(#) (Felhasználó 46585) válasza lorylaci hozzászólására (») Feb 10, 2013 /
 
A 100pF-os kondi már egy kicsit lassítja a jelet a komparátor bemenetén. Persze, ettől a komparátor még ugyanolyan gyors marad. De ez a kondi a fázismenetbe is beleszól egy kicsit, illetve attól függ, mekkora impedanciák vannak előtte. Ez most önrezgő? Ha igen, akkor ezzel a kondival jótékonyan lehet befolyásolni a frekit is. Ez csökkenni fog, cserébe viszont kevesebb zavar lesz a komparátor bemenetén. Szóval, lehet ezzel játszani.
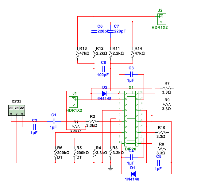
(#) lorylaci válasza (Felhasználó 46585) hozzászólására (») Feb 10, 2013 /
 
Itt van a bemeneti rész kapcsolása, kicsit kusza elismeresem. A 6 és 7 láb a komparátor bemenetei. A 3,3 ohm ellenállások mennek a FETek gatejáre. Felül a J2 csatlakozó az a kimenetről jön. Jól látható a visszacatolsá RRC köre, ami a fázistoló tag.

A 100p kondit direkt azért raktam be, hogy a nagyfrekvenciás zajokat, és a kimenetről visszajövő kapcsolási tranzieseket csillapítsa. A célom az lenne, hogy minél nagyobb moduláltságig menjen el a cucc (most 85% és 15% kitöltési tényezőnél kezd jönni a modulációs hiba).
Kapcsolóüzemű tápról (LLC konverter) járatva a cuccot most a fülesben egyáltalán nem érzékeltem zajt. Szóval szükség esetén ezt a kondit csökkentetem (amíg nem kezdek zajt érzékelni).
(#) (Felhasználó 46585) válasza lorylaci hozzászólására (») Feb 10, 2013 /
 
Így van, jó ez.
Most akkor két helyről kapja a bemeneti jelet? Vagyis, ezek egymás inverzei? Akkor már működnie kellene a BD modulációnak...( ha jól emlékszem a szimulátorbeli dolgaimra ) Ha nem két helyről, akkor köss egy fordítóerősítőt valamelyik 1 u-os kondi elé. Nagyon kiváncsi vagyok...
(#) (Felhasználó 46585) válasza (Felhasználó 46585) hozzászólására (») Feb 10, 2013 /
 
Ja, nem jó. A BD modulációhoz kellene még egy komparátor. Bocs, elnéztem.
(#) lorylaci válasza (Felhasználó 46585) hozzászólására (») Feb 10, 2013 /
 
Most azt csinálom, hogy a lapotopmamal generálok egy szinuszt, amit a bal odlali csatornába invertálok, és úgy küldöm rá, szóval szimmetrikus jelet kap.

Legutóbb elég nagyok voltak a tullövések, valamint a kimeneten a kapcsolási tranziens nagyobb volt, mint a vívőfrekvenciás maradék. Sőt belengés is volt (amit persze a szkópom márnem lát jól), ezrét beraktam 220pF 47 Ohm snubbert. Mellékelem az eredményt, ez már szerintem elég barátságot. (eddig csak a egy 1µF fólia kondi volt közevetlenül a felső FET D és alsó FET S között, amit most levettem, hogy berakhassam a snubbert, de mindjárt azt is visszarakom)
(#) highand hozzászólása Feb 10, 2013 /
 
Ezt próbálta már valaki? Gyári ajánlás szerint lyukszerelten van kivitelezve, szóval elvben probléma mentes az után építése.
IRAUDAMP7S
(#) lorylaci válasza highand hozzászólására (») Feb 10, 2013 /
 
Nem próbáltam, de van nagyon sok árult kínai modul, ami ugyanez.
(#) (Felhasználó 46585) válasza highand hozzászólására (») Feb 10, 2013 /
 
Nekem nagyon drágának tűnik.Ha egyenként szerzed be az alkatrészeket biztosan olcsóbb.
(#) highand válasza lorylaci hozzászólására (») Feb 10, 2013 /
 
Megnézve a kapcsolást, lehet, hogy ebből lesz a D osztály Quad405-je.
(#) (Felhasználó 46585) válasza highand hozzászólására (») Feb 10, 2013 /
 
Ebből? Biztosan nem. Ez egy nagyjából szokványos elrendezés, semmi olyan nincs benne, ami egy igazán minőséget képviselne. Egyébként, ezek nagyjából egy kaptafára készülnek és mindegyik nagyjából ugyanazt tudja, legalábbis műszeresen. Amiről el tudnám képzelni, hogy több, jobb, az a BD moduláció, de az nincs ilyen előregyártott kivitelben... meg ekkora teljesítményre sem, illetve vannak korlátaik.
Persze, ez nem azt jelenti, hogy rosszak, sőt, ha jól vannak megépítve, hihetetlenül jól szólnak. Egy AB osztályt szerintem simán lepipálnak. De ilyet lehet diszkrét alkatrészekből is csinálni, amiknél megvan az az előny, hogyha bármi az eszedbe jut, akkor könnyen át lehet olyanra alakítani.
(#) lorylaci válasza highand hozzászólására (») Feb 10, 2013 /
 
Ez egy önrezgő, hiszterézis moduláció, vannak előnyei és hátrányai.
Előnyei:
- a kapcsolófrekvencia kevésbé változik a kivezérléstől
- a rá vonatkozó szabadalom már lejárt (ha üzletet akarszbelőle csinálni, akkor ez fontos)

Hátrányai:
- az LC szűrőkör terhelőimpedanicától függően befolyásol a magas tarotmányban ha nem terezed elég magasra, ami meg az eredméynei, hgoy a kapcsolófrekvenciát is feljebb kell vinned
- a minőség jelentősen függ egyszerre a hibaerősítő, a komparátor és a szintetoló FET meghajtótól. (míg UcD-nél csak a komparátor és meghajtás)
- a hiszterézis oszcilláció tipikusan kevésbé vezérelhető ki azonos torzításig, mint az UcD (az UcD-nél az LC utáni visszacatolás jól diktál)

Én még mindig a fázistolásos önrezgőre (cirka UcD) szavazok. Egyszerűbb és jobb.
A hozzászólás módosítva: Feb 10, 2013
(#) lorylaci válasza lorylaci hozzászólására (») Feb 10, 2013 /
 
Kipróbáltam 63V tápról. Ekkor már nem tudtam teljesen kivezérelni, mert a laptopom nem tud elég jelet adni neki, ezért módosítottam a bemenetet kicsit. Ekkor a nyugalmi áramfelvétel 40mA volt.
Ez még egy régi nem szabályozott tápom volt, így kb 60-55V-ra esett terhelésnél, ekkor kb 150W-ot tudtam kivenni 8 Ohmba (szóval továbbra is kb 85% kitöltésig tud elmenni), mielőtt torzítást láttam volna.
220W-nál már vágta a szinusz tetejét (ami kb a 10% torzítás lehet, így ránézésre). A teljesítményadatokat a Velleman HPS10 szkópom adja (ami méri a feszültséget és azt konstans 8 ohm terhelésre számolja).
A HIP4080A nem melegedett jelentősen, jelezve hogy bírja a hajtást és a tranizenseket is. Egy teszt még hátravan, a 72V, ez lesz a legmagasabb tápfesz amivel tesztelni fogom. De ehhez mindenképpen csinálni fogok egy külön LLC konverter tápot, hogy terhelésnél se essen. Ekkor kb 250W-ra számítok 8 ohmba, torzítás nélkül, és kb 350W-ra 10% torzítással.

A modul amúgy jól vizsgázik: kicsi a zaja (kisebb mint a cikkes modulnak), a Coilcraft speckó tekercsek nem melegednek. Megfelelő táppal 4 Ohmba remek teljesítményre számítok
A vezérlés azért is van direkt külön nyákon, mert fogok tervezni ugyanehhez a főnyákhoz egy másik vezérlést is, ami más IC-re fog épülni, és ott mrá nagyobb tápfesz is mehet majd.

Engem egyelőre meggyőzött a teljeshíd használata.
(#) (Felhasználó 46585) válasza lorylaci hozzászólására (») Feb 10, 2013 /
 
Persze... a teljesítmény a feszültség négyzetével arányos...
(#) lorylaci válasza (Felhasználó 46585) hozzászólására (») Feb 10, 2013 /
 
Igazából arra voltam kiváncsi, hogy a tápfesz növelésével jelentkezik -e valami új probléma, ami eddig mondjuk nem volt. (pl a tullövés ellövi a HIP408A-t )

A korábbi cikkes modul nyilvánvaló hiábaja, hogy az egész komparátor, szinteltoló, IR2110 kör annyira lassú, hogy a modulációs hiba túl hamar megjelenik (max 80%-os kitöltési tényezőig tud elmenni modulációs hiba nélkül).
Következő: »»   94 / 241
Bejelentkezés

Belépés

Hirdetés
XDT.hu
Az oldalon sütiket használunk a helyes működéshez. Bővebb információt az adatvédelmi szabályzatban olvashatsz. Megértettem