Fórum témák
» Több friss téma |
És tessék egy pár kép az én müködö példányomrol.
Láthato a trafo is rajta aminek a primer tekercse gyári, a szekundert én tekertem, 2x1mm és 8,50v. Remelem segitetenek ezek az infok.
Nem akarlak elkeseriteni, de ijen panelem nekem is van megmaradva még néhány darab
félig szétszedve. Ezeket a panelokat Nagyváradon gyártoták egy idöben addig mig le nem selejtezték az egészet mert szériahibásak. Akor vásároltam meg tölük 1 egész raklapal abbol amit töbek közöt te is feltetél. Amugy ha tieden is látszik akor a DONG YANG cég készitete. sokat kisérleteztem velük de nem tudtam életre kelteni egyet sem. De azért sok sikert kivánok hozzá és ha sikerrel jársz ha megkérlek megosztanád velem a tapasztalatodat?
Az mit takar, hogy nem sikerült életrekelteni?!
ez a tv 5évig működött... megy most is csak be kell "melegedni"-e )) Egy kondi púpos volt, kicseréltem, utánna ment pár napig azóta csak 10perc szivató után ) de utánna megy akár egész nap is... (Gyerekszobába... )
Ha van még ilyened akkor a két táp ic-ből küldhetnél, próbának ....
A hozzászólás módosítva: Jan 26, 2013
Jó lett! Bár az 1mm-es huzal nem gyenge egy kicsit mert 10-15 ampert is szedhet akár az aksiról.
Szia!
Biztosan azért füstöl, mert kicsi a teljesítménye. Bővebben: Link
Innen van az ötlet de a rajzban sincs jelölve hogy nagyobb teljesítményű kellene, és ahova pedig kell mindenhol jelölték.
Szia R8-asnak neked hány watos ellenállás van betéve?
Elkészült az enyém is itt van pár kép róla: Köszönöm a segítséget reloop-nak ! A hozzászólás módosítva: Feb 6, 2013
Szia. A tegnap egy gyors tesztelés alá vetetem az én épitményemet. A kimeneti feszültséget én
AC 238V-ra állitotam, amit tud is nagyon szépen megtartani. Na de ami az első mérésem volt az az űresjárati áramfelvétel, ami 0,30A fojamatosan. A 150-160W teljesitmény leadására kb. 13-15 ampert vesz fel, és nálam itt még jol is birták a tranyok és a trafo is. Aztán kiprobáltam egy 500W- os furoval miközben Al lemezt furtam át sikeresen. Számomra megdöbentö volt a siker, hogy képes volt müködtetni egy 500W-os furogépet. De viszont a feszültség leesett 210-200V-ra. A melegedés jelenkezet a trafoban elég rendesen, na meg a tranyok se maradtak le, hevültek szépen. Az én tesztelésemböl azt a következtetést vontam le,hogy ez a rajz nagyon jó, sőt egy jobb trafoval na meg ventilátoros hűtés mellet akár képes lehet tartos 500W teljesitményt leadni 230VAC megtartva stabilan. A te R8-asod depi52 jo kelene, hogy legyen. Ha megyfigyeled az én képemen amit feltetem jol látszik, hogy én 100Ohm/0,5W-os ellenálást használok. Véleményem szerint a D7-es alkatrészedel lehet gond. Nem vetted észre, hogy esetleg 2-3 perc után kezd melegedni? Nekem rengetem gondom volt vele, mig meg nem néztem a D7 adatait, akor cseréltem le egy hasonló nagyságu feszűltséget és nagyobb árameröséget elviselöre, azota tökéletesen müködik.
Szia ez remek hát pár ismerős szerint a trafó nem meg felelő és azért csökken a fesz na de a D7 mire szolgál konkrétan és nem üzemelt sokat na de még kifogom a későbbiekben cserélni a tranyókat mert lehet azok forrasztás közben száltak el nem tudom és viszont az R8 terhelés alatt nem melegedett, ez számomra érdekes az IC-k jók a körülötte levő diódák ellenállások is bekötés megfelelő nemtudok már mire gondolni remélem a tranzisztor cserével megoldódik a gondom, csak azt majd suliban fogom inkább cserélni itthon tápom sincs sajnos megfelelő.
Üdvözlök mindenkit, egy kis segítséget szeretnék kérni tőletek!
Nos arról lenne szó, hogy én egy olyan invertert szeretnék készíteni ami hálózatról megy, jogos, a kérdés, hogy annak mi értelme van. Az lenne az értelme, hogy van nekem itthon egy szünetmentes tápból kiszerelt inverter trafóm és azt nem akkumulátor+DC elektronikával hajtottam meg, hanem egy egyszerű elég erős 12V-os váltóáramú trafóval (ez a trafó dupla huzallal van megtekerve 2.5-ös vastagságú rézdróttal 12V-ra szóval nem hiszem, hogy gyenge lenne). A művelet be is jött mert a 400W-os 3A-es inverter trafóm meghajtotta a Tv-t, a kis 200W-os tápegységű számítógépemet (persze külön, külön)! És a fő kérdésem az lenne, hogy mivel észrevettem, hogy a hűtőládák fogyasztanak a legtöbbet mert van belőle 3 is örömömre! Ehhez szeretnék egy régi hegesztő trafót úgy újratekercselni ha egyáltalán lehetséges, hogy egy olyan inverter trafót kapjak, ami AC 12V vagy 24V-ról 230V-ra alakít áramot olyan 13-16A-es erősségűt, mert ugyebár induláskor elég sok áramot fel tudnak venni ezek a hűtőládák, főleg ezekhez szeretnék kitalálni valamit! azért gondolkozok ilyeneken, mert akkor csak azt a 40-50W-ot kellene fizetni a 3 hűtőláda után! Szeretném leszögezni, hogy az itt leírtakban egyenáramról nincs szó! ![]() Előre is köszi!
A nagyon bika 12V-os trafódba ingyen megy az áram? Minden átalakítás veszteséggel jár, Te meg kétszer akarsz transzformálni? Mert ezt úgy hívják transzformátor.
A hozzászólás módosítva: Feb 23, 2013
Idézet: „akkor csak azt a 40-50W-ot kellene fizetni a 3 hűtőláda után” Egészen biztosan rosszul gondolod. Ha most X Wattot fogyasztanak, akkor a megoldásoddal a fogyasztás X+Y Wattra fog nőni, amiből az Y Watt az a teljesítmény, ami a trafó+inverter pároson hővé alakul. Energiamegmaradás törvénye, általános iskolai fizika, 6-7. osztály. Ha nem ezt méred, akkor hibás a mérésed!
na várjunk, de a hűtőládának semmi köze nem lenne a hálózati áramhoz közvetlenül! Csak a trafókon keresztül, akkor is ugyanannyit fogyasztanának?
Mert hasonlóképp lenne megoldva: Trafó 220V--->12V ----> inverter Trafó 12V---->220V ----->fogyasztó (hűtőláda) A számítást értem mert a hűtőláda plussz trafó páros, de hogy lehet az, hogy nem fogyasztana kevesebbet? Hát az a trafó ami 220-ból csinál 12V-ot az nem fogyaszt 130W-ot vagy így mégis? A hozzászólás módosítva: Feb 24, 2013
4000W-os 12V ->230V-ra alakító invertert szeretnék építeni, mert elég bitang súlyos árban láttam csak (200 000 Ft körül), és nem hiszem, hogy tényleg ennyibe kéne kerülnie. Olvasgattam amiket írtatok, de sajnos (még) annyira nem értek hozzá (A vezető, a NYÁK, meg a fogyasztó szintjéig jutottam).
![]() Szóval ha tudom melyik kicsi hengert hova kell forrasztani akkor meg tudom építeni, de addig is el kéne jutnom valahogy. (Tudom, hogy a gugli a barátom, de az mindig ide dobott ki vagy csak nem jó dolgokat keresgélek). Valamint még kérdésem lenne, hogy egy 180 AH-s akksiról ez kb mennyi ideig menne? (~3800W-os kihasználtság esetén) Elnézéseteket kérem a hozzá-nem-értésem miatt, én igyekszem kikupálódni!
A fogyasztó nem tud róla, hogy előtte vannak átalakítók; ha 220V-ot kap, akkor X Wattot vesz fel. Akár inverterből, trafóból, akár a hálózatból közvetlenül kapja azt a 220V-ot.
A trafó + inverter pedig nem tud a "semmiből" teljesítményt/energiát varázsolni, tehát ami kijön a kimenetén, annak a bemenetén be is kell mennie (ill. picit többnek kell bemenni, mert még veszteségük is van, azt is pluszban be kell táplálni). Ezt hívják energiamegmaradás törvényének.
Muszáj így, nem lehetne más megoldást, mert ez kb. fél órát menne (átalakítási veszteség is van).
Van itt egy pár kérdés/problémakör, amit nem gondoltál valószínűleg végig.
Az egyik, hogy színuszos inverterre van-e szükséged - ez a használt fogyasztótól függ. Van, ami elviseli a nem színuszos jelalakot, és van, ami nem viseli el. 4kW-os nem színuszost szerintem ennél olcsóbban is lehet készen kapni (mint amit írtál), talán még színuszos is van ennél olcsóbban. De egy ennél is fontosabb kérdés, hogy a 3800-4000 Wattos fogyasztód indulásnál mennyi időre, és mekkora többletteljesítményt igényel. A problémás fogyasztók ebből a szempontból a motorok, ill. minden motort használó fogyasztó (pl. fúrógép, flex, kompresszor, szivattyú, hűtőgép). Nekik külön segítség nélkül induláskor 5x-10x-es teljesítményre van szükségük! Ehhez szinte biztosan felül kell méretezni az invertert. Az már a konkrét típustól (kapcsolástól) függ, hogy mekkora extra teljesítményt és mennyi időre visel el, úgy kell választani/méretezni, hogy az adott fogyasztó még beleférjen. Egyébként papírforma szerint ekkora teljesítményt max. fél órát bírhatna az az akksi (ennyi energia fér bele), de a valóságban ennyit se fog bírni, már ha autó/teherautó akkuról beszélsz, mivel az nem arra van tervezve, hogy 1 percnél tovább ilyen durván megterheljék. Szerintem 5-20 perc várható tőle.
Sajnos máshogy nem nagyon, de ha 15-20 percet kibír akkor nekem csutkatökéletes! Utána úgyis töltődik az akku amíg tele nem lesz.
Ha ilyen súlyos árban láttad, annak okának kell lennie, nem gondolod? Az invertered üzem közben 300 A -t vesz fel folyamatosan, ekkora áramnak a kapcsolgatása megfelelő védelemmel, és tartalékkal, nem kezdő feladat. Már az alkatrészek sem a hétköznapi kategóriába tartoznak, így az áruk sem.
A hozzászólás módosítva: Feb 24, 2013
Fűtőszál veszi fel szerintem a legnyagyobb teljesítményt arányaiban, aztán van még egy hűtőventi is, de az sztem max 150W.
És a gyártó, forgalmazó, szállítócégek hasznáról nem is beszéltünk!
Tudom, hogy nem olcsó, de reméltem, hogy azért olcsóbb ha megcsinálom. Köszönöm, hogy aggódsz a biztonságomért, és biztosíthatlak, hogy nem fogok felelőtlenül eljárni!
Mért kell fűtőszálat 230V-ról hajtani? Párhuzamosítás nem lehetséges?
Idézet: „Fűtőszál veszi fel szerintem a legnyagyobb teljesítményt arányaiban” Az jó, annak nem kell színuszos, továbbá nincs túl nagy indulási extra igénye. Viszont megkockáztatom, hogy olcsóbb lehet átalakítani/lecserélni olyan fogyasztóra, ami 12/24V-ról üzemel, és akkor megúszod az átalakítási veszteséget, ami egyébként hő formájában jelentkezne, tehát végülis akár hasznosítani is lehetne... A hozzászólás módosítva: Feb 24, 2013
Na, várjunkMondatkezdés nagybetűvel., ha azt akarod, hogy hálózat-független legyen a hűtőd, akkor leválasztó trafó; 230V be, 230V ki, megfelelő teljesítménnyel (egy kis veszteség ekkor is lesz, de elhanyagolható).
Helló -Thomson-!
Idézet: „A számítást értem mert a hűtőláda plussz trafó páros, de hogy lehet az, hogy nem fogyasztana kevesebbet?” Szerinted a hűtőládák honnan vennék a számukra szükséges teljesítményt, ha nem a hálózatból? A trafóidból?
Hát onnan gondoltam!
![]() Úgy látom, ez nem megvalósítható... ![]() Nem tudom, hogy hogy legyen na mindegy, köszönöm a felvilágosítást mindenkinek! A hozzászólás módosítva: Feb 24, 2013
Üdv mindenkinek!
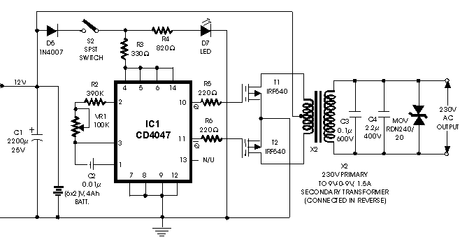
Egy kérdesem volna, megépitettem az alábi kapcsolást müködik rendesen kb 200w-os terhelésnel 10-15 voltol esik idáig minden rendben csak a pc nem akar beindulni rola,felpörögnek a ventik dolgozik a merevlemez de a videokártya nem ad ki jelet.Miért? |
Bejelentkezés
Hirdetés |






ez a tv 5évig működött... megy most is csak be kell "melegedni"-e 







