Fórum témák

» Több friss téma
Fórum » Házilag építhető fémkereső
Lapozás: OK   71 / 272
(#) mateatek válasza Yowie hozzászólására (») Feb 17, 2013 /
 
Levegőben én egy 20 forintost 5-10 méterről érzékelek, lapjával. Élével ez sokkal kevesebb. Talajtesztben már elvérzek teljesen. (ez miatt is használok fémkeresőt) Ez a gép is jó a levegőben, de kíváncsi lennék egy föld-érme tesztre is.
A hozzászólás módosítva: Feb 17, 2013
(#) kirally válasza mateatek hozzászólására (») Feb 17, 2013 /
 
Ha kicserélném az NPN tranzisztort N-csatornás MOSFET-re akkor kellene valamit változtatnom a kapcsoláson?
Ha nem, akkor hogyan kössem be a mosfetet ill. melyik típust ajánlanád?
Azt én is olvastam hogy 16 méter hosszú kell, érmékhez, hasonló nagyságú fémekhez mekkora átmérőt ajánlanál?
(#) Ge Lee válasza kirally hozzászólására (») Feb 17, 2013 / 1
 
Igen. Ahhoz hogy a FET kevés veszteséggel kapcsoljon be, a gate kapacitását a miller plató fölé kell tölteni és lehetőleg minél gyorsabban (vagyis nagy árammal). De ami még lényegesebb az a kikapcsolás, ugyanis ennek sebességétől (is) függ, hogy mekkora feszültség fog indukálódni a tekercsben. Kapcsolóüzemű tápokban azt csinálják, hogy egy tranyóval rövidre zárják a gate kapacitást, így az nagyon gyorsan ki tud sülni. A megfelelő méretezésnek az lesz az eredménye, hogy a tekercsben a néhányszor 10V helyett néhányszor 100V fog indukálódni, vagyis jóval érzékenyebb lesz a műszer.
(#) mateatek válasza kirally hozzászólására (») Feb 17, 2013 / 1
 
A T2 kollektorába csak egy ellenállást tennék, a kolleltor és a test közé, mondjuk 250 ohmosat. A kollektor és az ellenállás közös pontjába csatlakozna a FET gate-je.
Ha érmét akarnék PI géppel szedni, akkor 30 centi átmérőjű tekercset csinálnék a gépre.
(#) mateatek válasza mateatek hozzászólására (») Feb 17, 2013 /
 
Gee Lee elmondta az igazat. A saját gépemben a FET-et egy TLC555-ös áramkörből épült Schmitt-triggerrel hajtom meg
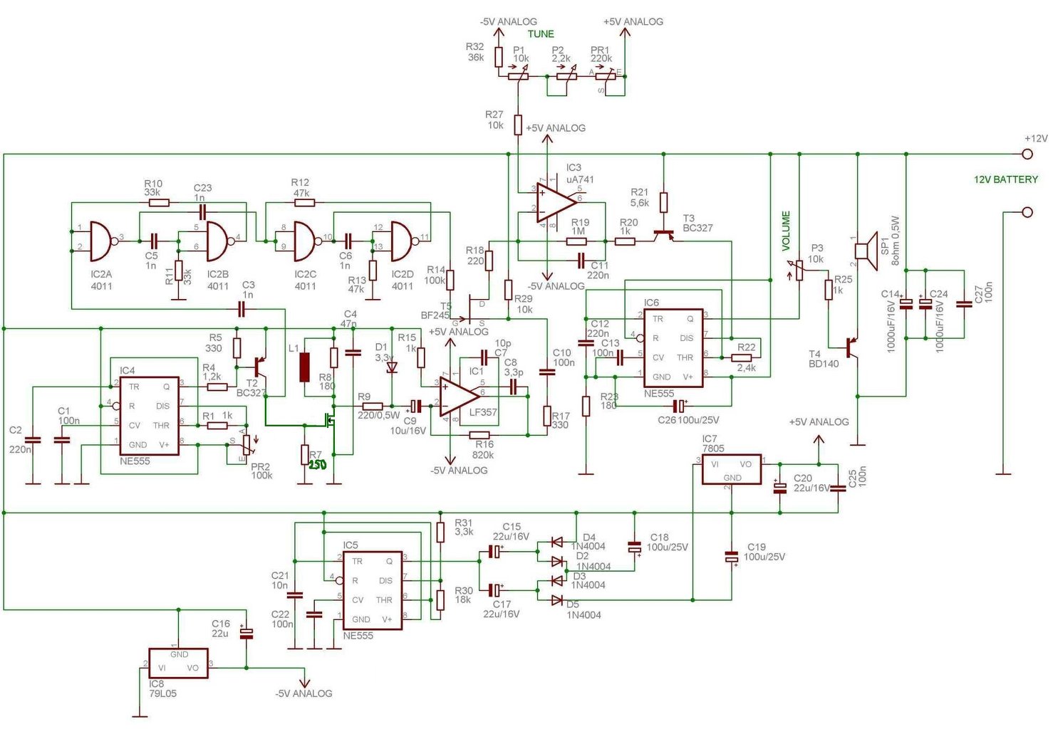
(#) kirally válasza mateatek hozzászólására (») Feb 17, 2013 /
 
Kérlek rajzold be nekem!

Köszi előre is!

48787.jpg
    
(#) mateatek válasza kirally hozzászólására (») Feb 17, 2013 / 1
 
IRF740 jó bele.

PI_kereso.jpg
    
(#) kirally válasza mateatek hozzászólására (») Feb 17, 2013 /
 
Nagyon szépen köszönöm!
(#) arion válasza kirally hozzászólására (») Feb 17, 2013 /
 
A gép amit választottál, kísértetiesen hasonlít (elvében) a magyar "Equinox" nevű csodára.

A legnagyobb baja az egyfokozatú mintavevő, emiatt instabil, minden környezeti hatásra érzékeny, gyakorlatilag használhatatlan géped lesz.

Mikor megépítettem a hasonló készülékemet sok éve, kétszer örültem neki. Egyszer mikor elkészült, majd még egyszer amikor az első keresőzés után nagy ívben elhajítottam......
(#) kirally válasza arion hozzászólására (») Feb 17, 2013 /
 
Akkor milyet ajánlasz?
Az nem baj, ha nem szelektál, csak jelezze a fémet a föld alatt kb. 15-20cm-re.
És könnyen megépíthető, lehetőleg részletes leírással, Nyák-tervvel.
A hozzászólás módosítva: Feb 17, 2013
(#) iZsolti hozzászólása Feb 17, 2013 /
 
Helló!

Tudnátok mondani egy oldalt (külföldi is lehet) ahonnan lehetne rendelni fémkereső kit-et, tehát össze van készítve minden csak össze kell forrasztani. Vagy ha ilyen nincs, akkor egy viszonylag egyszerű rajzot meg alkatrészlistát amit érdemes megépíteni. Nem akarok mélyre ásni, elég ha 200 forintost 20-25cm-rő jelzi. Fejet meg barkácsolok hozzá. Előre is köszi!
A hozzászólás módosítva: Feb 17, 2013
(#) mateatek válasza arion hozzászólására (») Feb 18, 2013 /
 
Idézet:
„A legnagyobb baja az egyfokozatú mintavevő, emiatt instabil, minden környezeti hatásra érzékeny, gyakorlatilag használhatatlan géped lesz.”


Ezen a mondaton sokat gondolkoztam. Tény, hogy a kettős mintavétel jobb, de nem szüntet meg minden környezeti hatást. Nem hinném, hogy egy egyszeri mintavételezésű gép használhatatlan lenne. Nekem is van egyszeres mintavételű gépem, és nagyon jól teljesít (a PI korlátain belül értendő), és használható.
(#) hangya hozzászólása Feb 18, 2013 /
 
Sziasztok!
Surf fémkereső építésébe kezdek. A képeken a kezelő potik sima potméterek. Az lenne a kérdésem, hogy érdemes lenne-e a hatékonyság , érzékenység miatt helikális potit alkalmazni, vagy felesleges? Ha igen , akkor melyik pozícióra? A fej adatairól nem sok infót találtam. 20cm átmérőre kb 25menet 0,3 vagy 0,6-os huzallal jó lehet? A fej összekötésére a tv-hez használatos koax kábelt gondoltam gyárilag ráöntött dugókkal. Köszi.
(#) mateatek válasza hangya hozzászólására (») Feb 18, 2013 /
 
A helipoti felesleges. A huzalból, ha csak ez a kettő van, akkor inkább a vastagabbat használd. Kábelnek RG58.
(#) hangya válasza mateatek hozzászólására (») Feb 18, 2013 /
 
Köszi a választ. Ezt az RG58-at sokszor emlegetitek. Elvileg ez a koax kábel , mint amit én említettem, vagy tévedek?
(#) mateatek válasza hangya hozzászólására (») Feb 18, 2013 /
 
Az RG58-nak sodrott harisnyás árnyékolása, és sodrott, hajlékony belső ere van. A tömör erű, vagy alu árnyékolású koax nem jó, mert törik, vagy nem forrasztható.
(#) hangya válasza mateatek hozzászólására (») Feb 18, 2013 /
 
Így már világos . Az enyém akkor duplán nem jó ,mert tömör is meg alufóliás is.
(#) Eticsiga válasza hangya hozzászólására (») Feb 18, 2013 /
 
(#) kirally válasza mateatek hozzászólására (») Feb 18, 2013 /
 
Még azt szeretném kérdezni, hogy magát a tekercset, azt hogy tekerjem meg? egy sorosan, menetet menet mellé szorosan?
És akkor a külső, vagy a belső átmérő legyen 30 cm?

Köszi.
(#) arion válasza mateatek hozzászólására (») Feb 18, 2013 /
 
Szia.

Azért írtam ezt hogy megóvjam a csalódástól az új ápoltunkat. Legalább 3-4 de lehet hogy több változatot is építettem ilyen konstrukcióból, egyik sem vált be. Nem mondtam hogy használhatatlan, csak azt hogy "gyakorlatilag használhatatlan". Működni fog... de nem igazán lesz öröme benne. A kettős mintavétel az alap, akkor inkább építsen surf-öt, az sokkal jobb gép. Ha be tudja szerezni, akkor ide a legjobb a J113 fet, két darab szembe fordítva és pillanatragasztóval összeragasztva.
(#) mateatek válasza arion hozzászólására (») Feb 19, 2013 /
 
De arra a kérdésemre nem válaszoltál, hogy az egyszeres mintavételű gép miért érzékenyebb a környezet változásaira, mint a kétszeres mintavételezésű gép. Mert erre a kérdésre, bármennyit is próbáltam keresni, nem találtam sehol választ.
(#) arion válasza mateatek hozzászólására (») Feb 19, 2013 /
 
Sajnos a válaszra én sem jöttem rá, de a gyakorlat ezt igazolta. Sokat kísérleteztem a megoldással, hőkompenzálás, tápfeszültség stabilizálás, LDO szabályzó, tápszűrés, ... valamit javult a gép, de nem lett az igazi. Valahol a mintavételezésnél van a kutya elásva, sztem az a baj hogy az egyszeres mintavétel miatt a jel egy adott szakaszából vett minta, a környezettől, kábelmozgástól, fej-föld távolságtól függően, fals jeleket is tartalmaz, amit a következő fokozat máris erősít. Így nehéz behatárolni hogy valós jelet lát a gép, vagy csak az emlitett változásokra reagál. Próbálkoztam azzal is hogy a mintavétel idejét változtatom, gondolva arra túl hosszú, de akkor meg alig reagált valamire. Kettős mintavételnél eleve más az impulzusok hossza, amiből a differenciál erősítő a felesleget máris kiejti, ezért stabilabb a rendszer. Ezek csak feltételezések, de sztem kb ez lehet a valóság....
(#) mateatek válasza arion hozzászólására (») Feb 19, 2013 /
 
Én két egyszeres mintavételezésű gépet építettem. De most az Equit ne hozzuk föl. Tehát inkább csak egyet. De az mentes volt ezektől a hibáktól. a Puls Star-G ez a gép nevezetesen. Egyszeres mintavételezésű, de gyakorlatban frankón használható gép. Nem rosszabb, mint a Delta Pulse, sőt, kis fejjel jobb. (vagy én csináltam nagyon gagyira a deltát)
(#) hangya hozzászólása Feb 19, 2013 /
 
Sziasztok!
A Surf-hoz megvettem az alkatrészeket. A nagy Kecskeméten nem lehet 7660-ost kapni.
Ez az ic a -5V előállításáért felel. Nem lehet netán 7905-tel megoldani? Vagy rendeljek kínából ilyen ic-t ?
(10db-ot adnak 1 áráért)
(#) mateatek válasza hangya hozzászólására (») Feb 19, 2013 /
 
A 7905 egészen másra való, mint a 7660. Ezt az IC-t mással nem tudod helyettesíteni, hacsak át nem tervezed a nyákot.
Ne menjél Kínába ez miatt, a hestore.hu-ból tudsz szerezni, de szerintem bármelyik üzletben rendelnek neked, ha éppen nincsen.
(#) hangya válasza mateatek hozzászólására (») Feb 19, 2013 /
 
Köszi ,akkor ilyet fogok beszerezni , addig is lesz mivel foglalkoznom.
(#) Yowie válasza mateatek hozzászólására (») Feb 20, 2013 /
 
A Puls Starból van sok verzió, némelyik igen bonyolult és kiforrott, így nehéz összehasonlítani.
(#) mateatek válasza Yowie hozzászólására (») Feb 21, 2013 /
 
Ez a gép nem a legkiforrottabbak közé tartozik. Megépítés után néztem át alaposabban, kritikusabban a kapcsolását. Alapjaiban rontotta el a konstruktőr a gépet. Vagy keresni lehet vele, vagy szelektálni. Egyszerre nem megy a két dolog. Fél úton belekeveredett. Mit isznak a Bulgárok?
De keresőnek nem rossz.
(#) Yowie válasza mateatek hozzászólására (») Feb 22, 2013 /
 
Nem értem. Van, hogy van kereső állás, aztán találatkor lehet szelektálni. Erre gondolsz? Azzal semmi baj nincs, csak egy olyan helyen, ami valaha lakott volt, elég szöszölős.
(#) mateatek válasza Yowie hozzászólására (») Feb 22, 2013 /
 
Látnod kellene a kapcsolást, hogy értsed. A készülék alapvető hibával küszködik.
A szelektáláshoz minimum 2 mintavételezés szükséges. Az egyik 3-6, a második 20-30 mikroszekundum körül. Ez a feltétel megvan a gépnél, de a találat detektálásának a mintavételezését egybe teszi az első mintavételezéssel. Tehát, ha szelektálnia kellene, akkor nem találsz vele semmit, mert 3-6 mikroszekundumos mintavételezésnél nem sok mindent fog jelezni a gép. Ha az első mintavételezést eltolod oda, ahol a gép rendesen, jól jelez a találatokra, akkor meg nem lesz szelekció. Meg amúgy is, elég beteg ötlet a szelekció mintavételezését keverni a találat mintavételezésével.
De keresőnek jól működött. Csak cipel vele az ember egy csomó potya áramkört.
Persze, kis átalakítással javítható a gép, de hát a PI akkor is csak PI.
A hozzászólás módosítva: Feb 22, 2013
Következő: »»   71 / 272
Bejelentkezés

Belépés

Hirdetés
XDT.hu
Az oldalon sütiket használunk a helyes működéshez. Bővebb információt az adatvédelmi szabályzatban olvashatsz. Megértettem