Fórum témák
» Több friss téma |
Fórum » Kapcsolóüzemű (PWM) végfok építése
Valóban nem fűrész, hanem hárömszög. Én kérek elnézést.
Én inkább maradoka torz szinusznál, a szimpla UcD-nél. Amúgy a hypex új ncore-ját nézted már? Sajnos még nincs annyi infó róla mint a régi UcD modulokról. Bár ahogy én sejtem a gate meghajtást turbózták fel igazán, meg a komparátort.
Van már az ncore-ról valami hozzáférhető kapcsolási rajz?
Nincs, csak white paper. Persze a DiyAudio fórumon lehet van róla több infó.
Habár a marketingjét nagyon elcseszte a hypex. Túl hamar jelentették be,és még csak egyféle modul kapható. Ez azért szar, mert az új modell bejelntésének idejében a régi modellek eladásai vssiazesenek (minek vegyek ilyet, ha mindjárt lesz új modell), de mivel az új modell az nCore sokat késett, és csak egyféle van, ezért alig veszik ![]() De most itt a kolis neten még az oldal sem jön be, mert "ncore" szerepel a link címében. A többit kitalálhatjátok.
Kitaláltam... én egy másikat szoktam megcsapolgatni...
![]() És az Icepowerek? Azokból van három fajta is. Vagy azok is csak fotón léteznek? Bár valamelyik típust láttam egy milliós erősítőben.
Itt elég sokat lehet róluk olvasni
Ezekben tudtommal többszörös visszacsatolás van. Van a DiyAudio-n egy topic, hogy "is UcD feedback scheme optimal" vagy hasonló. Itt veséztek ki rengeteg önrzegő d-osztályút.
Részleteiben ismerem a leírásokat, de így összeszedve még nem láttam.
Íme, működik a szimuláció szerint és az időállandó vastagon az átviteli sávban van. Ahogyan az előbb az ötletrohamban mondtam, pici fűrészjel visszaerősítve a visszacsatolásban, az oszcilláció pedig megindul az első fokú integrálás fázistolását a pozitív visszacsatolással kiegészítve. Látható, hogy a fűrész messze lineárisabb mint az LC után visszacsatolva.
Ebben semmi csoda nincsen, ennek így kell működnie.
Hát, akkor már csak meg kell építeni a valóságban.
Na ebben gyenge vagyok. Miért nem csinálunk hárman együtt valamit?
Én az ötletekben vagyok jó. Te a részletekben, észreveszed a kisebb hibákat is. Lorylaci utolérhetetlen a megvalósításban.
Bocs, hogy ezt mondom és megint személyeskedésnek fogod venni, de én csak az egyenszilárdságú rendszereket szeretem...
Egyébként, nem értem, hogy mi az a részlet a megvalósításban, amit nem tudsz megcsinálni? A hozzászólás módosítva: Feb 20, 2013
OK, ezt én is így gondolom, de azért néha teszek engedményeket...
Ha tényleg az kettes szint neked, amit Bruno a cikkekben ír, akkor nem értem mi a probléma a megvalósítással. Szerintem ha azokat megcsinálod, amik le vannak írva, akkor az kb ötös szint, nem lesznek problémák.
Én speciel sosem rajzolok kapcsolást, hanem direktben mindig nyákon tervezek. Egyrészt mert maga a nyákterv a legfontosabb, másrtészt mert én látom rajta a kapcsolást. Ránézek és ott lebeg előttem a fejemben. Az együttel az a probléma, hogy van egy ötleted, ami szerintem pl több hátránnyal jár mint előnnyel, vagy legalább az előnyök kevesek a plusz komplexitás miatt. Pl te továbbra is tekercs előtti visszacsatoláson gondolkozol, amit én egyszerűen kizárok. Másik dolog, hogy nem értek egyet, hogy miért hajtogatod, hogy átfogó visszacsatolás nélkül, nem értem miért ragaszkodsz ahhoz. Szóval miért legyek egy oylan ötlet megvalósítója, amit én eleve nem tartok jónak (vagy inkább fogalmazzunk úgy, hogy vannak olyan megoldások, amiket jobbnak tartok).
Laci, most én kérek elnézést. A bruno féle anyagban valóban vannak remek dolgok, amiket tegnap átgörgettem. Szóval a "kettes mentőkérdés" nyilvánosan visszavonva és köszönöm a linket.
Azért szeretnék egy átfogó visszacsatolás nélkülit összehozni, mert én az analóg erősítők kapcsán már tudom, miket művel a visszacsatolással az pár amper, amit a hangszóró generátor üzemben visszapumpál.
Most egy kicsit visszavonulok, mert a tegnapi figyelmetlenségem miatt nem kicsit beégtem a bruno cikkel, meg azért is mert van egy kósza ötletem az RR kizárására ( nem csökkentés, hanem kizárás) és ezt most muszáj lesz kigondolni. Ha a Philips tudott csinálni holtidő nélküli teljes hidat, akkor tudok én is...
Srácok! Hol van ez a Bruno-féle cikk? Én is szívesen elolvasnám tanulni szeretnék!
Van több is:
- Ez egy nagyon jó átfogó írás tőle a D-osztályú erősítőkről (van ben...inden) - Ez egy AES publikáció, ez a leghírsebb, az UcD-ről - Ez egy sokkal szélesebb körű (és baromi hosszú) írás, de szintén baromi jó De amúgy az összes AES-es Brunó publikáció megtalálható itt Én ezekből nagyon sokat tanultam. Elég lényegretörőek. A hozzászólás módosítva: Feb 21, 2013
Köszi szépen, elugrok gyorsan kóláért és átolvasom!
Idézet: „Azért szeretnék egy átfogó visszacsatolás nélkülit összehozni, mert én az analóg erősítők kapcsán már tudom, miket művel a visszacsatolással az pár amper, amit a hangszóró generátor üzemben visszapumpál.” 1. A D-osztály is analóg erősítő. Sőt minden erősítő aminek a kimenetére hangszóró van kötve, az analóg. Sőt erről is írt Brunó! 2. Na itt is van egy nagy különbség a B-osztály és D-osztály között. A B-osztálynál a visszaáamló energia eldisszipálódik egy-az-egyben a félvezetőkben, emiatt kell gondolni reaktív terhelésre. A D-osztálynál ez az energia (kis vesztességgel de) visszaáramlik a tápba lásd Bus Pumping (mert nem csak a kimeneti LC-ben tárolt eneriga áramlik vissza). RR kizárására nézd meg a PKNC-t. VAn white paperjük, és leírják, hogyan csináltak ZVT-t. Holtidő nélküli félhíd nincs, csak kisebb holtidejű. (az ideális a gyakorlatban nem létezik) Idézet: „Sőt minden erősítő aminek a kimenetére hangszóró van kötve, az analóg.” Most akkor végülis nem létezik digitális vég? Csak az az erősítő lehet digitális ami után még egy erősítő van ami Hz-é alakítja a jelet?
Azért egy kicsit vitatkoznék azzal a kijelentéssel, hogy holtidő nélküli félhíd nincsen.
Mert van. Meg lehet oldani úgy a félhíd vezérlését, hogy gyakorlatilag 0 a holtidő, azaz a FET-ek egymásranyitnak, csak az egymásranyitás pillanatában korlátozni kell(ene) a kialakuló áramot. Bruno egy korábbi ötlete is erre irányult, hogy ebben a pillanatban lineáris üzemben dolgozzanak a tranzisztorok. Az más kérdés, hogy a nagyobb disszipáció miatt kilóg a lóláb, hiszen a D osztály főleg arról szólna, hogy minél kevesebb energiát fűtsünk el... Viszont ilyet csak visszacsatolás nélküli, kényszervezérelt (fix frekvenciás) végfokozattal célszerű játszani, ahol nem változik a kivezérlés / terhelés hatására a kapcsolófrekvencia. Ebben az esetben pedig nagyobb lehet a torzítás, mint amennyit a holtidő csökkentésével nyerünk. Tehát ördögi kör...
A pwm végfokokra a digitális jelzőt azért ragasztották rá, mert a végtranyó (FET) nem analóg üzemben működik mint mondjuk egy A vagy AB osztályú erősítő esetében, hanem vagy teljesen be, vagy teljesen ki van kapcsolva (1-0, igen-nem) ebből lett aztán a "digitális" elnevezés. Zenészek (DJ-k) körében alig ismert az elv, ezért nem is pwm, vagy D osztályú végfokot kérnek a boltban, hanem "digit monoblokk"-ot.
Ha nincs multisim-ed keríts egyet, tanuld meg nagyjából használni, akkor küldök majd egy egyszerű önrezgő kapcsolást amin tudsz méricskélni, meg megérted a működését stb. Tovább tart mint tönkretenni 2 marék fetet, de sokkal olcsóbb.
Heheh. Van multisimem lorylaci küldött egyet, de ment 1 hónapig azóta kéri a keygent
Amúgy nagyon azt se tudom használni, csak meglévő demó és mások által küldött projecteket tudtam elindítani.
Elővettem egy régi tervemet. Először a HIP4080A-t fogom befejezni (annak a nyákját jövő héten fogom megcsináltatni).
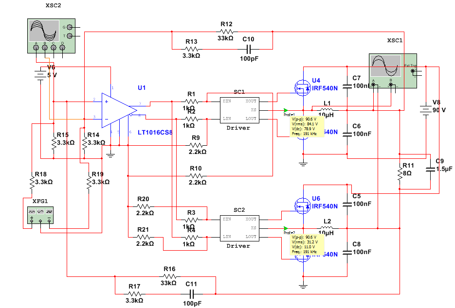
Itt Tl3016 lenne a komparátor (<10ns prop delay) és UCC27210 (<20 ns prop delay) lenne a gate meghajtó. Itt is van tápfesz limit, amit a gate meghajtó diktál (120V max), ami kb 90V gyakorlatban. Szóval pont a 100V FET. Mellékelem a szimulációt és a kapcsolást. A szimuláció alapjon azonban ezis nehezen produkál 400ns alatti impulzusokat.>>
Akkor nem is annyira rossz az a kapcsolás amibe ejtagle annak idején beletenyerelt. Kell bele egy jobb komparátor, a tápfesz emelésének meg csak a fetek szabnak határt. Kis teljesítmények esetén úgysem gond a nagyobb késleltetés (és a hangja is egész jó), 1-2kW-nál meg már ki hallja...
Annyira nem rossz, pláne ahhoz képest, hogy egyszerű, és mindenki által könnyen hozzáférhető alkatrészeket (LM311, 2N5401, IR2110) használ.
A szimulációkkal igazából arra akarok rájönni, hogy melyik modellparaméter az, amitől igazán függ a minimális impulzushossz. Meg amire igazán hajtok az a teljeshíd és szimpla táppal. Így nem kell szinteltoló áramkor. A hozzászólás módosítva: Feb 26, 2013
Most nem csak az a baj, hogy nem elég keskeny impulzust állít elő, hanem az is, hogy nagyon nagy tartományban változik a kapcsolási frekvencia. Annak a komparátornak mégiscsak van hiszterézise, és ha a rendszer nyílthurkú erősítése kicsi, akkor nagy változásokhoz ( hogy a komparátor kapcsolni tudjon ) elég nagy hullámosság fog tartozni. Ezért mondtam, hogy be kell tenni egy hibaerősítőt. ezzel felmegy a kapcsolási frekvencia is, de azt vissza tudod húzni, ha valahova az előre menő ágba beteszel egy integráló jelleget. ( vagy PI-t, mondjuk a komparátor elé ) És ezzel el lehet érni, hogy a nullátmeneteknél nem megy fel az égbe a frekvencia, a PI jellegnek még zavarelnyomási hatása is van. Szóval be lehet állítani az egészet úgy, hogy mondjuk max egy a háromban fog változni a frekvencia.
|
Bejelentkezés
Hirdetés |














