Fórum témák
» Több friss téma |
Meg mondanád hogy hol van amit felraktál? Nem szeretném az egészet átolvasni.
Itt van egy teljes doksi az IR-től
Én magam nem csináltam még, mert az aszimetrikus félhídnál jobbank tartom a ZVS rezonáns félhídat (frekvenciamodulációval). De utóbbit meg az IR215x nem tud.
Lehet olyat is csinálni ha egyből a hálózatról akarsz áramgenerátort, hogy építesz az UCC3808-al egy árammódú félhidat. Gyakorlatilag a hegesztőm is így és ezzel az IC-vel működik, csak a nagyobb áramigény miatt (100-120A) teljes hídban.
Vagy 100W alatt még egy flyback is jó lehet, söntről csatol vissza, és kész is az áramgenerátor.
Két kérdesm is lenne. Ugyebár amit építettem Ge Lee féle tápot azon csak két szimmetrikus nagyfesz kimenet van. De azon gondolkoztam, hogy a segédtáp is kéne végülis 1x12Vdc és 1x18Vdc. Megoldható ez egy darab 3 menetes szál dróttal? Két kis 4cm-es venti, kivezérlésjelző, és 1 relé indulna róla. A 18Vdc-leágról pedig egy másik relé és az előfok. Vagy itt is 2x3menet kéne külön külön? Én úgy gondoltam, hogy 1x 3 menet elég lesz dobok rá 1db 7812 és egy 7818-at, a föld meg simán a közös föld lenne ahogy eddig is volt. Jó ez így vagy a stabkockáknak külön-külön tekercs kéne?
Másik kérdés: Nem emlékszem már mert le van szigetelve és nyűg lenne szétbombázni megint a főtrafót hogy meglássam melyik irányba tekertem és melyik irányba indultak a szekunder tekercsek. Azt is sorkötéssel kellene leellenőrizzem vagy itt a földponthoz képest nem fontos?
Úgy látom hogy ezzel nem tudok rendes vissza csatolást csinálni úgy hogy marad az utána kötött áram generátor.
Én is erre gondoltam de miután egy marék IC és FET végezte a kukában feladtam a táp építést és inkább használok meg lévőt.
Hálózatról menne de már egyenről és egy 50W-os ledet hajtana optóval indítva. Csak hely sem sok van ahova be kellene férnie.
A hozzászólás módosítva: Feb 21, 2013
Azt a 2-3 menetet simán rátekerheted kívülről. Azt kell eldöntened, hogy a segédtekercseknek kell-e vagy sem galvanikus kapcsolatban lenni a szekunder középkivezetéssel. A ventilátornak nyilván nem, a kivezérlésjelzőnek meg attól függ, hogy a kimenetről kap jelet, vagy alacsony szintről.
Mivel a tekercseknek külön egyenirányítása lesz, teljesen mindegy milyen irányba tekered fel.
Ahhoz jó lesz az az UC-s rajz. Ha strapabíróbb áteresztőtápot csinálsz az IC-nek (kb. 85V-ból kell 12V-ot), akkor simán mehet róla 500W-os LED is, kipróbáltuk.
Az meg természetes hogy az IR-t és a feteket kinyírtad, nem erre való. Árammódú vezérlő kell, az IR2153 nem tud szabályozni sem árammódban, sem máshogyan.
Hát ezt így nem tudom eldönteni galvanikusan elválasztva kell-e lennie vagy sem. A kivezérlésjelző és az előfok, ha itt nem a végfokon a bemenet (RCA-n) keresztül rávezeti a dobozra is és összeköti a nagyfesz szekunder földjével. Nem akarok csattanást. (régi cimó-féle tápom ezért purcant ki) Szóval én úgy érzem galvanikusan nem választhatom le. hiszen eddig is ha simán rákötöm a földet a végfokra akkor annak a bemenetén keresztül vissza csatolja a földet a kivezérlésjelzőre viszont ha a kivezérlés jelzőre másfajta földet teszek rá tápcsatinak akkor abból baj lesz.
Ezzel az UC-s áram generátorral hogy lehet az áramot állítani, és milyen értékű az Rs?
Az Rs-el, értéke nyilván attól függ hogy mekkora áramot akarsz. Ha az I sense bemeneten eléri a fesz az 1V-ot, akkor az IC lekapcsol.
Adott a lenti kapcsolás amit valaki aki jobban ért a tápokhoz mint én átszámolhatna nekem 36V 1,8A-re ETD29-eshez N-87-es maggal. És hogy milyen formátumban tekerjem, szoros vagy laza csatolásba? Még egy kérdés a légrést hogy kell számolni? Az oszlopok közt elosztva vagy a két mag között? Tehát az 1mm az 3x0,3mm vagy a két mag között1mm?
Ok akkor úgy kell számolni az Rs-t hogy a megadott áramnál legyen 1V az Isense lábon. Jól értem?
Hello!
Forrasztóállomás tápját szeretném megépíteni és a kisebb helyigénye miatt a kapcsolóüzemű megoldásra gondoltam. Mivel ilyet még nem csináltam azt hiszem, a legjobb, ha kérdezek, mielőtt nekilátok. A kérdés: Megfelel-e a célra ez a megoldás? Persze már utánaolvastam a témának, de biztos, ami biztos.
Teljesen jó, csak a szigetelésre kell majd nagyon ügyelned.
Biztos a magas frekvencia miatti problémákra gondolsz:
Persze. Ha magamtól nem is jönnék rá (magasabb frekvencia -> nagyobb impedanciák -> nagyobb mértékű melegedés, arról már nem is beszélve, hogy a magasabb frekvenciájú váltóáramnak vsz. jobb szigetelő is kell) vagy csak későn, mikor már minden leégett, akkor is figyelmeztetnek a források szinte minden egyes alkalommal, mikor olvasom őket. Ha a magas frekvencia okozta zavarok miatti szigetelésre gondoltál, arra azt tervezem, hogy Faraday kalitkába zárom a necces részeket. Mégis jó, hogy említetted, mert van a szigetelési lehetőségeimmel némi probléma és legalább ezt a kérdést is felteszem. A transzformátorokat nekem kell hozzá megtekernem. Az még nem teljesen világos, hogy csak a szekunder vagy mindkét oldalukat (beszereztem két ATX tápot, aminek a transzformátorkészlete alkalmasnak látszik), de nem is túl fontos (ha kell, hát méretezem mindkettőt és megtekerem). Ami viszont nagyon is lényeges, hogy egy régebbi dokumentációban felleltem az egyes huzalsorok közt szigetelésként felhasznált zsírpapírcsíkokat. Tehát: minden egyes sornyi huzalt egy réteg zsírpapírból készült szigetelés követett. A problémám az, hogy nem találtam direkt transzformátorokhoz való szigetelőanyagot. Valahol olvastam azt is, hogy a 3M szigszalagok valamelyike is megfelel, de ilyenem sincs és be sem tudom szerezni. Online webbolt nem jó, mert 1-2 tekercs szigszalagért hülyeség kifizetni a szállítás díját. A zsírpapírról halvány fogalmam sincs, hogy a magas frekvenciánál megfelel-e. A melegedésre talán nem annyira érzékeny, mert a sütőben is vidáman elvan anélkül, hogy elégne és azt gondolom, a transzformátorban sem kellene elviselnie magasabb hőt. Röviden: alkalmas a zsírpapír erre vagy okvetlenül más szigetelés után kell néznem? Egy újabb nehézség, hogy a leágazások, esetleges toldások (megpróbálom huzalvásárlás nélkül megoldani: válság van) miatt szükség van szövött, hőálló szigetelő tömlőkre, de azt megint csak nem kapni errefelé (igazából meg se lep a dolog). Helyette talán alkalmas a zsugorcső. Alkalmas?
A trafóval nem kell szórakoznod az ott van készen a PC tápban, ha sorbakötöd a két eredetileg 5V-os tekercset, azokon pont 24V-od lesz. Áramkört sem nagyon kell építeni, a benne levő két primer tranyóhoz kell egy diac, meg egy rossz kompakfénycsőből kibontott pici ferritgyűrű, és kész a 24V-os önrezgő táp. Egyszer már csatoltam, de itt van mégegyszer .
Hello! Meg tudja-e valaki mondani hogy "mtibi" fent lévő kapcsolási rajzában miért van szükség az R12,C9 és a D4-es alkatrészekre? Mi történne ha azok nem lennének ott? Mi a szerepük? Köszönöm!
Az a szerepük, hogy az alattuk levő FET-re ne csillió Voltos csúcsfeszültség jusson kikapcsoláskor (a tekercs már csak olyan, hogy nem szokta "óhajtani" a kikapcsolást), hanem a rárajzolt mondjuk 600V-ba férjen bele, és így ne ölje azt meg.
A hozzászólás módosítva: Feb 22, 2013
Tudtam én, hogy kérdezni kell.
Köszönöm.
Köszönöm a választ! Ezek szerint a rajzon változó erősségű,de egyenáram folyik a primeren,és a szekunderen is? Ha csak egy diódával egyenirányítanánk egy váltó áramot,akkor is működne egy transzformátor? Azért kérdezem,mert én úgy tudtam,hogy csak váltó árammal működik a trafó.Megköszönném a segítséget! Köszönöm!
Sziasztok!
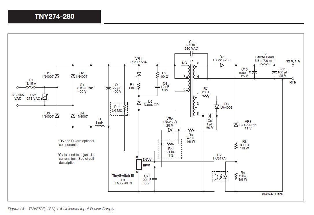
Ennél a tápnál a bias tekercselést kb. mekkora feszültségre kell méretezni? Adatlapban nincs infó róla. Én olyan 30V-ra gondolnék és max 100mA-re. A primer és szekunder tekercsek méretezése pedig gondolom történhet ugyanúgy mint bármely más flyback táp esetében, ha van valakinek észrevétele evvel kapcsolatosan az ne titkolja. ![]() Köszi.
Ennél a tápnál (meg szerintem minden trafót használó tápnál) időben változó erősségű áram folyik. Ezt egyenáramnak nevezni fogalmi tévedés.
Bocsi,egyirányú áramra gondoltam,vagyis az erőssége változó,de az iránya az nem.Kicsit hülyén fejeztem ki magam. Ilyen ez az áram ami a rajzon lévő trafón van?
Miért? Az áram mindig egy irányba folyik. Az lehet, hogy nem sima, de attól még egyenáram.
Egy trafónál különben sem az a lényeg, hogy milyen áram folyik rajta, hanem, hogy milyen feszültséget kap a tekercselése. Az áram alakja, neme, csak a melegedést ( meg néhány "mellékes" dolgot ) határoz meg. A lényege annyi, hogy a trafóban ébredő indukció ( fluxus ) két érték között változzon. Ez lehet akár plusz/minusz 0,1 T, de lehet plusz 30 mT és plusz 1 Tesla között is. Ezeknek a betartására születtek a különböző kapcsolási elrendezések. |
Bejelentkezés
Hirdetés |





Köszönöm. 





