Fórum témák
» Több friss téma |
Fórum » Labortápegység készítése
Visszavonom, valószinü T5-nél volt egy kis gond, kicseréltem, most benn van T5, és szépen szabályoz. Még végzek méréseket , gondolom 0,1 ohm emitter ellenállással nem lesz olyan alacsony az áramkorlát, hogy lehetne átszámolni hogy jó legyen?
Na, ott tartok, hogy kicseréltem 0,68R-re az emitter ellenállást, az áramkorlátozás végülis működik, a fesz szabályzás telesen jó, de a led nem akar világítaniellenöriztem, működik kiforrasztva, a 3k3 rendben, nem értem, mi lehet a baj, pedig az áramkorlátorzás működik. Teljes kimenö fesznél (38V) a párhuzamosz 0,1 ohmos söntökön ami így ugye 0,05 ohm, áramkorlát poti letekert állapotában 6,7mV ot feltekert állapotában 45mV ot mérek, ha rövidre zárom a kimenetet, ez ha jól számolom 130mA és 900mA közti érték. De a led miért nem világít.
Tyűűűha! Ez igen, nem lehet egy gyáritól megkülönböztetni. Hogy csináltad a feliratokat? Gratula!
Tudna esetleg valaki segíteni? Ott tartok, hogy bordán van az egész kóceráj, minden a rajz szerinti érték, feszt lehet szabályozni, de áram csak olyan 1,5A is engedi, töbet nem és a led sem világít. Valakinek valami ötlet? Áram poti tekergetésre nem reagál
A hozzászólás módosítva: Feb 23, 2013
Hello!
Nem akarok beleszólni, de amíg nem méregetsz, és nem gondolod át ez szerint a jó-rossz működését, soha nem fogod megtalálni a hibát. Azt logikusan kell keresni, nem vaktában.. (részemről).. üdv!
Áh félretettem, próbáltam mérni az áramkorlát poti csúszkáját, aztán valamit összezárhattam, diódák meghaltak, egy tranyó is, zenerfesz elment, na jóvan mondom, nem sok kellett, hogy kilapítsam... Félre tettem...
Sziasztok!
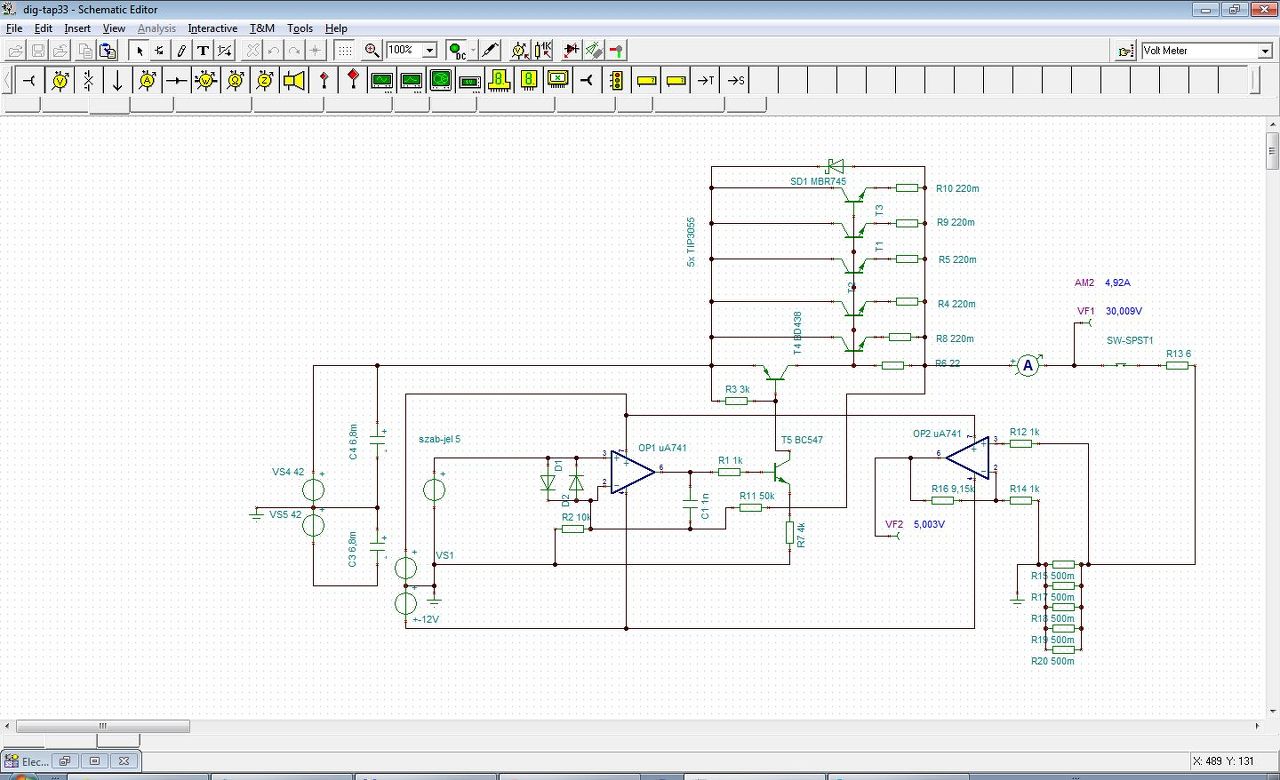
Építek egy digitális tápegységet. AVR lesz a lelke. Még erősen béta fázisban van és az árammérésnél elakadtam. A szimuláció szerint működik a 0-30V max. 5A kimenet. Az AVR ADC lábának 0-5V jel kellene az áramfelvételről. A melléklet szerint próbáltam megoldani, de a sönt ellenállás beleszól a mérésbe. Pontosabba hozzá adódik a terheléshez ami végül is úgy gondolom, hogy jogos mert sorba van vele. Más úton-módon nem lehet ezt megoldani? Tanácstalan vagyok.
Mások kapcsolását még nem nézted meg? Szerintem mindig hasznos mások kapcsolásából okulni...
A feszültség visszacsatolását ha a sönt utánra rakod, akkor fordul a kocka, és a feszültség lesz pontos, és az árammérésbe méred bele a feszültség visszacsatoló ellenállásosztó áramát. Viszont ha a rajzod szerinti 741-est használod, 0.1ohmos sönt mellett, akkor ez a mérési hiba elhanyagolható lesz, mivel a 741-esnek amúgy is mV-os nagyságrendű offszetje van, ami ezen a söntön 10mA-es nagyságrendű mérési hibát okoz, ehhez képest a visszacsatoló osztód ~1mA-je eltörpül.
3 megoldás is van.
1: Pioneer- Alkotós tápnál alkalmazott megoldás, hibája hogy az ic tápárama átfolyik a söntön 2: az én megoldásom, a sönt a szabályzott (pozitív) ágban van. Csak a fesz visszacsatolás árama folyik át ami lehet akár 0.0x mA. A sönt figyelését differenciál erősítő végzi. 3: Atilla86 "lebegős" tápjában alkalmazott. A teljesítmény és vezérlés galvanikusan elválasztott különálló tápot kap, így nincs a söntön semmilyen hibaáram. Remélem segítettem.
Sziaszok!
Lehet inkább dobozolásos kérdésem lesz, de van újságom is. A már megépített Alkotó féle tápot most már végre beépítettem a végleges helyére, igaz még nem a végleges állapot, de már mondhatni 95%-os a projekt ezen oldala (ugye lesz belőle még egy oldal, mert ikertáp lesz). A táp és a panelmérők remekül működnek, pontosak, nem melegszik különösebben, 6,5mm-es L idomot tettem a tranyók alá stb. A kijelzők elé ki mit használ? Hogyan oldjátok meg? Tudtok adni valami jó kis tippet? A hozzászólás módosítva: Feb 24, 2013
Szia!
Idézet: „...A kijelzők elé ki mit használ?...” En fustszinu plexit Ilyet peldaul. Irtam par reklam vilagitas keszitesevel foglalkozo cegnek, hogy nem lenne-e hulladek darab plexijuk. Kaptam.....
Idézet: „2: az én megoldásom, a sönt a szabályzott (pozitív) ágban van.” Ezt hol találom? Amúgy eredetileg ezzel próbálkoztam, de nem jártam sikerrel. A másik érdekes dolog még az lesz, hogy én nem azt szeretném, hogy 0-5A legyen a korlát minden feszültség szinten hanem valójában teljesítmény. A kapcsolás tudna max. 30V/5A ez ugye 150W. Na most úgy szeretném majd, hogy pl. 12V beállítás esetén ne 5A legyen a felső korlát hanem 10A. Ez így 120W. Így mindig kihasználnám a 150W kivehető teljesítményt. Ennek milyen buktató lehetnek túl azon, hogy egy sönt nem lesz elég és valószínűleg méréshatárváltást kell majd megoldani? A hozzászólás módosítva: Feb 25, 2013
Az enyémen vékony piros plexi van.
Ghoost ! Nálad az a led bar mit jelez ki, és mi hajtja( a villanyon kívül) ??
Idézet: „..Nálad az a led bar mit jelez ki...” A hutoborda homersekletet hivatott jelezzni. Idézet: „...mi hajtja( a villanyon kívül)...” Prolli007 es Alkoto jovoltabol es tollabol lekozolt Hűtőborda hőmérséklet szabályozása és kijelzése cikk segitsegevel epitett elektronika. A hozzászólás módosítva: Feb 25, 2013
Hello!
"Ennek milyen buktató lehetnek" Hogy csak kapcsolóüzemű szabályzóval lehet megoldani. üdv!
Miért?
Ha primer körben ott a 150W trafó? Akkor miért nem tudok kihasználni 12V/10A ? Tudom, hogy itt nem tudok előszabályzást csinálni. Annyira nagy lenne a disszipáció, hogy szinte lehetetlen lenne elvezetni? A hozzászólás módosítva: Feb 25, 2013
Mert nem 150W-os trafód van, hanem 30V/5A-es trafód. Ha megterheled 10A-rel, megolvadnak rajta a vezetékek.
A toroid amit használni fogok egyenirányítás után 42VDC-t ad.
Ezek szerint a trafó tekercselése nem bírná a 10A-t?
Hello!
ÉBRESZTŐ FŐL! Jó ember! Ha a trafó 150VA-es, akkor hogy tud 42V-on 10A-t leadni? Az gyenge 420W. Ha a pufferkondin 42V van, és a tápból 12V-ot veszel ki, és azt 10A-al terheled, akkor az csak 120W, de a 42V-on ugyan úgy 10A áram fog folyni. Vagy is 420W-ot fog felvenni, és 120-at leadni. A többi meg füstöl a bordán. Feszültséget csökkenteni és az áramot növelni, úgy hogy a teljesítmény változatlan legyen, azt a trafó tudja. Meg ma már a kapcsolóüzemű tápok, egy határon belül. De abban is "trafó van" csak egy tekercses.. Mert energiát átalakítani, azt csak úgy lehet, ha tárolják valamiben. Vagy mágnesesen egy tekercsben, vagy villamosan egy kondiban. Egyenlőre más lehetőség nem sokkal több van, de az az erőművek játéka már. üdv!
Ébren vagyok max. nem volt teljesen érthető a megfogalmazásom.
![]() Adott a trafó ami szűretlenül 42 VDC-t ad. Ebből készítenék tápegységet úgy, hogy a feszültség 0-30V között állítható. Az áramkorlát pedig a feszültségtől függene. Mivel 200W a trafó terhelhetősége így 30V kimenő feszültség esetén 5A engednék maximum ez 150W. De, ha a feszültség 12V-ra van állítva akkor engedném a 10A áramkorlátot ez 120W. Arról nem volt szó, hogy 30V esetén is 10A-t szeretnék. Én a 120-150W szeretném kihasználni. Remélem most sikerült érthetőbben megfogalmaznom. ![]() Szerk.: Talán itt bukhat el a dolog: Ha jól számolok akkor 42V -be 12V -ki és 10A terhelés esetén 300W kellene elfűtenem ami jelentős. (42-12)*10 A hozzászólás módosítva: Feb 25, 2013
Idézet: „..Adott a trafó ami szűretlenül 42 VDC-t ad...” Idézet: „Ebből készítenék tápegységet úgy, hogy a feszültség 0-30V között állítható.” Ez igy mukodne is! Idézet: Ez is rendben van, az elgondolasod szerint. A betaplalas itt az emlitett 42VAC lenne.„Mivel 200W a trafó terhelhetősége így 30V kimenő feszültség esetén 5A engednék maximum ez 150W.” Idézet: S itt mennyi lenne a betap erteke? Gondolom itt is a 42VAC S egybol rajohetsz, hogy a 200VA trafod 42VAC-on is nagyon max 5A adhat le.„..ha a feszültség 12V-ra van állítva akkor engedném a 10A áramkorlátot ez 120W...” Nem pontos csak hozzavetoleges szamitassal. A hozzászólás módosítva: Feb 25, 2013
ÁÁÁ.... Oké... Oké... Oké... Felfogtam
![]() A 10A terhelés keresztül megy a trafón mindenképpen. Pedig annyira tetszett az ötlet, hogy ebbe már nem gondoltam bele és balga. Idézet: „Ha jól számolok akkor 42V -be 12V -ki és 10A terhelés esetén 300W kellene elfűtenem ami jelentős. (42-12)*10” Nem, nem itt bukik el a dolog. Hanem ott, hogy 120 Wattot akarsz kinyerni, miközben még ~300 Wattot el is kell fűtened. Az összesen ~420 Watt - a 200 Wattos trafódból! Na ettől fog elpusztulni.
... S akkor azzal ne is szamoljuk, hogy a 42VAC, kb 57VDC.
Abbol szabalyozva a 12V-ot 10A-en mar 450W futes Egy adott trafot, egy adott terhelesre keszitenek. P=200W Umax=42VAC Imax=~4.5A Ezeket a parametereket NEM TUDOD ATLEPNI! Illetve nem szabad. A hozzászólás módosítva: Feb 25, 2013
Hello!
Még mindig nem látod a fától az erdőt. A trafód 200W-os. Ebből kiveszel 120W-ot, meg elfűtesz 300W-*ot? Na ezért adnak majd Nobel díjat manapság.. üdv!
[off] Srácok. 16.37-kor felfogtam miután számoltam. Ott a HSZ-em. Elnézést mindenkitől!
Egy kis siker a mai napra. Összepattintottam Alkotós-Pioneer tápot. Pöc föff indult. Szerintem jó kis táp, tetszik. Teljesen üzemszerűen működik. Holnap újra előszedem ezt az átkozott SPafi tápot, hogy az ördög vinné el, remélem sikerül vele valamit összehozni, ha nem , lapos lesz.
Nézd meg Skori oldalát, ne555-ös IC-vel, FET-tel, gyors diódából és induktivitásból összerakott egy kapcs. üzemű tápot, ami úgy működik, ahogy szeretnéd. 45V-ból felvesz 500mA-t, a kimenetén meg lead 5V 3-4A-t. 90% hatásfok körül működik. Vagy Attila86 oldalát keresd meg pa-elektronika.hu, ő ugyanezt fejleszti. Ha készen lesz, úgyis felrakja hozzá az összes terveket. Addig meg lesz időd olvasgatni.
Idézet: Én például hulladék plexiket szintén, annyival kiegészítve, hogy most már a kis cnc-men csinálok rá egy vállat is - így teljesen szintbesüllyeszthető. Egy régebbi hozzászólásban feltettem a képet is, hogyan áll össze a konstrukció.Kész tápon, Csavaros rögzítés hátulról 1, A besüllyesztett előlap „A kijelzők elé ki mit használ?” |
Bejelentkezés
Hirdetés |









?? 









