Fórum témák
» Több friss téma |
Sziasztok!
Valaki tudna nekem segíteni lakáselosztóval kapcsolatban netán olyan oldalt ahol vele kapcsolatban szépen le van írva minden tudnivaló?! Sineket hogy kell beszerelni a modulokat hogy kell bekötni kis megszakítok stb tsb...
Még az előzőhöz hogy tudok egy olyan szoftvert amivel lehet egyszerűen egyszerű villamossági hálózatot tervezni?!
Szia! Nem biztos, hogy jó ötlet minden támpont nélkül és villanyszerelő nélkül megcsinálni, de alapvetően nem nagy dolog. Van egy föld síned, egy nulla síned és a kismegszakítók alsó és felső fele. A kismegszakítókat össze lehet hidalgatni, de sínezni is lehet. Van belőlük alsó és felső sínezésű, amibe fésűs sínt tudsz fogatni, így nem kell átkötéseket tenned. Sínezésből is van 1 és 3fázisú változat. A betápot bekötőszemekkel tudod a sínre vinni. Arra vigyázz, ha alsó betápot használsz, ne keverd, azaz mindig alul legyen a betáp és mindig felül az elmenő. Érdemes ellátogatnod a Hensel, vagy a Schrack weboldalára, ott is van némi katalógus információ. Kiselosztóból van egy soros, két soros, három soros. Általában 1/3-nyi hely kell a kismegszakítóknak, 1/3 hely a kábelnek, a maradék tartalék (sorkapcsoknak, automatikának, tápegységnek). A sínekből van gyárilag leszabott és lehet venni méterben is. Van perforált - ez rövidebb darabokban könnyen használható, csak vágni kell, de van erősített is, amit inkább már nagyobb elosztókban használ az ember. 1 kismegszakító 1KE széles, azaz egy készülékegységnyi. Általában a méreteket ebben kapod meg. Azaz egy 9KE széles elosztóba egymás mellett 9 kismegszakító fér el. Én kis rendszereknél is 3 soros 12KE azaz osszesen 36KE helyigényű elosztókat szoktam rakni, mert utólag így is mindig kicsi lesz
. Jobban jársz az ajtós, süllyesztett kivitelekkel, mert szebb, rendezettebb képet ad a végén. Érdemes takarósíneket is venni, az üresen maradt helyek lefedésére, mert a gyári mindig kevés.
Szia! Kameleon2 hozzászólásához kettő képpel szeretnék hozzájárulni. Ezek a saját elosztómat ábrázolják mint fénykép, mint bekötési rajz. Természetesen egy elosztót nagyon sokféleképpen be lehet szerelni. Remélem tudtam segíteni.
Önmagában az, hogy van róla bekötési rajz is ritkaság. Személy szerint
Valójában ez a rajz azután készült, hogy végeztem a bekötéssel.
Természetesen a tervezés fázisában is csináltam rajzot, csak az sokkal egyszerűbb volt. Aki viszont annyira bizonytalan mint meno10, annak kifejezetten ajánlott ilyen részletes rajzot készíteni, kivitelezés előtt a fórumban közzétenni és ellenőriztetni. Természetesen egy ismerős villanyszerelő is megteszi.A képek itt elég kicsiben jelennek meg, ha van rá igény akkor az eredetit is megosztom. A hozzászólás módosítva: Feb 19, 2013
Ha a csatolt kép alatti nevére kattintasz, megnézhető eredeti felbontásban is.
A bejövő PEN az az alsó sín 2. pontján van? Jól látom?
Amúgy nagyon szép munka
Igen jól látod, az első pont a földelés, a második ponton a PEN van. Az EPH még ezután következik. Köszönöm szépen a dicséretet, ez az első szerelésem, vélhetőleg az utolsó is.
A hozzászólás módosítva: Feb 20, 2013
Szia! Köszönöm szépen! Nagyon jó ez a kapcsolási rajz! Megkérdezhetem hogy mivel készítetted?
Köszönöm szépen a segítséget, igen hasznos számomra és jól jött!
Sziasztok! Lakás vásárlás előtt állok, sajnos panel lesz. A kérdésem, hogy mennyire szabad és mennyire nehéz vésni a betont. A mennyezeti csillás kábelcsatornáját szeretném eltüntetni festés előtt. Csövezzem, vagy inkább mm falkábellel oldjam meg?
Ha az a régifajta beton panel, akkor készülj fel, hogy masszív a beton. Én kis kézi fúróval akartam 4es lyukat fúrni, de 1perc múlva abba is hagytam, és mentem a nagy fúróért.
Szerintem a csillárhoz elég a falikábel.
Még nem dolgoztam panelban. 80-ban épült az épület, ennyi tudok róla. Abban bízom, hogy nagy flex-el és 180-as gyémántvágó koronggal sikerül akkora hornyot kialakítanom, hogy az MM kábel elférjen benne. Viszont ebből létezik 4 eres kábel a csillár miatt? Mindenhol csak 3-ast látok.
A rajzot sPlan programmal készítettem.
Szia! Van más megoldás is. 2cm hungarocell borítás - közötte elfér a kábel is és nem kell vésni. Ráadásul még jobb lesz a hőérzeted is. Az is megoldás lehet, ha megkeresed a gyári csövet - ha volt a panelben, mert általában azok jók, csak a panelek illesztésénél, a sarkoknál szokott gond lenni vele, az meg minimális véséssel, javítással jár. Nem túl elegáns, de a mennyezet szigetelésébe elfér kényelmesen (ha gyors megoldás kell) MM - fal vezeték is (laposabb). Stukkózhatsz is, rácsmintát kihasználva a polisztirol lécek alá is elrejthető a kábel, vagy rakhatsz polisztirol álgerendát is, ami mögött szintén elmehet a kábel. A kis kézi fúrót én eleve elvetettem volna, csak Hilti, vagy más elektropneumatikus ütőműves gép jöhet szóba ilyenkor. Vagy Hilti falmaró ha mindenképpen a betont kellene vésni. Kis trükk, de demo célra is lehet a Hiltitől gépet "szerezni"
. Sokkal emberbarátibb (és szomszédbarát) megoldás, mint szétvésni a falat - a statikáról nem is beszélve. Ha tartófal - az 1/3-ánál többet nem gyengíthetsz meg. Lehet flexxel is valamire jutni+ gyémántkorong, de borzalmas porral jár, ha nem porszívós. Lehet, hogy el kellene ugrani ott felétek egy gépkölcsönzőbe és megnézni a kínálatot.
Én nem javaslom a vasbeton födém gépi (roncsolásos) horonyvésését/vágását! Többek között azért, mert a födémlemez alsó síkjához közel fekszenek a teherviselő betonacélok. Ezek ideális esetben 2-3 cm-re kellenek legyenek a födém alsó síkjától, de mint ismerjük (én meg tapasztalom is) az akkori korra jellemző építéstechnológiát illetve kivitelezést, nem biztos, hogy a tervezett alsó betonvastagság megvan. És ha teszem azt véletlen nincs meg a táv, a betonacélokat meg elvágja a gép, akkor statikailag nem kell részletezzem mi történhet.
A legjobb megoldás kameleon2 javaslata, a 2-3 cm vastag alsó hőszigetelés, vagy hasonló!
Köszi szépen! Írtam emailodra is de akkor azt a levelem tekintsd semmibe
csak ezt szerettem volna megtudni ott is ![]() Azt szeretném megkérdezni hogy van e ugyan ilyen rajzod csak 1fázisura? ha igen megkérhetlek hogy megosztod azt is?!
Nincs 1 fázisú rajzom, ha te leírod az elképzelésed, hogy milyen fogyasztók lesznek, mekkora az óránál a kismegszakító, van-e vezérelt áram, milyen költségvetési kerettel (olcsó, közepes, minőségi) akarod csinálni, akkor csinálok neked egy saját elképzelésű rajzot 1 fázisra.
Köszönöm nagyon kedves hogy segítesz! amit feltettél az is nagyon komoly elég jól áttekinthető ábrát készíttettél!
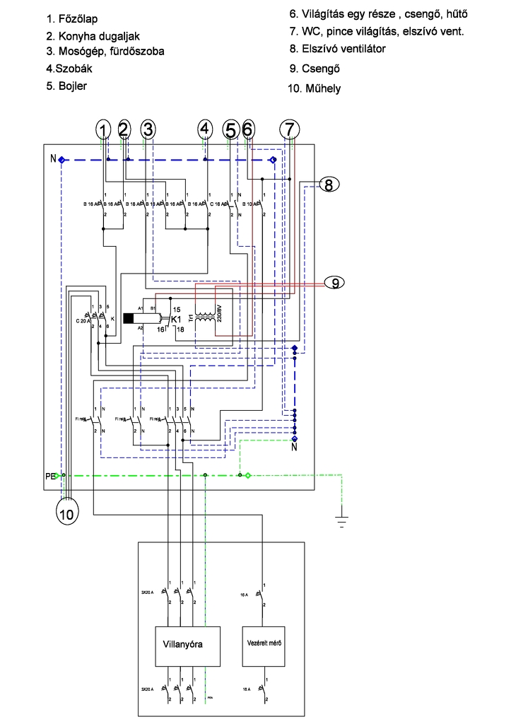
Az óránál a kismegszakító 16A-es és a vezérelt áram is bent van. -Konyha (főzőlap,hűtő) -Fürdőszoba (mosógép) -Bojler -Nappali, 3 szoba, 1 folyosó -wc - és plusz lesz még egy kinti amire lehet majd fűnyírót, meg egyéb kint használatos elektronikai dolgok épp amik kellenek
A főzőlap mekkora teljesítményű? a vezérelt is 16 A-es? A nem vezérelt 16 A-est illene lecseréltetni 32 A-esre, mivel az alanyi jogon jár és szükség is lesz rá.
A főzőlapról nem tudok mondani adatot mert még nincs meg de 100% hogy az lesz!
főzőlappal kapcsban egy átlagos mérettel készíts és majd ha meglesz utólag majd korrigálva lesz ez a dolog A vezérelt is 16A-es, és a nem vezérelt 16-osról 32-esre csere is meglesz szóval készítheted 32-esel! A hozzászólás módosítva: Feb 22, 2013
Rajta leszek az ügyön, de most máson dolgozok. Remélhetőleg a hétvégén megcsinálom.
Szia! Nagyon nehéz vésni a panelházak beton falát. Amennyire én tudom statikai engedély nélkül nem is állhatsz neki. Plusz elég nagy károkat okozhatsz a véséssel. Tartófalakat maximum horonymarással lehetne megoldani, de nagy valószínűséggel ez is engedélyhez kötött és nem éri meg nekiállni komoly gép nélkül. Válaszfalakkal azt csinálsz, amit szeretnél, viszont abba még egy lyukat is nehéz fúrni úgy, hogy ne a másik oldalán kössön ki a fúrószár. Az újabb panelházakban már csövezve vannak a falak és jó esetben az alukábel kihúzása után már mehet is be a réz a helyére. Mennyezetet nem csöveztek úgy tudom. Viszont olyant csináltak, hogy a felső szomszéd padlója alatt vitték a csillárhoz a vezetéket és csak egyszerűen leengedték, ahol az alsó szomszéd csillárja volt
Van videó is róla, ha érdekel valakit megkeresem. Költözéskor érdemes gondolni az elektromos hálózat felújítására is. Ha szerencséd van, akkor pont a panel illesztésnél van a lámpa (nálunk pl. így van), ott el tudod vinni láthatatlanul a csillárig a kábelt. A hozzászólás módosítva: Feb 22, 2013
Gyorsan összeállítottam egy változatot. Természetesen ezt lehet többféleképpen variálni. Az óra és elosztó közé 10mm2 Vezeték kell. A 10A-nek 1,5mm2-es, 16A-nak 2,5mm2-es. Az én változatomban a PEN bontás az elosztóban van, ha nálad az óránál megtörtént, akkor az elosztóban már nem szabad összekötni a PE-t és N-t.
A rajzról az EPH lemaradt, az mehet a PE-re. A hozzászólás módosítva: Feb 22, 2013
Kicseréltem a képet, így rajta van az EPH.
|
Bejelentkezés
Hirdetés |




. Jobban jársz az ajtós, süllyesztett kivitelekkel, mert szebb, rendezettebb képet ad a végén. Érdemes takarósíneket is venni, az üresen maradt helyek lefedésére, mert a gyári mindig kevés. 

csak ezt szerettem volna megtudni ott is 
