Fórum témák
» Több friss téma |
Fórum » Csöves erősítő készítése
Ne feledd betartani a fórum viselkedési szabályait, és a topik megmaradásának feltételeit. [link]
A téma átmenetileg fagyasztva lett, hozzászólni nem tudsz!
Talán a képen egy kis elrajzolás, de az EY -nak mindíg csak egy anódja van.
Az európai jelölési rendszerben a második (és az utána következő második, harmadik betű is) betű az elektróda rendszert jelöli, xYnm egyutas, az xZnm a kétutas egyenirányító (teljesítmény) diódát jelöli. Semmi akadálya az állandó egyenárammal való használatnak, csak a max adatokat ne lépd túl.
Van ilyen, én egy 6C33 SE kapcsolásban találtam ilyet, a meghajtó cső rácsát nyugtatja egy stab. cső. Ezt is meg szeretném építeni, meg van hozzá majdnem minden.
Bővebben: Link
Stabilizátor csövet akkor építenek egy erősítőbe, ha szükséges a stabil munkapont biztosítása. Ilyen eset, amikor egy határadatok közelében járatott teljesítmény végfokozat fix rácselőfeszültségét stabilizálják.
A hozzászólás módosítva: Feb 23, 2013
Ezt csak szemléltetésnek szántam, hátha nem tudom kifejezni magam eléggé.
Egy EL83 hajta meg a 6c33c-t? Érdekes. Ilyet még nem is láttam, gondolom ez elé kell egy előerősítő is. Mondjuk már erről is esett szó, hogy melyik az a cső ami megfelelően kivezérel egy 6c33c-t. Nekem is van itthon belőle kettő. Az elektroncso.hu-n 6sn7-tel oldják meg, de ha jól emlékszem itt több kritikát is kapott.
Azzal nincs baj, csak a rajz hibás, amit csatoltál. Vagy a csőfelirat nem igaz, vagy a rajz. Egyébként megfelel az E(P)Y88, csak a rajzot kell akkor javítani.
A 6P15-EV nem felel meg az EL83 csőnek.
A kritikus 6SN7 cső helyett pedig már beszerzés alatt áll 5687 című csövecske...
Sziasztok! (Cső)fényben gazdag estét mindenkinek! A fényképek nem anódizzást hivatottak ábrázolnak, csak 30mp-es kioldással készültek.. "gyertyafény" üzemmódban.
Az uccsó képen viszont tényleg minimális anódizzást sikerült megörökíteni.. a fénykép után megnéztem és tényleg. Hosszabb üzem után kicsit.. alig láthatóan pirul. Az ott a djhans-féle ECC85-EL84 SE , a végcső pironkodik.. Hangban,és sehogyan sem vettem észre eddig.. azaz a fényképig,mert tényleg alig észlelhető minimális. (Bár a fényképen úgy fest szegény,mint aki azonnal le is akarna olvadni) Amúgy nagyon szépen,és hangosan szól! A kapcsoláshoz 250V anódfeszültség van feltüntetve. Nekem ez 290V.. talán ez lesz a hiba. De a cső állapota is "ismeretlen".
Pedig több helyen olvastam, hogy megközelítőleg ugyan az, minimális eltérésekkel.
Helló. Megpróbáltam ma a csöves egyenirányítást és nagyon szépen működik.
A csö után 8 mikros kondit tettem bipolárisat remélem az nem gond szerintem így fogom véglegesíteni. Már tervezgetem az elölapot is gravíroztatni fogom A hozzászólás módosítva: Feb 23, 2013
Miért ne működne. Majd 100 éve használják.
Szia! A V alsó csúcsát nem vinném ki a széléig, hanem ugyan olyan távolra, mint felül. Az SE 25-ös feliratot a V-be tenném, igazítva a felső pontjához. Mielőtt gravíroztatod, betehetnéd a kész tervet az előlapos topikba szemrevételeztetni.
A börzén rám akadt egy hálózati transzformátor, amin van kétszer 320v 0,22mm-es huzalokból, kétszer 6,3v 1,2mm-es drótokból, és egy 4voltos 0,9mm-es-ből. 320-asok és 6,3-asok menetszáma, és drótvastagsága megegyeznek.
Evvel tudok pillanatnyilag építkezni, szerintetek mit lenne érdemes készíteni vele?
3x elolvastam, 1x sem értettem. Hogy van ez, amit írtál?
Amúgy eléggé egyértelműen ez egy csöves valamihez való trafó. A terhelhetősége megszabja az építhető erősítő nagyságát(teljesítményét). A hozzászólás módosítva: Feb 24, 2013
Egy lényeges dologról szót sem ejtettél. A vas méretéről, és minőségéről, azaz a terhelhetőségéről.
Az, hogy két 6,3 V -os fűtő tekercs van, azt használhatod úgy, hogy kisebb , de többfokozatú erősítőnél az egyik a végfoké, a másik az elő-, és hangszínszabályzóé, vagy nagyobb teljesítményű végfokoknál külön fűtés az egyik, külön a másik végcsőnek. A 4 V -os fűtés az AZx egyencsőnek. A Idézet: „320-asok és 6,3-asok menetszáma, és drótvastagsága megegyeznek.” nem egyezhetnek meg, ellentmond az előző mondatoddal is.
Granpa, Pucuka, egyszerre válaszolok. Tehát a 2*320v-os szekunderek menetszáma és drótvastagsága ugyan az, a 2*6,3v-os szek.-ek szintén megegyező menetszámmal és vastagsággal rendelkeznek, tehát arra akartam célozni, hogy középleágazás vagy mi megoldható.
A fő kérdés, hogy az egyenirányított fesz kb 380-400v lesz, azt milyen csőhöz használhatom, de a huzalvastagságból adódóan 160-180mA-rel rendelkezem. A vasmag 106a, és nem EI.
Mi benne a kritikus?
Nekem van egypár használt, még korrekt állapotú GE, RCA, Sylvania 6SN7, éppen mostanában akartam meghirdetni. Bármelyik 80-90%-os amerikai jobb, mint egy 100%-os NOS orosz klón (6N8sz). 6sz33sz hajtásához mégis inkább a kis belső ellenállásúak a nyerők, mint az 5687 vagy 6GU7 vagy 12BH7A, esetleg 6n6p, bár az kissé függönyözött, erőtlenek a magasai. Amúgy nincs vele különösebb baj. Triódának átkötött 6e5p-t érdemes még kipróbálni, főleg, mert úgy két fokozat is kellő feszültségerősítést nyújt. Nem tudom miért, de a trióda beállítású 6e5p-nek csakis közvetlen testre kötött katódós, fix rácselőfeszültségű munkapontbeállításban van renben a hangja (dinamika, hajtás, ruszki csőtől meglepően korrekt tónussal és felbontással).
Sziasztok!
Azzal a kérdéssel fordulok hozzátok, hogy a mellékletben csatolt kapcsolási rajz értékei megfelelőek egy csöves impedancia illesztőnek? Egy tda 7294 híd elé szeretném tenni. Előre is köszönöm! Üdv. B
Idézet: „A fojtó nélkül változik a hangja? Mit befolyásol tulajdon képpen?” Fojtóval főleg dinamikusabb lehet, ha jól csinálják. Ha nem, akkor nem..))) Csöves egyenirányítás mellett azért használnak szinte mindenhol LC, CLC vagy CRC szűrőt, mert a közvetlenül a diódára kapcsolható max. kapacitásérték egyszerűen túl kicsi. Végfokban, a végcső körénél a CRC hátránya az ellenálláson elfűtött, elpazarolt teljesítmény és a hallhatóan kisebb dinamika. A hozzászólás módosítva: Feb 24, 2013
A magasabb anód feszültségű csöveknél kisebb lesz a veszteség (nagyobb kimenő telj.), de azt katalógusból kell kibányászni (vagy edzettebb kollégák javasolnak).
Azért akad. ENNEK nem véletlenül ennyi az ára.
Azért ebben jócskán benne van a hype és a készlet szűkössége... szóval nem valami jó vásár szerintem. (A fekete anódos RCA 6GU7 most még az... ) A csodatriódának kikiáltott kis 6s45p trióda is inkább befektetésnek volt jó, mint hangerősítőbe
Szerintem ezt bármi elé odakötheted. Ha jól tippelem, azért arra számítani kell, hogy gyengít a jelen.
Ez mennyire hasonlít a 6N6P-hez? Én valahol egyszer úgy olvastam, hogy a 6n6p ennek az upgrade változata (gyártástechnikailag).
Elvileg 1x-es erősítése kell legyen, így nem gyengítene a jelen.
Ennyire.
A 30/DR és a 30/EV katódja nagyobb, a szerelvényt pedig több és vastagabb csillám rögzíti. Elektromosan is eltér, a 6n30/dr -nek kisebb a belső ellenállása és láthatóan lineárisabb. Nekem ilyen újabb Sovtekhez volt szerencsém, és nem ajánlom senkinek. A 2 évtizeddel öregebb /DR változat minden bizonnyal jobban szól, és a hangminősége minden bizonnyal évjáratfüggő. 1970 előttieket viszont még aranyárban se kapni... ki tudja, talán még nem is volt gyártásban ez a típus?
A kritikust azért fogalmaztam annak, mert annak is az orosz megfelelője van meg, innéttől egybevág a dolog a véleményeddel, amit köszönök!
Aporpó: A 6P15P-EV helyett volna javaslatod? A hozzászólás módosítva: Feb 24, 2013
Szia mindenki .
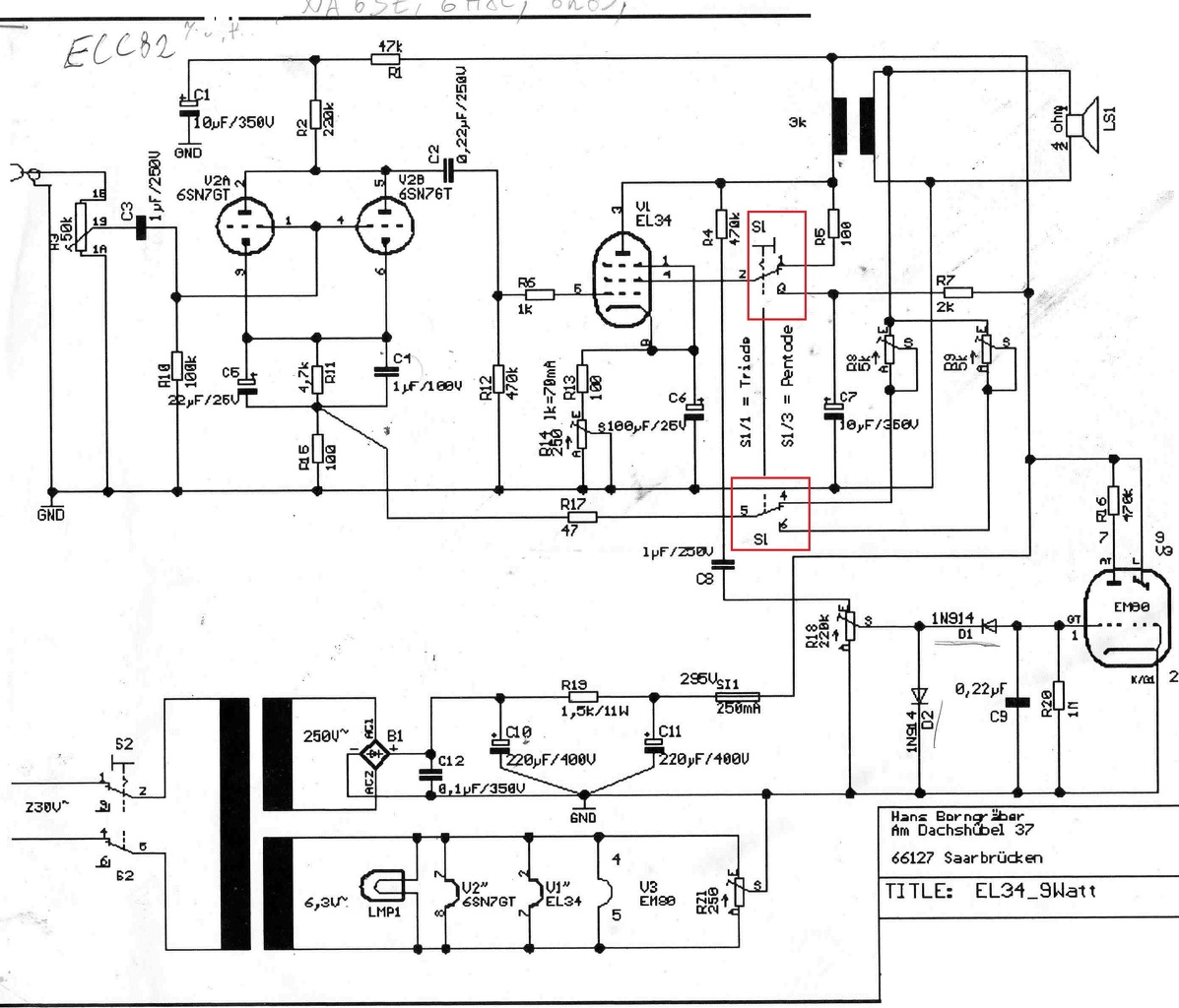
Kis segítséget szeretnék kérni.A kapcsoláson nekem nem egyértelmi a kondenzátorok polaritásának a rajza.Előre is köszönöm a segítséget. |
Bejelentkezés
Hirdetés |






Amúgy eléggé egyértelműen ez egy csöves valamihez való trafó. A terhelhetősége megszabja az építhető erősítő nagyságát(teljesítményét). 

