Fórum témák
» Több friss téma |
Fórum » Labortápegység készítése
Még egyszer elnézést mindenkitől az átgondolatlan kérdésért!
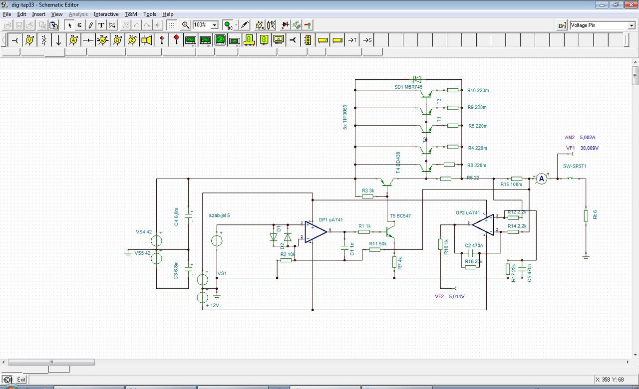
dB_Thunder javaslata alapján átalakítottam az árammérést. Szimuláció szerint egész jó lett. Véleményetek? Hogy ne kelljen visszaolvasni: A cél az, hogy 0-5A ampert szeretnék mérni és egy AVR-nek ez alapján 0-5V jelet adni.
Ha már ott van az a sok 220mOhm-os ellenállás, amiket fel lehetne használni az árammérésre, akkor minek még egy 100mOhm-os ellenállás is? Csak még egy dolog, amin teljesítmény veszteség van, melegszik, stb.
[off]Nem értem a felvetésed.
Ez csak szimuláció. Azt a 100 mOhm -ot is kirakatom akár 100db ellenállásból. Még nincs hozzá meg minden alkatrészem. Csak a drágábbak. Pl.: toroid-ok, MCU, LCD, 3055 tranyó, hűtés eszközei.
Lehet úgy is..csak akkor az összes ellenálláson lévő feszültséget figyelni kell, még a 22ohmoson is!! Ehhez egy halom ellenállással kel kibővíteni a kapcsolást, meg kell fordítani a differenciál erősítőt, hogy az invertáló bemenet legyen a tranyókhoz közel, mert úgy tudjuk megcsinálni az összegzést. Ekkor persze pont fordítva kapjuk a jelet 5 ampernél nullát, és 0 ampernél az 5 voltot...
Visszatérve a kapcsolásra: én nem 50 és 10kilót használnék a feszvisszacsatolásnál hanem a 10szeresét. És a áram figyelésnél is 10szeres értéket választanék minimum. Így kissem lesz a söntön folyó áram. Persze ekkor már korszerű OPA kell melynek kis az offszetje, és a bemeneti ellenállása igen magas. Ha már az OPA-nál tartunk, oda kell figyelni az áramfigyelő diff. erősítő bemenetén lévő feszültségre! Általában nem tudnak mit kezdeni az ic tápfeszültségénél nagyobb bemenő jellel, rosszabb esetben tönkre is mennek. Ez most ebben az esetben 30voltos kimenő fesznél 15 volt, a táp meg csak 12... Javaslom az aszimmetrikus táplálást : +20 volt, -5volt... Jajj AVR! Nagyon kedvelem őket, de az a baj, hogy (a legtöbbe) csak 10bites ADC van. Ez pedig rendes méréshez igen kevés... Ezért javaslom egy legalább 12bites külső adc használatát! És a DAC-hoz is legalább 12 bites felbontás kellene. A hozzászólás módosítva: Feb 25, 2013
Idézet: „Ez most ebben az esetben 30voltos kimenő fesznél 15 volt, a táp meg csak 12... Javaslom az aszimmetrikus táplálást : +20 volt, -5volt...” Pont ezt a részét alakítgatom mert rájöttem, hogy szimulációban OK, de a valóságban gondok lehetnek. AVR-el kapcsolatban pedig tudom, hogy a 10bit kevés lehet, de ezen még ráérek agyalni. Még nem tudom mennyire pontos beállítást és mérést szeretnék, de magamat ismerve még a 12bit is kevés lehet.
A 16bit már jó lehet, az bő 65ezer szint. Én rendeltem 24bites SPI interface-s DAC-ot termékmintába !
Ha majd ez a részét fejleszted, írj rám! nekem is össze kellene raknom ezt.
A típust megoszthatnád másokkal is
Ööööö ..megosztanám de nem találom hirtelen a kis smd-t, A szerveren fent van az adatlapja, de ma szólt asszony hogy az is b...ik működni.
![]() Úgyhogy holnap...
Szerintem a 12 bit felbontás azért egy ilyesmi tápnál elegendő. Legfeljebb szoftveresen meg lehet növelni, én például 13,5 biten használom PIC 12 bites A/D-jét és így 10000-ig mérek. (10A-ig mA felbontás, és 100V-ig 10mV)
Szia lefituta!
A feliratokat és egyéb vonalazást egy Roland kivágó plotterrel csináltam öntapadós fóliából. Coreldraw-ban szerkesztettem. Sajnos kisebb betűket nem sikerült hibátlanul kivágnom, mert már elég régi volt a fólia és kicsit gyűrte a kés. Most egy újabb technológiát próbálgatok. Ha beválik közzéteszem.
Nem erre gondoltam, hanem az összegző áramkörre.
Az igaz, kell még ugyanannyi kis teljesítményű ellenállás, de ezek még mindig jóval olcsóbbak, mint egy (kettő) 10W-os teljesítmény ellenállás.
De kinek mi jön be. (én biztos, hogy az összegzést alkalmaznám, mert pl. 5A-nél már 0,1ohm-on is 2,5W hő megy el) Szerintem nem kell megfordítani az áramkört, minden maradhat így (hiszen a tranzisztorok oldalán magasabb a fesztültség, mindegy, hogy az a tranzisztor emmiter ellenállása, vagy az árammérő sönt ellenállása). A hozzászólás módosítva: Feb 26, 2013
Idézet: „Lehet úgy is..csak akkor az összes ellenálláson lévő feszültséget figyelni kell, még a 22ohmoson is!! Ehhez egy halom ellenállással kel kibővíteni a kapcsolást, meg kell fordítani a differenciál erősítőt, hogy az invertáló bemenet legyen a tranyókhoz közel, mert úgy tudjuk megcsinálni az összegzést. Ekkor persze pont fordítva kapjuk a jelet 5 ampernél nullát, és 0 ampernél az 5 voltot...” Valóban kell 1-1 ellenállás a teljesítmény-ellenállásokra, na de hát az csak 6db kis tizedwattos ellenálláska. A 0,1Ohm-os külön sönt egymagában több helyet foglal és többe kerül. ![]() Ráadásul ha így el lenne hagyva a külön sönt, akkor csökken a disszipáció, jelentételen mértékben de a táp hatásfoka nőne és a kimeneti feszültség jobban megközelíthetné a bemenőt. Az OPA-n nem kell semmit sem forgatni, és főleg nem fog 5A-nél 0V-ot adni és 0A-nél 5V-ot... valamit félreértettél szerintem.
Egy elég régi kapcsolásom így nézett ki, én így oldottam meg (melléklet). Már nem építenék ilyen konstrukciót mert azóta sokkal jobb megoldást találtam ki, de ezt megépítettem és működik a dolog.
Mondtam hogy lehet úgy is.. de én a pontosságát vitatom. Vagy pontos emitter ellenállásokat kell használni, és az összegzést is pontosan kell megcsinálni, ekkor már nem biztos hogy olcsó.
0.1/ 5W ellenállás 100 forint, tudom nem precíziós, de az emitter ellenállások sem azok.. Ez az 5 ampernél 2,5 watt veszteséget ad, száz wattokkal megy fűtjük a bordát.. Tudom előszabályozás, de én akkor is kibírom azt a 2.5 wattot. Meg különben is hideg van a műhelyben ![]() Ha megnézed a kapcsolást akkor láthatod, hogy meg kell fordítani az áramkört, ha összeadósra akarjuk megcsinálni. (én a differenciál erősítőt tuningolnám összeadósra, nem raknék bele külön OPA-t)
Mondom én hogy nem kell forgatni az OPA-t! Minden emitterre jönne 1-1db ellenállás, melyeknek a másik vége az OPA nem invertáló lábára lenne kötve, az invertálóra pedig két ellenállás jön, abból egyik az OPA kimenetére, a másik pedig az emitterellánállások közös pontjára megy. Ezzel kivonó és összegző is egyben.
Kivonja az emitterellenállások után lévő vezetékszakaszon eső feszültséget, mint ahogy az helektro rajzán láthatóan fontos volt neki, és egyben összegzi az emitterellenállások feszültségét.És miért ne lenne pontos? Az összegző ellenállások értéke és tűrése szinte totálisan mindegy hiszen igazából nem is összegeznek hanem átlagolnak! Az emitterellenállások tűrése vagy a tranzisztorok áramának különbsége pedig nem számít, mert a pontosság gyönyörűen beállítható egy helitrimmerrel ami mondjuk az OPA erősítését állítja.
Sziasztok!
Olyan labortáp kapcsolást keresek, ahol az áteresztő fokozat és az áram sönt is a pozitív ágban van.
Ajánlom: Nuvoton NAU7802, ára 180 forint + ÁFA
precíziós 24 bites szigma-delta AD + kis zajú programozható erősítésű erősítő + RC oszcillátor + hőmérő szenzor + LDO a belső egységek és a külső mérőcella tápellátására.
Én is vettem ilyet, nekem is megtetszett - főleg az ára. Valaki összerakott már vele valami hasznosat (hogy on-topik legyek: mondjuk labortáphoz mérőt)?
Nem az én rajzom, én csak az összegzős megoldást javasoltam, de a felvetett lényegen nem változtat.
Biztos megfelelnek, de vajon hasonló árfekvésben beszerezhetőek, hasonlóan könnyen (budapesti boltból, raktárról)?
Én először meg szoktam nézni, mi van készen. Utána már, hogy melyik chippel oldom meg - az más kérdés. Nyilván, ha van gyári ajánlás, akkor egyszerűbb az élet, de a kínai adc-nél nagyon lassan töltődtek az oldalak, pedig 25/5-ös netem van itthon, ami világbajnok
.
Hello!
"Ha megnézed.." Megnéztem. Lehet hogy a szimulátor ezt megeszi, csak éppen nem jó. Az OP2 bementi feszültségei messze a tápfeszültsége felett van. üdv!
Értem hogy mint mondasz, csak annak a pontosságát vitatom még mindig. Mert én mérésre gondoltam, amper nagyságrendű áramot 1mA-es felbontással.
Jeleket normálisan összegezni csak a invertáló bemeneten lehet, ez nekem olyan mint neked az alkatrész alatti átkötés . Söntnek is valami normális, minimum fémréteg ellenállásokat használnék( ha már nincs pénzem a HiTech söntökre), jelentős túlméretezéssel. Ezekután mindenki eldönti hogy ~17 alkatrész szórásával, Tk-jával, offszetjével, és kitudja még mennyi paraméter változásával akar küzdeni, vagy megelégszik ~7 hibalehetőséggel.Meggányver Épp most "fejlesztünk" egyet, meg nekem is olyanra lesz kicserélve a labortápom belseje (már vagy 2 éve fejlesztettem egy ilyet, csak végre el kellene jutnom a nyákos megvalósításhoz is) ! HeZ nem rossz ár, de az ingyen mintánál drágább Ha majd sok kell belőle...
Igazad van! Erre már én is felhívtam a figyelmet ITT.
A teljesítmény tranzisztorok emiter ellenállásának egyáltalán nem kell pontosnak lenniük, hiszen a tranzisztorok ugyse egyformán nyitnak ki, így felesleges is, hiszen nem fog minden tranzisztoron egyforma áram folyni. Bőven elég, ha az összegző ellenállások 1% pontosak ugyanúgy, mintha söntöt használnánk. Épp az a lényege az összegzős kialakításnak, hogy mindegy hogy a különböző tranzisztorokon mekkora áram folyik, az mindig megfelelően adódik össze.
Nem kell összegzés, az én rajzom szerinti átlagolás is jó a célra.
Idézet: „Ezekután mindenki eldönti hogy ~17 alkatrész szórásával, Tk-jával, offszetjével, és kitudja még mennyi paraméter változásával akar küzdeni, vagy megelégszik ~7 hibalehetőséggel.” Szimulátorban pakold össze amit én írtam és változtasd az értékeket! Meg fogod látni hogy az erősítés-hiba valóban függ ugyan a szórástól (mint bármilyen áramkör esetében), de ez ugyan úgy beállítható egy trimmerrel mintha csak egyetlen sönt lenne. De egyébként sem tudnak a szórások matematikailag összeadódni, ha 500db ellenállás van akkor sem. Szerintem te az összeadó áramkörnél az összeadó ellenállások szórásából eredő súlyozási hibára gondolsz, de mivel még egyszer mondom én nem összegzek hanem átlagolok, ez nincs jelen. A tk-k szintén nem adódnak össze, hiszen nem összeadó hanem átlagoló kapcsolásról beszélek. Sőt, hékás! A tk-k sem tudnak összeadódni sehogyan sem! Hiszen ugyan annyi hőfokváltozás hatására 1db ellenállás elmászik mondjuk 100ppm-et, 5db ellenállás szintén 100ppm-et fog elmászni! Sőt jobbat mondok, a gyakorlatban az én megoldásom fog kevésbé elmászni mert az áram több (pl 5db) emitter-ellenálláson disszipálódik, úgy viszont csak 1db-on. Az 5db viszont nagyobb ellenállás-testtel bír, tehát jobban képes leadni a hőt és ezért nem melegszik fel annyira, így pedig kevésbé mászik el. Offsetje pedig az ellenállásoknak nincs ugyebár, így teljesen mindegy hány darab van belőlük. Offsetje (meg nonlinearitása stb...) csak a PN-átmenetet tartalmazó elektronikai alkatrészeknek van (kis túlzással persze...) ami jelen kapcsolás esetében gyakorlatilag az egyetlen szem OPA-ban ki is merül. Egy OPA pedig az én és a te esetedben is kell, szóval ugyan ott vagyunk e tekintetben.
Az összegzés és az átlagolás matematikailag majdnem ugyanaz, csak az első esetben van egy fix osztó (az ellenállások száma). A súlyozási hiba jelen van ugyan, de még elvileg sem nagyobb mint az ellenállások hibája (pl. 1%), ugyanakkor ez tovább csökken azáltal, hogy az áramok többé kevésbé együtt változnak mindegyik söntön. A gyakorlati végeredmény pedig az lesz, hogy nem igazán érzékelhető ez a hiba. Általában még jobb (popntosabb) eredményt kapunk ilyen módszerrel (ahogy írtad is), mint egyetlen sönt használatával.
|
Bejelentkezés
Hirdetés |







