Fórum témák
» Több friss téma |
Sziasztok
Sajnos a fórumon az elmúlt pár napban nem kaptam semmilyen megoldást az én problémámra, de még a külföldi (német) fórumokon sem, ezért úgy döntöttem, hogy a segitségeteket kérem. Engem érdekelne egy egyszerű kapcsolási rajz, lehetőleg mikrovezézlő nélkül, ahol egy kapcsoló segitségével egy 100 Watt-os izzónak a fényerejét 30-45 perc alatt a maximumról nullára tudnám csökkenteni. Előre is köszönöm a válaszokat.
Szia! Ha 230V-os az izzó, akkor van egy félbemaradt projektem. Megkeresem ha érdekel! De még csak a hálózati része lett tesztelve...
Törpefeszültségű áramkörre is van egy példa kapcsolás. ( Proli007-nek köszönhetően. ) Bővebben: Link Érdemes az áramkör leírását is elolvasni!
Szia! Igen az izzó 230V-os hálózatra lenne, nagyon örülnék, ha el küldenéd, már mondhatom, hogy hónapok óta keresek valami megoldást, de még sajnos nem találtam semmit.
Szia! Az én változatom fejlesztésénél is a PIC nélküli áramkör volt a cél. Ezért is esett a választás az U2008B: Link fázishasítós teljesítmény szabályzó IC-re. ( Igaz adatlap inkább motorok fordulatszám szabályzására ajánlja, de ohm -os fogyasztót is szépen szabályoz. Eddig jobb IC-t nem találtam a feladatra... )
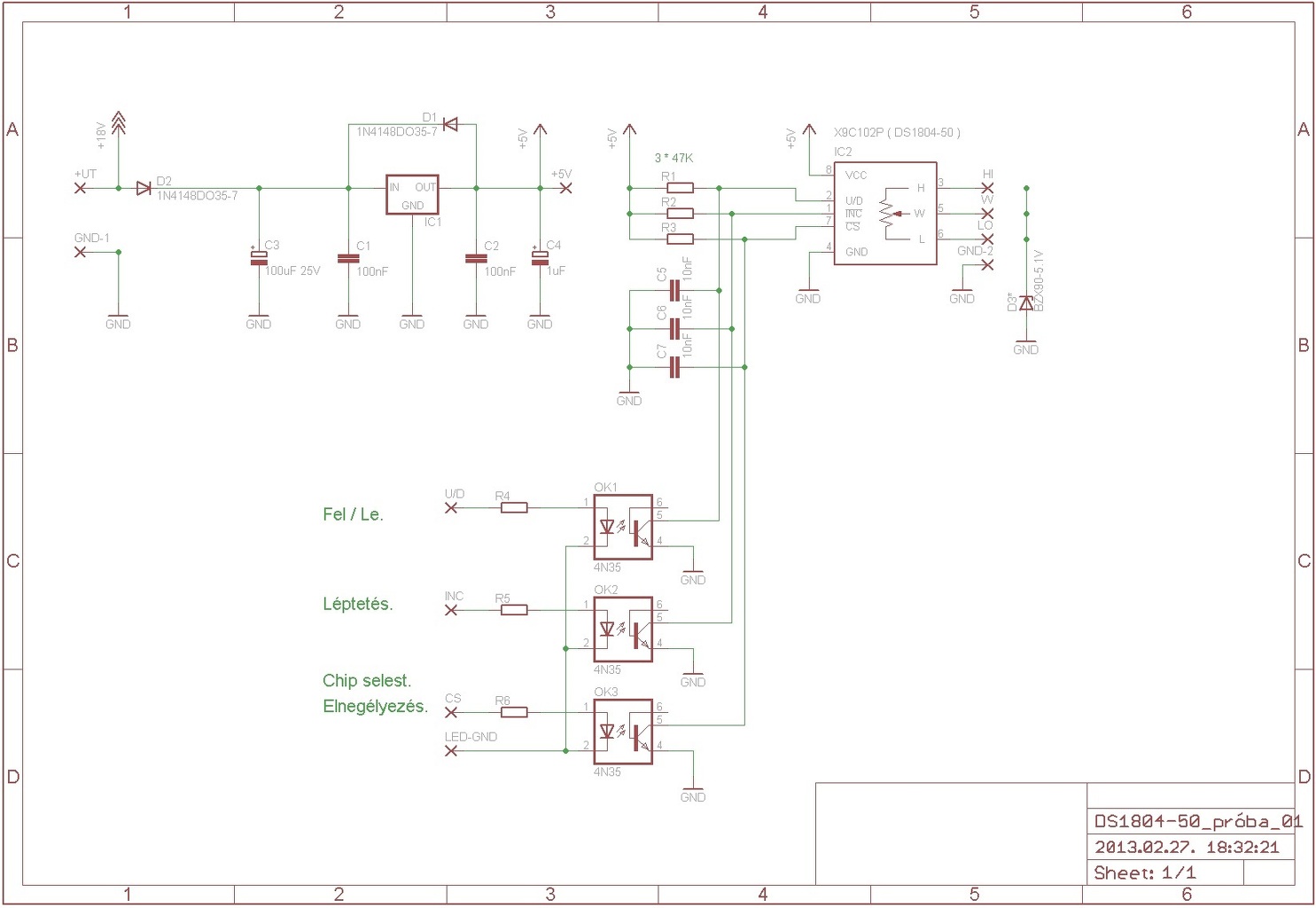
A "figure2"-es rajzot teszteltem. Módosítások: R1 : 18K 2W C5 : 1µF Kiegészítés: ( Nincs még tesztelve. ) 78L05 2*100nF ( A stab-IC szűrésére. ) 1-10µF ( 5V puffer. ) DS1804-50 ( 50K-s digitális ( UP-DOWN. ) potenciométer. ) ( esetleg -X9C503- SPI -s. ) Fel vagy lehúzó ellenállások a DS- bemeneteire. Optocsatolók. ( 4N25, esetleg 6N137. ) A vezérlő áramkör valószínűleg a 4060-as lesz. Amint időm engedi, tesztelni fogom a kiegészítést. A hozzászólás módosítva: Feb 21, 2013
Az U2008B linkje már nem érhető el. Mellékelem a kapcsolási rajzot.
Szia!
Nagyon örülök a kapcsolási rajznak, igaz még nem minden teljesen világos. A potenciométer gondolom, hogy a dimmerési idő szabályozására lenne, amivel be lehetne állitani, hogy menyi idő alatt legyen sötet.
A kapcsolás amit kaptál, az csak egy motorvezérlő inteligenc áramkör. Persze jó izzólámpa vezérlésére is, de csak annyiban, hogy tekered a potmétert, akkor a fényerő is változik.
Neked inteligens vezérlőre van szükséged, nézz át a DMX vezérlés topikba, ill. itt keresgélj.
Sziasztok!
Mivel úgy gondoltam, hogy szeretném egy kicsit segiteni a fejlesztést, ezért vettem a jó öreg Google-t és kerestem a neten az U2008B-vel kapcsolatosan. Így találtam egy kapcsolást aminek az alapja az U2008B, ami izzók szabályozására is alkalmas. A leírás alapján a P1 potenciometerel naplementét lehet szimulalni, de nem tudom, hogy ez mennyi ideig tart. Amit még hozzá szeretnék tenni az, hogy csak hobbi szinten vagyok jártas a témában, a szakmám teljesen más, de már több éve elöszerettel foglalkozom vele, így ha nagy butaságot írok ne löjetek le.
Szia!
Utána kerestem a DMX vezérlésnek, nekem csak 1 db izzót kellene számitogéptöl függetlenül dimmerni. Tulajdonképpen mikrovezérlös megoldas is szoba jöhetne, de sajnos a PIC-ek programozásához nem értek.
Végül is mindegy hány izzót szeretnél vezérelni. Mindenesetre a fázishasításos teljesítmény szabályzót valamilyen olyan áramkörrel kellene kiegészíteni, ami a kívánt fényerő csökkentési karakterisztikát megvalósítja. Ezt teszik a DMX szabályzók is. Ezt az áramkört az egyedi igényeid miatt neked kellene megvalósítanod, vagy megbízol valakit, aki képes erre. Igen nagy valószínűséggel a feladat csak mikrovezérlővel oldhatod meg.
Azt hiszem, hogy mivel nem olyan sürgős keresgélni fogok. Ha a mikrovezérlővel egyszerűbb akkor aval kell próbálkozzak, amúgy egy égetőt már össze dobtam, az nem lenne gond, a gond egyelőre a program megírása.
A hozzászólás módosítva: Feb 22, 2013
Szia! Köszönöm a rajzot. Ez a kapcsolás is megér egy próbát!
Amint tudom ezt is összerakom próbapanelon. Majd kiderül, hogy mire képes a kapcsolás. Remélem a hétvégén már tudok róla részletesebben írni.
Szia! Bár az alkatrészek megvannak. De az elvi rajz nélkül... :S
Legalább már tudom, hogy az U2008B -vel megoldható a feladat. A többi csak idő kérdése. Köszönöm az információt!
A kapcsolás csak az egyik fele a teljes áramkörnek. A másik fele a potenciométert fogja "tekerni". Én erre digitális potenciométert választottam. A kiválasztott típus 100 lépésben fedi le a szabályzási tartomány. Lasú fényerőszabályzásnál szerintem ez is elég lesz. A dimer áramkör után a vezérlés is meg lesz oldva.
Ok! Akkor csak be kell állítanom az áramkört.
Az oldalon olvastam, hogy ( FC0102-ben ) a C5 módosításával 2; 7; 13; 20 másodperc a lágyindítás ideje.
Szia simpi!
Látom összeraktad az áramkört, az lenne a kérdésem, hogy az izzó fényereje ugyanakkora mintha a 220V-os feszültségre lenne rá kötve vagy kisebb? A képen úgy néz ki, mintha elég halványan világitana. A hozzászólás módosítva: Feb 25, 2013
Szerintem csak a fél fényre lett állítva... Az alapkapcsolás szépen szabályoz 0-220V között. A hálózati feszültség 230V.
Teszteltem kicsit a DS1804-50 és az U2008B-t. Külön tápegységről táplálva szépen működnek. 4mA a fogyasztása a digitális potenciométer áramkörének. Szóval ez nem sok. De ha az U2008B tápjáról próbáltam megtáplálni akkor a Vss - GND között a 16V-os feszültség KB 9V-ra letörik. Ezen a feszültségen a szabályzó IC nem dolgozott. ( A hálózati feszültség miatt a Digitális potenciométer áramkörébe nem mértem bele. ) Valószínűleg az R1-es ellenállást újra kell méretezni ha egy tápegységről akarom a két áramkört táplálni.
De mára befejeztem a kísérletezést. Pár dolgot át kell még gondoljak. Rajzot még nem rakok fel, mert csak egy mezei 78L05-ös tápegység a megfelelő körítéssel. S a DS-IC is csak egy teszt kapcsolás, optocsatolós leválasztással.
Szia Jani,
Látom nagyon szorgalmas voltál. Tehat az alap áramkör az a U2008B áramköre lesz, ami szabályozza az izzóhoz jutó feszültséget és az U2008B áramkörének a potenciométere helyetesítve lesz egy digitális potenciométerrel ami több lépésben fogja azt szabályozni. Feltételezem, hogy az optokapcsoló szabályozza menyi idö teljen el a poti két lépése között és így lesz az egö az idö fügvényében halványabb. Az én házi feladatom pedig optokapcsoló megismerése lesz .
Ott is érzek némi gondot ,hogy az U2008 akár figyelheti is a saját áramfelvételét,mert a dióda után is van kötve szabályzó bemenet .Ha az itt lévő jel változik ,az kihatással lehet a szabályzásra is.
Igen. Gondolom a R8 ( alfamax ) potenciométerre gondolsz. A figure2 kapcsolásban az alap fényerőt lehet vele beszabályozni. Majd átnézem az adatlapot. Az FC0102-es áramkörnél is vezérelve van az a bemenet. Azt az áramkört nem teszteltem még.
Igen a lényeg az lenne.
Az optocsatoló csak el szigeteli a törpefeszültségű vezérlő áramkört a hálózattól. Ha sikerül a hagyományos potenciométert digitális áramkörrel kiváltani, akkor az fényerő szabályzása már bármilyen lassú lehet. ( Csak a vezérlő elektronikán múlik, hogy mire lehet még használni... ) Még nem egészen hozza az áramkör azokat a paramétereket amire gondoltam. Bár már működik. Sajnos úgy néz ki, hogy az U2008B tápellátása nem képes feszültséggel ellátni a DS-poti áramkörét a megadott alkatrészekkel. S most nincs kedvem elfüstölni pár IC-t. Jó lenne mellőzni + tápegységet. Mellékelem a DS1804-50 -es áramkör (próba) kapcsolását. Az U2008B áramköre visszább megtalálható. ( Azoknak akik csak most kapcsolódnak bele a témába.) Lehet hogy írtad csak nem figyeltem eléggé! A 20-perces időtartam nem lenne elég? Mert ha igen, akkor nekiállok tesztelni az FC0102-es áramkört.
Semmi gond. Egyenlőre a mikrovezérlők nélkül kellene ezt a feladatot letudni.
De van egy kiszemelt PIC-es tirisztor - triak vezérlő áramkör. Csak a programot kellene bele megírni. Na ezen még nekem sokat kell dolgozni. ( Eredeti programjával erre a feladatra az az áramkör nem alkalmas. :S )
Még nem szedtem szét a próba kapcsolást. ( Holnap FC0102-es nyúzópróba lesz. ) Egy tesztet megér az LDR is. Ma még egy gyors teszt belefér...
( Leragadtam a pic-es PWM-nél és nem gondoltam át amit írtál. )
Teszteltem LDR03-mal. ( Egyenlőre PWM nélkül. ) Nem is rossz. Lesz benne fantázia! THX. Stabil egyszerű analóg PWM-et is fogok találni a fórumon. Majd keresek. A digitális potenciométert a beléptetés egyszerűsége miatt választottam.
Akkor már kicsi olcsó mikrovezérlő hajtja kicsi olcsó triak...Lámpának szerintem elég.
[off] Ha PIC-cel oldanám meg akkor PL: ilyen áramkörből: Link vagy hasonló "vasból" indulnék ki.
Igaz.
S, hogy folytassam a tesztsorozatot: Nagyon meg vagyok elégedve az FC0102-es: Link alap kapcsolással is. De kiegészítő áramköri rész nem hozta az elvárt paramétert. ( Vagy csak én vártam más. ) A P1-el sorba kötött DLR03-as kiegészítés is be lehetett állítani. Kellően érzékeny. De ha nem kell, hogy ennyire érzékeny legyen, akkor kicsit lehet tompítani az LDR-el párhuzamosan kötött 4.7-10µF-os kondenzátorral. Szerintem maradok a fotoellenállásnál a végleges változatban. Ezt a lépést letudtam. Következhet a szabályzás megvalósítása. Majd jelentkezem. A hozzászólás módosítva: Feb 28, 2013
|
Bejelentkezés
Hirdetés |






. 




