Fórum témák

» Több friss téma
Fórum » Erősítő mindig és mindig
Mielőtt kérdezel, a következő két dolgot ellenőrizd! I. A helyes tápfeszültségek megléte. II. A kimeneten van-e egyenfeszültség. Élesztés.
Lapozás: OK   1258 / 2564
(#) kupeti válasza reloop hozzászólására (») Márc 8, 2013 /
 
Na csak alakulnak a dolgok (remélem). Azt csináltam, hogy kiforrasztottam a biztit (1801), így elvettem az áramot. Tehát most tudom egy darab vezetékkel "kapcsolgatni". A következő a helyzet AC nélkül (tehát némítva): Ha főkapcsolóval bekapcsolom nem koppan, kikapcsolom nem koppan, tökéletes, a membrán nem tér ki így kéne működnie. Csak ugye így nem szól. Tovább: Ráadom az AC-t kicsit vár (2mp), majd nagy membrán kitéréssel kezdve (csattanósan) megszólal. Elveszem az AC-t, gyönyörűen némít, semmi csattanás!
(#) kupeti válasza reloop hozzászólására (») Márc 8, 2013 /
 
Plussz dolgot már nem szeretnék beépíteni. Nem azért mert költséges, vagy sajnálom rá az időt, hanem mert ennek működnie kell, illetve tudna működni. Ez egy minőségi, ritka, és különleges hangfal, és gyári állapotúra szeretném "felújítani".
A hozzászólás módosítva: Márc 8, 2013
(#) reloop válasza kupeti hozzászólására (») Márc 8, 2013 /
 
A bekapcsolási koppanás teljesen érthetetlen. Gondolom a 1802 biztosítékról feláll a táp. A 1801 biztosíték nélkül is meg van a +/-36V?
(#) kupeti válasza reloop hozzászólására (») Márc 8, 2013 /
 
Igen.
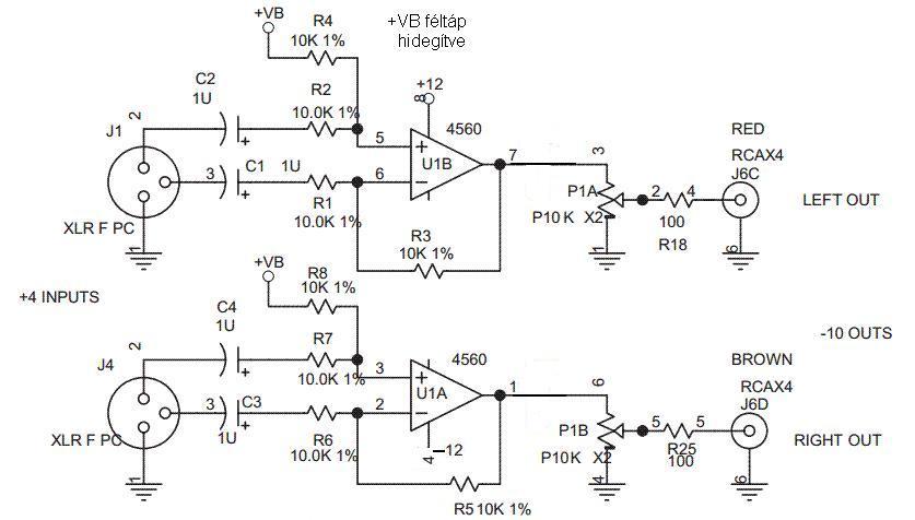
(#) mraulajos hozzászólása Márc 9, 2013 /
 
Hali!
Legyen szíves ezt nézze már meg nekem valaki. Köszi!
Bővebben: Link
(#) szabi992 válasza mraulajos hozzászólására (») Márc 9, 2013 /
 
Helo!
A szimmetrikus kimenet egy teljesen más dolog, nem sztereo, tehát a 2 szimmetrikus kimenet hegyét, és föld részét kell bekötnöd, és mind a 2 oldalt 2 külön kábellel. Ha bármi kérdésed lenne még, akkor tedd föl nyugodtan. Szabi
(#) Haliapu válasza szabi992 hozzászólására (») Márc 9, 2013 /
 
Sziasztok, nem akarok bele kotyogni, de az a bekötés sem, szimmetrikus ahogy írtad csak két aszimmetrikus. Szimmetrikushoz a 6,3 sztereó dugasznak mind a három részét be kell forrasztani. A csúcsa a + a közepe a - és a az árnyék. Ép most kilódokk egy ilyen kapcsolással. Szimmetrikus jelet fog át alakítani aszimmetrikussá.
(#) reloop válasza Haliapu hozzászólására (») Márc 9, 2013 /
 
Szia Haliapu! Ne kínlódj vele, kövesd bencikusz kollégát!
(#) akos153 hozzászólása Márc 9, 2013 /
 
Hali. Egy kis segítséget szeretnék kérni. Van egy beag aet 453-asom. Az a gond vele, hogy először produkált egy hibajelenséget ami a következő volt: az egyik ellenállás szikrázva és füstölve elszállt benne. Ezt kicseréltem, a következő indításnál egy másik ellenállás szált el hasonlóan. Én arra gyanakodtam hogy valamelyik tranzisztor ment ki benne, a 2db 2m3055-öst kimértem és mint kettő eléggé viseltes állapotban volt (az egyik zárlatos is!). Kicseréltem, megnéztem a többit is azokból is 2-őt cserélni kellett. Összeraktam, indítottam negyed hangerőn. Most már hibajelenséget nem produkált füst formájában de nagyon halkan megszólalt a hangszóró. Nem mertem magasabb hangerőn próbálni. Összerakás előtt még mértem zárlatot a +-gnd ágak között. A +- ágak között zárlatot mértem. Esetleg lehet valami más hiba (pl: kondenzátor), vagy maga a végfok része rossz még mindig?
(#) sean hozzászólása Márc 9, 2013 /
 
Sziasztok! Van egy Vermona Revent 1060 keverő erősítő amin ha feltekerem a hangerőt elkezd recsegni, mintha nem kapna elég tápot. Akár melyik bemenetre dugom sehol sem jó. Kitisztítottam, púpos kondit és égésnyomokat nem találtam sehol. Tesla KD503 tranzisztotok vannak benne.
(#) kupeti válasza reloop hozzászólására (») Márc 9, 2013 /
 
Nincs egyéb ötlet? Az nem lehet hogy az előfok után rossz valami? Az nem jó hogy megvan a +-36V?
(#) mraulajos válasza szabi992 hozzászólására (») Márc 9, 2013 /
 
Mi van akkor, ha hangszínszabályozó sztereó jac aljzatába mono dugót rakok? Ebben az estben az egyik oldalt testre zárja dugasz. Ebből lehet probléma?
(#) reloop válasza kupeti hozzászólására (») Márc 9, 2013 /
 
Az jó, hogy meg van a táp. Így tökéletesen sikerült ellenőrizni az AC figyelő működését, ami rendben is van. A kikapcsolás időzítésén majd lehet finomítani, hogy legalább az koppanásmentes legyen.
A bekapcsoláskori koppanással van a nagyobb gondom. A végfok visszacsatolásában lévő elég jelentős 220µF kondinak fel kell töltődnie, addig nem áll be a kimeneti egyenfeszültség. (Kikapcsoláskor természetesen ezzel már nincs semmi probléma.)
Az uPC1225 adatlapjának 104. oldalán is +5V bekapcsolási tranzienst jelöl. Lehet, hogy széllel szemben akarunk pi...(forrasztani) Szóval ez már csak ilyen.
A jelenlegi koppanásgátlóban - a már tárgyalt - 4,7uF, valamint az F pont utáni 0,47µF kondenzátorok vannak jelentős hatással a működésre. A 10µF adja a 2 másodperces időzítést, az úgy helyénvalónak látszik.
A 0,47µF minél kisebb, annál hamarabb kapcsol le az AC kimaradásakor. Ha túl kicsi, néma marad az erősítő. (csökkenteném)
A 4,7µF minél nagyobb, annál lágyabban kapcsolja ki a némítást, szerencsés esetben koppanás-mentesnek kéne lenni a bekapcsolásnak is. Ha túl nagy, akkor a tranzisztor nem tudja elég gyorsan kisütni kikapcsoláskor, tehát oda tolódok a koppanás. (növelném akár 1000µF-re is próbából)
A 10µF azon kívül, hogy időzíti a bekapcsolás késleltetését, meghatározza milyen gyorsan süljön, töltődjön a némítás 4,7µF kondenzátora. (próba erejéig növelném)
Még a tranzisztorok bétája is számít, mivel meghatározó a kondenzátorok kisütési idejének szempontjából. (ezzel nem foglalkoznék, elégnek tartom a kondenzátorokkal kísérletezni.
(#) kérdező hozzászólása Márc 9, 2013 /
 
Sziasztok!
Szeretnék építeni egy egyszerű TBA 800, vagy TBA810 IC-vel működő erősítőt. Úgy gondoltam megvalósítani, hogy egyszerűen lemásolom a Videoton jól bevált TV hangmoduljának az erősítőjét, melyet egy panelon duplán építek meg, így lesz sztereó. Egy-egy 8 Ohm-os, PC-"hangfal"-ból bontott hangszórót hajtana meg. A tápot úgy oldanám meg, hogy van egy 18 V-os, 1A leadására alkalmas váltóáramú dugasztápom, mely után betennék egy egyenirányító hidat, utána a szokásos kondit, és szükség szerint egy 7815 IC-t. A kérdés az, hogy kell-e a stabilizátor, és mekkora legyen a kondenzátor értéke a megfelelő szűrés érdekében? 18V váltóáram esetén mekkora lesz a feszültség az egyenirányító, és a kondi után? A 810 egyszerűen betehető a 800 helyére?
Tudom, hogy nem sokat ér a TBA 800, 810, de egy PC-hez hangszórónak szerintem sokkal jobb, mint egy olcsó "noname hangfal, noname IC-vel. Persze a legjobb erősítők az elektroncsövesek, de azzal most nem tudok foglalkozni. TBA 800, 810-ből van itthon pár darab beépítetlenül.
A hozzászólás módosítva: Márc 9, 2013
(#) Leaslie hozzászólása Márc 9, 2013 /
 
Hali!
Amit tegnap írtam hogy meg kéne csinálni az erősítőm ledsorát hogy villogjon
Eggyik haverom átjött majd talált egy vezetéket ami a táp nyákból jött. A végén egy kerámia ellenállással. Azt mondta hogy letört a ledsor paneljéről azért nem világít. Viszont a kerámia ellenállás kis fém lába már le volt törve, de mondta hogy úgyse kell az oda majd bekapcsolt állapotban hozzányomta ellenállás nélkül a nyákra, oda ahonnan szerinte letört. Ekkor szikrázott egyet, és azóta egy deka hanga sincs :S Biztosítékok nem égtek ki. Mi lehet a baja?
Kimenő feszültség 0,06VDC
(#) Haliapu válasza reloop hozzászólására (») Márc 9, 2013 /
 
Szia, kedves kolléga, beszéltünk már egyszer erről az átalakításról, és építettem én egy összetett valamit, a saját eszem szerint, de sajnos a szenvedés tárgya az, hogy a kimenetek ezen a tákolmányon nem akarnak egy hangerőn szólni. Ezért kérném a segítségedet, hogy mely alkatrészeket kellene kicserélnem és mekkorákra, hogy a műveleti erősítők egy kicsit jobban erősítsenek. A következő a helyzet a szimmetrikus bemenet után még jó az erősítés a 10k poti közép állásáig még torzítás sincs, Hanem az osztó erősítőm, erősítésén kellene még egyet duplázni a mély szűrő erősítésén meg legalább, három szorosát és akkor, tökéletes lenne a technika Ha lenne egy kis időd néz már át a rajzokat és előre is köszönöm a segítségedet.
(#) Haliapu válasza Haliapu hozzászólására (») Márc 9, 2013 /
 
Itt, van még két kép itt még külső tápról próbáltam ami +-12V.
(#) bandimail hozzászólása Márc 9, 2013 /
 
Üdv!
Problémám: van egy régebbi Tamp E400 2ch erősítőm, mely gyárilag nem köthető hídba. Megpróbáltam hidalni (fázisford. az egyik csatornán, dupla impedancia hangszóró, mely a két +ra kötve. Más erősítőn alkalmaztam már ezt és gond nélkül mentek), de nem működött rendesen. Műterhelve vizsgáltam oszcilloszkóppal; csak az egyik csatorna erősítésére változott a kimenő fesz. (a másik állítására minimálisan mocorgott csak) és bekapcsolt a limiter szokásos 31V-nál (sztereo üzemben ennyit tud), holott hidalva kb 56-62V-nak kellene lennie.
Ötlet valakinél?
Én úgy gondolom, hogy a limiternek vagy valamelyik védelmének nem tetszik ez a dolog, erre kéne valami megoldás?!
(#) reloop válasza Haliapu hozzászólására (») Márc 9, 2013 /
 
Szia! A magasabb kimeneti nívó egyetlen járható útja, ha az aszimmetrizáló után csökkented a leosztást. Ennek a kapcsolásnak nem volna szabad torzítania akkor sem, ha a 10k trimmer helyén simán átkötsz.
Mi adja a bemeneti jelet? Mekkora kb. a jelszint?
Milyen eszközöket kell a kimeneteknek meghajtani? Mekkora ezek érzékenysége, bemeneti impedanciája?
A rajzokon szereplő potenciométerek közül melyek beállító trimmerek, és melyek lesznek üzemszerűen használva?
A leosztott és újra felerősített jel torzul, zajosodik. Igyekeznék Neked egy optimális gain struktúrát ajánlani, ehhez kellenek a bemeneti és a kimeneti adatok akár tól-ig is.
(#) akos153 hozzászólása Márc 9, 2013 /
 
Hali. Egy kis segítséget szeretnék kérni. Van egy beag aet 453-asom. Az a gond vele, hogy először produkált egy hibajelenséget ami a következő volt: az egyik ellenállás szikrázva és füstölve elszállt benne. Ezt kicseréltem, a következő indításnál egy másik ellenállás szált el hasonlóan. Én arra gyanakodtam hogy valamelyik tranzisztor ment ki benne, a 2db 2m3055-öst kimértem és mint kettő eléggé viseltes állapotban volt (az egyik zárlatos is!). Kicseréltem, megnéztem a többit is azokból is 2-őt cserélni kellett. Összeraktam, indítottam negyed hangerőn. Most már hibajelenséget nem produkált füst formájában de nagyon halkan megszólalt a hangszóró. Nem mertem magasabb hangerőn próbálni. Összerakás előtt még mértem zárlatot a +-gnd ágak között. A +- ágak között zárlatot mértem. Esetleg lehet valami más hiba (pl: kondenzátor), vagy maga a végfok része rossz még mindig?
(#) reloop válasza bandimail hozzászólására (») Márc 9, 2013 /
 
Szia! Ebben a beszélgetésben egy Tamp hidalása készült el. Ha nem találod benne a megoldást (nem kell hozzá pont ez a panel) akkor jelezd, szívesen segítek.
(#) reloop válasza akos153 hozzászólására (») Márc 9, 2013 /
 
Szia! A nyugalmi áram állító trimmer szokott érintkezési hibás lenni, ilyenkor egymásra nyitnak a végtranzisztorok. Miért javítgatsz áramkorlátozó nélkül?
(#) akos153 válasza reloop hozzászólására (») Márc 9, 2013 /
 
Mert olyan helyen kellett javítani ahol nincsenek meg a szükséges dolgok. Ez a trimmer a táp oldalon van? vagy már magán a végfok panelen?
(#) kupeti válasza reloop hozzászólására (») Márc 9, 2013 /
 
Nem gondoltam volna, de egy óra forrasztgatás után megoldódott a probléma (legalábbis részben)! Cserélgettem mindent amit írtál, és valóban változtak is a dolgok, de az a fránya csattanás nem szűnt meg. Aztán nem tudom miért, de gondoltam egyet, és levettem a relé két lábáról a kondit, amit korábban már említettünk, átforrasztottam a főkapcsolóra, és láss csodát, nem csattog. Nem tudom hamarabb miért nem jutott eszembe, meg hogy gyárilag miért nincs rajta. Nem okoz semmilyen problémát egy kondi a főkapcsolón gondolom. Ugyanakkor az is érdekes, hogy minek volt a relére forrasztva, ha az semmit nem számít.
Most örülök, de egy kicsit azért beárnyékolja az örömömet hogy bekapcsoláskor a membrán még mindig nagyon kitér.
Lehet hogy ez a motional feedback miatt gyárilag is ilyen? Ebben elvileg egy speckó mély van, amiben van egy piezo szenzor, amit folyton figyel egy áramkör, és ez alapján folyton szabályoz valamit a minimális torzítás érdekében. Lehet hogy ez miatt tér ki a membrán?

Van ötleted, hogy mit próbáljak meg?
Vagy mostmár menjek a p..?
(#) szamóca válasza kérdező hozzászólására (») Márc 9, 2013 /
 
A 810-et csak akkor javasolt használni, ha nincs más alternatíva, és minden kötél szakad. Sem a tokozása sem a hűtése, sem a védelme, sem a torzítása, külső elemek használati mennyisége nem szól mellette. Ha mégis mellette döntesz, akkor a táprész általad javasolt felépítése nem szerencsés több okból sem. A 18VAC feszültségből ~25V DC-t kapsz egyenirányítás, pufferelés után. Ez alkalmatlan, mert túl magas a TBA szörnyedvény táplására. 15V-os stab kockával nem tudod megoldani a feszültségcsökkentést, egyrészről a végfok áramfelvételét a standard 1A-es 7815-ös korlátozza, másrészről veszettül melegedni is fog, hiszen a 25-18V-nyi különbséget is el kell fűtenie. Ehhez a ícéjhez 16VDC-től nem ajánlott magasabb tápfesz használata. A dugasztápod áramát is meg kell nézned, hogy magasabb legyen mint a végfok IC adatlapján feltüntetett max áramfelvétel. (jobban jársz egy TDA2003 vagy 2005-el)
(#) bandimail válasza reloop hozzászólására (») Márc 9, 2013 /
 
Végigolvastam, szép kis litánia.
Sajnos nem tudom alkalmazni az ott leírtakat.
A legnagyobb bajom, hogy még kapcsolási rajzom sincs az E400-hoz.
Ha van valami ötleted, szívesen veszem.
(#) Haliapu válasza reloop hozzászólására (») Márc 9, 2013 /
 
Szia, ezt leltem az adatlapokon remélem segít Behringer-2000 limiter kimenet XLR-95,Ohm szimmetrikus 1kHz +21dB-max 1V, a vég fokok bemenete 1V Rms 17,8kOhm. A berendezésemben lévő összes potit csak egyszer szeretném beállítani és nem akarok hozzányúlni többet hang erőt tudok állítani a vég fokon és a keverőn is ha kell.
A hozzászólás módosítva: Márc 9, 2013
(#) reloop válasza bandimail hozzászólására (») Márc 9, 2013 /
 
Ha külső fázisfordítással oldod meg a hídkapcsolást, akkor a két csatorna hangerő szabályzóját nagyon pontosan egyformára kell állítani, hogy mindkét kimenet azonos amplitúdót szolgáltasson. Így érheted el, hogy teljesen kivezérelhető legyen az erősítő. A korábbi próbánál gyanítom ez lehetett a hiba - bár nem sokat írtál a meghajtás részleteiről.
Az ajánlott beszélgetésből azt emelném ki, hogy miközben fázisfordítással hajtod az egyik csatornát, addig normál módon bekötött hangsugárzóknak külön-külön teljes értékűen kell szólniuk. Ezt próbáld le! Ha mindent helyesen csináltál, akkor a kimenetek között mérhetően ott lesz a kétszeres kimenő feszültség. Erre aztán már nyugodtan köthetsz egy megfelelő impedanciájú hangsugárzót.
Ha az erősítőd rendelkezik szimmetrikus bemenettel, akkor nem kell fázisfordító, csak az egyik bejövőnél a + és a "-" ágakat felcseréled.
(#) reloop válasza Haliapu hozzászólására (») Márc 9, 2013 /
 
Ebbe a készülékbe magam is esetleg egy potenciométert tennék, ami a szélessávú és a mély csatornák szintjeinek arányát változtatná. Készítek egy elvi vázlatot, nemsokára jelentkezem.
A hozzászólás módosítva: Márc 9, 2013
(#) bandimail válasza reloop hozzászólására (») Márc 9, 2013 /
 
El kell mennem, csak még tettem egy gyors próbát, ha hazajövök, folytatom; mindent úgy csináltam eddig is, mint írtad, de a biztonság kedvéért összeraktam még egyszer. Műterheléseket használok, hogy egyszerűbb legyen az élet. Oszcilloszkópnak PC hangkártyát használok, próbapanelon összerakott feszosztóval (ez később lesz érdekes). A lényeg, hogy összeraktam csatornánként 4ohmmal, oszcilló nélkül, csak multiméterrel mértem. Minden rendben volt, a kimeneteken mindössze 5V volt, ezután összekötöttem hidalva (persze 8ohmmal), szépen hozta a 10-11V-ot, és amint ráraktam az oszcilloszkóp kábelét, bevilágított a clip LED az erősítőn. Az "én gagyi" feszosztóm így meghülyiti? Oszcilló nélkül fel is tudtam tolni 60V-ig. Remélem érthető volt, csak nagyon sietek.
Következő: »»   1258 / 2564
Bejelentkezés

Belépés

Hirdetés
XDT.hu
Az oldalon sütiket használunk a helyes működéshez. Bővebb információt az adatvédelmi szabályzatban olvashatsz. Megértettem