Fórum témák
» Több friss téma |
Szerintem egy próba. Én még annyit szoktam hangszórózás előtt megtenni, hogy AC állásban műszer a kimenetre 20V-os határra kapcsolva, és kézzel megfogom a bemenet melegpontját, így rögtön látszik, hogy reagál-e a "jelre".
Tápágakban hagyd benn a korlátozásokat, hangszóró a kimenetre és adj jelet a bemenetére. A leírt adatok alapján ez már működőképes lesz.
Remek! Hallgasd meg kis hangerőn! Ha jó, mehet vissza a biztosíték. Következő lépésben kivehető a primer köri izzó is.
A terhelést fokozatosan növeld. Semmilyen további problémára nem számítok.
Meghallgattam kis hangerőn és mindent rendben találtam. Természetesen a primer körben és a biztosítékok helyén is izzó volt. Akkor most visszaforrasztom a biztosítékokat a panelra. Majd írom a fejleményeket.
Minden rendben van vele. Szépen, tisztán, dinamikusan szól. Köszönök minden segítséget.
![]() Üdv.
Szívesen máskor is!
Sok-sok munkaóra legújabb működőképes példányai!!!
Sziasztok! A napokban vettem egy kicsit beteg Quad 405-erősítőt az egyik oldal teljesen szépen működik a másik oldalon viszont a meghajtókat kellet kicserélni ami bd242c-volt kicseréltem,elszigeteltem a hűtőbordától csillámal és szigetelőgyűrűvel meg a panelon volt megégven 2 ellenállás ami egy 270 Ohm-os és egy 75 Ohm-os volt azok gondolom az előző tulaj javítani próbálta csak nem tette szigetelő gyűrűt a meghajtó alá és ezért füstölt ki az a 2 ő ellenállás és a + tápfesz oldalon volt megégve a 2 ellenállás.Bekapcsoltam az erősítőt semmi nem sült ki benne adtam neki bemenő jelet és egy hangfalat a kimenetre és olyan baj volt hogy nagyon halk hangerőn szól aránylag jól de ha feljebb tekerem kb félig akkor nagyon torzít meg ilyen krákogva szól és nem tudom h mi lehet a baj gyanakodok esetleg hogy valamelyik végfoktranzisztor nem jó 2n3442 típusú van benne még békebeli régi
. Vagy ha a végfok netalántán jó akkor mi lehet még a hibaforrás.A válaszokat előre is köszönöm
Vannak olyan tervek, ahol a rögzítőcsavaron keresztül csatlakozik a kollektor láb a panelhoz. Ebben az esetben nem kell szigetelőgyűrő, hanem a csavart kell szigetelni a hőközlő elemtől. (Azt nem tudni milyen a te változatod, mert nem mondtad és nem is mutattad meg.)
Nekem olyan típusú hogy külün 3 eres vezetékkel van felcsavarozva a meghajtó a hűtőbordához és a végfokok is.És a jó oldalon a 2 meghajtó alatt van szigetelőgyűrű.Köszönöm a választ
Szia! A végtranzisztort válaszd le, és mérd ki!
Elfelejtettem megemlíteni, hogy a 75 ohm-os ellenállás akkor füstöl el, ha a 0,091 ohm (vagy hasonló) áramfigyelő ellenállás beforrasztása kibutul (nem érintkezik megfelelően). Ha itt továbbra is átmeneti ellenállás tapasztalható megmagyarázza a korai torzítást.
Javaslom gondosan forraszd újra.
Sziasztok!
Már építettem Quadot 2 éve azóta néha néha használgatom (kb 4 hónapja be sem kapcsoltam ). Most pedig pusztán vágyból és azért mert bontottam 2N 3773-as tranyókat, szeretnék még egy sztereó véget összehozni. A tranzisztorok még Tesla gyártmányúak, mennyire megbízhatók azok a tranyók? Valamint meddig célszerű elmenni a tápfesszel? A műhelybe kéne, így elég lenne olyan 50-60W kimenő teljesítmény. Előre is köszönöm a válaszokat!
Szia! A Quad405 tranzisztorok szempontjából gyakorlatilag "mindenevő". +/30V-ról már elég nagyot szól.
Szia! Köszönöm! +/-30V-ról kb mennyi a kimenő teljesítmény?
Ennél a tápnál durván 40W/8 ohm, 60W/4 ohm.
Üdv fórumtársak!
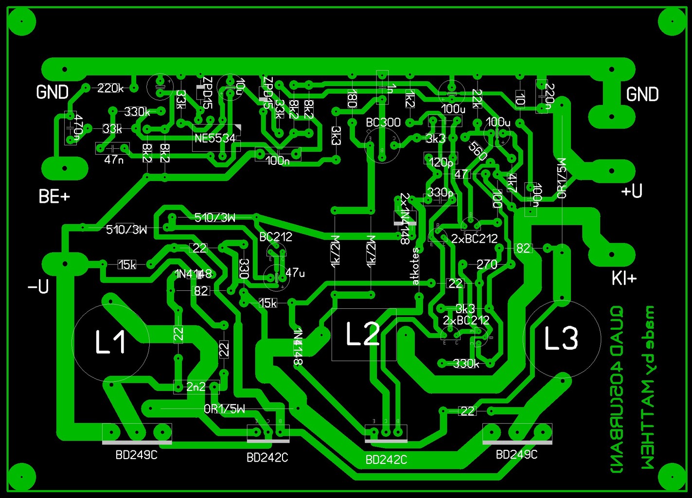
Quad 405 fóliatervet keresgéltem, legjobbnak az Urbán-félét találtam, ezt valósítottam meg Sprint Layoutban. Lehet, hogy csak át kellett volna lapoznom ezt a témát, de tennivaló híján megterveztem. Nézzétek meg, ha esetleges hiba van benne jelezzetek legyetek szívesek. És ha megfelelő a terv, felteszem pdf-ben. Bővebben: Urbán fóliarajz A hozzászólás módosítva: Márc 14, 2013
Szia! Ezen nem könnyű átrágni magát az embernek. Tudnál ezekből választani?
annyi kérdésem lenne még, hogy az ALKOTÓ által tervezett quadba MJL3281A helyett jó-e a BD249C, mert az MJL dupla áron van.
Szia! Használd az oldal keresőjét! Bővebben: Link
Kiegészítve Reloop észrevételét, jó visszajelzéseket kaptam az 2SC5200 típussal kapcsolatban. Ez ha jól tudom 500Ft körül elérhető sok helyen. Javaslom ennek lehetőségét is megfontolni.
A hozzászólás módosítva: Márc 17, 2013
Van egy nagy rakás BUY69C tranyóm mennyire lenne ez gáz a quadba? Valamire fel kell használnom őket. Ahogy nézem a 2N3442-höz képest a bétája 15 míg a 2N3442-nek 20. Kollektoráram azonos, PD viszont csak 100W a 117-hez képest. De szerintem a béta lesz inkább gond. Ha válogatnék magasabb bétájúakat azzal már jó lenne. Mit okoz a Quad-nál az alacsony bétás végtranyó? Köszönöm előre is a válaszokat.
Szia! Az alacsony béta nagyon beterheli az A osztályú fokozatot. Nem ajánlom a Quad-hoz.
Értem. Mi számít alacsonynak, 20 felett már jó? Egyébként tervben van egy újabb kis quad MEV BDY73 tranyókkal. Ezekről mi a véleményed?
A hozzászólás módosítva: Márc 18, 2013
Bencének ez van a quadjába, volt vele problémája, de nem olvastam végig, hogy a 69-esek miatt vagy más volt a probléma. Néhány oldallal előrébb van a kálvária. Másfelől, nagyfesz stab táp lehetne belőlük, csöves tesztelésekhez, jó sokat használnánk.
Nézd, ha belepróbálod a BUY69C-t abból katasztrófa nem lesz. A 2N3442-hez képest valóban nem durva az eltérés.
Abban látom a problémát, hogy nagyobb kivezérlésnél az A osztályú fokozat 50mA áramától majd nagyságrenddel nagyobbat kell a meghajtó tranzisztornak szolgáltatnia. Gyanús, hogy ez torzítás növekedéssel fog járni. Nekem a 2SC5200-al vannak kedvező tapasztalataim.
Értem, legfeljebb a +-30 voltos változatban használom el, ott nincs akkora kivezérlés. 2SC5200 az egy jó tarnyó. Ha vennék, olyat tennék bele. Sajnos már elfogytak a régi eredeti BD-jeim mert akkor kis tápos változatba mehetett volna BD245, BD249. Mondjuk nekem a TO-3-as szerelt nyák sokkal jobban bejön.
Azaz.. Su169 volt. Hangját soha nem hallottam.. Most is a szekrényben van.. kulcstartó lesz...
És már nem ez van a quadban.. Mj 15003.. A hozzászólás módosítva: Márc 19, 2013
|
Bejelentkezés
Hirdetés |








. Vagy ha a végfok netalántán jó akkor mi lehet még a hibaforrás.A válaszokat előre is köszönöm
). Most pedig pusztán vágyból és azért mert bontottam 2N 3773-as tranyókat, szeretnék még egy sztereó véget összehozni. A tranzisztorok még Tesla gyártmányúak, mennyire megbízhatók azok a tranyók? Valamint meddig célszerű elmenni a tápfesszel? A műhelybe kéne, így elég lenne olyan 50-60W kimenő teljesítmény. Előre is köszönöm a válaszokat! 





