Fórum témák
» Több friss téma |
Mielőtt kérdezel, a következő két dolgot ellenőrizd!
I. A helyes tápfeszültségek megléte.
II. A kimeneten van-e egyenfeszültség.
Élesztés.
A szkóp test földfüggetlen volt? Zárlatgyanús amit csináltál.
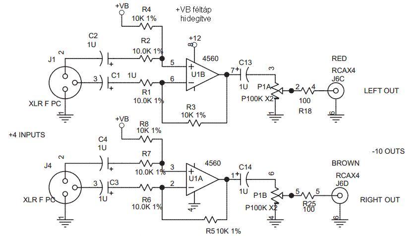
Az alábbi kapcsolás el kéne lássa a feladatot. Amelyik IC-én nem 0VDC a kimenet, annak jár egy csatoló kondenzátor.
Köszönöm a segítséget, hétfőn tudom megnézni legközelebb. Ha mégis ez lesz a baja akkor az más hibajelenséget is megmagyarázna! Az egyik BC 212-es vagy BC 182-es tranzisztor beforrasztott állapotban zárlatot jelzett ha mértem, kiforrasztottam úgy helyes értéket mutatott és nem volt zárlat sem.
Az áramhatároló tranzisztorok bázis-emittere között beforrasztott állapotban 150 ohm mérhető, lehet az tévesztett meg.
Valószínű az évek hatására, de én csak 100 Ω érték körül mértem. Ha kollectorra és emiterre teszem a műszert akkor zárlatot jelez, de mondom ha csak be van forrasztva.
Nem kellene járnia minden leosztott kimenetnek egy műveleti erősítő?
Biztonsági tartalék van benne, hogy a műveleti erősítő kimenő árama alacsony maradjon.
Valahogy így gondoltam:
Már értem mire utaltál. Egy kimenet 2kOhm-ig nyugodtan beterhelhető. Egy műveleti erősítő elvihet 4db 10k bemeneti ellenállású végfokot.
Nagyon szépen köszönöm a fáradozásodat. De ha megkérnélek rá meg írnád az alkatrészek értékeit is vagy legalább azt,hogy hol lelem meg őket és ,hogy a táp maradjon meg+-12V legalább azt ne keljen újat fabrikálnom. Szia, és további szép estét.
Tehát nincs egyéb ötlet? Nem lehet hogy csak egy kondit kell a megfelelő helyre betenni, és megszűnik a koppanás bekapcsoláskor is?
Nem adtam fel. Valami egyszerűen megvalósítható kísérleten töröm a fejem, amivel a koppanás kialakulása tetten érhető.
A tápfeszültség természetesen maradhat +/-12V. A NYÁK-tervben egy sokkal határozottabb GND vezetést kell majd kialakítani. A bemeneti és a kimeneti csatlakozók test pontjait a hozzájuk tartozó áramköri részlettől kell indítani, és az egészet egy csillagpontos rendszerbe kell foglalni. Úgy érzem ez volt a korábbi kivitel legfőbb gyengéje.
Sziasztok!
Mi van akkor, ha hangszínszabályozó (LM1036) sztereó jac aljzatába mono dugót rakok? Ebben az estben az egyik oldalt testre zárja dugasz. Ebből lehet probléma? Köszönöm!
Ez ciki, így benézni...
Gyönyörű zárlat volt, bizony, most már szépen működik.Köszi, hogy foglalkoztál vele. Üdv, B
Sziasztok. Megépítettem ezt az erősítőt. Tudna nekem valaki segíteni, hogy rajzolna nekem egy nyáktervet kapcsolással?
http://www.electronicecircuits.com/electronic-circuits/tda2004-car-...ircuit
Szia, nagyon szépen köszönöm a rajzot, és a tanácsokat meg fogadom. És még csak annyit szeretnék kérdezni tőled, hogy az egész elé tehetek-e kicsatoló kondenzátort és mekkora értékűt. Ezt azért kérdem ha véletlen kölcsön adom és valami más kütyüt csatlakoztatnak hozzá nehogy esetleg az egyen feszültséggel ki nyírják az elő fokozatot.
Nekem öröm, ha hasznos volt a segítségem.
Amit korábban építettél ott azért volt csatoló kondenzátor a bemeneten, mert egyszeres tápfeszültséghez készült az eredeti rajz. A szimmetrikus jelfogadók amúgy nem szoktak kondenzátort használni. Ettől függetlenül beleteheted, de nem látom értelmét. Ha hosszabb, bizonytalan minőségű jelkábel is megfordulhat a bemeneten, akkor R3 és R4 kapjon párhuzamos 100pF kondenzátort.
Szemetet ne vigyük ki helyetted?
![]() Legalább annyi fáradságot vegyél már, hogy rákeresel a keresővel az IC típusára, és rögtön találnál is .Bővebben: Link A hozzászólás módosítva: Márc 10, 2013
Az IC adatlapján van nyákterv is.
A hozzászólás módosítva: Márc 10, 2013
Igen értem, csak több szimmetrikus kábel fogadót is megnéztem mielőtt az enyémet meg építettem és ott mindenütt volt kicsatoló kondi és valahol olvastam is a szerepéről de már nem emlékszem rá, ezért érdeklődtem utána, nehogy az új panelt is el csesz... inkább előbb kérdezek mert már nincs sok anyagom.
Szerepe, az egyenfeszültség leválasztása.
Tudom, hogy az ördög nem alszik, de nem találkoztam még olyan szimmetrikus jelforrással aminek DC volt a kimenetén. Kérdezz rá a hangosítós kollégákra, mi a tapasztalatuk!
Ha mutatkozik a DC leválasztásra igény, akkor beleszerkesztem a kapcsolásba, a megfelelő körítéssel.
Szevasztok,
Van egy erositom 300W-os gyári.Nem ment rajta az erositet hang.Kicseréltem rajta a kondikat igy mán a hang halkan megy de nagyon zug a repro.Ha valaki sejti hogy milehet a balya irjon,Koszi. A helyes irásért bocsi de Szlovákiábol vagyok.
Értem, de ha nem esne nehezedre nagyon meg köszönném. Szeretném még évekig használni a berendezéseimet és igazad van, az ördög nem alszik. És jó éjt kívánok.
Köszi. De azért rosszmájúak ne legyünk
Azért van a fórum, hogy kérdezzünk és segítsünk másoknak .
Átfutottam pár gyári rajzot. Amit a biztonság terén meg lehet még tenni: a bemenet és a test közé köss bipoláris szupresszor diódát, például ilyet - BZW06-10B.
(A bementi csatoló kondenzátor 5Hz töréspontra 3,3uF. Továbbra sem tartom odavalónak.)
Üdv Mesterek!
Esetleg valaki tudna segíteni mert, sajnos nem kaptam segítséget egy kollégától hátha valaki tud.Telefunken tr 500 ról lenne szó!Nincs hozáá végtanyó legalább is én nem találtam csak után gyártottat bd 311-312 helyett bd317-318 at kaptam!jó lesz szerintetek? Előre is köszi! Üdv.:TOmsa
Szia, köszönöm a segítséget, akkor maradok annál a változatnál amit utoljára rajzoltál alkatrész listával együtt. Majd beszámolok a fejleményekről.
|
Bejelentkezés
Hirdetés |







Gyönyörű zárlat volt, bizony, most már szépen működik.
.






