Fórum témák
» Több friss téma |
Hali!
Leteszteltem az áramkört az NTC-vel. Sikerült beállítani kb. 125C-ra. A relé prellezett ahogy írtad. Most állnék neki ennek a problémának a megoldásához. Idézet: „De az áramkörödnél, egy kis hiszterézis (pozitív visszacsatolás) nem ártana, mert az átváltás körül (pillanatában), esetleg kattogni fog a relé a zavarjeltől, vagy a reléáram visszahatásától. Mert itt a bemenetek "szűrés nélkül" kapják a tápfeszültséget.” Ahogy tanácsoltad beraktam egy 1k trimmer potit pozitív visszacsatolásként és beállítottam félútra. Az NTC-t emulálva a helyettesítő trimmer poti kb 15%-nál kapcsol, illetve kb 60%-nál kapcsol vissza (kis hiszterézis nem árt bele). A hiszterézis jó, de: Egyrészt az gáz, hogy az NTC helyettesítő potin kb 15%-nál kapcsol, mivel az NTC 5KOhm alá nagyon nehezen fog menni (47K-s). Így a kapcsolást mindenképp 5K-nál, illetve ehhez igazítva kell a másik ágban. A visszakapcsolás már nem annyira lényeges. Van erre valami képlet, hogy a bemenetekre menő feszültségeket hogy kell kiszámolni a visszacsatoló ellenállás függvényében? (A negatív bemenet az egyértelmű, egy fesz osztó, pozitív?) Illetve az előző kérdésből rögtön adódik, hogy mekkora legyen a visszacsatoló ellenállás. Valami ilyesmit lehetne felírni és ebből számolni: Uki= UR2*(1+Rv/R2)-UR1*A0 nem?
Hello!
A megoldás egyszerű, a számítás kevésbé, mert ahhoz ismerni kell az IC "lelki világát" és mért paramétereit. De.. - Jelenleg a komparátorod egy "nulllkomparátor". Ami annyit jelent, hogy a kimenet átváltása akkor következik be, amikor a két bement differencia feszültsége nulla. Tehát ha pld. a potival az R2 ellenálláson 6V beállítva, akkor billenés akkor következik be, ha az R1 ellenálláson is 6V lesz a feszültség. (természetesen az NTC ellenállás változásának hatására) - De mivel a differenciál erősítő nyíkthurkú erősítéssel dolgozik, az átváltás a bemenetek közötti néhány mV differencia hatására már létrejön. Így az áramkör nem tartalmaz hiszterézist. - A hiszterézis tulajdonképpen azt jelenti, hogy a be és kibillenés, nem azonos bemeneti feszültség értéken (hőfokon) jön létre. Ezt egy pozitív visszacsatolással lehet megvalósítani úgy, hogy a komparátor kimenetének szintje, módosítsa a kapcsolási feszültséget. (pld. az R2 ellenálláson létrejött feszültséget) További követelmény, hogy a visszacsatolás pozitív legyen és ne negatív. Vagy is azonos fázisban kel visszacsatolni. - A kimenettel a neminvertáló bemenet van azonos fázisban, tehát a visszacsatolást, a kimenetről az R2 felé hozzuk létre. - A visszacsatolás hatása, olyan mértékű lesz, amekkora feszültségváltozást hozunk létre az R2 ellenálláson a kimenet átbillenésekor. - Eddig gondolom Te is ezt tetted. Csak hogy R2 1kohm értéke mellett, a kimenetről visszakötött 1kohm-os poti, hatalmas pozitív visszacsatolást okoz. Vagy is jelentősen módosítja az R2 feszültségét. - Tehát ezt az egyszerű megoldás alkalmazva, a visszacsatoló poti értékét, jelentősen növelni kell, hogy csökkentsük a hiszterézis. Ennek az egyszerű megoldásnak még számtalan hátránya van. De számold ki, vagy mérd meg a visszacsatolás R2 feszültségére történő hatását. Így megkapod a hiszterézis feszültségértékek kapcsolási pontjait, amit aztán vissza lehet számolni az NTC ellenállás értékére, hogy mikor fog teljesülni a két bement feszültségének azonossága. (Ellenállásra és hőfokra) üdv! proli007
Heló!
Még mindig ezzel a nyomorult kapcsolással mókolok. A hiszterézist sikerült beállítani, kb 20C a különbség a be és kikapcs között. Azzal a problémával küzdök, hogy a be vagy a kikapcsolás pillanatában még mindig prellezik a relé, nincs egyértelmű be vagy kikapcs, hiába van hiszterézis benne a körben. (Hozzáteszem, hogy otthon pákával melegítettem az NTC-t, akkor stabilan kapcsolt a relé, viszont fűtőlapon, ahol fokozatosan fűt fel, meg nem.) Gondolom a tranzisztor miatt lehet. Ingadozhat a fesz a 0,6V B-E be, vagy kikapcskor. Ha jól láttam, az ilyet pl S-R tárolóval oldják meg, de most hogy építsek bele digitális áramkört?! Nincs valamilyen egyszerű analóg módszer a probléma megoldására???
Hello!
Ha van hiszterézis, akkor nem prelleghet. - De gond lehet, hogy ha a mért jelen zavarjel ül. Ugyan is ha a zavarjel értéke, nagyobb mint a hiszterézis feszültségugrása, akkor gyakorlatilag megszünteti a hiszterézist. Így átváltáskor erősíti a zajt-zavart. Ekkor (és egyéb estben is) érdemes a zavarokat szűrni, a bemeneten. - Gondot okozhat az is, hogy amikor a relé meghúz vagy ejt, megránthatja a tápfeszültséget. Ha ebből állítottuk elő a referencia (vagy híd) feszültséget, akkor az visszahathat a bemenetre. Vagyis általában érdemes a híd tápfeszültségét stabilizálni, és ezzel megszüntetni a visszahatást. - De gond lehet, az is ha a relé működtető árama földhurkot hoz létre. Vagy is megemelheti a híd alsó feszültségét. Ekkor is létrejön a visszahatás, csak azt a relé árama okozza. Ez tervezési hiba, csillagpontos kapcsolással lehet ellene védekezni. - Az RS tár valóban jó (jobb) módszer, de alapvetően a hibát önmagában nem küszöböli ki. Viszont nagyon egyszerűen kivitelezhető a dolog egy NE555 alkalmazásával. Ebben benne van az RS tár, amit két komparátor hajt meg. Így a 741-el, csak analóg módon erősíteni kell a hídátló feszültségét. Ekkor ezt lehet lassítani (zavarmentesíteni) a negatív visszacsatolásában egy kondival. Tekintve, hogy a hőmérséklet elég tohonya dolog, jelentős sebesség csökkentést lehet alkalmazni. A hiszterézis, pedig úgy fog kijönni, hogy az 555 komparálási szintje 2/3 és 1/3 tápfeszültség. Ennek értékét kell osztani az erősítéssel. (pontosabban az erősítést ez szerint érdemes megválasztani. A kapcsolási értéket, pedig a híd kiegyenlítési pontja fogja adni. üdv! proli007
Szia! Alkotó több hozászolásában is hivatkozik az Általad tervezett hőfok függő egyszerű de hatásos ventilátor vezérlésre. Már próbáltam keresni de nem találtam. Kérlek mutass róla egy linket vagy rajzot ha nem probléma. A leírásban látni egy képet róla de ez volt minden amit találtam. Előre is köszönöm.
Hello!
Több változat is készült belőle. Tekintve, hogy az áramköri terveket elsődlegesen neki készítettem nem teszem fel. Ha Alkotó elkészült a tesztelésükkel, majd gondolom szívesen közreadja. Minden esetre egy példányának rajzát ebben a topikban Alkotó-s tápleírás v1.0.pdf 5. oldalon megtalálod. Bizonyára elkerülte a figyelmedet.. üdv! proli007
sziasztok!
sokat olvasgattam, de szerintem egyik se pont az, ami nekem kell: 220v ventit szeretnék kapcsolgatni, kis hőtartományban, nem is kell túl pontosan. a cél, hogyha 30 fok körüli a levegőm, akkor kezdjen el fújni, majd 2-3 fok hűlés után álljon meg. ha 25 és 35 között tudom szabályozni egy potival, az már szuper. tetőtéri szobám ilyenkor nyáron 40 fokra is felmelexik, ha bezárom az ablakot. ha nem vagyok itthon, nem hagyhatom nyitva, mert beesne az eső. a mostani kánikulában hazaértemkor percekig kell himbálnom az ablakot, mielőtt le tudok ülni... szauna! az is jó, ha rámutattok egy esetleg már itt lévő, de előlem elbújó, olcsóbb megoldásra... köszönettel
Sziasztok!
KTY10-eskapcsolással szeretnék működtetni egy fűtőfóliát. Hogyan kellene bekötnöm a fűtőfóliát , hogy kb 0C alatt fűtsön egészen 5C-ig. Köszönöm előre a válaszokat!
Hello!
"hogy kb 0C alatt fűtsön egészen 5C-ig" Ebben kis ellentmondás van. 0C alatt mínusz fokok vannak. Vagy is beállíthatod úgy hogy 0C alatt kapcsoljon be, felette ki, vagy 5 fok alatt be, felette ki. Vagy hiszterézises kapcsolásra gondoltál, amikor 0 foknál kapcsol be, de csak 5 fok felett kapcsol ki. Ekkor a kapcsolási 0fok, a hiszterézis pedig 5fok lenne. A kapcsolási értéket az R1-el lehet beállítani, a hiszterézist növelni, pedig R6 értékének csökkentésével. De ennél a kapcsolásnál, a hiszterézis változtatása, kissé megváltoztatja majd a kapcsolási pont értékét is. Ha a kérdés arra vonatkozna hogy, hogyan lehet megfordítani a működését (hűtés vagy fűtés), akkor vagy a relé záró-nyugvó kontaktusát kel felcserélni, vagy az IC +- bemenetét, de az R6 csomóponttól balra eső szakaszon. (Hogy a visszacsatolás, továbbra is pozitív maradjon.) üdv! proli007
Hali! Végigolvastam az egész topikot és egy kis segítség kellene, mert a villanyhoz csak alapjaiban konyítok. Építettem egy KPE csöves vízmelegítő panelt, már csak a vizet kellene odáig eljuttatni. A szivattyút 12V ~2,5A áramot igényel, természetesen a panel hőmérsékletétől függően indítva, ráadásul 30 percenként 30 perc szünettel. Ez ugye hőfokkapcsolót és időköz kapcsolót jelent, amit 12V-osban nem láttam kereskedelemben. Tudtok nekem ilyet ajánlani? Esetleg valaki építeni?
Hello!
Építeni nem, de megrajzolni szívesen megrajzolom, ha elárulod milyen hőfoknál kapcsoljon, mivel szeretnéd érzékelni a hőmérsékletet. Egyébként én valaha nem így oldottam meg, hanem egy CDS ellenállással figyeltem, hogy süt-e a nap, és a működés/szünet időt változtathatóra állítottam. De érzésem szerint a 30perc, kicsit sok lesz, a szivattyú hamar "leüríti" a kollektort, úgy hogy inkább csak a hőfokkapcsoló fogja működtetni a dolgot. Azt meg egy "mezei" csőtermosztáttal el lehet intézni, hogy így működjön. (gondolom én) üdv! pőroli007
Az Oktogonnál lévő bolt honlapján találtam a 194883 számú hőfokkapcsolót, arra gondoltam ez a KTY-10 -el megfelelne a hőmérséklet mérésére és kb. 45-50 foknál a motor indítására. A bökkenő az, hogy ez 230V hálózatra van és a szivattyú ami a célnak megfelelne az ugyanitt kapható 537454 számú, 12V-os. A szivattyú max 20l/perc szállítóképességű és a kollektor kb. 9 liter vizet tartalmaz. Érzésem szerint az áramlás elég lassú ahhoz, hogy szép időben a kollektor ne "ürüljön" le de ez csak érzés, számolni nem számoltam. A csőtermosztát nagyon-nagyon jó ötlet. Köszönöm, hogy felvetetted. Ezek szerint veszek egy xx típusú csőtermosztátot, beállítom ~40 fokra, egy áramkörbe kapcsolom a szivattyúval és Ő zárja az áramkört. Mivel a szivattyú max. 30 percet bír folyamatos üzemben, nyári napsütésben előfordulhat, hogy a kollektor nem "ürül" 40 fok alá, ki kellene kapcsolni 30 percre 30 perc elteltével. Ennek megoldására van a csőtermosztáthoz hasonló egyszerű javaslatod? Milyen termosztát javasolsz?
Hello!
Csőtermosztátból a legolcsóbbat, pld. ezt. Már 1800Ft-ért lehet kapni. Ezeknek van 5..10 fok hiszterézise (ki-be kapcsolás közötti hőmérséklet különbség), ami szerintem kb. jó is a feladathoz. Ütemadó időrelét lehet venni, bár kissé borsos az áruk. Pld. ezt. Még AC/DC 12..240V-os működtető feszültségű is van, ha igaz. Még sokkal többet is tud, mint amire használnád. Hőfokkapcsoló indítja a relét, az meg kapcsolhatná is egyből a szivattyút. üdv! proli007
Hali!
Akkor veszek egy ilyen csőtermosztátot. Aztán meglátom, hogy a szivattyú által szállított víz milyen gyorsan hűti le a kimenő csövet. Lehet, hogy megúszom a relét ![]() Majd írok, ha beüzemeltem. A szivattyú egy hét múlva érkezik. üdv: karmantyu
Készen van a kollektor, megvan a szivattyú (12V) és a csőtermosztát is. Rákötöttem a szivattyút a 12V-ra és igen gyatrán nyom. (Nem a +- cseréltem fel.)
Erős a gyanúm, hogy 12V AC-m van DC helyett. Na itt elakadtam. Hogyan tudok egyenirányítani egyszerűen? Ha beteszek egy (BRIDGE RECT. 100V 25A SQUARE - Egyenirányító híd) nevű dolgot az jó? Mi a 100V a feszültséghatár amit tud max? Segíts!
Ha valóban ez a probléma, akkor az említett alkatrész tökéletes lesz. A 100V a maximális feszültséget jelöli, tehát jelen esetben ez több, mint tökéletes.
Arra azért figyelj, hogy elképzelhető, hogy a hidat hűteni kell! Bekapcsolás után figyeld a hőmérsékletét, 70-80 °C-nál egészségesebb ha nem engeded följebb.
Hú. Ez gyors válasz volt. Kevésbé melegszik, ha 600V 25A jelölésű hidat veszek? Nem azon a +130 forinton múlik.
Hello!
A termelt hő nem az eszköztől függ, hanem a veszteségtől. A 600V-os egyenirányítónak lehet a vesztesége nagyobb. De ha melegszik, miért oly nagy gond valamire felfogatni. (doboz/alulemez..) De ami a lényeg a csőtermosztát kapcsolóját a váltófeszültségű oldalra kösd. A kontaktusa általában váltóra készül nem egyenáramra. Sokkal tovább fog tartani.. üdv! proli007
A termelt hő nagysága elsősorban az eszköztől függ, lévén azon keletkezik veszteség.
Ettől függetlenül ha 600V-osra cseréled sem fog kevésbé melegedni, mert ugyan az az áram fog átfolyni rajta. Akkor tudod csökkenteni érezhetően a hőmérsékletet, ha nagyobb áramú hídra cseréled. De először mindenképp próbáld ki, mert könnyen lehet, hogy az először említett híd sem fog melegedni...
hello mindenki van 1 kis problémám panel lamináló gépet építek és eddig jól halad csak a hőmérséklet szabályzás az ? ha valaki tud 160 fok körüli hőkapcsoló megoldást örömmel meghalgatnám.
Hello!
Elsőként azt kell eldönteni, mivel érzékelnéd a 160 fokot. Amíg az nincs meg, nem lehet miről beszélni. De én személy szerint annak örülnék, ha megtalálnád a Shift gombot. üdv!
Bocsánat a Shift-ért kicsit töprengtem rajta és arra jutottam hogy hőellenálás de nekem még igazából mindegy hisz még anyagi kertem engedi akármivel megválósíhatóm tehát hajlok minden javaslatra pl :te mivel csinálnád?
Üdv : Andris
Hello!
Én kezdetben egy egyszerű susztermattal, vagy is egy vasaló bimetallal próbálkoznék. Mert nem hiszem, hogy túl nagy igény lenne egy ilyen készülékben. De olyan érzékelőt kell választani, ami eltűri a 160..250 fokot, vagy is félvezető alapú nem igen jöhet számításba. Hőelem, (ami kis jel miatt nehézkesebben alkalmazható) vagy ellenállás hőmérő, mondjuk egy platina Pt100-as. (Pt1000-es) De ez nagy mértében attól is függ, milyen pontosságigényű áramkört szeretnél készíteni. Persze aminek hőtechnikai szempontból is van értelme, nemcsak villamos szempontból.. üdv!
Sziasztok.
Van egy autós tükör fűtésem, ehhez szeretnék egy "hőkioldó" kapcsolást. Vagyis ha a tükör felülete eléri a 15-20 fok körüli hőmérsékletet akkor lekapcsolja a fűtést. A fütés 3A vesz fel. ÉS 14V a táp feszültség. Először LM35 el gondoltam megoldani és egy-egy PNP és NPN tranzisztorral, de elég körülményes kiszámolni(nekem amatőrnek), hogy mekkora ellenállások kell az NPN bázisára, hogy a PNP bázisát le tudjam kapcsoltatni vele. Így találtam ezt a topicot, hátha van valakinek "kioldó" kapcsolása ami egyszerűbb.
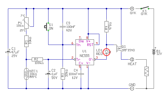
Hello! Remélem erre gondoltál.. üdv!
Hello! Megrajzoltam "rendesen" mert kihagytam az indító gombot. Ráadod a gyújtást, akkor ki van kapcsolva, ha megnyomod a gombot, akkor felfűt a beállított értékre és kikapcsolja magát. A fűtés bekapcsolt állapotát, a Led jelzi. Ha akkor nyomod meg a gombot, amikor már meleg, a gomb nyomása idejéig kapcsol csak be. üdv!
A hozzászólás módosítva: Okt 14, 2013
Ez tök jó, igen ez jó lehet.
Csak nekem fix az ablakfűtés kapcsoló. Igaz ezt nem írtam. Vagyis amíg be van kapcsolva addig fűt. A hátsó szélvédőnél ez nem gond, de addigra mire lehúzza a párát szétrobban a tükör. (Az nem gond ha lehűlés után újra vissza kapcsol ha folyamatosan be van kapcsolva, így nem tud ráfagyni újból menet közbe a pára / víz) De nézem a rajzot, Az NTC1-hez simán egy hőérzékelő kell ami a tükör lapjára van ragasztva. a többit értem. Ha a poti értékével egyenlő lesz az NTC1 értéka akkor kapcsol ki a fűtés?
Hello! Kicsit megfontoltabb is lehetnél, ha már segítséget kérsz. Mert igazából "csapkodsz". Ezt írtad: "Van egy autós tükör fűtésem, ehhez szeretnék egy "hőkioldó" kapcsolást. " Amit rajzoltam az tulajdonképpen az lenne. Ha bekapcsolás után eléri a hőfokot, "kiold" avagy kikapcsolja a fűtést. Most meg hátsó szélvédőről, és tulajdonképpen hőfokszabályzóról beszélsz. Egyébként a topik is hőfokkapcsolóról szól..
Amúgy az NTC1 valóban egy hőfokérzékelő termisztor. Az említett LM35-el és egy tranyóval nem mennél sokra. Részben mert kis jelet ad ami 10mV/°C hőegyütthatójú, vagy is 20°C-on 200mV-ot ad. Egy tranyó, meg 600..650mV között nyit ki. Ráadásul nem határozottan, vagy is maximum relével lehetne kapcsolni a fűtést, különben analóg módon "kapcsolná be" a 3A-t, amihez szép nagy hűtőborda kellene. Egy NTC hőmérséklet változása sokkal több, kb. 3,6%/°C. Ha mérni ne szeretnénk a hőfokot, csak szabályozni-kapcsolni, sokkal célszerűbb az alkalmazása. Egyébként nem akkor kapcsol, mikor a poti+ellenállás megegyezik az NTC-vel, lévén hogy az 555 Th lába referenciának a tápfesz 1/3-adát kapja. Vagy is akkor kapcsol, mikor a termisztor ellenállása kisebb, mint a (P1+R1)/2. Avagy a felénél. De legyen gyereknap! Megrajzoltam a szabályzót is.. üdv! A hozzászólás módosítva: Okt 15, 2013
|
Bejelentkezés
Hirdetés |













