Fórum témák
» Több friss téma |
Fórum » VFD óra IV-6 csövekkel
Témaindító: rockersrac, idő: Jún 28, 2010
Témakörök:
Köszönöm a gyors vállaszokat, engem főleg az érdekelne, hogy a programon kell-e változtatni ?
Melyik programon? Ha Bcd dekódert kicseréled és közös anódos kijelzőt használsz nem kell módosítani a programot az Overkilll, Tom025, Mule v2 nixisóráknál.
Miért melyiknek van,? Az itt készült nixisórák egyikének sincs tudtommal kivéve a nagy nixisórát ami még el sem készült.
A hozzászólás módosítva: Márc 19, 2013
VFD óra IV-6 csövekkel szerző : Hp41C
ennek az órának állitólag 16 ébresztési időpontja van , ez érdekelne de 7szegmensben.
Ok, értem, csak konzekvensen nixie csövekről beszéltünk eddig, ez pedig VFD óra. Mellesleg ez az óra már most is 7 szegmenses, tehát itt a meghajtást kell átalakítani. Mindjárt megnézem, hogy mit lehet vele tenni.
A VFD-nél 28V-ot kapnak a szegmensek az UDN-ek után, tehát erre a feszültségre kell illeszteni a ledkijelzőt megfelelő előtét ellenállással és a katódokat fixen be kell kötni a GND-re, közös katódos ledkijelzőt így rá lehet kötni erre a kapcsolásra. Mivel nem multiplexelt ezért aránylag egyszerűen átalakítható. A programon nem kell módosítani. Persze a 28V helyett lehet alacsonyabb feszültséget is kapcsolni az UDN-ekkel.
A hozzászólás módosítva: Márc 19, 2013
Ez vfd meghajtó , nem nixi . A nixinek legalább 170v kell az anódon és a katódokat a GND-re kell kötni a vezérlő IC-nek. A VFD-nél a rács és az anód (szegmens) ugyanazt a feszkót (-12v-tól -60v) kapja, a katód a fűtés amely 1,5v-tól 3V körüli érték. PT6311-el már próbálkoztam, lásd a VFD kijelzős topicban.
A hozzászólás módosítva: Márc 19, 2013
Csak azért kérdem mert ebben az órában a kapcsolási rajz, leírás szerint ezt a meghajtót használják.
Sziasztok!
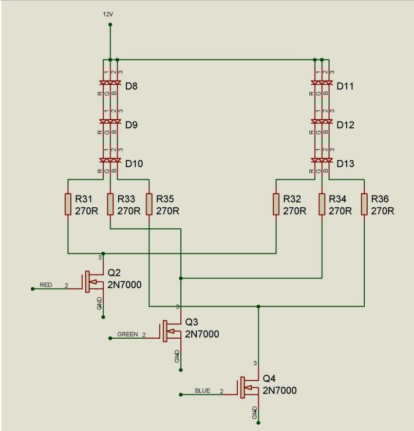
A 27V -os táp alkalmatlan a LED kijelzők meghajtására. Az órából el lehet hagyni az anód és a fűtés tápot. A LED -eket egy külön tápegységgel kellene járatni, hogy a fényerőt be lehessen könnyen állítani. A közös anódos kijelzőknél az UDN2982 meghajtók maradhatnak, minden szegmens vezetékbe kell egy-egy áramkorlátozó ellenállást kell tenni, a katódokat a földre kell kötni. A közös katódos kijelzőknél az ULN2802 meghajtók kellenek, minden szegmens vezetékbe kell egy-egy áramkorlátozó ellenállást kell tenni, az anódokat a LED tápra kell kötni. Mivel az utóbbi meghajtók invertálnak, a vezérlés helyes marad. A jó hír: A program nem tudja, milyen kijelzőt építenek az órába. CSak arra kell ügyelni, hogy a szegmensek helyes sorrendben legyenek bekötve...
Bocs benéztem a kapcsolást ,hogy invertál, köszönöm a korrekciót.
Igen, valóban. A multiplexelt kijelzés miatt (3-3 csövet multiplexben hajt meg) elég neki a 80v-os meghajtó ic a katódok kapcsolására. A programja gondolom nem publikus
Hát a programot nem találtam meg sajna. 45fontért árulják a kit-et, csövek nélkül.
// Mit takar az a multiplexelt kijelzés? Mert elvileg 1db csőhöz hogy 10 számjegyet meg tudjon jeleníteni 10db kimenet kéne hogy tartozzon nem? A hozzászólás módosítva: Márc 19, 2013
Van 20 db katódvezérlésre használt kimenete a HV5812-nek ezt ráköti a nixik katódjára az első 10-en 3 cső párhuzamosan, a másik 10-en szintén 3 cső párhuzamosan. Az anódokat pedig multiplexeli a tranzisztoros fokozatokkal A1-A4, A2-A5, A3-A6 közös. Így a 6 anódot 2x3, bontásban multiplexeli, a 30-30 katódon pedig ugyanaz a szám jelenik meg egyszerre, de csak a megfelelő digit lesz látható (aktív) amelyiknek az anódja megkapja a nagyfeszt.
A hozzászólás módosítva: Márc 19, 2013
Az SN74141 niximeghajtónál a 4 vezetéken kapja BCD kódolással a jelet a meghajtó ic és a 10 kimenetéből egyszerre egy aktív, multiplexelésnél 6 kimenet kell az anódok meghajtásához . Itt soros vezéléssel 20 kienetet tud egyszerre kapcsolni, de itt is csak kettő lesz aktív egyszerre illetve az áttűnés effektnél 4 és 3 kimenet kell az anódok kapcsolásához.
Meg tudnád mondani pontosan melyik topic?
Hm ez még meg kell emészteni
Meg rá kell jönni, hogy is kell ezt megprogramozni.
Igen ezért kérdeztem, hogy a szoftvere megvan-e, mert cseles a vezérlése és a pic csinálja a nagyfesz előállításához is az alapjelet, valamint az rgb alávilágításhoz is a pwm-et, dcf és gps dekódolást, gombok, ébresztő kezelését stb. Ehhez még a soros kommunikációs katódvezérlés elég bonyolult vezérlőprogramot eredményez. Az eredmény pedig csak néhány funkciónál nyújt többet, mint az itt már leközölt szabadon hozzáférhető kapcsolások.
Köszönöm! A zipet megtaláltam de szeretném az egész témát elolvasni.
Az RGB/dcf/gps/ébresztő funkciók egyelőre nem fontosak, alkatrész minimalizálás céljából lenne jobb ezzel az ICvel megvalósítani.
// Felprogramozott IC-t is árulnak, nem dolgoztam még PICekkel, megoldható valahogy a program létöltése a chipről?
Az szinte biztos, hogy code protected, nem másolható. A picben egy bit átbillentésével megakadályozható, hogy lenyúlják a programot. Az igaz, hogy így kompaktabb a kapcsolás, de ezzel át kéne menni valamelyik nixis topickba, ott elmélkedhetünk rajta.
Sziasztok,
akadt egy elég súlyos probléma, mivel a balkánhoz tartozom itt egy órával elöbre vagyunk ezt már csak a programból lehet mególdani, hogy a vett DCF77 órajelhez mindig hozzáadjon 1-et.
Ez a VFD meghajtó úgy kapcsolja be és ki a nixiket, hogy a katódokat egy köztes Vpp magasabb feszültségen tarja (tehát azok a kimenetek be vannak kapcsolva, ahol éppen nincs kijelzés és emiatt nem jut a gyújtási feszültségnek megfelelő feszkó a nixire) és azok a katódok világítanak, ahol a VFD meghajtó IC-n keresztül GND-t kap a megfelelő katód (kikapcsolt kimenet). Ezért tudja a kisebb feszültségre tervezett IC a nagyfeszültségű nixiket meghajtani, azt már nem tudom, hogy miért nem üt át rajta a 170v, de erre is biztos van magyarázat (itt gyanítottam, hogy a multiplexelésnek is szerepe lehet). Egyébként lehet ezt az Ic-t kapni valahol?
A hozzászólás módosítva: Márc 20, 2013
Nekem a tápja nem világos. Más kapcsolásokban MC34063-as step up convertert használnak az anódfeszültség előállítására itt meg nincs semmi ilyen.
IC-t láttam ebayen 5$ 2db. A hozzászólás módosítva: Márc 20, 2013
Hát pont ezt írtam az előbb. A Vpp pozitívabb mint a GND tehát a Vpp és a HV között kevesebb a feszkó mint a cső gyújtási feszültsége, ezért a katód sötét marad. Azért nincs step up, mert a pic lábáról jön le a nagyfesz generálásához a jel és egy HV sense bemenet is van gondolom a szabályzáshoz.
A hozzászólás módosítva: Márc 20, 2013
Szia!
A téli - nyári és a nyári - téli áttérés akkor van, amikor a DCF77 áttér?
Befejezem a bekötési rajzot, (bár úgy nézem az Atmega328-nak amit kinéztem kevés lesz a lába hogy minden ráférjen) azután utánanézek hogy mégis hogymint van ez az IC.
|
Bejelentkezés
Hirdetés |







Meg rá kell jönni, hogy is kell ezt megprogramozni.






