Fórum témák

» Több friss téma
Fórum » Kapcsolási rajzot keresek
 
Témaindító: Kallai Csaba, idő: Márc 11, 2006
Témakörök:
Lapozás: OK   221 / 385
(#) thecyrus válasza thecyrus hozzászólására (») Márc 22, 2013 /
 
Még egy citromail erre sem megy át az üzenet!
(#) Frankye válasza thecyrus hozzászólására (») Márc 23, 2013 /
 
Felejtsétek már el a citromélt! Semmire nem jó, csak arra, hogy szenvedjetek vele! A "gémél" legalább használható is, nem csak ingyenes.
(#) clipart hozzászólása Márc 23, 2013 /
 
Üdv mindenkinek!
Dobtáras diavetítőt hogyan lehetne automatizálni,van erre valakinek ötlete?
A vezetékes távkapcsolóján egyik gomb előre, másik hátra.Ezt meg lehet oldani valamilyen kapcsolással?
(#) kaqkk válasza clipart hozzászólására (») Márc 23, 2013 /
 
Régebben láttam egy kapcsolást annak az volt a lényege hogy , egy magnóról ment a szöveg és amikor diaváltásra volt szükség a hang mellé fel volt véve egy 22khz-s jel amit az elektronika érzékelt és meghúzta a relét ami a lépető gomb helyére volt bekötve . Valószínűleg régi rádiótechnika újságban lehetett
A hozzászólás módosítva: Márc 23, 2013
(#) mps válasza clipart hozzászólására (») Márc 23, 2013 /
 
Az 1999-es RT évkönyv 201. oldalán van egy leírás, rajzzal együtt.
(#) clipart hozzászólása Márc 23, 2013 /
 
Más egyéb lehetőség??? Hangvezérlés nélkül szeretném indítani,évkönyv nem áll rendelkezésemre...........sajna
A hozzászólás módosítva: Márc 23, 2013
(#) mps válasza clipart hozzászólására (») Márc 23, 2013 /
 
Mit jelent az automatizálás konkrétan?
(#) clipart hozzászólása Márc 23, 2013 /
 
Mindösszesen annyit szeretnék,hogy egy elektronika adjon jelet a vezérlőgomb helyett a vetítő léptetésére.....ha lehet szabályozhatóan ,fokozatmentesen vagy választható időintervallumban léptesse a vetítőt. Esetleg indítsa el visszafelé is.Köszönöm
(#) Sebi válasza clipart hozzászólására (») Márc 23, 2013 /
 
Idézet:
„Esetleg indítsa el visszafelé is.”

Ez a kitétel nem fordítható le az elektronika nyelvére...
Mégis mi legyen az eset(leg) aminek hatására az addig előre lépkedő tár visszaforduljon?
Mert maga az ütemadó nem egy nagy kihívás.
(#) mps válasza clipart hozzászólására (») Márc 23, 2013 /
 
No, ez egyszerűbb, egy astabil mondjuk 555-el, ami a relé helyett egy tirisztort hajt meg, ezzel kapcsolhatod a vetítőt. Azért tirisztor mert az amint léptette a vetítőt ki is kapcsol. Persze ez vissza felé nem fog menni.
Bővebben: Link
(#) clipart válasza mps hozzászólására (») Márc 23, 2013 /
 
Köszönöm!
Milyen időintervallumban állítható ?
A hozzászólás módosítva: Márc 23, 2013
(#) clipart válasza Sebi hozzászólására (») Márc 23, 2013 /
 
Ahogy mondod
(#) clipart válasza mps hozzászólására (») Márc 23, 2013 /
 
A relével egyébként mi a gond ??Miért nem jó ha relés marad??
(#) granpa válasza clipart hozzászólására (») Márc 23, 2013 /
 
Itt van a fórumon; Elektronikai témájú újságok , könyvek. Letölthető!
(#) mps válasza clipart hozzászólására (») Márc 23, 2013 /
 
Ezek kb úgy működnek mint egy ablaktörlő motor. Amikor megnyomod a gombot elindul a mechanika, ami rövidre is zárja a gombot, hogy ha közben elengeded akkor is befejezze a lépetést, ha tovább nyomod akkor viszont ő is tovább léptet, Mivel a relé az astabilnál az időd felében meghúzva van, ezért nem csak egyet fog léptetni. Viszont a tirisztort egy kondin keresztül begyújtva az addig fog csat nyitva maradni amíg a mechanika rövidre nem zárja, majd amikor az 555 kimenete testre megy akkor kisüti a kondit is. Kezdődhet minden elölről.
Persze ezt meg lehetne csinálni egy kis kitöltési tényezős astabillal, relével is. Ilyesmi módon. A diódával lehet kell majd egy ellenállás sorba, ha rövid lenne az impulzus a mechanikának. A többi a másik rajzból jó.
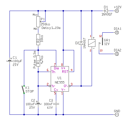
(#) proli007 válasza clipart hozzászólására (») Márc 23, 2013 /
 
Hello! Inkább lerajzoltam mit kellene építened. Apró szépséghibája, hogy az első időzítés, kb. 1,5-ször hosszabb lesz, mint a ciklikus időzítés további ütemei. üdv!
A hozzászólás módosítva: Márc 23, 2013
(#) clipart válasza mps hozzászólására (») Márc 24, 2013 /
 
Köszönöm!
A hozzászólás módosítva: Márc 24, 2013
(#) clipart válasza proli007 hozzászólására (») Márc 24, 2013 /
 
Köszönöm!
A hozzászólás módosítva: Márc 24, 2013
(#) clipart válasza granpa hozzászólására (») Márc 25, 2013 /
 
Hello!
Letöltöttem,megnéztem,egészen másról szól mint ami nekem kell,de azért kösz.
(#) Doncso hozzászólása Márc 25, 2013 /
 
Sziasztok. Lenne egy nagyobb teljesítmény fokozattal rendelkező funkció generátor panelem. Sajnos hiányos, de annyit tudok, hogy valamelyik Rádiótechnika folyóirat alapján lett megépítve, de akitől kaptam többre nem emlékszik. Esetleg tudnátok segíteni a beazonosításban?
A hozzászólás módosítva: Márc 25, 2013
(#) szotyi1970 hozzászólása Márc 26, 2013 /
 
sziasztok! Én egy ORION T 2915 SPTX kapcsolási rajzot keresek
(#) kadarist válasza szotyi1970 hozzászólására (») Márc 26, 2013 /
 
Szia!
A komplett szervizleírást innen letöltheted.
(#) macilaci19 hozzászólása Márc 27, 2013 /
 
Sziasztok !

Kapcsolási rajzot keresek Castone CPA 100H 600 W-os erősítőhöz.
Mindkét panelon ugyan az az alkatész van megégve,értékét nem tudom.
Egyébként szól az erősítő csak meddig?
Aki tud kérem segítsen
Köszönöm!!!
(#) Doncso válasza macilaci19 hozzászólására (») Márc 27, 2013 /
 
Forraszd ki és mérd meg őket.
(#) GyurikaBx válasza macilaci19 hozzászólására (») Márc 27, 2013 /
 
Szia! Ha minden igaz akkor az a kimeneti zobel tag, ami a gerjedést hivatott gátolni, azt kéne megnézni, hogy az ellenállás vagy a vele sorba kötött kondi lába a kimeneten van-e! Az értéke pedig 10 ohm. Szkópon meg kéne nézni az erősítőt, mert ha azok az ellenállások így elmelegedtek akkor gerjedhet rendesen, később nehogy a végtranyók is elmenjenek.
Üdv:Gyuri
(#) reloop válasza macilaci19 hozzászólására (») Márc 27, 2013 /
 
Szia! Itt a Castone témában találsz rajzot. Azt végtranzisztor emitter-ellenállásnak nézem. A tranzisztor párja valamiért nem működik, ide koncentrálódik a terhelés.
(#) djseed1 hozzászólása Márc 30, 2013 /
 
Sziasztok! Egy Philips Goya Royal 4895-ös TV-t javítok! A problémája miatt kénytelen vagyok egy kapcsolási rajzot keresni, de a google nem segíttet! Ha valakinek megvan a kapcsolási rajza ennek a modellnek, megköszönném ha megosztaná velem!
(#) kadarist válasza djseed1 hozzászólására (») Márc 30, 2013 /
 
Szia!
A rajz: Bővebben: Link
(#) djseed1 válasza kadarist hozzászólására (») Márc 30, 2013 /
 
Húúú, nagyon-nagyon szépen köszönöm a segítséget!!!
(#) Balaa16 hozzászólása Márc 31, 2013 /
 
Sziasztok!
Egy AVTECH 4ch mpeg4 dvr HDD-s videofelvevő rendszer kapcsolási rajzára lenne szükségem, konkrétan a tápra. Az enyém tápja elfüstölt, és nem tudom, hogy hol mekkora feszültségnek kellene lennie. Köszönöm a segítséget:
Balázs
Következő: »»   221 / 385
Bejelentkezés

Belépés

Hirdetés
XDT.hu
Az oldalon sütiket használunk a helyes működéshez. Bővebb információt az adatvédelmi szabályzatban olvashatsz. Megértettem