Fórum témák
» Több friss téma |
Fel lehet támasztani ezt a topikot, ha elmondom, hogy közben csináltam egy AVR-es, LED kijelzős JLT pákavezérlőt (is) ? Már majdnem gyári a cucc. Érdeklődők ne kíméljenek! ui: Sok köszönet a hozzászólóknak az ötletekért.
Szia!
Engem érdekelne.
Sziasztok!
Tudna nekem Valaki segíteni, egy olyan dologban, hogy a wsp 80 pákámhoz szeretnék vásárolni aránylag olcson LT sorozatu páka hegyet v. hegyeket. Hol kapnék pesten? Tud valaki segíteni? Üdv: Gyuri
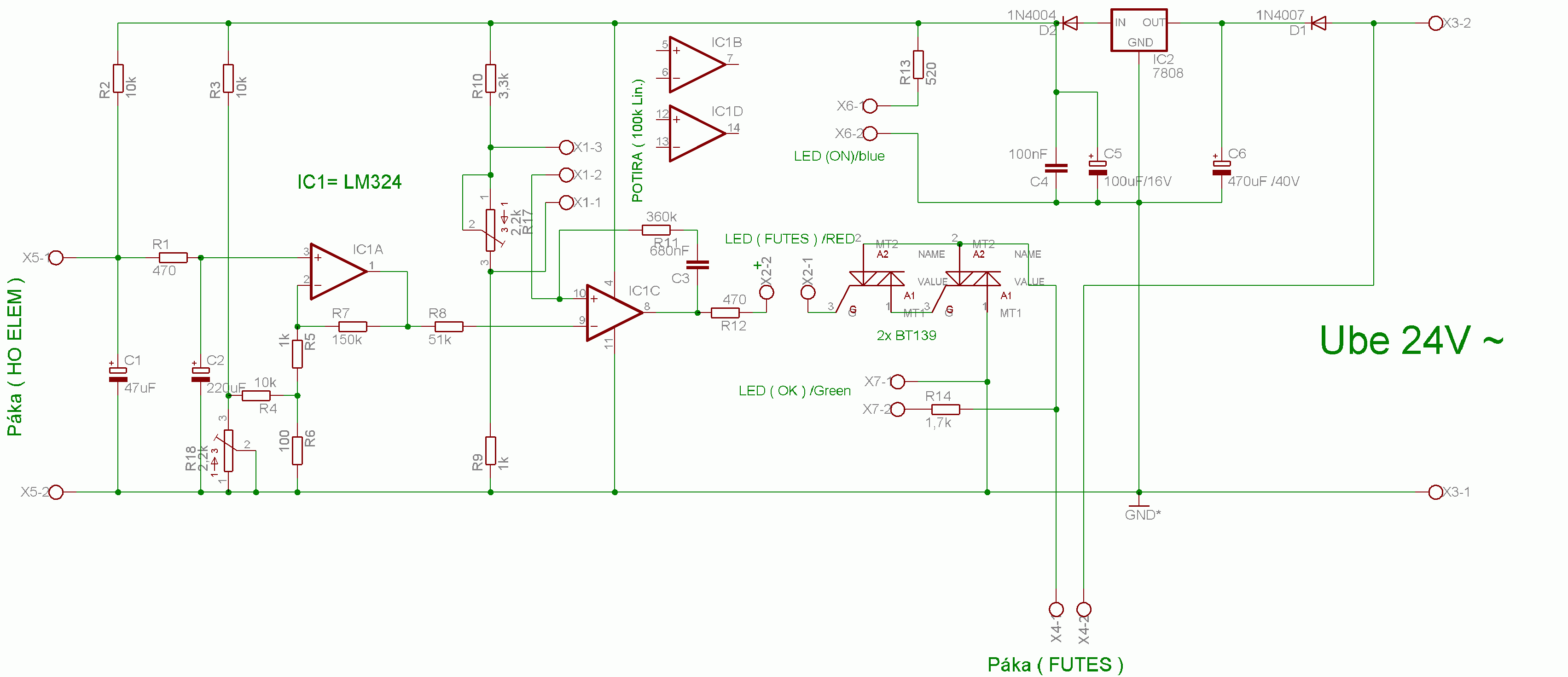
Nos, megépítettem először az analóg vezérlést. Mellette olvastam itt is egy PIC projectet, kijelzővel, gombokkal stb. Ebből kiindulva most ott járok, hogy egy kicsi Atmel procit felprogramoztam úgy, hogy 3 digites LED kijelzőn a hőfokot jeleníti meg, két gombbal tudom az előírt hőfokot változtatni. A beállított értéket kikapcsoláskor is megőrzi. Kimenete pedig egy opto-t tud meghajtani. A komparálást a digitálisan kijelzett hőmérsékletek számértéke alapján végez, kb 1 másodperces időközönkénti vizsgálat alapján.(Hogy ne kapcsolgasson ész nélküli sebességgel, ha éppen úgy áll be a mért érték.) Mivel a használt Atmel nem tartalmaz A/D-t, egy i2c buszos pici tokkal és egy műv. erősítővel egészítettem ki. A project még nem teljesen kész. Nyákot csak akkor csinálok, ha lesz még pár érdeklődő, mert az előző analógból is marad ki. Úgy meg nem éri meg. Kapcsi rajz lustaságból még nem készült, de hamarosan felteszek egyet.
Nos, rajzot mellékelem. Közben élesben is kipróbáltam. Rákötöttem az analóg szabályozó paneljére, felhasználva annak részeit. Jól működik.Olvastam itt még más projectet, szintén Atmel chip-el. Annak programjában levő tuljadonságokkal kibővítettem a sajátomat is.Most a következőket tudja: 3 digiten hőfok kijelzés, 2 gombbal le/fel állítható. Állítás közben az előírt hőfokot, utána pwdig az aktuálist jelzi ki. 120 fok alatt LO, 480 fok felett illetve levett pákával HI jelzés. 2 perc után Err jelzés, ha nem érte el az előírt hőfokot. Hőfok-tartás kb 2-3 fokon belül.
Nekem egy WSP-80-as pákám van. Tudomásom szerint termisztoros. Mit tudtok hozzá javasolni?
A JLT-hez való nem jó hozzá, mivel az HŐELEMES! Az első rajz, ami itt megjelent, nem igazán szimpi. Nekem félhullámúnak tűnik.
Az első rajz tényleg csak félhullámot adott a pákának, de azóta ez a hiba ki lett javítva.
Tudsz segíten, hogy hol találom a javítást? Akkor nem kéne végigböngészni az egészet.
Vagy esetleg priviben elküldöd? Megköszönném.
Szia Kex!
Én csak most kapcsolódtam a témához. Megvan még az az áprilisi Weller szabályzó kapcsi rajzod?
HI, PCB!
Megvan az az eredeti Weller rajzod? Megosztanád velünk?
Az eredeti kapcsolást kiegészítve innen tudod letölteni.
Szia !
Idézet: „Az eredeti kapcsolást.....” Ez sosem volt eredeti weller állomás kapcsolásirajz. Üdv!
Szia !
Hétvégén elkérem, mert nekem nincs meg már. Üdv!
Köszi a fáradozásodat, de ez sajna nem a Weller vezérlő, mivel ez hőelemes pákákhoz való. A Weller WSP-80 pedig PTK-s és ezt jó lenne itt a fórumon belül már tisztázni végre.
WELLER az nem egyenlő JLT02!! Itt fűtőszál kb. 7 Ohm Érzékelő: 20 C = 21 Ohm 420 C =~42 Ohm
Köszönöm és várom!
szia!
Mit jelent az olcsó? Próbáld meg a Nóniusz ETALON2000-nél! XIII. Gömb u. 30.
Na közben végigböngésztem a fórumot és ez a megoldás született.
Lomexes alkatrészekre készítettem, mivel én ezt a boltot ismerem. A MOC3041 révén megvan a galvanikus leválasztás és így teljeshullámú a vezérlés. Anyagárban pedig kb. 1500 + trafóMi a véleményetek róla?
Tovább agyaltam
a hosszú hétvégén, hogyan lehetne a hőfok kijelzést megoldani. Ezt sikerült kisütnöm. Elsőre talán kicsit bonyolult a kapcs. üzemű -12V miatt, de nekem nagyon bevált az IC és tök olcsó. A működése a következő: A TH1 ponton megméred a feszültséget szobahőmérsékleten és mondjuk 450C-on (fránya ólommentes ). 450-et elosztod a külömbséggel és megvan a kívánt erősítés. Ezután már csak szobahőmérsékletű pákánál beállítod az akkor mért hőmérsékletet P2-vel. És kész!Ha elkészült, majd képeket is teszek fel róla.
...különbséggel... Bocsi.
Errefelé már a madár se jár?
Sziasztok!
De igen,én már megcsináltam ,de még nincs felélesztve.
A szabályzó már működik a hőmérő majd később.....
Nos elkészült a WSP80-hoz a vezérlő és a hőmérő.A kapcsolási rajz kissé módosult (tnx:HA9KLA Laci), de nagyon jól működik a készülék.Teszek fel néhány képet(ezekkel sajnos nem nyernék díjat a fotó kiállítason-HI-).Ha valakit érdekel a kapcs.rajz majd lerajzolom és felteszem azt is.
Helló!!
Nekem a Masterfoxx által készített forrasztó állomásom van(van bele építve egy opto+triak vezérlés), és ehhez szeretnék kijelzőt építeni,valaki tudna segíteni nekem????
Hello mindenkinek!
Lenne pár kérdésem a JLT-02 kapcsolással kapcsolatban: Hogy ha a hőszenzor feszültséget ad ki akkor mért kell felhúzni 10k-al (R2) a + tápra? Nem túl sok a hőszenzor buffereléséhez 47µF + 220uF? Így elég lassan változik a feszültség, nem lenne szakszerűbb 100nF-al bufferelni és hisztérézissel variálni? 2k2 trimmert (VR3) nem lenne célszerű rövidzárral helyettesíteni? És akkor maxon lenne az erősítés (Gain: 150x)(25mV->3.7V). Így az R3 is fölöslegesé válik, ekkor lenne párhuzamosan 10k (R4) és 100 Ohm (R6), ebből simán ellehetne hagyni a 10K-t. Ha még a 100 Ohm-t is rövidzárral helyettesítenénk akkor 150ről 162-re nőne az erősítés (3.7V->4.0V) ami nem számottevő. Ha túl sok az erősítés akkor lehet csökkenteni, az R15 emelésével. Lm324 adatlapja szerint 36V-ról is tud menni, vagyis lehetne táplálni 12V-ról és kevesebb feszültség esne a 7812-n. Valaki írta fórumon hogy a fűtőtest ponthegesztve van a hegyhez (fejhez), ez tényleg igaz? Az eredeti Fahrainheit 28001-es kapcsoláson a DIN csatlakozó középső érintkezőjére van kötve a föld. Nehezen hiszem el hogy 14ezer Ft-os (Solomon) forrasztóállomás ne lenne leföldelve. 2 párhuzamos poti helyett nem lenne egyszerűbb a beállítás egy alsó és egy felső trimmerel és közte egy potival? Külön belehetne állítani az alsó és felső hőmérséklet határokat. Kinek van valamilyen ötlete arra hogy egy sleep (alvás) funkciót hogyan lehetne belerakni a kapcsolásban (mint a profi állomásokon). Gondolok arra hogy ha a pákát belerakom a fém tartójába akkor kapcsolja ki a fűtés. 2 szabad OPA-t fellehetne használni rá ha szükséges. Üdv.
A hőszenzor kimenetét azért kell 10k-val tápra húzni, hogy ha esetleg megszakad a kapcsolat a hőelemmel, vagy az élesztés során elfelejtjük bekötni, akkor a pákát az állomás ne izzítsa fel.
Idézet: „2 párhuzamos poti helyett nem lenne egyszerűbb a beállítás egy alsó és egy felső trimmerel és közte egy potival? Külön belehetne állítani az alsó és felső hőmérséklet határokat.” Dehogynem. Az én verziómban így is van megoldva. Idézet: „Kinek van valamilyen ötlete arra hogy egy sleep (alvás) funkciót hogyan lehetne belerakni a kapcsolásban (mint a profi állomásokon). Gondolok arra hogy ha a pákát belerakom a fém tartójába akkor kapcsolja ki a fűtés. 2 szabad OPA-t fellehetne használni rá ha szükséges.” Én speciel nem látom értelmét. De az áramkörbe számos helyre lehetne egy kapcsolót tenni, amivel előállítható ez a funkció. Ha nagyon muszály, akkor egy RS tároló és azt csak nyomkodni kell. Nálam ha kimegyek a műhelyből akkor megnyomom a nagy piros gombbot és minden lekapcsol. Idézet: „Lm324 adatlapja szerint 36V-ról is tud menni, vagyis lehetne táplálni 12V-ról és kevesebb feszültség esne a 7812-n.” Igazad van! Na de az áramkör áramfelvétele egyébként sem olyan nagyon sok. Ha kijelző is van, akkor már más a helyzet. Az alkatrészek módosításáról szóló gondolatmenetedet nem értem, mert nem tudom hogy melyik kapcsolási rajzról beszélsz. |
Bejelentkezés
Hirdetés |





Vagy esetleg priviben elküldöd? Megköszönném.
Lomexes alkatrészekre készítettem, mivel én ezt a boltot ismerem. A
Anyagárban pedig kb. 1500 + trafó
a hosszú hétvégén, hogyan lehetne a hőfok kijelzést megoldani. Ezt sikerült kisütnöm.
). 450-et elosztod a külömbséggel és megvan a kívánt erősítés. Ezután már csak szobahőmérsékletű pákánál beállítod az akkor mért hőmérsékletet P2-vel. És kész!









