Fórum témák
» Több friss téma |
Lefotóztam a központot.
Mellékelek egy rajzot is, remélem ki tudod bogozni. Hozzányomtam a fehérhez (8-as), de csak kattan egy kicsit a hallgató. A hozzászólás módosítva: Feb 6, 2013
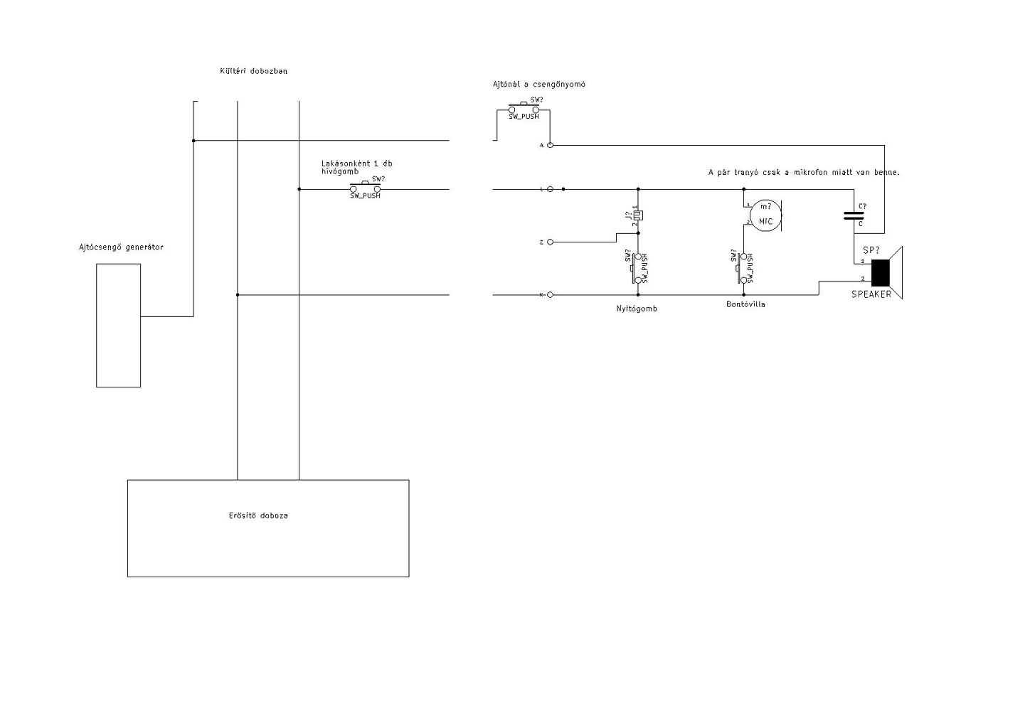
Ok. Ez az iq. Megpróbálom leírni, mert csak papíron van rajzom, de mivel vagy 21 éve nem csinálok már kaputelefont eléggé elpakoltam
![]() Szóval alapból 3 vezeték jön föl a lakáshoz: ebből ami a 8asra megy lenne az érdekes. A negyedik vezeték valamikor a nyitásé lehetett, az most nem kell, elég ha rövidre van zárva a vonal (közös-egyedi, 1-3) már nyit is. A két vezeték közöl kellene megkeresni azt amivel a nyolcas pontra téve sípol. Ha egyikkel sem teszi, akkor gubanc van, vagy szakadt a vezeték, lehet egyszerűen elvágták mikor a másik csengőt kötötték be (azért vigyázz vele, előszeretettel szokták a 220as bim-bam csengőt rákötni, ilyenkor az egész házban ráz a kaputelefon!), meg kellene keresni a lépcsőházban az elosztót, jól megnézni nincs e kiszakadva valami. De akár az is lehet, hogy be sem tették a kültéribe a csengőoszcit, de akkor a szomszédoknál sincs. Hirtelen ennyit nézz végig. Mérni műszerrel nem igen tudsz, az ajtócsengő vezetékén jöhet fel dc amíg nincs terhelés a közöshöz képest, de ez oszci függő, 'hál Istennek ebből is van többféle. A legjobb műszer ide egy hallgató betét!
A dallamcsengőt én kötöttem be, az nem okoz gondot. Végig próbálgattam a 8-assal az összeset, de semmi. A 14V-ossal is de csak néha kattan egy kicsit a hallgató.
A csengő gombnál lévő vezetékekkel is végig próbáltam, mert ott is van 6 vezeték, de egyik se reagál. Megkérdeztem a szomszédot, de náluk se megy régóta a fenti csengetés. Lehet, hogy amikor cserélték a lenti központot, akkor kinyírták a fenti csengetést? Ez miért jó? Ez egy kicsit azért furcsa. Akkor mindenki saját csengős megoldást alkalmazna?
Ha a szomszédoknál sem megy, akkor lenti hiba van. Ha a kültéri csere óta, akkor lehet, hogy nem rakták bele a generátort. A közös képviselőnél kellene jelezni a rosszaságot.
Merre laksz?
Szia Mindenki!
Tudna valaki segíteni DP 03 kaputelefon javításában? A nejem vett egyet a Vaterán, de nagyon halkan működik csak. Úgy lehet hallani ha nagyon fülel az ember. Kapcsolási rajz sokat segíthetne. Előre is köszönöm. A hozzászólás módosítva: Feb 11, 2013
Sziasztok!
Legrand kaputelefonhoz szeretnék kiegészítőt beépíteni, ami a felcsengetésre kapcsol egy kis plusz jelzést. Az eszköz külön tápról működne, a kérdésem az, hogy közösíthetem-e a táp testpontját a kaputelefonéval? Ebben a katalógusban , a 19. oldalon található a kaputelefon bekötése. A felcsengetést a Pn vezetéken érkező 12V feszültség végzi, amit a 2 ponthoz képest mértem. Eszerint a 2 pont a kaputelefon testpontja. Ha igen, akkor összeköthetem-e a táp testpontjával, hiszen az ahhoz képest pozitív impulzus kapcsolja a jelzést? Ha nem jól gondolom, akkor melyek a lehetőségek? Köszönöm!
Szia! Nem ismerem ezt a típusú kaputelefont. De, a bekötés és a leírás alapján amit mérsz az csak egy kis egyen komponens esetleg a műszert "bolondítja" meg a csengető generátor. Ha lehet ne közösíts semmit csak úgy.
Itt egy lehetséges megoldás: Bővebben: Link, olvasd el az előtte lévő őár hozzászólást is!
Szia! Maximálisan köszönöm, ez így nekem pont jó is lesz (remélem)! A vicc az, hogy olvastam az éjjel azt a topicot, és nem esett le, hogy azt a megoldást keresem. Tanulság: hajnali 3-kor nekem nem kell erőltetni a gondolkodást.
Üdv Mindenkinek! Elakadtam kaputelefon ügyben, Valakinek van működőképes kapcsolási rajza MKT rendszerhez? Lemásoltam az Aquincum típusú kaputelefon NYÁK-ját, de valamiért nem akarja az igazat, a csengő és a kaputelefon részről is jelez, de ha a kagylót felveszem onnantól teljes csöndben van a szerkezet, a mikrofon is és a hangszóró is néma.
Melyik rajz kellene? Megpróbálom valahol beszkennelni ha megvan.
A pontos típusát meg nem mondom a kaputelónak, Erről lenne szó.. De ha esetleg tudsz működőképes kapcsolást feltölteni, azt megköszönném. 3 vezetékes a rendszer. Fermax kapcsoló tábla van az ajtó előtt, és nyomni kell beszélgetés közben, ennyit tudok róla. Ennél az aquincum telefonnál valószínűleg én rajzoltam valamit hibásan.
No, itt vagyok csak este mire megrajzoltam elment a netem.
Az Aquincum helyett nem jó a Venesia, az diódás. A bekötést lerajzoltam mert a scan nem jött össze, remélem erre voltál kíváncsi.
Köszönöm a rajzot! A kondi értéke az mekkora legyen? Illetve gazdaságos mikrofonból kiszedett mikrofon jó a beszélőbe? Vagy elektret mikrofon legyen? Utóbbinál az erősítést hogy oldjam meg? Nem a bekötésére voltam kíváncsi, hanem magára a kapcsolási rajzára, mert ami jelenleg van az nem működik, mármint a hang része. Azért gondoltam, hogy valami más elektronikával próbálkozok. A diódás erre a rendszerre sajnos nem jó.
A hozzászólás módosítva: Márc 7, 2013
Át tudod kötni a diódást is. A kondi 470n-1u közötti.
Azért ezt a hang dolgot át kellene nézni, nagyon ritka amikor az Aquincum miatt nem szól. Első lépés: a szomszédé jó? Második: a kaput nyitja? Esetleg a kaput egyből nyitja ha felveszed? A felmenő vonal ellenállásának nem szabad többnek lennie 40-50 Ohm-nál, de már ez is határeset.
Az eredeti aquincum-al amit kölcsön kértem azzal rendesen működik, tudunk beszélni stb, ezért döntöttem úgy, hogy lemásolom az elektronikáját (valószínüleg ott hibáztam valamit amikor visszarajzoltam a kapcsolási rajzot a NYÁK-ról). Amit saját magam készítettem azzal a csengetés lentről működik (bejárati ajtó), de ha felveszem fennt a lakásban, akkor semmi hang, se fentről se lentről az ajtó elől, tehát innentől teljesen néma. Az ajtónyitás viszont működik, illetve az ajtó csengő is jelez, ha a gombot megnyomom.
A bekötés megegyezik azzal amit rajzoltam? Abba a rajzba vagy szénmikrofon való, vagy elektret de akkor kell egy kis tranyós elektronika, keresem a rajzát, csak 2 éve abba hagytam a kaputelefonozást nem lesz egyszerű, mert még csak papíron van.
Igen, a bekötése az amit rajzoltál. Van elektret mikrofon, vagyis azzal szeretném megcsinálni.
Esetleg ha gépközelben leszek feltöltöm az aquincum kapcsolási rajzát, ha úgy van át tudod nézni, mi lehet a hiba??
sziasztok
van 1 tönkrement társasházi kaputelefonom hátulján FLM.100 van, borítóján elöl "Audio" felirat Megy kábel a -hoz a +hoz és elég érdekesen össze van kötögetve a kábel a kagyló vezetékével... Mi kompatibilis vele? Hívjak szerelőt vagy be tudom kötni én is, ha van némi műszaki érzékem? előre is köszönöm a válaszokat
Szia! Le tudnád írni egyszerű nyelven, hogy a 4 közös vezetékből mi, mire szolgál, milyen feszültségek, jelek közlekedhetnek rajtuk?
Köszönöm a fáradozásod, előre is!
Codefone-os kérdésem lenne, remélem tud nekem valaki tanácsot adni. 4 lakásos társasházban csak a mi lakásunknál hibásodott meg a kaputelefon, a felcsengetéskor, kód beírása után OFF-ot ír ki. Ahogy olvastam, ez azt jelentheti, hogy nem látja a digitális lakástelefont. A bejárati ajtó csengője sem szól. Mit nézzek meg először? Mivel tudom kizárni a különböző hibákat?
Először mérd meg a kaputelefonban a vezeték végén a feszültséget, 12V körül kell mérned, megfelelő polaritással kell bekötve lennie a panelra rá van írva. Az ajtócsengő gombja csak simán be van kötve a lakáskészülékbe. Ha meg van a feszültség akkor a készüléked rossz, általában a kagyló szokott megpusztulni, leginkább a vezetéke ha rosszul préselték rá a sarut, csatlakozót.
Ha a feszültség nincs meg akkor kezdj menni visszafelé és minden kötésnél mérd meg, ha szerencséd van az elsőnél megleled a hibát
Itt a 19. oldalon lévő, 4 lakásos kaputelefon, "2,3,4,5" jelzésel ellátott vezetékekre gondolok. Bocsánat, hogy nem utaltam az előzményekre!
Ezt én sajnos nem tudom, soha nem szereltem ilyet, maximum a lakáskészülékét alkottam át, ha épp hagyta magát a boltban rábeszélni a lakó.
A 25. oldalon van a bekötés, bár ebből nem derül ki mi micsoda.
Akkor magamnak kell rájönnöm. Köszönöm a válaszod!
Üdv Mindenkinek!
A segítségeteket szeretném kérni. A párom lakásából az előző tulaj magával vitte a kaputelefont. A falból 3 vezeték lóg ki. A kapuban egy számkódos egység van. Milyen beltéri készüléket kellene venni és hogyan kell bekötni? A három vezetékből 2 egy színű szürke a harmadik pedig kék! Előre is köszönöm!
Hello.
Valószínűleg a szomszédoknál ugyanolyan típus működik...csak be kell kopogni. A hozzászólás módosítva: Ápr 4, 2013
|
Bejelentkezés
Hirdetés |










