Fórum témák
» Több friss téma |
Fórum » Erősítőhöz való hangsugárzó védelem (koppanásgátló)
Témaindító: Thom, idő: Márc 14, 2006
Témakörök:
Hello!Van nekem egy APT100-asom amihez kellene egy koppanásgátló
55v-ról megy. mindet meghallgato mono is elég,kellene még egyen védelem is bele.
A relével soros ellenállást kéne beiktatni, hogy azon csak a névleges feszültség jelenjen meg. Növelni kéne R3 (220k) értékét, hogy a késleltetési idő ne rövidüljön, és R6-ot (10k) úgy megválasztani, hogy azon továbbra is 1mA folyjon.
Szia! Skori terve rugalmasan alakítható a tápfeszültséghez, meg nagyon jó is.
Kicsit nehézkesnek tűnik nekem,de megpróbálkozok vele valahogy.
Most egy kicsit belezavarodtam,az tiszta hogy az erősítő kimenetét és a hangszórókat hova kell kötnöm,viszont ahova a 12v és gnd kell oda az erősítő trafójának az ac-ját kéne kötnöm,vagy pedig simán csak 12v kell neki. Az erősítő mellett van egy külön kis trafó is a ventinek(12vdc),abból vihetnék oda 12v-ot?
A védelmi áramkör egyenfeszültséggel működik, AC-t nem kell hozzávezetni. Legpraktikusabb a ventilátor 12V-os tápjára kötni. Nem tudhattam róla, hogy rendelkezel ilyennel is.
Rendben. Azért gondoltam az AC-s dologra mert a legtöbb koppanásgátlónál olvastam hogy a trafó egyik secunder ágát kkell bekötni...
Szerintem célszerűbb lenne ugyanazt a tápot hoasználni amiről a végfok is megy, pl. mert a tápfesz figyelése csak így fog rendesen működni...
Van neki nyákterve esetleg?
A hozzászólás módosítva: Ápr 10, 2013
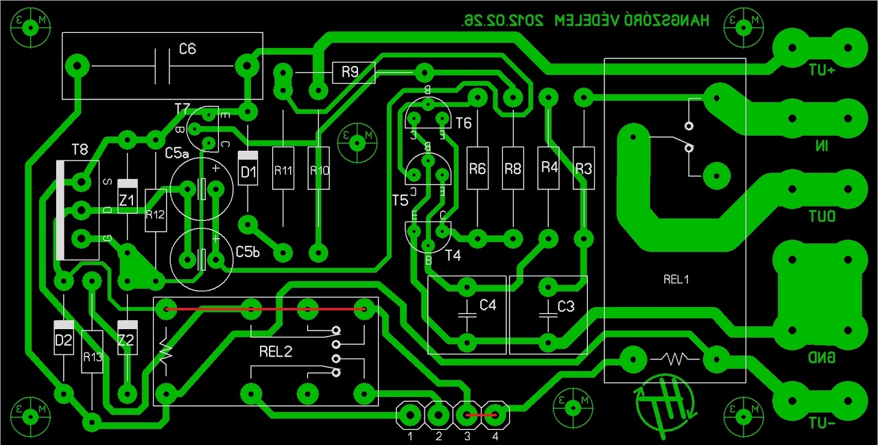
Én terveztem hozzá, amit meg is építettem. Jól működik, kb. +- 0.6V DC környékén kapcsol. Ez mentette meg a hangsugárzót, mikor szépen megnyúlt egy ellenállat az egyik végfokban.
Reloop topictárs segített a hiba felderítésében, köszönet neki. Én dual-mono felépítésű erősítőben használom, ezért kétszer van megépítve a védelem. A mellékelt terv az egyik oldal, logikusan. Terveztem bele egy kis trükköt, amivel galvanikus kapcsolat nélkül össze lehet drótozni a két oldalt, hogy pontosan egyszerre kapcsoljanak. Ezért van benne egy második relé és tüskesor. Ha ezt nem akarod használni, a pirossal jelölt átkötéseket építsd be, és nem kell a plusz relé.
Köszönöm szépen!Az APT-nek csak egy oldala van úgyhogy majd az átkötés lesz!
Én csak +-12V-ról használom, ilyen relé van benne. Ezt is gyártják 48V-os tekerccsel, ami közelebb áll az 55V-os tápodhoz (nem írtad, hogy +-55V esetleg...)
Ha a rel2 helyén az átkötést soros ellenállással oldod meg, tudod "hangolni" rel1-et az adott tápfeszhez, ahogy Skori is ajánlja. Persze, ha szükséges.
12V-os trafót is betudok tenni mert van még hely a dobozban bőven belefér
Skori cikkének végén találsz linket Doncso kolléga paneltervéhez.
Egyáltalán nincs így. A külön trafó semmit nem ront a dolgon, ha van egy közös referencia potenciál (ez célszerűen a GND).
Persze a saját trafó olcsóbb lehet, de akkor meg valahová tenni kell a feszültség többletet, ami általában hőtermeléssel jár.
De így van. A külön trafó annyit ront a dolgon, hogy a tápfesz figyelés nem úgy fog működni ahogy kellene. Ha bármi okból hamarabb elfogy a végfok tápja mint a külön 12V, akkor kikapcsoláskor puffanhat...
50...55V-ra simán jó a 48V-os relé (nézd meg az adatlapját néhánynak), ugyanis a 48V-os rendszerek többnyire 42...56V között üzemelnek (az akkuk üzemi feszültség tertománya). Tetát csak megfelelő relét kell választani. A hozzászólás módosítva: Ápr 11, 2013
Megépítettem a csatolt védelmet, és nem akar átkapcsolni, csak pirosan világít a led.
Az UAChez használt ellenállás 18K ami 30V a táblázat szerint, de nekem csak 26,5V AC-m van, ill a C7es kondi 47µF nem 33uF. A DC feszem az 37V ezért az R8nak 12K-t tettem be, mert a táblázatba az egyel kisebb az 36V 11k-s ellenállással. Szerintem a 18K sok és azért nem akar kapcsolni, de azért a biztonságért megkérdezem, hogy okozhatja e ez is? Ill a relé 12Vos, de oda a képlet alapján számoltam ellenállást ami 2K lett. A hozzászólás módosítva: Ápr 13, 2013
A LED-et nem találom a csatolt rajzon. A C1 és C2 ki vannak sütve? Ha nincs rákötve a védelem az erősítőre a DC figyelő bementet zárd testre 1-100k ellenállással.
A 2k-s 12V-os relé előtét ellenállás 37V táp esetén 1k-s tekercsellenálláshoz illeszkedne. Ez az érték 12V relé esetén szokatlanul magas. Jól mérted?
A ledes verzió a pdf alján található. A relé mérve pontosan 960R az adatlapján is ennyit írtak. Lehet az volt a baja, hogy nem zártam testre. Ki is próbálom.
Kicseréltem az R4et 16Kra, és a bemenetet 100Kval testre húztam de úgy se jó.
D2 dióda jól van bent? Nálad mi a bemenet, amit 100k-val testre kötöttél? Relé nem is kattan bekapcsoláskor akkor?
Mérd végig a 2,4,6,7,8 lábakat testhez képest. Kiderül miért nem húz be a relé.
2: 60mV csökken
4: 36,4 6: 36,6 7: 36,3 8: 36,6 Az a fura, hogy már egyszer megépítettem, akkor ment. Igaz az 46Vra és 24Vos relével. Az IC-k újjak.
Kap az IC testet? Az 5-8 lábak között 3,4V-os referencia feszültségnek kell lenni.
Igen megvan a test, összemértem. Az R8 12K megmértem. Az 5-8 közt 36V
Csak végszükség esetén bontanám meg az erősítőmet összehasonlítás végett. Az adatlap szerint a 8-as lábon nem igazán lehet ott a teljes táp.
Én is így vagyok, mert a másik be van építve, és eléggé nehézkes kibontani ahova ez a modul került. Holnap kipróbálom, hogy kiveszem az ic-t és úgy is végigmérem, de szerintem gyárilag halott. Mert minden ellenállást megmértem, beültetés előtt és most is és jók.
|
Bejelentkezés
Hirdetés |






