Fórum témák
» Több friss téma |
- Ez a felület kizárólag, az elektronikában kezdők kérdéseinek van fenntartva és nem elfelejtve, hogy hobbielektronika a fórumunk!
- Ami tehát azt jelenti, hogy a nagymama bevásárlását nem itt beszéljük meg, ill. ez nem üzenőfal! - Kerülendő az olyan kérdés, amit egy másik meglévő (több mint 17000 van), témában kellene kitárgyalni! - És végül büntetés terhe mellett kerülendő az MSN és egyéb szleng, a magyar helyesírás mellőzése, beleértve a mondateleji nagybetűket is!
Nem is elhalványodni kellene, a 470 K Ohm -al egyáltalán nem pislákolhat. Vagy elnézted az ellenállás értékét, vagy a kapcsoló van rosszul bekötve, vagy rossz a kapcsoló. Ha ezeket átnézted és nem lelsz hibát, tegyél fel 1-2 éles, közeli képet a megépített áramkörről.
A hozzászólás módosítva: Ápr 11, 2013
Köszönöm szépen a megerősítést. Újra csináltam az egészet és most már működik rendesen, azaz 460k-nál sötét marad. Valószínüleg rosszul kötöttem be az elején.
Köszönöm!
Szia
Ami letört neked az valóban a riasztód "lelke" azaz az érzékelőd. Ami végül is nem más mint egy kis piezo hangszóró, a rugó illetve annak a végén lévő súly rezegteti meg a "membránt" s így elektromos feszültség keletkezik és .......... . Simán forraszd vissza s remélhetőleg funkcionálni fog a riasztód újra ![]() A hozzászólás módosítva: Ápr 12, 2013
Szia! Ugyan olyanra cseréld. De valamiért elpukkant. Nézd át alaposan, a diódákat, ntk-t, többi kondit. De ha nincs gyakorlatod a kapcsoló tápokban igencsak óvatoskodj!
Szia Baxi!
Én visszaforrasztottam de a beélesítés után rögtön jelzett. Ezután leforrasztottam az érzékelőt és ugyan úgy rögtön jelzett az beélesítés után. ![]() ![]()
Sziasztok!
A segitsegeteket kerem! Valaki meg tudna nekem mondani, hogy egy multiplexer IC: 74HC151 “strobe” labra, (ami engedelyezi magat az IC hasznalatat) ha nincs kotve se magas se alacsony szint akkor mi lesz a kimeneten? A bemeneteken persze TTL jel van. Es a tapot is megkapja. Csak azert kerdezem, mert tobb ilyen IC kimeneteit osszeparhuzamositottam, hogy egyszer az egyik masszor a masik IC kimenete ervenyesuljon a jeleket kapo IC bemenetein. De ha az eppen nem aktiv 74HC151-es kimenetein alacsony vagy magas TTL jelek vannak, azok modosithatjak az eppen aktiv kimenetek szintjeit? Ha jol csalodom akkor abszolut semilyen jelnek nem kellene a kimeneteken lenni ha a “strobe” lab nincs alacsony vagy magas szinten? A hozzászólás módosítva: Ápr 12, 2013
A kimeneteket ugye nem közvetlenül kötötted össze? A kimeneteket VAGY kapuval, vagy diódákkal szabad összekötni, mivel a kimenet nem nyitott kollektoros.
Ha STROBE nincs fix logikai szintre kötve, attól még a kimenetek fix logikai szintre kerülhetnek, de az eredmény véletlenszerű.
Hogy erted veletlenszeru?
Akkor hogy lehet ezt megoldani maskeppen? Es hogy kell a diodakat bekotni es milyen diodakat hasznalhatok ehhez? Segitenel ezekben? A bemenet egy 74HC192 binaris ABCD bemenete lenne.
Akkor sanszos hogy elküldted a hozzá tartozó erősítőt. Biztos nagy érzékenységű erősítő van rajta. Kövesd végig hátha csak valamilyen táranyóra megy rá, nem közvetlenül az IC-re.
Milyen pákával cserélted, forrasztottad? Végül is már mindegy csak kíváncsi vagyok rá. Lehet hogy maga a páka küldte el a cuccot nem Te.
10-et.
Es a 'strobe' labuk egy 74HC42 kimeneteire mennek ami 'L' re aktiv. Ez a 74HC42 kapja a bemeneten a 74HC192-es szamlalo kimeneteit es ha megnyomok egy gombot ami a 74HC192-es szamlalo 'LOAD' labat foldre huzza akkor kellene a 74HC42 kimeneten megjelennie az eppen aktualis 74HC151-es altal elore beallitott erteknek. Ha nem nyomom meg a gombot akkor a 74HC192-es szamlalo folytathatja szamlalasat fel vagy le. Ha eleg vilagos voltam. Ha nem szolj legyszi! Koszi elore is!
A jeladót 220V pillanatforrasztóval a közép érintkezőt weller pákával.Bennem is kezd összeállni a kép a "Milyen pákával cserélted, forrasztottad?" után. Mert ha a pillanatpáka ad le feszkót akkor az küldte haza a riasztót. Első baja az volt,hogy nem kapcsolt be mozdításra a riasztó és miután le volt válva a forrasztás és visszatettem jött elő az újabb más probléma.A kettő között meg "csak" forrasztás volt beiktatva.
Köszi az eddigit. ![]() "tanuló pénzt kiadtam" A weller páka nem tudta felmelegíteni a jeladó tartót. ![]() De ha van tipped a tovább lépésre megköszönöm.Azt még megnézem,hogy tranyóra meg e vagy az IC re.Gondolom szerencsésebb ha tranyóra megy?
Hello!
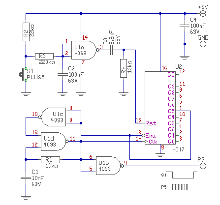
Hogy erthetobb legyen, amit akarok csinalni az 10 LED dioda körbe ültetve egy panelon. Mar van egy kapcsolasom ami a LED-eket jobbra es balra lepteti eggyel ha nyomogatom a gombokat 1 jobbra 2 balra. Most en ki szeretnem ezt a kapcsolast boviteni arra, hogy ha megnyomnek egy harmadik gombot akkor az eppen vilagito LED-del szemkozti LED vilagitson, es a jobbra -balra leptetes utana onnan folytatodna. Ezert tennem a "strobe" labakat egyenkent a 74HC42 kimeneteire a LED-ek melle, es igy minden LED-hez a 74HC151-es altal elore beirt kod (ami a szemkozti LED kodja) fog felvillanni ha a LOAD betolti a kimenetre(3. gomb), az eppen aktivalt 74HC151-esbol. Ha ez segit.
Hello! Ha ezt szeretnéd, akkor sokkal hamarabb célba érsz, ha a nyomógomb megnyomására 5 impulzust "bevágsz a számlálóba. A gyors impulzust bármivel előállíthatod, 5-ig meg egy 4017-el számolhatsz el. A hatodik lépésre megállítod a 4017-et, a nyomógombbal, meg törlöd a 4017-et. Ekkor ha törlő jelet kap a 4017, az ütemadó lead 5 impulzust. üdv!
sziasztok,
egy 12V/5V külsö vinyo tapegysegrol (2+2A) szeretnek mukodtetni ket fogyasztot. a 12V-os agon minden rendben, pl. egy 12V halogen izzot kotok ra szepen vilagit. Azonban ha egy 5W 12V halogen izzot kotok az 5V agra, akkor a tulterhelesvedelem azonnal lekapcsolja a tapot, pedig elvileg csak 1A folyik es 2A-t birnia kene. Nem tudja valaki, hogy ennek mi lehet az oka? A tapbol negyeres vezetek jon ki: ket test, 12V es 5V. Ez a tap nem birja a folyamatos terhelest az 5V agon? koszonom a valaszokat
Az izzónak hidegen nagyon picike az ellenállása, elképzelhető, hogy az 5V-os részen van a szabályozás, ami gyors emiatt is lekapcsolhat.
koszi szepen a valaszt,
eddig ket, haromeres vezeteku, tulterheles vedelem nelkuli tapot egettem le, azokon kozos volt a test, azt hittem az a baj. Akkor egy 5V mp3 lejatszo volt rakotve, ami usbrol toltheto elvileg, es bemerve nem szivott 500mA-nel tobbet, meg akkor sem ha ures volt az akkumulatora, megis rovid idon belul tonkretette a tapot. az izzot most csak az uj tap tesztelesere hasznalom, hogy mukodik-e egyaltalan ez a ket fogyasztos megoldas. milyen szabalyozas lehet az 5v agon?
Ha szépen megkérlek, használnád a mondat eleji nagy kezdőbetűket? Előre is köszi!
Persze, hogyne. Most olvastam a szabalyzatot a lap tetejen. Ekezeteim sajnos nincsenek.
Sziasztok!
A segítségeteket szeretném kérni, nagyon kezdő vagyok az elektronika világában. Egy hete kaptam egy 4 feladatból álló feladatsort, amin az utolsó feladat kifog rajtam (sajnos az előző 3 túl sok időmbe telt). Nagyon megköszönném, ha valaki tudna segíteni az alábbi feladat megoldásában: Készítsen feszültségosztó ellenállásláncot két ellenállásból az ellenállásértékek 10 és 14 kOhmban mérve. Kapcsolja egyenfeszültség forrásra, aminek értéke 13 Voltban mérve. Ez lesz a mérendő áramkör. Készítsen mérő áramkört ellenállásláncokból úgy, hogy a mérő kör ellenállásai R1=2kOhm és R2=”változó”, telepfeszültség: V1=32V. R2 ellenállás szabályozásával egyenlítse ki a potenciálokat. Mellékelve feltöltöttem egy képet, hogy meddig jutottam (mérendő áramkör + mérőműszer, de a mérő áramkör nem megy). Előre is köszönöm mindenkinek a segítségét!
Sziasztok!
Nemtudom ide tartozik-e, egy egyszerű ventilátor fordulatszám kijelzőt szeretnék építeni ami figyeli a 'sárga' vezeték segítségével a ventillátor fordulatát, és 7 szegmenses kijelzőn kiírja azt. Tud valaki ilyen kapcsolást?
Szia proli007
Bocsi de eltudnad magyarazni kicsit reszletesebben ezt nekem? En nem vagyok profi ebben sajna. Vagy ha tudnal egy kis vazlatot nyujtani hozza? Koszi!
Hello! Inkább lerajzoltam.. üdv!
Sziasztok!
Ha nem haragudtok meg, meg egyszer megprobalkozom az elozo kerdesemmel, kicsit egyertelmubben: lehet egyaltalan a 12V/5V kulso winchester tapegysegek 5V agarol barmilyen fogyasztot mukodtetni? Ha nem, tudja valaki, miert nem? Egeszen kis terhelesre (pl. 2,4 W, 6V izzo) is gyakorlatilag azonnal lekapcsol, feltetelezem, hogy a tulterheles vedelem, vagy valamilyen mas vedo funkcio. Errol az adapterrol van szo: (linkelni nem tudtam) SINCHO SW34-1202A02 AC DC ADAPTER 5V 12V 2A POWER SUPPLY ACS300 Ismeri valaki ezeknek a pontos mukodeset, elsosorban azt, hogy az 5V agnak mi a funkcioja? Koszonom a valaszokat elore is A hozzászólás módosítva: Ápr 13, 2013
Üdv!Az lenne a kérdésem , hogy , hogy lehet azt kiszámolni , hogy egy 9V-os elem meddig tudna üzemeltetni egy behúzott relét ami 230-at kapcsol?
Vagy az izzo hidegellenallasa tul kicsi neki (hirtelen nagy aramot vesz fel),
vagy a 12V-os agat is terhelni kellene. Vagy egyszeruen rossz a tap.
Tokmindegy, mit kapcsol.
A tekercsnek lesz egy arama, az elem meg valahany mAh-s. De a releknel van behuzoaram es tartoaram, tehat ha egyszer bekapcsol es ugy marad sokaig, akkor erdemes lenne csokkenteni a tartoaramot. Bar ha 230-at kapcsol, akkor van aram a kozelben, ergo okosabb lenne onnan megtaplalni, kulonben az elemek dragak lesznek...
Értem , de mindenképpen valami olyan tápegységet akarok , ami kicsi , és megbízható.Akkor lehet , hogy valami kicsi adapter kéne.
Szia!
Nekem van ilyen tápom, winchesterhez már nem használom. Most előkapartam és kipróbáltam, az 5V-os ágra egy 6V 3W izzót kötve stabilan világít. Ugyan ez egy 12V-os izzóval csak a 12V-os ágon is. Próbáld meg valamilyen kis terheléssel a 12V-os ágat is terhelni, ha úgy sem megy akkor lehet, hogy hibás a táp. (Vagy túl gyors a védelem). Üdv.: Péter!
Sziasztok!
Segítséget szeretnék kérni lézeres (vagy IR) hőmérséklet mérésében, nincs semmi tapasztalatom ezen a téren. Az érdekelne, hogy hogyan működik ez az egész, hogy lehet megvalósítani azt, hogy távolról hőmérsékletet lehessen mérni? Ha bárkinek lenne valami ötlete, leírása a témáról esetleg kapcsolási rajza azt nagyon megköszönném ![]() Előre is köszönöm. Üdv: matheattila |
Bejelentkezés
Hirdetés |