Fórum témák
» Több friss téma |
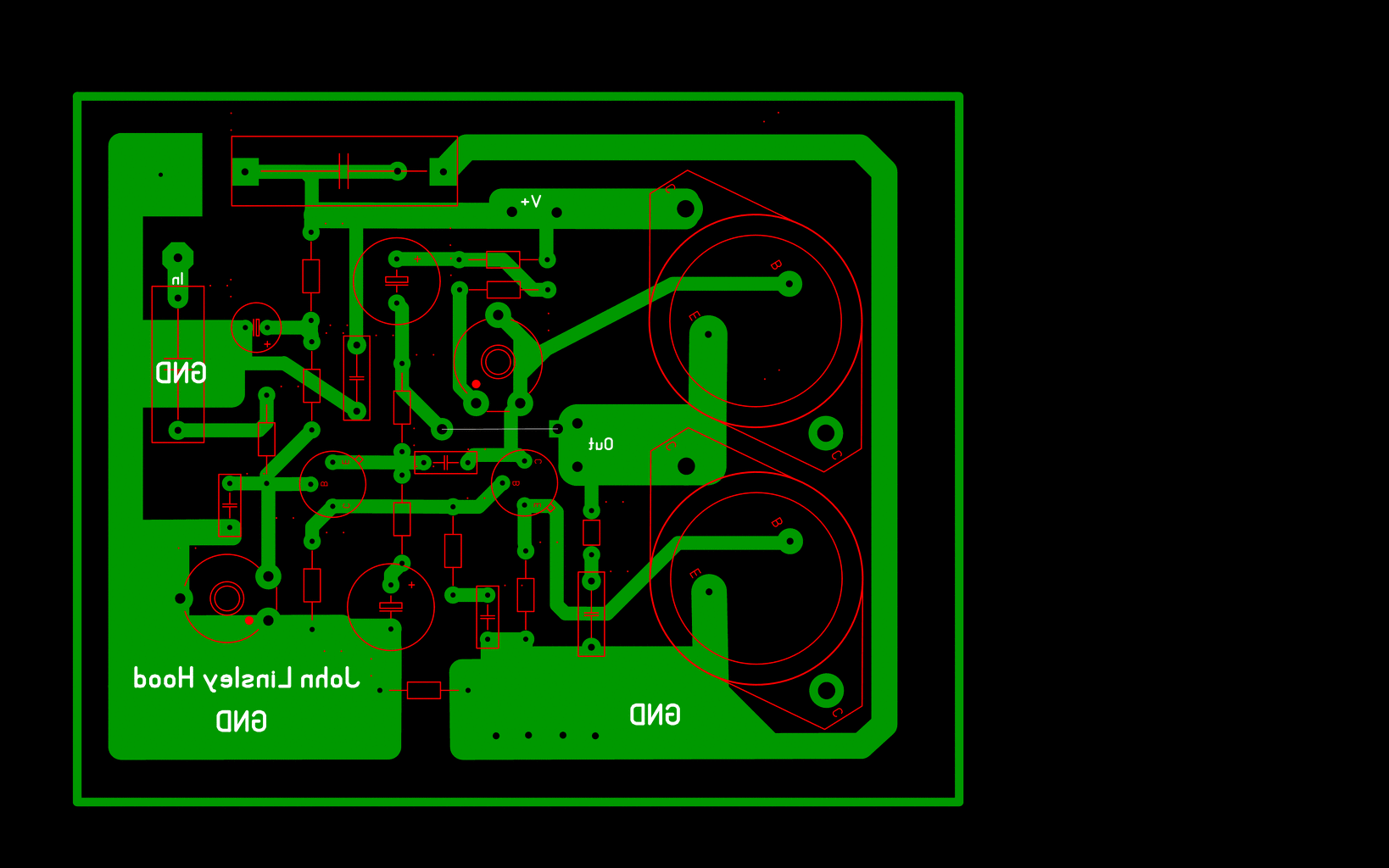
Azt a részét én is tudom már ellenőrizni tulajdonképpen, én inkább olyanra gondoltam, hogy az alapvető vezetősávok megfelelően vannak-e kialakítva. De gondolom igen, hiszen akkor már azt jeleztétek volna. Végül is próbáltam az eredeti kialakítás mellett maradni, csak annyit változtattam, hogy elforgattam a tranzisztorokat.
Azért a linket köszi, átolvasom mindenképp. A hozzászólás módosítva: Ápr 10, 2013
A kis tranzisztorokat bizonyára könnyedén átforgatod. A TO-3 tokkal van gond mert az utoljára bemutatott rajzodba akkor kerülnének helyesen ha az a forrasztási oldalt ábrázolná a megszokott alkatrészoldalival szemben. Ezt lenne jó tisztázni. Ha készítesz egy rézoldali feliratot, annak olvashatóságából mindenki tudni fogja a "leányzó fekvését".
Ha azon a linken, amit utoljara kuldtel, a panelterv megegyezik a szinten ott levo kapcsolasi rajzzal, akkor holnap atnezem az egeszet es ha szukseges, akkor attervezem a javitott formajara.
Itt a helyes verzió, de már általam itt-ott módosítottam a vezetősávokat.
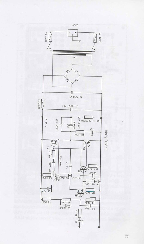
TO3-as tranzisztorokat elforgattam, hogy kisebb L idom is elég legyen, 150K-s ellenállást levettem ami a bemenetet és a földet kötötte össze. Azt kéne megnézni, hogy a vezetések nem-e rosszak.
A második (meghajtó) tranzisztoron forgass 180°-ot!
Szia!
Q2-re gondolsz? Az úgy jó az eredeti kapcsolási rajz szerint.
Ezzel a tokozással nagyon szokatlan ez a lábsorrend. Milyen tranzisztort tervezel beültetni?
Szerk.: nekem ez a kézenfekvő. A hozzászólás módosítva: Ápr 13, 2013
Direkt tükröztem, nekem így tetszik majd beültetni.
Vagy úgy! Azért elég szokatlan a forrasztási oldalra tenni egy ilyen tranzisztort.
Nem úgy lesz az, hanem a bázist fogom a két láb között átvinni a szemközti oldalra.
A hozzászólás módosítva: Ápr 13, 2013
Akik majd a terved alapján építenek, meg fognak lepődni
Beültetési terv ezért van, ott fel van tüntetve, melyik láb melyik.
De akkor lehet holnap felcserélem még, ne szívjanak emiatt mások... ![]() Más: proteusban összedobtam a 723-as stabilizátorodat, de nem igazán akar működni. Lehet maradok egy olyan verziónál, hogy egy lm317-et a GND-jénél felemelek egy 18V-os zenerrel, és azzal vezérlem meg az MJ3001-et kimeneti 28-30V-ra. Ez van annyira jól működő megoldás, mint a 723-as? A hozzászólás módosítva: Ápr 13, 2013
hopp, dupla
A hozzászólás módosítva: Ápr 13, 2013
A 723-asnak működni kell. A közeljövőben úgyis készítek hozzá Sprint paneltervet, majd megosztom.
A háromlábúhoz P-s darlington kéne, vagy ilyes megoldás. Az áramkorlátozóról kár lenne lemondani.
Nincs meg neked a proteus? Elküldöm a kapcsolást, ha gondolod.
A hozzászólás módosítva: Ápr 13, 2013
Sajnos nem élek vele.
Hm, érdekes, a szimulátor azért pukkan le, mert a bekapcsoláskor meghaladta a 723 tápfeszültsége a 40V-os határértéket.
Amint betettem egy 8.2V-os zenert a 723 V- és GND közé, az áramkör megjavult. Ugyanis nekem terheletlenül ~30V-om van.
Elképesztő hogy egy árva tranzisztor láb kiosztásból milyen mizériát csináltok , aki belevág egy JLH építésébe és netán fölakad egy tranzisztor három lábánál az meg is érdemli ha netán megakad, nem kell ezt fokozni semmivel hogy mi lenne...
Sziasztok !
Egy JLH erősítőt mekkora jellel illik hajtani ? És mekkora az ami már túlvezérli ? Kösz !
Megtaláltam egy korábbi hozzászólásban volt ez a táblázat.
Azt nem tudom mekkora vezérli túl. A hozzászólás módosítva: Ápr 18, 2013
Kösz szépen !
Az a 8 Ohm meg 10n kondenzátor a hangszóróval párhuzamosan, az valami zobel ?
A két linkelt kapcsolás között a változtatott alkatrészek miatt mi a különbség?
Bővebben: Link Bővebben: Link
A bemeneti szűrő az egy hasznos dolog. A kimeneten a kimenő kondi átkötése szintén hasznos, biztos, ami biztos alapon.
A többi eltérés inkább abból származik, hogy éppen ilyen alkatrészei lehettek a rajz készítőjének, lényegi eltérést nem okoznak.
Köszönöm, még néhány kérdés:
A GND-t összekötő ellenállás értéke max mennyi lehet? Teljesítménye? C4-C6 páros fólia vagy kerámia legyen? Az R9 előterhelés az mit jelent? A hozzászólás módosítva: Ápr 19, 2013
A C4 C6 a rajzon egyértelműen elektrolit kondenzátort jelöl. Az R9 szerepe, az R6-al együtt érthető, T3 bázisáramát és ezzel T3 nyugalmi áramát állítja be. Azért van kettéosztva, hogy a közös pontjuk együtt mozogjon a kimenettel. Ha együtt mozog, akkor T2 kollektora váltó áramulag R9 valódi értékének többszörösét látja, amire szükség van, hiszen T2 emitterében 2,2k van. Márpedig T2 erősítése a kollektor ellenállás és az emitter ellenállás értékének hányadosa. Enélkül a megoldás nélkül ez kisebbre adódna, mint 1, tehát T2 nem erősítene hanem gyengítene.
A megoldás neve, amikor egy kondenzátorral emelgetjük a kollektor ellenállást bootstrap, vagy utánhúzó kondenzátor. A GND-t összekötő ellenállást nem tudom azonosítani. A hozzászólás módosítva: Ápr 19, 2013
Illetve Q1 és Q2 milyen teljesítményt kell elviseljenek?
A válaszodra: bocs, elbeszélünk egymás mellett, mert a két rajz számozása nem stimmel, én a kérdéseimet erről néztem le: Bővebben: Link GND-t összekötő ellenállás az, ami a jelföldet a táptól válassza el. A hozzászólás módosítva: Ápr 19, 2013
A jelföld leválasztó legyen 10 ohm 0,6W-os.
C4,6 pozícióba kerámiát használok, ha jobban hiszel a fóliában tehetsz azt is. R9 biztosítja a kicsatoló töltését olyankor mikor nincs rajta hangszóró, tehát üzem közben rádugva nem fog pattanni.
A C6-hoz 220µF van írva, elég szép darab kerámia lenne!
Ti melyik rajzról beszéltek?
Ja, már látom, pont a másikról, nos abban tényleg 2db C6-van és az egyik elkó. A hozzászólás módosítva: Ápr 19, 2013
|
Bejelentkezés
Hirdetés |













